词元、模元、智元、义节、托肯……不同Token译名的背后,究竟体现了怎样的技术审美与产业视角?

论学术精准,“词元”最具正统性;论古典文采,“义节”则充满人文气息。
论前瞻格局,“模元”瞄准产业破圈;论概念野心,“智元”直指智能本质。
这场命名之争,远不止是文字游戏,它折射出国内科技圈对技术话语权的思考,也吸引了众多开发者在云栈社区这类平台上热烈讨论。
大模型的“数字原子”与“新度量衡”
“以前的数据中心是用来存文件的,现在的数据中心,是用来印钞票的。”
“如果说比特(Bit)是数字时代的基础,那 Token 就是智能时代的氧气。”
“面试官:你的期望薪资是多少?我:百万年薪,外加每年一千万的 Token 额度配给。”
如果你最近关注科技圈的宏大叙事,会发现一个词正以前所未有的速度接管我们的世界——Token。懂点大模型底层逻辑的人会告诉你:全人类的知识、图像、声音,甚至物理世界的运行规律,最终都可能被压缩进这一个个微小的 Token 里。
今天,我们就来聊聊大模型的“数字原子”——Token。在这个时代,当你向 AI 提问、让它写代码,或用 Sora 生成视频时,背后都是无数 Token 在算力高速公路上狂奔。很多人觉得这只是个冰冷的技术参数,与普通人无关。但从产业演进角度看,它确实意义非凡。
Token 已不再是一个单纯的计算机语言学词汇,它正在演变为算力时代的绝对度量衡。接下来,我用最直白的方式,解释 Token 到底是什么,以及国内科技圈为了给它起个中文名,吵成了什么样。
狂飙的 Token 消耗量
你可能好奇——Token 的规模到底有多大?
看看这组数据:目前,全球大模型的日均 Token 消耗量已达到 30万亿 级别。
在这一波浪潮中,中国跑得极快。前阵子数据显示,中国大模型周调用量达 4.69万亿 Token,占全球60%以上份额。
顶级金融机构预测,仅中国市场的 AI 推理 Token 消耗量,就会从2025年的10千万亿级别,狂飙到2030年的3900千万亿级别。
五年,复合增长370倍——这不是线性增长,而是爆炸。
“Token 工厂经济学”:榨干每一滴算力
2026年3月,英伟达 CEO 黄仁勋在 GTC 大会上抛出一个性感概念:“Token 工厂经济学”。
老黄的逻辑很简单:时代变了。过去,数据中心是仓库;现在,数据中心是专门生产 Token 的智能工厂。
但物理定律是残酷的。一座1GW(吉瓦)的数据中心,你喂再多钱,它也变不出2GW的电。
所以,在这个功耗受限的零和博弈里,谁的“每瓦 Token 吞吐量”高,谁就能活下去。
为了榨干每一滴算力,英伟达的 Vera Rubin 系统把水冷做到极致,消灭了线缆。在同样的1GW功耗下,Token 生成速率从2200万骤升到7亿——
350倍的飞跃,35倍的能效提升。
到了这一步,吞吐量和 Token 生成速度,直接等价于资产负债表上的真金白银。
职场重塑:打工人的“脑力杠杆率”
Token 的疯狂,甚至开始重塑打工人的职场。
在硅谷,给顶尖工程师发 Offer,除了钱和期权,现在流行给“年度 Token 预算”。
为什么?因为杠杆。
一个基础年薪几十万美金的工程师,如果配给足够庞大的 Token 额度,就能召唤一支 AI Agent 舰队,帮他写代码、跑测试。他的生产力会瞬间放大10倍以上。
以前衡量劳动力用工时,现在衡量人的脑力杠杆率,用 Token。
正如 AI 大神 Andrej Karpathy 在近期播客中自嘲的:现在写代码全靠“甩”给智能体,看着 Token 没跑满就焦虑,简直像得了“AI精神病”。
“如果拿50万年薪的工程师没有消耗至少25万美元的Token,我会深感震惊和担忧。”
——黄仁勋在 GTC 2026 接受 All-In Podcast 专访时的金句。
为什么非得是 Token?字符与单词的死胡同
有人会问,为什么非得是 Token?我们用了几十年的“字符(Character)”或“词(Word)”不行吗?
如果你懂一点自然语言处理(NLP)的血泪史,就会明白 Token 是一种绝妙的“中庸之道”。
以前,NLP 研究者试过让 AI 学习“字符”(比如 a, b, c)。
结果发现,太碎了。单个字母没有意义,AI 像只有三秒记忆的金鱼,读到句子结尾就忘了开头,计算量大还抓不住逻辑。
后来,大家换成“词”(Word)。听起来符合人类直觉对吧?但一跑数据就崩溃了。人类造词能力太强,词汇量理论无限。AI 看到没背过的新词,或复杂时态(learn/learned/learning),就傻眼了。各种长尾生僻词,直接把显卡内存干爆。
比如你在网上看到一句 "This is COOOOOOOOOL!",人类一眼就能 get 到那种激动。但以前的 AI 呢?它老老实实翻词表,发现根本找不到 COOOOOOOOL 这个词(这就是引发灾难的未登录词 OOV),瞬间傻眼。
至于“短语”(Phrase)就更别提了,组合方式呈阶乘级爆炸,没有算力能穷举完。
算法的黄金分割线:少,即是多
这时,Token(子词切分算法)像救世主一样降临了。
它的哲学是:相信简单和统计学的力量。
遇到高频常见词,比如“learning”,它就当成一个完整 Token。
遇到低频生僻词,比如“unhappiness”,它不会死机,而是优雅地拆解成“un”、“happi”、“ness”三个认识的高频碎片(对,就是3个token)。
它在“太碎没意义”和“太多记不住”之间,切出了一道完美的黄金分割线。
这不仅彻底解决了未知词的崩溃问题,还巧妙地压制了 Transformer 架构那 O(N^2) 的计算复杂度。
用最少算力,记住最长上下文。少,即是多。这正是人工智能领域算法演进的一个缩影。
万物皆可 Token 化:跨越模态的终极协议
更牛的是,Token 的野心不止于文字。
我们生活在一个连续的物理世界里,光波连续,声音也连续。AI 要怎么理解?
答案是:万物皆可 Token 化。
一张几百万像素的高清图片,被强制切分成一个个 16x16 的像素小方块(Patch),在 AI 眼里,这就是一个个“视觉 Token”。
一段连续语音波形,被量化编码,变成“语音 Token”。
不同模态的数据被剥离物理外衣,化作同一个高维空间里跳动的数字符号。
不管你是李白的诗、周杰伦的歌、火星车的代码,还是蒙娜丽莎的微笑,在底层,大家众生平等,全都是 Token。
老黄预测,未来解决机器人手术、自动驾驶的“物理 AI”市场,是价值50万亿美元的蓝海。而 Token,就是连接数字世界和物理世界的终极协议。
时代度量衡的定名之争:它究竟该叫什么?
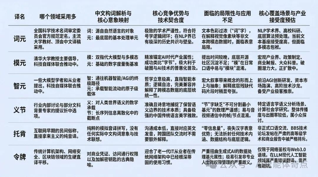
既然这东西如此颠覆,问题来了——它在中文里,到底该叫什么?
这不是吃饱了撑的文字游戏。
像当年把 Byte 译成“字节”,Bit 译成“比特”,Telephone 叫作“电话”一样。一个精准、有格局的中文定名,关乎产业共识,也关乎技术能否飞入寻常百姓家。
国内学术界、产业界和科技圈从业者,为了这个名字,已经吵翻了天。
我把目前最主流的几个名字及其背后逻辑,整理成表格。你可以品一品,哪一个最有味道:

确定名字的背后,是对未来的投票
你看,这不仅是一场译名解释权争夺战,更是所有人对未来的投票。
严谨学者守护学术纯洁,他们选“词元”;务实布道者希望技术普惠千行百业,他们选“模元”;而那些仰望星空、在 AGI 前沿探索的极客,用“智元”点亮灯塔。
这种争议本身,正是技术文化活力的体现,也常在开发者广场这类地方引发深入探讨。
结语
蒸汽机解放体力,互联网抹平信息鸿沟,而大模型及其背后的 Token,正以惊人速度重塑人类的智力杠杆。
面对万万亿的 Token 消耗量,面对资本和算力的疯狂扩张,说一点不焦虑是假的。
但回过头想,这其实是属于人类的一场盛大浪漫。
机器算力再庞大,吞吐量再恐怖,Token 终究只是承载人类文明、情绪、创造力的载体。
构建大模型的过程,本质上是对人类几千年文明知识的一次极致压缩与重组。
当执行成本趋近于零,你的判断力、品味、温度,就成了世界上最稀缺的东西。
无论它最终叫词元、模元还是智元,属于人类自己的智能,才是最牛的元。
参考:
- 中国AI大模型周调用量达4.69万亿Token https://finance.sina.com.cn/jjxw/2026-03-22/doc-inhrvxax5033003.shtml
- 英伟达CEO黄仁勋谈论“Token经济学”——AI的新货币 https://m.zhiding.cn/article/3181843.htm
- 黄仁勋:数据中心将成为Token“工厂” https://www.stcn.com/article/detail/3682292.html
- 黄仁勋详谈万亿算力订单与对华供货进展 https://www.21jingji.com/article/20260320/herald/241dd36b4dcefdcdc7f38f80dd4e2c72.html
- 重磅GTC大会演讲之外,一文读懂黄仁勋本周向华尔街和互联网的讲话要点 https://wallstreetcn.com/articles/3768081
- 科学网-Token为什么翻译为词元? https://wap.sciencenet.cn/blog-39714-1523571.html
- 2025年度科技名词审定成果发布 http://www.cnterm.cn/xc/spzx/202512/t20251208_804819.html
- Token 新译名:「智元」 https://hub.baai.ac.cn/view/53283
- 清华教授建议把token命名为模元 http://finance.sina.com.cn/stock/wbstock/2026-03-19/doc-inhrnviq4184044.shtml
- 赛博禅心提Token译名 https://www.sina.cn/news/detail/5278153473527502.html
- Andrej Karpathy最新播客:Token没用完让人焦虑,就像患上「AI精神病」 https://cj.sina.com.cn/articles/view/5953189932/162d6782c06703yq96