想把这个号持续做下去,作为一个长期的事业,那建立自己的个人网站、博客和视频内容体系,在今年就成了一件必须要提上日程的事。
不过,从“想做”到“真能做出来”,中间的路还得自己走。好在如今有了AI的加持,整个过程可以快很多,至少在它的帮助下,找到关键资源和理清思路的成本都大大降低了。
之前尝试过找IT行业的朋友帮忙做界面和开发,但因为项目后续没继续,等于没做成。毕竟帮忙是份人情,总不好意思一直麻烦别人。
这次分享的系统还在创建过程中,也希望能有朋友来指导和建议。毕竟关起门来自己捣鼓,这事就失去了交流的意义。最终的目标,还是通过文字、图片和视频这些形式,来表述观点、分享经验。
重要参考源
我最主要的参考对象,是RealPars这个网站。从理念到规划,它都跟我理想中的样子非常相似。

个人认为,它的内容框架和呈现方式都很不错,尤其是图片和视频的制作质量。我看到很多工控圈的朋友都在引用他们的内容。

像上面这种展示数据流向的动态图,就做得很直观,这也是我需要学习的地方。当然,他们的商业模式也值得借鉴。
AI辅助开发
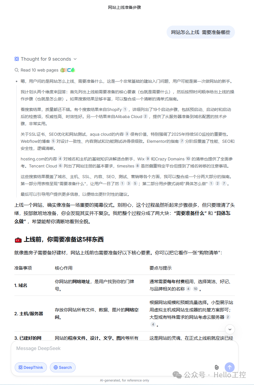
在这个过程里,我主要借助了DeepSeek的对话功能来辅助实现。

AI给出的具体步骤非常详细。其中域名我还没来得及处理,暂时先用IP地址代替,等申请好了之后再替换就行。
服务器这块,原本打算购买华为云、阿里云或者腾讯云的服务。但转念一想,科学上网用的服务器反正已经买了,直接用它不就更省事了?😄
为了给你一个更直观的参考,我根据AI的建议和自己的理解,整理了一份包含12个核心要点的网站启动清单:
- 购买域名并解析到主机
- 购买或配置好主机服务器
- 网站内容完成,无占位符
- 所有链接和表单测试无误
- 跨浏览器和设备测试完成
- 关键页面(关于、联系)完整
- 隐私政策、服务条款等法律页面就绪
- 图片视频已压缩,保证加载速度
- SSL证书已安装,网址以HTTPS开头
- 提交网站地图给搜索引擎
- 安装好Google Analytics等分析工具
- 在社交媒体上发布预告
这个清单也分享给有同样建站想法的朋友参考。
现状
磕磕绊绊,毕竟没有太丰富的建站经验,但至少现在网站能用了,后续再慢慢补充完善。这是目前博客页面的样子:

临时访问地址(域名还在申请,后续会补上,目前只能通过IP访问):
http://104.225.238.51/Blog
我把临时链接放在这里,主要是想听听各位工控圈的朋友和大佬们有没有更好的建议。我计划后续将这里面的内容逐步开放,希望能打造一个为所有电气工程师和自动化行业从业者提供高质量知识的知识库。在AI时代,一个优质的、结构化的行业知识库会非常有价值。
这个过程也让我对云服务器的配置和基础运维有了更直接的认识。如果你也在尝试类似的事情,欢迎来云栈社区一起交流探讨。
|