Coze Studio 的插件系统是连接 AI 模型与外部服务的桥梁,允许 AI 通过 Function Calling 的方式调用外部工具和服务。插件系统本质上是对外部 API 的标准化封装,使 LLM 能够:
- 🔍 获取实时数据:搜索、天气、新闻等
- 🛠️ 执行操作:发送邮件、创建文件、远程命令执行等
- 🔗 集成第三方服务:数据库、云服务、MCP 服务器等
理解插件的运转和执行流程,是为后续开发自定义或 MCP 插件奠定基础的关键。
本文将围绕 Coze Studio 插件系统的整体设计和其与 LLM 的协作关系,通过源码逐步深入分析。
注意:本文重点剖析 Coze 如何结合 HTTP 插件进行工作,作为理解其插件体系的切入点。MCP 和自定义插件的详细分析需自行探索。官方版本尚未完整实现 MCP 支持,后续文章将介绍如何进行插件二次开发,以支持在前端配置 MCP Server。

核心概念
当前插件系统由以下几个核心部分构成:

Plugin(插件)
- 定义:一个插件代表一个外部服务或功能集合。
- 组成:包含多个 Tool(工具/API)。
- 元数据:包含名称、描述、图标、认证信息等。
- 定义:插件中的一个具体功能接口。
- 描述:基于 OpenAPI 3.0 规范定义。
- 参数:支持 Header、Path、Query、Body 等多种参数位置。
Manifest(清单)
- 定义:插件的配置清单,描述插件的元信息和 API 配置。
- 内容:包含插件类型、认证方式、公共参数等。
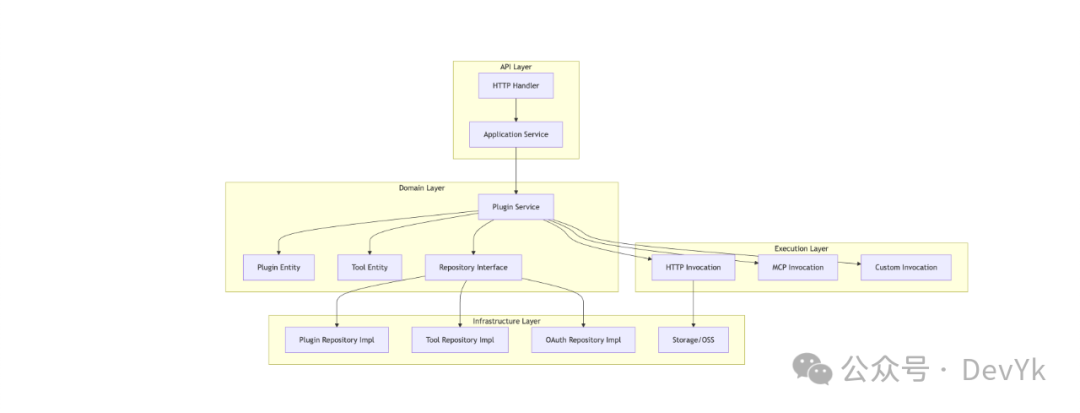
架构分层设计
Coze Studio 插件系统延续了整个系统的设计理念,采用分层架构,并遵循 DDD(领域驱动设计) 原则:

关键目录结构:
backend/
├── api/ # API 层
│ └── handler/ # HTTP 处理器
├── application/ # 应用层
│ └── plugin/ # 插件应用服务
├── domain/ # 领域层
│ └── plugin/
│ ├── entity/ # 实体定义
│ ├── service/ # 领域服务
│ │ └── tool/ # 工具执行实现
│ ├── repository/ # 仓储接口
│ └── conf/ # 配置加载
└── crossdomain/ # 跨域层
└── plugin/ # 插件跨域接口
插件类型体系
目前官方版本尚未支持 MCP,后续文章将介绍如何基于 coze-studio 扩展支持 MCP Server 配置。本节主要以 HTTP 插件为例进行剖析,其原理具有代表性。
插件类型定义
Coze Studio 定义了三种插件类型,位于 backend/crossdomain/plugin/consts/consts.go:

插件类型对比
| 类型 |
常量值 |
描述 |
使用场景 |
执行方式 |
| OpenAPI Plugin |
openapi |
标准 HTTP RESTful API |
传统 Web API 集成 |
HTTP 请求 |
| MCP Plugin |
coze-studio-mcp |
Model Context Protocol |
连接 MCP 服务器、实时数据源 |
MCP 协议调用 |
| Custom Plugin |
coze-studio-custom |
自定义内部逻辑 |
内置功能、特殊处理 |
注册的自定义处理器 |
OpenAPI Plugin(HTTP 插件)
- 特点:基于 OpenAPI 3.0 规范。
- 执行:通过 HTTP 客户端发送 RESTful 请求。
- 认证:支持 OAuth、API Key、Service Token 等。
- 适用:大多数第三方 Web API。
MCP Plugin(MCP 插件)
- 特点:基于 Model Context Protocol。
- 执行:通过 MCP 客户端调用工具。
- 配置:在 Manifest 的
api.extensions.mcp_config 中配置。
- 适用:需要实时连接、流式数据的场景。
Custom Plugin(自定义插件)
- 特点:内部自定义逻辑。
- 执行:通过注册的自定义处理器。
- 注册:使用
tool.RegisterCustomTool() 注册。
- 适用:系统内置功能、特殊业务逻辑。
后端插件加载流程
初始化流程
插件系统的初始化在应用启动时进行,流程如下:

关键代码路径:

- 应用初始化:
backend/application/application.go::Init()
- 插件服务初始化:
backend/application/plugin/init.go::InitService()
- 配置初始化:
backend/domain/plugin/conf/config.go::InitConfig()
- 元数据加载:
backend/domain/plugin/conf/load_plugin.go::loadPluginProductMeta()
核心代码详解:
1. 应用层初始化
// backend/application/application.go
func Init(ctx context.Context) (err error) {
// ... 其他初始化 ...
// 初始化主服务(包含插件服务)
primaryServices, err := initPrimaryServices(ctx, basicServices)
if err != nil {
return fmt.Errorf("Init - initPrimaryServices failed, err: %v", err)
}
// ...
}
func initPrimaryServices(ctx context.Context, basicServices *basicServices) (*primaryServices, error) {
// 初始化插件服务
pluginSVC, err := plugin.InitService(ctx, basicServices.toPluginServiceComponents())
if err != nil {
return nil, err
}
// ...
return &primaryServices{
pluginSVC: pluginSVC,
// ...
}, nil
}
2. 插件服务初始化
// backend/application/plugin/init.go
func InitService(ctx context.Context, components *ServiceComponents) (*PluginApplicationService, error) {
// 1. 初始化插件配置(加载产品元数据)
err := conf.InitConfig(ctx)
if err != nil {
return nil, err
}
// 2. 创建仓储实现
toolRepo := repository.NewToolRepo(&repository.ToolRepoComponents{
IDGen: components.IDGen,
DB: components.DB,
})
pluginRepo := repository.NewPluginRepo(&repository.PluginRepoComponents{
IDGen: components.IDGen,
DB: components.DB,
})
oauthRepo := repository.NewOAuthRepo(&repository.OAuthRepoComponents{
IDGen: components.IDGen,
DB: components.DB,
})
// 3. 创建领域服务
pluginSVC := service.NewService(&service.Components{
IDGen: components.IDGen,
DB: components.DB,
OSS: components.OSS,
PluginRepo: pluginRepo,
ToolRepo: toolRepo,
OAuthRepo: oauthRepo,
})
// 4. 检查产品插件 ID 是否与数据库中的草稿插件冲突
err = checkIDExist(ctx, pluginSVC)
if err != nil {
return nil, err
}
// 5. 组装应用服务
PluginApplicationSVC.DomainSVC = pluginSVC
PluginApplicationSVC.eventbus = components.EventBus
PluginApplicationSVC.oss = components.OSS
PluginApplicationSVC.userSVC = components.UserSVC
PluginApplicationSVC.pluginRepo = pluginRepo
PluginApplicationSVC.toolRepo = toolRepo
return PluginApplicationSVC, nil
}
// 检查产品插件 ID 是否已存在于数据库中
func checkIDExist(ctx context.Context, pluginService service.PluginService) error {
// 获取所有产品插件
pluginProducts := conf.GetAllPluginProducts()
pluginIDs := make([]int64, 0, len(pluginProducts))
var toolIDs []int64
for _, p := range pluginProducts {
pluginIDs = append(pluginIDs, p.Info.ID)
toolIDs = append(toolIDs, p.ToolIDs...)
}
// 检查插件 ID 是否冲突
pluginInfos, err := pluginService.MGetDraftPlugins(ctx, pluginIDs)
if err != nil {
return err
}
if len(pluginInfos) > 0 {
// 发现冲突,返回错误
conflictsIDs := make([]int64, 0, len(pluginInfos))
for _, p := range pluginInfos {
conflictsIDs = append(conflictsIDs, p.ID)
}
return errorx.New(errno.ErrPluginIDExist, ...)
}
// 检查工具 ID 是否冲突
tools, err := pluginService.MGetDraftTools(ctx, toolIDs)
if err != nil {
return err
}
if len(tools) > 0 {
// 发现冲突,返回错误
conflictsIDs := make([]int64, 0, len(tools))
for _, t := range tools {
conflictsIDs = append(conflictsIDs, t.ID)
}
return errorx.New(errno.ErrToolIDExist, ...)
}
return nil
}
3. 配置初始化
// backend/domain/plugin/conf/config.go
func InitConfig(ctx context.Context) (err error) {
// 1. 获取当前工作目录
cwd, err := os.Getwd()
if err != nil {
logs.Warnf("[InitConfig] Failed to get current working directory: %v", err)
cwd = os.Getenv("PWD")
}
// 2. 构建插件配置路径
basePath := path.Join(cwd, "resources", "conf", "plugin")
logs.CtxInfof(ctx, "basePath=%s", basePath)
// 3. 加载插件产品元数据
err = loadPluginProductMeta(ctx, basePath)
if err != nil {
return err
}
// 4. 加载 OAuth Schema
err = loadOAuthSchema(ctx, basePath)
if err != nil {
return err
}
return nil
}
插件产品元数据加载
插件产品元数据存储在 backend/conf/plugin/pluginproduct/ 目录下,采用 YAML 格式。
元数据结构:
plugin_id: 1001 # 插件 ID
deprecated: false # 是否已废弃
version: "1.0.0" # 版本号(需符合 semver)
plugin_type: PLUGIN # 插件类型
openapi_doc_file: "weather.yaml" # OpenAPI 文档文件名
manifest: # 插件清单
api:
type: "openapi" # API 类型
url: "https://api.example.com" # 服务器 URL
name_for_human: "天气插件" # 显示名称
tools: # 工具列表
- tool_id: 2001 # 工具 ID
deprecated: false # 是否已废弃
method: "GET" # HTTP 方法
sub_url: "/weather" # 子路径
加载流程:

关键代码:backend/domain/plugin/conf/load_plugin.go
func loadPluginProductMeta(ctx context.Context, basePath string) (err error) {
// 1. 读取元数据文件
metaFile := path.Join(root, "plugin_meta.yaml")
file, err := os.ReadFile(metaFile)
// 2. 解析 YAML
var pluginsMeta []*pluginProductMeta
err = yaml.Unmarshal(file, &pluginsMeta)
// 3. 遍历每个插件元数据
for _, m := range pluginsMeta {
// 4. 检查元数据有效性
if !checkPluginMetaInfo(ctx, m) {
continue
}
// 5. 验证 Manifest
err = m.Manifest.Validate(true)
// 6. 加载 OpenAPI 文档
docPath := path.Join(root, m.OpenapiDocFile)
loader := openapi3.NewLoader()
_doc, err := loader.LoadFromFile(docPath)
// 7. 验证 OpenAPI 文档
err = doc.Validate(ctx)
// 8. 创建 PluginInfo
pi := &PluginInfo{
Info: &model.PluginInfo{
ID: m.PluginID,
PluginType: m.PluginType,
Version: ptr.Of(m.Version),
ServerURL: ptr.Of(doc.Servers[0].URL),
Manifest: m.Manifest,
OpenapiDoc: doc,
},
ToolIDs: make([]int64, 0, len(m.Tools)),
}
// 9. 解析 API 路径和方法
apis := make(map[dto.UniqueToolAPI]*model.Openapi3Operation)
for subURL, pathItem := range doc.Paths {
for method, op := range pathItem.Operations() {
api := dto.UniqueToolAPI{
SubURL: subURL,
Method: strings.ToUpper(method),
}
apis[api] = model.NewOpenapi3Operation(op)
}
}
// 10. 匹配工具与 API
for _, t := range m.Tools {
api := dto.UniqueToolAPI{
SubURL: t.SubURL,
Method: strings.ToUpper(t.Method),
}
op, ok := apis[api]
if !ok {
continue
}
// 11. 创建 ToolInfo
toolProducts[t.ToolID] = &ToolInfo{
Info: &entity.ToolInfo{
ID: t.ToolID,
PluginID: m.PluginID,
Method: ptr.Of(t.Method),
SubURL: ptr.Of(t.SubURL),
Operation: op,
},
}
pi.ToolIDs = append(pi.ToolIDs, t.ToolID)
}
// 12. 注册到内存缓存
pluginProducts[m.PluginID] = pi
}
return nil
}
OpenAPI 文档解析
OpenAPI 文档解析使用 github.com/getkin/kin-openapi 库。
解析步骤:
- 加载文档:从文件系统读取 YAML/JSON 格式的 OpenAPI 文档。
- 解析结构:解析为
openapi3.T 结构体。
- 验证规范:验证文档是否符合 OpenAPI 3.0 规范。
- 提取操作:提取每个路径的操作(GET、POST 等)。
- 构建 Schema:构建参数和响应的 Schema 定义。
关键数据结构:
type PluginInfo struct {
Info *model.PluginInfo // 插件基本信息
ToolIDs []int64 // 工具 ID 列表
}
type ToolInfo struct {
Info *entity.ToolInfo // 工具信息
}
type ToolInfo struct {
ID int64
PluginID int64
Version *string
Method *string // HTTP 方法
SubURL *string // 子路径
Operation *model.Openapi3Operation // OpenAPI 操作定义
ActivatedStatus *int32
DebugStatus *int32
}
插件注册与缓存
插件加载完成后,会注册到内存缓存中。
缓存结构:
var (
pluginProducts map[int64]*PluginInfo // 插件 ID -> PluginInfo
toolProducts map[int64]*ToolInfo // 工具 ID -> ToolInfo
)
访问接口:
// 获取插件产品信息
func GetPluginProduct(pluginID int64) (*PluginInfo, bool)
// 批量获取插件产品信息
func MGetPluginProducts(pluginIDs []int64) []*PluginInfo
// 获取工具产品信息
func GetToolProduct(toolID int64) (*ToolInfo, bool)
// 批量获取工具产品信息
func MGetToolProducts(toolIDs []int64) []*ToolInfo
特点:
- ✅ 线程安全:使用深拷贝返回,避免并发修改。
- ✅ 快速访问:O(1) 时间复杂度。
- ✅ 启动时加载:应用启动时一次性加载,运行时只读。
可以看到,当前 coze-studio 在服务启动时,会加载 coze-studio/backend/resources/conf/plugin/pluginproduct/plugin_meta.yaml 这个文件,内部解析后缓存到内存中。
插件执行流程
执行场景
插件可以在多种场景下执行,定义在 backend/crossdomain/plugin/consts/consts.go:
type ExecuteScene string
const (
ExecSceneOfOnlineAgent ExecuteScene = "online_agent" // 在线 Agent
ExecSceneOfDraftAgent ExecuteScene = "draft_agent" // 草稿 Agent
ExecSceneOfWorkflow ExecuteScene = "workflow" // Workflow
ExecSceneOfToolDebug ExecuteScene = "tool_debug" // 工具调试
)
StreamWriter/StreamReader 工作原理
理解执行流程前,先看 coze-studio 的流式输出机制:StreamWriter/StreamReader。
Pipe 机制
StreamWriter 和 StreamReader 通过 schema.Pipe() 创建,形成生产者-消费者通道:
sr, sw := schema.Pipe[*entity.Message](10) // 缓冲区大小为 10
工作方式:

特性:
- 线程安全:内部使用 channel,支持并发读写。
- 缓冲机制:缓冲区满时
Send 阻塞,空时 Recv 阻塞。
- 流式传输:逐条消息传输,无需等待完整结果。
- 错误传播:
Send(msg, err) 可传递错误,Recv() 返回该错误。
实现(github.com/cloudwego/eino/schema/stream.go):
func Pipe[T any](cap int) (*StreamReader[T], *StreamWriter[T]) {
stm := newStream[T](cap)
return stm.asReader(), &StreamWriter[T]{stm: stm}
}
func (sw *StreamWriter[T]) Send(chunk T, err error) (closed bool) {
return sw.stm.send(chunk, err)
}
func (sr *StreamReader[T]) Recv() (T, error) {
return sr.stm.recv()
}
消息流转路径
Workflow 流式执行中的消息流转:

说明:
llmRef.realtimeWriter 是 Workflow 层创建的 StreamWriter,绑定在执行上下文。
- 消息通过 Pipe 的 channel buffer 传递,实现异步非阻塞传输。
- 应用层通过
StreamReader.Recv() 循环接收消息,转换为 SSE 事件格式。
完整执行流程概览
下面用一个 Workflow 示例,说明从 HTTP API 请求到 SSE 响应的端到端流程。
执行场景:


完整流程:

步骤:
- HTTP API 入口:前端发起
POST /v1/workflows/chat 请求。
- 创建 SSE 连接:Handler 层创建 SSE Writer,设置响应头为
text/event-stream。
- 启动 Workflow:应用层解析参数,创建会话和轮次,调用领域服务执行 Workflow。
- 创建消息通道:Workflow 引擎创建 StreamWriter/StreamReader Pipe,绑定到执行上下文。
- LLM 节点构建:解析插件配置,构建工具列表和回调处理器。
- LLM 节点执行:从执行上下文获取 StreamWriter,设置到
llmRef.realtimeWriter。
- 流式输出:LLM 逐字输出时,回调处理器通过
llmRef.realtimeWriter.Send() 发送消息。
- Function Calling:LLM 生成工具调用时,执行插件工具,回调处理器发送工具响应。
- 消息流转:消息通过 Pipe 传递到应用层,转换为 SSE 事件格式。
- 推送给前端:Handler 层循环接收消息,通过 SSE Writer 推送给前端。
HTTP Handler 接收请求
代码位置:backend/api/handler/coze/workflow_service.go:1091
// @router /v1/workflows/chat [POST]
func OpenAPIChatFlowRun(ctx context.Context, c *app.RequestContext) {
// 1. 验证请求参数
var req workflow.ChatFlowRunRequest
err = c.BindAndValidate(&req)
// 2. 创建 SSE Writer,设置响应头
w := sse.NewWriter(c)
c.SetContentType("text/event-stream; charset=utf-8")
c.Response.Header.Set("Cache-Control", "no-cache")
c.Response.Header.Set("Connection", "keep-alive")
// 3. 调用应用服务启动 Workflow,返回 StreamReader
sr, err := appworkflow.SVC.OpenAPIChatFlowRun(ctx, &req)
// 4. 循环接收消息并发送 SSE 事件
sendChatFlowStreamRunSSE(ctx, w, sr)
}
SSE 事件发送循环
代码位置:backend/api/handler/coze/workflow_service.go
func sendChatFlowStreamRunSSE(ctx context.Context, w *sse.Writer,
sr *schema.StreamReader[[]*workflow.ChatFlowRunResponse]) {
defer func() {
_ = w.Close()
sr.Close()
}()
seq := int64(1)
for {
// 从 StreamReader 接收消息(阻塞等待)
respList, err := sr.Recv()
if err != nil {
if errors.Is(err, io.EOF) {
break // 流结束
}
w.Write(&sse.Event{Type: "error", Data: []byte(err.Error())})
return
}
// 将每个响应转换为 SSE 事件并发送
for _, resp := range respList {
event := &sse.Event{
ID: strconv.FormatInt(seq, 10),
Type: resp.Event,
Data: []byte(resp.Data),
}
w.Write(event)
seq++
}
}
}
说明:
sr.Recv() 阻塞等待,直到有消息写入 StreamWriter。
- 消息通过 Pipe 的 channel buffer 异步传递,实现实时流式输出。
- 每个消息转换为 SSE 事件格式(
event: type\ndata: json\n\n)。
应用层启动 Workflow
代码位置:backend/application/workflow/chatflow.go:473
应用层负责:
- 解析请求参数,创建会话和轮次。
- 调用领域服务执行 Workflow。
- 将
StreamReader[*entity.Message] 转换为 StreamReader[[]*ChatFlowRunResponse]。
func (w *ApplicationService) OpenAPIChatFlowRun(ctx context.Context, req *workflow.ChatFlowRunRequest) (
_ *schema.StreamReader[[]*workflow.ChatFlowRunResponse], err error) {
// 1. 解析业务参数
workflowID := mustParseInt64(req.GetWorkflowID())
// ... 解析其他参数 ...
// 2. 创建会话和轮次
conversationID, sectionID, err := w.getOrCreateConversation(ctx, ...)
roundID, err := crossagentrun.DefaultSVC().Create(ctx, ...)
// 3. 构建执行配置
exeCfg := workflowModel.ExecuteConfig{
ID: workflowID,
SyncPattern: workflowModel.SyncPatternStream,
ConversationID: ptr.Of(conversationID),
RoundID: ptr.Of(roundID),
// ...
}
// 4. 调用领域服务执行 Workflow,返回 StreamReader
sr, err := GetWorkflowDomainSVC().StreamExecute(ctx, exeCfg, parameters)
// 5. 将 entity.Message 转换为 ChatFlowRunResponse
return schema.StreamReaderWithConvert(sr, w.convertToChatFlowRunResponseList(ctx, ...)), nil
}
说明:
StreamExecute 返回 StreamReader[*entity.Message],需要转换为 SSE 格式。
StreamReaderWithConvert 在每次 Recv() 时调用转换函数。
- 转换函数处理不同类型的消息(状态消息、数据消息等),生成对应的 SSE 事件。
消息转换函数
代码位置:backend/application/workflow/chatflow.go:937
转换函数将 entity.Message 转换为 SSE 事件格式:
func (w *ApplicationService) convertToChatFlowRunResponseList(ctx context.Context, info convertToChatFlowInfo)
func(msg *entity.Message) (responses []*workflow.ChatFlowRunResponse, err error) {
return func(msg *entity.Message) (responses []*workflow.ChatFlowRunResponse, err error) {
// 处理状态消息(Workflow 开始/完成/失败)
if msg.StateMessage != nil {
switch msg.StateMessage.Status {
case entity.WorkflowSuccess:
return []*workflow.ChatFlowRunResponse{
{Event: string(vo.ChatFlowCompleted), Data: ...},
{Event: string(vo.ChatFlowDone), Data: ...},
}, nil
case entity.WorkflowFailed:
return []*workflow.ChatFlowRunResponse{
{Event: string(vo.ChatFlowError), Data: ...},
}, nil
case entity.WorkflowRunning:
return []*workflow.ChatFlowRunResponse{
{Event: string(vo.ChatFlowCreated), Data: ...},
{Event: string(vo.ChatFlowInProgress), Data: ...},
}, nil
}
}
// 处理数据消息(LLM 增量输出)
if msg.DataMessage != nil && msg.Type == entity.Answer {
deltaData, _ := sonic.MarshalString(&vo.MessageDetail{
Content: msg.Content, // 增量内容(如 “被”)
// ...
})
if !msg.Last {
// 增量输出:返回 delta 事件
return []*workflow.ChatFlowRunResponse{
{Event: string(vo.ChatFlowMessageDelta), Data: deltaData},
}, nil
} else {
// 完成输出:返回 delta + completed 事件
return []*workflow.ChatFlowRunResponse{
{Event: string(vo.ChatFlowMessageDelta), Data: deltaData},
{Event: string(vo.ChatFlowMessageCompleted), Data: completeData},
}, nil
}
}
return nil, schema.ErrNoValue // 跳过该消息
}
}
说明:
schema.ErrNoValue 表示跳过该消息,不会发送给前端。
- 增量消息(
msg.Last == false)只发送 delta 事件。
- 完成消息(
msg.Last == true)发送 delta + completed 事件。
Workflow 引擎创建 StreamWriter
代码位置:backend/domain/workflow/service/executable_impl.go:454
创建 StreamWriter/StreamReader Pipe,并将 StreamWriter 绑定到执行上下文:
func (i *impl) StreamExecute(ctx context.Context, config workflowModel.ExecuteConfig, input map[string]any)
(*schema.StreamReader[*entity.Message], error) {
// 1. 获取 Workflow 实体并转换为 WorkflowSchema
wfEntity, err := i.Get(ctx, &vo.GetPolicy{...})
workflowSC, err := adaptor.CanvasToWorkflowSchema(ctx, c)
// 2. 创建 Workflow 对象(编译节点为可执行的 Runner)
wf, err := compose.NewWorkflow(ctx, workflowSC, wfOpts...)
// 3. 创建 StreamWriter 和 StreamReader(Pipe)
sr, sw := schema.Pipe[*entity.Message](10) // 缓冲区大小为 10
// 4. 准备执行上下文(传入 StreamWriter)
cancelCtx, executeID, opts, _, err := compose.NewWorkflowRunner(
wfEntity.GetBasic(), workflowSC, config,
compose.WithStreamWriter(sw), // StreamWriter 传入 WorkflowRunner
).Prepare(ctx)
// 5. 异步执行 Workflow(StreamWriter 会通过回调实时发送消息)
wf.AsyncRun(cancelCtx, input, opts...)
// 6. 返回 StreamReader(应用层会从这个 Reader 接收消息)
return sr, nil
}
说明:
schema.Pipe[*entity.Message](10) 创建一对 StreamWriter/StreamReader,通过 channel buffer 连接。
compose.WithStreamWriter(sw) 将 StreamWriter 传入 WorkflowRunner,最终绑定到执行上下文。
wf.AsyncRun() 异步执行,不会阻塞;消息通过 StreamWriter 实时发送。
- 返回的
sr 是 StreamReader,应用层通过 sr.Recv() 接收消息。
StreamWriter 绑定到执行上下文
代码位置:backend/domain/workflow/internal/compose/workflow_run.go:107
func (r *WorkflowRunner) Prepare(ctx context.Context) (...) {
// 1. 生成执行 ID
executeID, err := repo.GenID(ctx)
// 2. 构建执行选项(包含回调处理器,传入 StreamWriter)
composeOpts, err := r.designateOptions(ctx)
// ...
}
代码位置:backend/domain/workflow/internal/compose/designate_option.go:40
func (r *WorkflowRunner) designateOptions(ctx context.Context) ([]einoCompose.Option, error) {
streamWriter := r.sw // 从 WorkflowRunner 获取 StreamWriter
// 创建根回调处理器(传入 StreamWriter)
rootHandler := execute.NewRootWorkflowHandler(
// ...
streamWriter, // StreamWriter 传入回调处理器
)
opts := []einoCompose.Option{einoCompose.WithCallbacks(rootHandler)}
// 为每个节点添加回调处理器
for key := range workflowSC.GetAllNodes() {
ns := workflowSC.GetAllNodes()[key]
if ns.Type == entity.NodeTypeLLM {
// 为 LLM 节点添加工具回调选项
llmNodeOpts, err := llmToolCallbackOptions(ctx, ns, eventChan, container)
opts = append(opts, llmNodeOpts...)
}
}
return opts, nil
}
代码位置:backend/domain/workflow/internal/execute/callback.go:76
func NewRootWorkflowHandler(..., streamWriter *schema.StreamWriter[*entity.Message]) callbacks.Handler {
return &WorkflowHandler{
// ...
streamWriter: streamWriter, // 保存 StreamWriter
}
}
说明:
- StreamWriter 通过
designateOptions 传入根回调处理器(WorkflowHandler)。
WorkflowHandler 将 StreamWriter 保存到执行上下文(exeCtx.RootCtx.StreamWriter)。
- LLM 节点在执行时可以从执行上下文获取 StreamWriter。
LLM 节点构建(准备工具列表)
LLM 节点在构建时(Build方法)准备工具列表和回调处理器,这是 Function Calling 的基础。
代码位置:backend/domain/workflow/internal/nodes/llm/llm.go:385
func (c *Config) Build(ctx context.Context, ns *schema2.NodeSchema, _ ...schema2.BuildOption) (any, error) {
var (
tools []tool.BaseTool
toolCallbackHandler callbacks.Handler
llmRef *LLM // 引用(用于回调访问 realtimeWriter)
)
// 1. 构建 ChatModel
chatModel, info, err := modelbuilder.BuildModelByID(ctx, c.LLMParams.ModelType, ...)
// 2. 处理 Function Calling 参数(构建插件工具列表)
fcParams := c.FCParam
if fcParams != nil && fcParams.PluginFCParam != nil {
// 2.1 构建插件工具请求
pluginToolsInvokableReq := make(map[int64]*wrapPlugin.ToolsInvokableRequest)
for _, p := range fcParams.PluginFCParam.PluginList {
pid, _ := strconv.ParseInt(p.PluginID, 10, 64)
toolID, _ := strconv.ParseInt(p.ApiId, 10, 64)
// ... 构建请求 ...
}
// 2.2 获取插件工具列表(转换为 InvokableTool)
inInvokableTools := make([]tool.BaseTool, 0)
for _, req := range pluginToolsInvokableReq {
toolMap, err := wrapPlugin.GetPluginInvokableTools(ctx, req)
for _, t := range toolMap {
inInvokableTools = append(inInvokableTools, newInvokableTool(t))
}
}
// 执行 funcation calling 时 eino 框架会调用 tool.InvokableRun 函数
tools = append(tools, inInvokableTools...)
}
// 3. 构建 LLM Graph
g := compose.NewGraph[map[string]any, map[string]any](...)
// 4. 根据是否有工具选择不同的节点类型
if len(tools) > 0 {
// 4.1 有工具:创建 React Agent(ReAct 模式)
m, ok := modelWithInfo.(model.ToolCallingChatModel)
reactConfig := react.AgentConfig{
ToolCallingModel: m,
ToolsConfig: compose.ToolsNodeConfig{Tools: tools}, // 传入工具列表
MaxStep: 100,
}
reactAgent, err := react.NewAgent(ctx, &reactConfig)
agentNode, opts := reactAgent.ExportGraph()
_ = g.AddGraphNode(llmNodeKey, agentNode, opts...)
} else {
// 4.2 无工具:直接添加 ChatModel 节点
_ = g.AddChatModelNode(llmNodeKey, modelWithInfo)
}
// 5. 创建工具回调处理器(用于实时流式输出)
if len(tools) >= 0 {
toolCallbackHandler = callbacks2.NewHandlerHelper().
ChatModel(&callbacks2.ModelCallbackHandler{
OnEndWithStreamOutput: func(ctx context.Context, info *callbacks.RunInfo,
output *schema.StreamReader[*model.CallbackOutput]) context.Context {
// 流式输出处理,发送实时消息
go func() {
for {
frame, err := output.Recv()
if errors.Is(err, io.EOF) {
break
}
if frame.Message.Content != "" {
// 实时发送消息到 StreamWriter
if llmRef != nil && llmRef.realtimeWriter != nil {
dataMsg := &entity.DataMessage{
Type: entity.Answer,
Content: frame.Message.Content, // 增量内容(如 “被”)
// ...
}
llmRef.realtimeWriter.Send(&entity.Message{DataMessage: dataMsg}, nil)
}
}
}
}()
return ctx
},
}).
Tool(&callbacks2.ToolCallbackHandler{
OnStart: func(ctx context.Context, info *callbacks.RunInfo, input *tool.CallbackInput) context.Context {
// 发送工具调用开始事件
if llmRef != nil && llmRef.realtimeWriter != nil {
// ... 构建 FunctionCall 消息 ...
llmRef.realtimeWriter.Send(&entity.Message{DataMessage: dataMsg}, nil)
}
return ctx
},
OnEnd: func(ctx context.Context, info *callbacks.RunInfo, output *tool.CallbackOutput) context.Context {
// 发送工具调用结束事件
if llmRef != nil && llmRef.realtimeWriter != nil {
// ... 构建 ToolResponse 消息 ...
llmRef.realtimeWriter.Send(&entity.Message{DataMessage: dataMsg}, nil)
}
return ctx
},
}).Handler()
}
// 6. 编译 Graph 为可执行的 Runner
r, err := g.Compile(ctx, compileOpts...)
// 7. 创建 LLM 节点实例
llm := &LLM{
r: r,
toolCallbackHandler: toolCallbackHandler, // 保存回调处理器
}
// 8. 设置引用,使回调可以访问 realtimeWriter
llmRef = llm
return llm, nil
}
说明:
- 工具列表构建:从
FCParam.PluginFCParam.PluginList 解析插件配置,调用 wrapPlugin.GetPluginInvokableTools() 获取工具。
- React Agent:如果有工具,创建 React Agent(ReAct 模式),否则使用普通 ChatModel。
- 回调处理器:在构建时创建
toolCallbackHandler,包含 ChatModel.OnEndWithStreamOutput 和 Tool.OnStart/OnEnd 回调。
- llmRef 引用:通过
llmRef 引用,回调处理器可以访问 llmRef.realtimeWriter(在执行时设置)。
LLM 节点执行(获取 StreamWriter)
代码位置:backend/domain/workflow/internal/nodes/llm/llm.go:1455
LLM 节点在执行时(Stream方法)从执行上下文获取 StreamWriter,并设置到 llmRef.realtimeWriter:
func (l *LLM) Stream(ctx context.Context, in map[string]any, opts ...nodes.NodeOption)
(out *schema.StreamReader[map[string]any], err error) {
// 1. 准备执行选项
composeOpts, resumingEvent, err := l.prepare(ctx, in, opts...)
// 2. 从执行上下文获取 StreamWriter
exeCtx := execute.GetExeCtx(ctx)
if exeCtx != nil && exeCtx.RootCtx.StreamWriter != nil {
l.realtimeWriter = exeCtx.RootCtx.StreamWriter // 设置到 LLM 实例
logs.Infof("✅ [LLM Stream] Found StreamWriter in execute context")
}
// 3. 添加工具回调处理器(回调会使用 realtimeWriter 发送消息)
if l.toolCallbackHandler != nil {
composeOpts = append(composeOpts, compose.WithCallbacks(l.toolCallbackHandler))
}
// 4. 调用 LLM Graph 的 Stream 方法(如果 LLM 生成 Function Call,会自动调用工具)
out, err = l.r.Stream(ctx, in, composeOpts...)
return out, nil
}
说明:
execute.GetExeCtx(ctx) 获取执行上下文,其中包含 RootCtx.StreamWriter。
l.realtimeWriter = exeCtx.RootCtx.StreamWriter 将 StreamWriter 设置到 LLM 实例。
- 回调处理器(在 Build 时创建)通过
llmRef.realtimeWriter 访问 StreamWriter。
- 当 LLM 流式输出或工具调用时,回调处理器会调用
llmRef.realtimeWriter.Send() 发送消息。
消息发送时机
代码位置:backend/domain/workflow/internal/nodes/llm/llm.go:877
回调处理器在以下时机调用 llmRef.realtimeWriter.Send():
1. LLM 流式输出时(ChatModel.OnEndWithStreamOutput):
ChatModel(&callbacks2.ModelCallbackHandler{
OnEndWithStreamOutput: func(ctx context.Context, info *callbacks.RunInfo,
output *schema.StreamReader[*model.CallbackOutput]) context.Context {
go func() {
for {
frame, err := output.Recv() // 从 LLM 流式输出接收
if errors.Is(err, io.EOF) {
break
}
if frame.Message.Content != "" {
// 实时发送消息到 StreamWriter
if llmRef != nil && llmRef.realtimeWriter != nil {
dataMsg := &entity.DataMessage{
Type: entity.Answer,
Content: frame.Message.Content, // 增量内容(如 “被”)
NodeType: entity.NodeTypeLLM,
ExecuteID: exeCtx.RootExecuteID,
NodeID: string(exeCtx.NodeKey),
}
// 发送到 StreamWriter(写入 channel buffer)
llmRef.realtimeWriter.Send(&entity.Message{DataMessage: dataMsg}, nil)
}
}
}
}()
return ctx
},
})
2. 工具调用开始时(Tool.OnStart):
Tool(&callbacks2.ToolCallbackHandler{
OnStart: func(ctx context.Context, info *callbacks.RunInfo, input *tool.CallbackInput) context.Context {
// 发送工具调用开始事件
if llmRef != nil && llmRef.realtimeWriter != nil {
dataMsg := &entity.DataMessage{
Type: entity.FunctionCall,
FunctionCall: &entity.FunctionCallInfo{
Name: info.Name,
CallID: compose.GetToolCallID(ctx),
Arguments: parseArguments(input.ArgumentsInJSON),
},
}
// 发送到 StreamWriter
llmRef.realtimeWriter.Send(&entity.Message{DataMessage: dataMsg}, nil)
}
return ctx
},
})
3. 工具调用结束时(Tool.OnEnd):
OnEnd: func(ctx context.Context, info *callbacks.RunInfo, output *tool.CallbackOutput) context.Context {
// 发送工具调用结束事件
if llmRef != nil && llmRef.realtimeWriter != nil {
dataMsg := &entity.DataMessage{
Type: entity.ToolResponse,
ToolResponse: &entity.ToolResponseInfo{
Name: info.Name,
CallID: compose.GetToolCallID(ctx),
Response: output.OutputInJSON,
},
}
// 发送到 StreamWriter
llmRef.realtimeWriter.Send(&entity.Message{DataMessage: dataMsg}, nil)
}
return ctx
},
说明:
llmRef.realtimeWriter.Send() 将消息写入 Pipe 的 channel buffer。
- 消息会立即被 StreamReader 接收(如果应用层正在
Recv())。
- 回调处理器在独立的 goroutine 中运行,不会阻塞 LLM 执行。
消息接收与 SSE 发送
1. 消息接收路径
完整路径:

代码位置:backend/application/workflow/chatflow.go:918
// 应用层调用领域服务执行 Workflow(返回 StreamReader)
sr, err := GetWorkflowDomainSVC().StreamExecute(ctx, exeCfg, parameters)
// 将 Workflow 消息 StreamReader 转换为 SSE 响应 StreamReader
return schema.StreamReaderWithConvert(sr, w.convertToChatFlowRunResponseList(ctx, ...)), nil
代码位置:backend/api/handler/coze/workflow_service.go:724
func sendChatFlowStreamRunSSE(ctx context.Context, w *sse.Writer,
sr *schema.StreamReader[[]*workflow.ChatFlowRunResponse]) {
for {
// 从 StreamReader 接收消息(阻塞等待)
respList, err := sr.Recv()
if errors.Is(err, io.EOF) {
break // 流结束
}
// 将每个响应转换为 SSE 事件并发送给前端
for _, resp := range respList {
event := &sse.Event{
ID: strconv.FormatInt(seq, 10),
Type: resp.Event,
Data: []byte(resp.Data),
}
w.Write(event)
seq++
}
}
}
说明:
sr.Recv() 阻塞等待,直到有消息写入 StreamWriter。
StreamReaderWithConvert 在每次 Recv() 时调用转换函数。
- 转换函数将
entity.Message 转换为 ChatFlowRunResponse,包含事件类型和 JSON 数据。
- SSE Writer 将事件写入 HTTP 响应流,前端通过 EventSource API 接收。
2. 消息流转时序图

插件工具执行(Function Calling)
当 LLM 生成 Function Call 时,eino 框架自动调用工具的 InvokableRun 方法。
1. 工具包装器
代码位置:backend/domain/workflow/internal/nodes/llm/plugin.go:32
func newInvokableTool(pl crossplugin.InvokableTool) tool.InvokableTool {
return &pluginInvokableTool{
pluginInvokableTool: pl,
}
}
func (p pluginInvokableTool) InvokableRun(ctx context.Context, argumentsInJSON string, opts ...tool.Option) (string, error) {
// 获取执行配置(从 Workflow 上下文)
execCfg := execute.GetExecuteConfig(opts...)
// 调用插件服务执行工具
return p.pluginInvokableTool.PluginInvoke(ctx, argumentsInJSON, execCfg)
}
2. 插件工具执行
代码位置:backend/domain/workflow/plugin/plugin.go:338
func (p *pluginInvokeTool) PluginInvoke(ctx context.Context, argumentsInJSON string,
cfg workflowModel.ExecuteConfig) (string, error) {
// 1. 构建执行请求
req := &model.ExecuteToolRequest{
UserID: conv.Int64ToStr(cfg.Operator),
PluginID: p.pluginEntity.PluginID,
ToolID: p.toolInfo.ID,
ExecScene: consts.ExecSceneOfWorkflow,
ArgumentsInJson: argumentsInJSON, // LLM 生成的参数 JSON
}
// 2. 执行工具(统一执行入口)
r, err := crossplugin.DefaultSVC().ExecuteTool(ctx, req, execOpts...)
// 3. 返回裁剪后的响应(JSON 字符串,供 LLM 继续推理)
return r.TrimmedResp, nil
}
说明:
argumentsInJSON 是 LLM 根据工具 Schema 生成的参数 JSON。
ExecuteTool 是统一执行入口,会根据插件类型选择 HTTP/MCP/Custom 执行器。
TrimmedResp 是根据响应 Schema 裁剪后的 JSON,只包含 LLM 需要的字段。
所有插件执行都通过 PluginService.ExecuteTool() 统一入口,无论插件类型是 HTTP、MCP 还是 Custom。下面分析从统一入口到具体执行器的完整流程。
func (p *pluginServiceImpl) ExecuteTool(ctx context.Context, req *model.ExecuteToolRequest, opts ...model.ExecuteToolOpt) (resp *model.ExecuteToolResponse, err error) {
// 1. 解析执行选项
opt := &model.ExecuteToolOption{}
for _, fn := range opts {
fn(opt)
}
// 2. 构建工具执行器(根据执行场景获取插件和工具信息)
executor, err := p.buildToolExecutor(ctx, req, opt)
if err != nil {
return nil, errorx.Wrapf(err, "buildToolExecutor failed")
}
// 3. 获取认证信息(如果需要 OAuth,会尝试获取 Access Token)
authInfo := executor.plugin.GetAuthInfo()
accessToken, authURL, err := p.acquireAccessTokenIfNeed(ctx, req, authInfo, executor.tool.Operation)
if err != nil {
return nil, errorx.Wrapf(err, "acquireAccessToken failed")
}
// 4. 执行工具(调用具体的 Invocation 实现)
result, err := executor.execute(ctx, req.ArgumentsInJson, accessToken, authURL)
if err != nil {
return nil, errorx.Wrapf(err, "execute tool failed")
}
// 5. 工具调试场景下,更新工具的调试状态
if req.ExecScene == consts.ExecSceneOfToolDebug {
err = p.toolRepo.UpdateDraftTool(ctx, &entity.ToolInfo{
ID: req.ToolID,
DebugStatus: ptr.Of(common.APIDebugStatus_DebugPassed),
})
if err != nil {
logs.CtxErrorf(ctx, "UpdateDraftTool failed, tooID=%d, err=%v", req.ToolID, err)
}
}
// 6. 自动生成响应 Schema(可选)
var respSchema openapi3.Responses
if opt.AutoGenRespSchema {
respSchema, err = p.genToolResponseSchema(ctx, result.RawResp)
if err != nil {
return nil, errorx.Wrapf(err, "genToolResponseSchema failed")
}
}
// 7. 构建并返回响应
resp = &model.ExecuteToolResponse{
Tool: executor.tool, // 工具信息
Request: result.Request, // 请求字符串(用于日志)
RawResp: result.RawResp, // 原始响应
TrimmedResp: result.TrimmedResp, // 裁剪后的响应(根据 Schema)
RespSchema: respSchema, // 响应 Schema
}
return resp, nil
}
说明:
ExecuteTool 是统一执行入口,所有插件类型(HTTP/MCP/Custom)都通过此方法执行。
- 执行流程:构建执行器 → 获取认证 → 执行工具 → 处理响应。
func (p *pluginServiceImpl) buildToolExecutor(ctx context.Context, req *model.ExecuteToolRequest, opt *model.ExecuteToolOption) (impl *toolExecutor, err error) {
// 1. 验证用户 ID
if req.UserID == "" {
return nil, errorx.New(errno.ErrPluginExecuteToolFailed, errorx.KV(errno.PluginMsgKey, "userID is required"))
}
var (
pl *entity.PluginInfo // 插件信息
tl *entity.ToolInfo // 工具信息
)
// 2. 根据执行场景获取插件和工具信息
switch req.ExecScene {
case consts.ExecSceneOfOnlineAgent:
// 在线 Agent:从版本表获取工具配置
pl, tl, err = p.getOnlineAgentPluginInfo(ctx, req, opt)
case consts.ExecSceneOfDraftAgent:
// 草稿 Agent:从草稿表获取工具配置,并合并 Agent 的自定义配置
pl, tl, err = p.getDraftAgentPluginInfo(ctx, req, opt)
case consts.ExecSceneOfToolDebug:
// 工具调试:从草稿表获取
pl, tl, err = p.getToolDebugPluginInfo(ctx, req, opt)
case consts.ExecSceneOfWorkflow:
// Workflow:根据 ExecDraftTool 标志决定从草稿表还是在线表获取
pl, tl, err = p.getWorkflowPluginInfo(ctx, req, opt)
default:
return nil, fmt.Errorf("invalid execute scene '%s'", req.ExecScene)
}
if err != nil {
return nil, err
}
// 3. 构建工具执行器
impl = &toolExecutor{
execScene: req.ExecScene, // 执行场景
userID: req.UserID, // 用户 ID
conversationID: opt.ConversationID, // 会话 ID(用于 HTTP Header)
plugin: pl, // 插件信息
tool: tl, // 工具信息
projectInfo: opt.ProjectInfo, // 项目信息(用于变量引用)
invalidRespProcessStrategy: opt.InvalidRespProcessStrategy, // 响应处理策略
oss: p.oss, // OSS 存储(用于文件 URI 转换)
}
// 4. 如果提供了自定义 Operation,使用自定义的(用于 Agent 自定义配置)
if opt.Operation != nil {
impl.tool.Operation = opt.Operation
}
return impl, nil
}
说明:
- 根据执行场景(在线 Agent/草稿 Agent/Workflow/工具调试)获取插件和工具信息。
- 不同场景的数据来源不同(版本表/草稿表/SaaS)。
- 构建
toolExecutor 结构,包含插件信息、工具信息、项目信息等。
3. getWorkflowPluginInfo 示例(Workflow 场景)
func (p *pluginServiceImpl) getWorkflowPluginInfo(ctx context.Context, req *model.ExecuteToolRequest,
execOpt *model.ExecuteToolOption) (pl *entity.PluginInfo, tl *entity.ToolInfo, err error) {
// 1. 检查是否来自 SaaS
if req.PluginFrom != nil && *req.PluginFrom == bot_common.PluginFrom_FromSaas {
// 从 SaaS 获取插件和工具信息
tools, plugin, err := p.toolRepo.BatchGetSaasPluginToolsInfo(ctx, []int64{req.PluginID})
// ... 查找对应的工具
return pl, tl, nil
}
// 2. 检查是否执行草稿工具
if req.ExecDraftTool {
// 从草稿表获取
pl, exist, err := p.pluginRepo.GetDraftPlugin(ctx, req.PluginID)
tl, exist, err := p.toolRepo.GetDraftTool(ctx, req.ToolID)
return pl, tl, nil
}
// 3. 从在线表获取(支持版本)
if execOpt.ToolVersion == "" {
// 获取最新版本
pl, exist, err := p.pluginRepo.GetOnlinePlugin(ctx, req.PluginID)
tl, exist, err := p.toolRepo.GetOnlineTool(ctx, req.ToolID)
} else {
// 获取指定版本
pl, exist, err := p.pluginRepo.GetVersionPlugin(ctx, model.VersionPlugin{
PluginID: req.PluginID,
Version: execOpt.ToolVersion,
})
tl, exist, err := p.toolRepo.GetVersionTool(ctx, model.VersionTool{
ToolID: req.ToolID,
Version: execOpt.ToolVersion,
})
}
return pl, tl, nil
}
代码位置:backend/domain/plugin/service/exec_tool.go:610
toolExecutor.execute()是实际执行工具的方法,根据插件类型调用对应的 Invocation 实现:
func (t *toolExecutor) execute(ctx context.Context, argumentsInJson, accessToken, authURL string) (resp *ExecuteResponse, err error) {
// 1. 验证参数
if argumentsInJson == "" {
return nil, errorx.New(errno.ErrPluginExecuteToolFailed,
errorx.KV(errno.PluginMsgKey, "argumentsInJson is required"))
}
// 2. 构建 InvocationArgs(参数分组、公共参数注入、默认值处理等)
invocation, err := tool.NewInvocationArgs(ctx, &tool.InvocationArgsBuilder{
ArgsInJson: argumentsInJson,
ProjectInfo: t.projectInfo,
UserID: t.userID,
Plugin: t.plugin,
Tool: t.tool,
PluginManifest: t.plugin.Manifest,
ServerURL: t.plugin.GetServerURL(),
AuthInfo: &tool.AuthInfo{
OAuth: &tool.OAuthInfo{
AccessToken: accessToken,
AuthURL: authURL,
},
MetaInfo: t.plugin.GetAuthInfo(),
},
})
if err != nil {
return nil, err
}
// 3. 文件 URI 转换(非调试场景)
if t.execScene != consts.ExecSceneOfToolDebug {
// 将文件 URI 转换为可访问的 URL
err = invocation.AssembleFileURIToURL(ctx, t.oss)
if err != nil {
return nil, err
}
}
// 4. 根据插件来源选择执行器
var requestStr, rawResp string
if t.plugin.Source != nil && *t.plugin.Source == bot_common.PluginFrom_FromSaas {
// SaaS 插件:使用 SaaS 调用实现
requestStr, rawResp, err = tool.NewSaasCallImpl().Do(ctx, invocation)
} else {
// 普通插件:根据插件类型选择执行器(HTTP/MCP/Custom)
requestStr, rawResp, err = newToolInvocation(t).Do(ctx, invocation)
}
if err != nil {
return nil, err
}
// 5. 处理空响应
const defaultResp = "{}"
if rawResp == "" {
return &ExecuteResponse{
Request: requestStr,
TrimmedResp: defaultResp,
RawResp: defaultResp,
}, nil
}
// 6. 处理响应(根据 Schema 裁剪,只返回 LLM 需要的字段)
trimmedResp, err := t.processResponse(ctx, rawResp)
if err != nil {
return nil, err
}
if trimmedResp == "" {
trimmedResp = defaultResp
}
return &ExecuteResponse{
Request: requestStr, // 请求字符串(用于日志)
TrimmedResp: trimmedResp, // 裁剪后的响应(根据 Schema)
RawResp: rawResp, // 原始响应
}, nil
}
说明:
- InvocationArgs 构建:包含参数分组、公共参数注入、默认值处理、变量引用等。
- 文件 URI 转换:非调试场景下,将文件 URI 转换为可访问的 OSS URL。
- 执行器路由:SaaS 插件使用
SaasCallImpl,普通插件根据类型使用 newToolInvocation() 路由。
- 响应处理:根据响应 Schema 裁剪,只返回 LLM 需要的字段。
代码位置:backend/domain/plugin/service/exec_tool.go:597
路由逻辑,根据插件类型实例化对应的执行器:
func newToolInvocation(t *toolExecutor) tool.Invocation {
switch t.plugin.Manifest.API.Type {
case consts.PluginTypeOfCloud:
// HTTP 插件:使用 HTTP 调用实现
return tool.NewHttpCallImpl(t.conversationID)
case consts.PluginTypeOfMCP:
// MCP 插件:使用 MCP 调用实现(官方未实现,我们已实现)
return tool.NewMcpCallImpl()
case consts.PluginTypeOfCustom:
// 自定义插件:使用自定义调用实现
return tool.NewCustomCallImpl()
default:
// 默认使用 HTTP 调用
return tool.NewHttpCallImpl(t.conversationID)
}
}
说明:
- 路由机制:根据
plugin.Manifest.API.Type 选择对应的执行器。
- 三种插件类型:HTTP(OpenAPI)、MCP、Custom。
- 扩展性:新增插件类型只需实现
tool.Invocation 接口,并在此处添加路由。
这里会实例化最开始介绍的插件类型(HTTP、MCP、自定义)。官方 MCP 还未实现,我们已实现,将在下一篇介绍。
到这里,插件的核心流程已介绍完毕。下一小节我们简要介绍一下 HTTP 插件的实现,便于后续实现自定义插件。
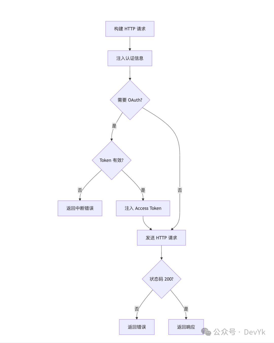
HTTP 插件执行流程
HTTP 执行器主流程

自定义、MCP、HTTP 都是实现的 Invocation 接口,如需实现其它插件,可参考其中一个实现即可,这里以 HTTP 来进行举例。
HTTP 插件通过 tool.NewHttpCallImpl() 执行:

代码位置:backend/domain/plugin/service/tool/invocation_http.go
HTTP 执行器 Do 方法实现
func (h *httpCallImpl) Do(ctx context.Context, args *InvocationArgs) (request string, resp string, err error) {
// 1. 构建 HTTP 请求(URL、Header、Body)
httpReq, err := h.buildHTTPRequest(ctx, args)
if err != nil {
return "", "", err
}
// 2. 注入认证信息(OAuth、Service Token 等)
errMsg, err := h.injectAuthInfo(ctx, httpReq, args)
if err != nil {
return "", "", err
}
// 3. 如果返回错误消息,说明需要 OAuth 授权
if errMsg != "" {
// 创建中断事件,通知调用方需要用户授权
event := &model.ToolInterruptEvent{
Event: pluginConsts.InterruptEventTypeOfToolNeedOAuth,
ToolNeedOAuth: &model.ToolNeedOAuthInterruptEvent{
Message: errMsg, // 包含授权 URL 的错误消息
},
}
// 返回中断错误,Workflow 引擎会暂停执行并等待授权
return "", "", compose.NewInterruptAndRerunErr(event)
}
// 4. 读取请求体(用于序列化)
var reqBodyBytes []byte
if httpReq.GetBody != nil {
reqBody, err := httpReq.GetBody()
if err != nil {
return "", "", err
}
defer reqBody.Close()
reqBodyBytes, err = io.ReadAll(reqBody)
if err != nil {
return "", "", err
}
}
// 5. 序列化请求(用于日志和返回给调用方)
requestStr, err := genRequestString(httpReq, reqBodyBytes)
if err != nil {
return "", "", err
}
// 6. 使用 resty 发送 HTTP 请求
restyReq := defaultHttpCli.NewRequest()
restyReq.Header = httpReq.Header
restyReq.Method = httpReq.Method
restyReq.URL = httpReq.URL.String()
if reqBodyBytes != nil {
restyReq.SetBody(reqBodyBytes)
}
restyReq.SetContext(ctx)
logs.CtxDebugf(ctx, "[execute] url=%s, header=%s, method=%s, body=%s",
restyReq.URL, restyReq.Header, restyReq.Method, restyReq.Body)
httpResp, err := restyReq.Send()
if err != nil {
return "", "", errorx.New(errno.ErrPluginExecuteToolFailed,
errorx.KVf(errno.PluginMsgKey, "http request failed, err=%s", err))
}
logs.CtxDebugf(ctx, "[execute] status=%s, response=%s", httpResp.Status(), httpResp.String())
// 7. 检查 HTTP 状态码
if httpResp.StatusCode() != http.StatusOK {
return "", "", errorx.New(errno.ErrPluginExecuteToolFailed,
errorx.KVf(errno.PluginMsgKey, "http request failed, status=%s\nresp=%s",
httpResp.Status(), httpResp.String()))
}
// 8. 返回请求字符串和响应字符串
return requestStr, httpResp.String(), nil
}
HTTP 插件核心流程都在上面的 Do 函数中,感兴趣的可以直接看 coze-studio/backend/domain/plugin/service/tool/invocation_http.go 源码。
总结
本文详细分析了 coze-studio 后端插件的加载流程和执行流程,从 HTTP API 请求到 SSE 响应的完整链路,为后续二次开发奠定了基础。
下一篇我们会详细介绍如何基于 coze-studio 来扩展支持 MCP 协议,让 coze-studio 的功能更加完善。