
2026年伊始,AI领域被一只“红色龙虾”彻底点燃。OpenClaw凭借其“让AI真正动手干活”的惊人能力,迅速在全球走红。其实,在金融投资的世界里,另一类“自动化劳动”系统——量化投资模型——早已默默耕耘多年。它们7×24小时监控全球市场,在毫秒级时间内做出交易决策,管理者数以亿计的资金,堪称华尔街与国内私募圈的“隐形操盘手”。
这不禁让人思考:新晋爆红的“AI龙虾”与资历深厚的“量化模型”,它们之间究竟是何种关系?是技术上的“近亲”,是应用中的“搭档”,还是本质迥异的两个物种?本文将从核心逻辑、架构设计、进化方式及风险特征等多个维度,为您深入剖析。
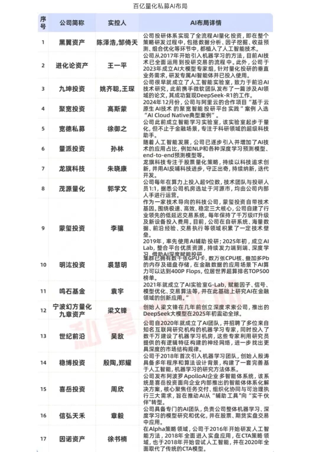
一份行业的“AI体检报告”
在深入比较之前,不妨先看看金融行业对人工智能技术的实际应用程度。下表展示了国内部分百亿级量化私募的AI布局详情,从中可以一窥“养模型”的实践现状:

惊人的相似基因:都是自动化闭环系统
无论被称为“量化投资模型”,还是“OpenClaw AI养龙虾”,其底层核心逻辑高度一致:以数据为输入,以算法为引擎,通过对信息的处理与挖掘,实现自主决策或任务执行。本质都是“用机器替代人工”,以提升效率、降低人为误差。
从系统科学视角看,两者都属于经典的“输入-处理-输出”自动化闭环系统,遵循着相似的运行范式。
1. 核心架构的巧妙对应
一个成熟的量化投资模型是一个复杂的系统工程,通常包含盈利模型、风险模型、交易成本模型、投资组合构建模型和执行模型等多个模块。盈利模型负责预测,风险模型控制暴露,交易成本模型确保收益不被摩擦损耗,最终通过组合优化形成交易指令。
OpenClaw的架构与此形成了精妙的映射。作为一个开源的AI助手平台,其核心在于将大语言模型的认知能力与本地系统的执行能力深度融合。其Agent的核心配置文件——如SOUL.md(个性化提示词)、TOOLS.md(工具权限清单)、MEMORY.md(用户记忆文档)——分别对应着量化模型中的“策略逻辑”、“执行约束”和“历史数据参考”。
2. “因子”与“技能”的模块化哲学
量化投资的核心是寻找“阿尔法因子”——那些能持续、有效预测资产价格变动的信号。因子挖掘是量化研究员日复一日的工作,目标是从海量数据中淘洗出真正的“金子”。
OpenClaw同样强调“技能化沉淀”。近期,有头部量化私募发布其企业多智能体系统,核心正是将内部积累的工作方法、流程规范封装为可复用的“技能”模块。这些模块像乐高积木,能被不同智能体灵活调用,以完成复杂任务。
无论是量化的“因子”还是OpenClaw的“技能”,本质都是知识与经验的模块化与复用,旨在将有效的模式固化下来,供系统反复、高效地使用。

进化之路:持续迭代与社区共享
量化模型与OpenClaw都不是“一劳永逸”的静态工具,而是需要持续优化、迭代的生命体。二者都遵循“输入—处理—输出—反馈—优化”的闭环进化逻辑。
量化模型需要不断迭代。研究员需持续开发新因子、优化模型参数,并通过严谨的历史回测验证其有效性。市场环境瞬息万变,任何模型都存在失效风险,持续的模型训练与调整是生存之本。
OpenClaw同样通过“使用-沉淀-分享”实现进化。用户可以让AI在完成任务后自动总结经验,形成新的“技能”文档;也可以从社区下载他人共享的技能包,快速扩展AI的能力边界。这种基于实践反馈和社区协作的进化路径,与量化策略的迭代逻辑异曲同工。
根本性差异:数学统计 vs. 语言理解
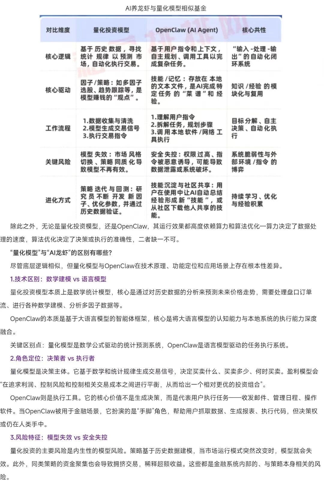
尽管底层逻辑相似,但量化投资模型与OpenClaw在技术原理、功能定位和应用场景上存在根本区别。下表清晰地概括了它们之间的异同:

1. 技术内核不同
- 量化模型本质是数学与统计模型。其核心是通过对历史行情、基本面、另类等海量数据的分析,运用统计学、机器学习等方法,寻找可预测未来价格走势的规律。它处理的是高度结构化的数字信号。
- OpenClaw本质是基于大语言模型的智能体框架。其核心是将大语言模型的语义理解、规划与推理能力,与本地软件、API等执行工具相结合,以处理和理解自然语言指令,完成非结构化的复杂任务。
2. 角色定位不同
- 量化模型是“决策主体”。它基于数学规则自动生成交易信号,直接决定“买卖什么、买卖多少、何时买卖”。它在利润、风险、成本之间寻求最优平衡。
- OpenClaw是“执行工具”。它的核心价值在于代表用户去“执行”任务,如操作软件、整理文件、检索信息。即使应用于金融场景,它主要扮演“研究员助理”或“操作员”的角色,负责数据抓取、报告生成等,而最终的交易决策权通常仍保留在人类手中。
3. 风险特征不同
- 量化模型的主要风险是“模型失效”。这是内生性风险。当市场运行逻辑发生结构性变化(如黑天鹅事件、监管政策转向),或同类策略过度拥挤时,基于历史数据建立的模型可能瞬间失灵,导致巨额亏损。
- OpenClaw的主要风险是“安全失控”。这是外生性风险。由于AI Agent拥有调用系统工具、访问网络的权限,若提示词被恶意诱导或权限设置不当,可能导致数据泄露、误操作系统甚至执行危险操作。
结论与展望
简单来说,你可以将成熟的量化模型想象成一个在特定领域(金融市场)高度专业化的“自动驾驶系统”,而OpenClaw则更像一个刚刚拿到驾照、正在学习适应各种复杂路况的“通用型智能司机”。两者都代表了自动化与智能化的前沿方向,但一个深耕于数据与规律的“矿山”,另一个则驰骋在语言与任务的“平原”。
在“AI助手”日益普及的时代,理解不同自动化工具的技术边界与核心风险至关重要。无论是量化模型还是AI Agent,它们都是人类智慧的延伸,是强大的工具。但工具的价值,最终取决于使用者的判断力、责任心和风险意识。在云栈社区等技术交流平台,持续关注这类技术的演进与融合,将有助于我们更好地驾驭未来。