
“你有没有这样的经历:每次让 Claude 写文章,都要重复粘贴一大段要求;每次做代码审查,都要从头说一遍规范……
有了自定义命令,这些全部变成一个 / 搞定。”
本文是零基础入门教程,5 分钟就能创建第一个属于你自己的 Claude Code 命令。
本课学习目标
完成本课学习后,你将能够:
- 理解 Commands 本质:掌握 Slash 命令就是 Markdown 提示词的核心概念
- 5 分钟创建第一个命令:从零开始创建并运行自定义命令
- 掌握 frontmatter 配置:使用
description、allowed-tools、model 等高级配置
- 精通
$ARGUMENTS 参数:接收和解析用户输入参数
- 组合命令构建工作流:将多个命令串联成自动化流程
- 排查命令故障:独立解决 90% 的常见配置和执行问题
📋 本文目录(简易版)
| 章节 |
内容 |
适合谁看 |
| 术语表 |
Slash 命令、frontmatter 等核心概念 |
所有人必读(3 分钟) |
| 第一部分 |
Commands 是什么、为什么要学 |
所有人 |
| 第二部分 ⭐ |
5 分钟创建第一个命令 + 5 步自查 |
新手优先看这里 |
| 第三部分 |
30+ 内置命令速查表 |
随用随查 |
| 第四部分 ⭐ |
命令文件结构、参数、工具调用 |
想深入开发的读者 |
| 第四点五部分 |
Skills 新架构(v2.0+) |
进阶用户 |
| 第五部分 |
命名空间、命令组合、社区资源 |
进阶用户 |
| 第六部分 ⭐ |
FAQ 20 问 + 新手 Top 5 踩坑 |
遇到问题来查 |
| 第七部分 |
3 个实战练习(附参考答案) |
边学边练 |
| 附录 A/B |
速查表 + 社区资源汇总 |
收藏备用 |
💡 快速导航:只想 5 分钟跑起来 → 直接跳 第二部分;遇到问题 → 直接看 第六部分 FAQ;Ctrl+F 搜索关键词可快速定位。
学习路径导航(先看这里!)
根据你的情况选择学习路径。这是一篇长教程,不用全看!
路径 A:5 分钟快速上手
适合人群:急着体验自定义命令,想快速跑起来
只看这些章节(其他跳过):
✅ 术语表(3 分钟)
✅ 第二部分:5 分钟快速开始(5 分钟)
5 分钟后你能达到:成功创建第一个自定义命令并运行
路径 B:完整学习(3–4 小时)
适合人群:想系统掌握 Commands 系统,成为命令开发高手
学习顺序:从头到尾所有章节
建议分段学习:
- 第 1 天(30 分钟):第 1–3 部分(简介 + 快速开始 + 内置命令速查)
- 第 2 天(1.5 小时):第 4 部分(自定义命令开发)⭐ 核心内容
- 第 3 天(1 小时):第 5 部分(高级用法)
- 第 4 天(0.5 小时):第 6–7 部分(FAQ + 附录)
⚠️ 注意:内置命令的详细用法已在「第二课 Claude Code V2.1+ 基础完全上手指南」中讲解,本教程重点是 自定义命令开发!
路径 C:问题速查(5 分钟)
适合人群:命令不工作,需要快速解决
直接跳到:
- 第六部分:FAQ — 20 个常见问题解答
- 第五部分 5.5 节:故障排查
使用方法:
- 按
Ctrl + F 搜索你的问题关键词
- 找到对应的 Q&A
- 按步骤解决
路径 D:专项学习(30–60 分钟/主题)
适合人群:已经会基础命令,想深入某个功能
| 想学什么 |
看哪几节 |
预计时间 |
frontmatter 配置 |
第 4.3 节 |
30 分钟 |
| 参数处理 |
第 4.4 节 |
30 分钟 |
| 工具调用 |
第 4.5 节 |
45 分钟 |
| Skills 系统(新) |
第四点五部分 |
20 分钟 |
| 命令组合 |
第 5.2 节 |
30 分钟 |
| 社区命令库 |
第 5.4 节 |
20 分钟 |
术语表(小白必读)
在开始之前,先了解这些关键术语。用生活类比帮助理解:
| 术语 |
英文全称 |
通俗解释 |
生活类比 |
| Slash 命令 |
Slash Commands |
以 / 开头的快捷指令 |
手机快捷方式(一点就打开 App) |
| 自定义命令 |
Custom Commands |
你自己创建的命令 |
自己设置的手机快捷方式 |
| 内置命令 |
Built-in Commands |
Claude Code 自带的命令 |
手机出厂预装的 App |
| frontmatter |
— |
命令文件开头的配置区(YAML 格式) |
书的封面信息(书名、作者等) |
$ARGUMENTS |
— |
接收用户输入参数的变量 |
快递单上的“收件人”空格 |
allowed-tools |
— |
允许命令使用的工具列表 |
工具箱(限定可用的工具) |
| 命令作用域 |
Command Scope |
命令生效的范围(项目级 / 用户级) |
门禁卡(有的只能开一个门,有的能开所有门) |
| 命令命名空间 |
Namespace |
命令的分组前缀 |
文件夹分类(/dev:xxx、/test:xxx) |
补充说明:小白必看的几个概念
1. YAML / JSON / XML 格式是什么?
YAML 是一种简单的配置文件格式,用“键: 值”的形式记录信息:
# 这是一个 YAML 示例
name: 高飞 # 键是 name,值是 高飞
title: Commands 系统教程 # 键是 title,值是 Commands 系统教程
age: 18 # 键是 age,值是 18
skills: # skills 是一个列表
- Python # 列表项用 - 开头
- JavaScript
生活类比:YAML 就像你的个人简历表格,“姓名: 张三”这种格式,人能看懂,电脑也能读懂,更像人写的配置,简洁,可读性强。
JSON
{
"name": "高飞",
"title": "Commands 系统教程",
"age": 18,
"skills": ["Python", "JavaScript"]
}
程序员比较喜欢的数据输入和输出格式、规范。
XML
<person>
<name>高飞</name>
<title>Commands 系统教程</title>
<age>18</age>
<skills>
<skill>Python</skill>
<skill>JavaScript</skill>
</skills>
</person>
文档标签格式,完整但是不易于读。
YAML / JSON / XML 三种放到一起看
-
YAML
- 适合:Docker、Kubernetes、CI/CD 配置、各类系统配置
- 特点:写法最简洁、可读性强、常用于配置文件、对缩进敏感
-
JSON
- 适合:前后端传参、API 接口、通用数据交换
- 特点:结构标准、程序读取支持好、前后端接口使用、不支持注释
-
XML
- 适合:企业级老系统、文档型结构数据、某些系统集成场景
- 特点:标签明确、层级清晰、写法比较啰嗦、老系统中很常见
2. ~ 符号是什么?
~(波浪号)是你的“用户主目录”的简写:
- Windows:
~ = C:\Users\你的用户名(比如 C:\Users\admin)
- macOS:
~ = /Users/你的用户名
- Linux:
~ = /home/你的用户名
示例:~/.claude/commands/ 的意思是:
- Windows →
C:\Users\admin\.claude\commands\
- macOS →
/Users/gaofei\.claude/commands/
3. heredoc 语法是什么?
heredoc 是一种“多行文本写入”的语法,可以一次性把多行内容写入文件,不用一行一行写。
⚠️ 重要提醒:heredoc 是在 PowerShell/Bash 终端里用的,不是在 Claude Code 对话框里用的!
如果你已经在 Claude Code 里,根本不需要学 heredoc,直接说人话让 Claude 帮你创建文件就行:
帮我创建文件 .claude/commands/hello.md,内容是:
---
description: 简单的问候命令示例
---
# 问候命令
你好!请问候用户:$ARGUMENTS
Claude Code 会自动帮你创建文件夹和文件!

PowerShell 终端版本(在 Windows PowerShell 窗口里用):
@'
这里是第一行
这里是第二行
这里是第三行
'@ | Out-File -FilePath "文件路径"
Bash 终端版本(在 macOS/Linux 终端里用):
cat > 文件路径 << 'EOF'
这里是第一行
这里是第二行
这里是第三行
EOF
生活类比:heredoc 就像“复制粘贴”——把一大段文字一次性塞进文件里。
小技巧:在 Claude Code 对话框里换行用 Shift + Enter,按 Enter 会直接发送消息。
第一部分:Commands 简介
1.1 什么是 Slash 命令
一句话理解:Slash 命令就是 Claude Code 的“快捷方式”,输入 /命令名 就能触发预设的操作。
生活类比:
- 没有 Slash 命令:每次点外卖都要重新输入地址、选择口味、备注
- 有 Slash 命令:保存一个“我的常用订单”,一键下单
核心概念(官方文档验证):
自定义命令 = .claude/commands/ 目录下的 Markdown 文件
命令名 = 文件名(不含 .md 后缀)
命令内容 = Markdown 文件的内容(作为提示词注入)
参数 = $ARGUMENTS 变量接收用户输入
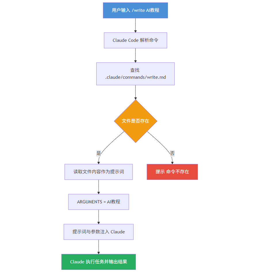
当你输入 /write AI教程
Claude Code 做的事:
1. 找到 .claude/commands/write.md 文件
2. 读取文件内容作为提示词
3. 把 "AI教程" 赋值给 $ARGUMENTS
4. 执行这个提示词
执行流程图:

1.2 命令的三大类型
Claude Code 的命令分为三大类:
| 类型 |
来源 |
存放位置 |
特点 |
| 内置命令 |
Claude Code 官方 |
程序内部 |
不可修改,核心功能 |
| 自定义命令 |
你自己创建(项目级别) |
.claude/commands/ |
完全可控,个性化 |
| 用户级命令 |
你自己创建(全局) |
~/.claude/commands/ |
所有项目共享 |
命令来源决策树:
你需要什么功能?
│
├── 会话管理、系统诊断?
│ └── 用内置命令(/clear、/doctor 等)
│
├── 项目特定的工作流?
│ └── 创建项目级自定义命令
│
└── 所有项目通用的工具?
└── 创建用户级自定义命令
1.3 为什么要学 Commands
没有 Commands 之前:
你:帮我写一篇公众号文章,主题是 AI 工具
要求:
1. 风格要接地气
2. 字数 1500–2000
3. 包含实战案例
4. 开头要有金句
5. 结尾要有行动号召
...(每次都要重复说一遍)
10 分钟后...
你:帮我写另一篇,主题是 Claude Code
要求:(又要重复一遍...)
有了 Commands 之后:
你:/write AI 工具
Claude 自动知道:
- 风格要接地气
- 字数 1500–2000
- 包含实战案例
- 开头要有金句
- 结尾要有行动号召
直接开始写作!
![终端中执行 /write [主题] 的实际效果截图](https://static1.yunpan.plus/attachment/9ee2fc0dc752e81d.jpeg)
Commands 的核心价值:
| 对比维度 |
手动输入 |
使用 Commands |
| 效率 |
每次重复输入 |
一次配置,永久使用 |
| 一致性 |
每次可能遗漏要求 |
标准化执行 |
| 可复用 |
无法分享 |
团队共享、社区贡献 |
| 可维护 |
分散在聊天记录 |
集中管理、版本控制 |
第二部分:5 分钟快速开始
本节目的:用最快速度创建第一个自定义命令,让你立即看到效果!
预计时间:5 分钟
2.1 创建第一个自定义命令
⚠️ Windows 用户看这里(避免踩坑)
本节有两种操作场所,新手经常搞混:
| 场所 |
长什么样 |
用来做什么 |
| Claude Code 对话框 |
输入框在底部,有 > 提示符,能和 AI 对话 |
让 Claude 帮你创建文件(推荐新手) |
| PowerShell 终端 |
黑色/蓝色窗口,光标在行首 |
手动输入命令行 |
最简单的做法:直接在 Claude Code 对话框里说人话,让 Claude 帮你建文件,完全不需要打开终端!
步骤 1:创建命令目录
Windows 系统(PowerShell):
# 进入你的项目目录
cd C:\你的项目路径
# 创建 commands 目录
New-Item -ItemType Directory -Path ".claude\commands" -Force
macOS/Linux 系统:
# 进入你的项目目录
cd ~/你的项目路径
# 创建 commands 目录
mkdir -p .claude/commands
验证是否成功:
# 检查目录是否存在
ls .claude/commands
# 应该显示空目录(暂时没有文件)
步骤 2:创建最简单的命令文件
创建文件 .claude/commands/hello.md:
💡 你有两种选择:
选择 A:在 Claude Code 对话框里说人话(推荐新手)
帮我创建文件 .claude/commands/hello.md,内容是:
---
description: 问候命令
---
# 问候命令
你好!我是你的AI助手。
用户想要问候的对象是:$ARGUMENTS
如果没有提供名字,请使用"朋友"作为默认称呼。
请用热情友好的方式问候,并询问今天可以帮助什么。
(换行用 Shift + Enter,最后按 Enter 发送)
选择 B:在终端里用命令行(熟悉命令行的用户)
Windows(PowerShell 终端):
@'
---
description: 问候命令
---
# 问候命令
你好!我是你的AI助手。
用户想要问候的对象是:$ARGUMENTS
如果没有提供名字,请使用"朋友"作为默认称呼。
请用热情友好的方式问候,并询问今天可以帮助什么。
'@ | Out-File -FilePath ".claude\commands\hello.md" -Encoding utf8
macOS/Linux(终端):
cat > .claude/commands/hello.md << 'EOF'
---
description: 问候命令
---
# 问候命令
你好!我是你的AI助手。
用户想要问候的对象是:$ARGUMENTS
如果没有提供名字,请使用"朋友"作为默认称呼。
请用热情友好的方式问候,并询问今天可以帮助什么。
EOF
步骤 3:测试命令
启动 Claude Code 并测试:
# 启动 Claude Code
claude
在交互模式中输入:
You: /hello 张三
预期结果:
你好,张三!很高兴见到你!
今天有什么我可以帮助你的吗?无论是写代码、解答问题,
还是其他任何事情,我都随时准备为你效劳!
再测试无参数情况:
You: /hello
预期结果:
你好,朋友!很高兴见到你!
今天有什么我可以帮助你的吗?
2.2 恭喜完成第一个命令!
你刚才完成了什么?
- 创建了命令目录
.claude/commands/
- 编写了第一个命令文件
hello.md
- 使用
$ARGUMENTS 接收参数
- 成功运行命令并看到效果
核心要点回顾:
命令文件 = Markdown 文件
命令名 = 文件名(不含 .md)
参数 = $ARGUMENTS 变量
/hello 张三
│ │
│ └── $ARGUMENTS = "张三"
└── 读取 hello.md
2.3 命令没反应?先做 5 步自查
如果输入 /hello 后没有任何反应,按顺序检查:
① 文件位置对吗?
正确:项目根目录/.claude/commands/hello.md
错误:直接放在项目根目录/hello.md
② 文件名对吗?
正确:hello.md(小写,有 .md 后缀)
错误:Hello.md / hello / hello.txt
③ 在正确的项目目录启动 Claude Code 了吗?
# 先 cd 进入项目,再启动 claude
cd C:\你的项目路径
claude
④ 重启过 Claude Code 了吗?
新建文件后需要重启才能识别:输入 /exit 退出,再重新运行 claude
⑤ frontmatter 格式对吗?
# 正确(--- 必须成对出现,缩进用空格不用 Tab)
---
description: 我的命令
allowed-tools:
- Read
---
# 错误(缺少结束 ---)
---
description: 我的命令
第三部分:内置命令速查
本节说明:内置命令的详细用法已在「Claude Code V2.1+ 基础完全上手指南」第四部分讲解过,这里提供速查表方便查阅。
详细教程:请回顾熟练使用核心命令:掌握日常最常用的 Slash 命令
内置命令速查表
版本说明:以下命令在 Claude Code v2.1.66 中验证,⭐ 标注最常用命令,🆕 标注重要 Slash 命令。
| 分类 |
命令 |
功能 |
常用场景 |
重要 |
| 会话管理 |
/clear |
清空对话历史 |
开始新任务 |
⭐ |
|
/compact |
智能压缩对话 |
Token 超 60% 时 |
⭐ |
|
/resume |
恢复历史会话 |
继续之前的工作 |
⭐ |
|
/export |
导出对话记录 |
保存重要对话 |
|
|
/rename |
重命名会话 |
整理会话列表 |
|
|
/exit |
退出 REPL |
关闭 Claude Code |
🆕 |
| 上下文控制 |
/context |
查看 Token 使用可视化 |
监控上下文 |
⭐ |
|
/cost |
查看费用和 Token 统计 |
成本控制 |
|
|
/model |
切换 AI 模型(显示当前模型) |
按需选模型 |
⭐ |
|
/fast |
开关快速模式(Opus 4.6) |
需要更快响应时 |
🆕⭐ |
|
/output-style |
设置响应格式 |
调整输出风格 |
🆕 |
| 项目配置 |
/init |
初始化 CLAUDE.md |
新项目配置 |
⭐ |
|
/memory |
编辑记忆文件 |
添加项目规则 |
|
|
/permissions |
管理权限设置 |
安全控制 |
|
|
/add-dir |
添加工作目录 |
跨目录操作 |
⭐ |
|
/config |
打开设置界面 |
可视化配置 |
🆕⭐ |
|
/privacy-settings |
更新隐私设置 |
数据控制 |
🆕 |
| 开发辅助 |
/review |
代码审查 |
提交前检查 |
|
|
/rewind |
回退检查点 |
撤销修改 |
⭐ |
|
/plan |
进入计划模式 |
复杂任务规划 |
🆕⭐ |
|
/simplify |
简化复杂代码/解释 |
代码重构 |
🆕⭐ |
|
/batch |
批量处理多个项目 |
批量操作 |
🆕 |
|
/pr-comments |
查看 PR 评论 |
代码审查协作 |
🆕 |
| AI 代理管理 |
/agents |
管理自定义 AI 子代理 |
多代理工作流 |
🆕⭐ |
|
/tasks |
查看/管理后台任务 |
并行任务管理 |
🆕 |
| 诊断工具 |
/doctor |
系统健康检查 |
排查问题 |
|
|
/status |
完整状态信息 |
环境确认 |
|
|
/bug |
向 Anthropic 报告 Bug |
反馈问题 |
🆕 |
| IDE/集成 |
/ide |
管理 IDE 集成 |
VS Code 等配置 |
🆕 |
|
/install-github-app |
设置 Claude GitHub Actions |
CI/CD 集成 |
🆕 |
| 账户管理 |
/login |
切换 Anthropic 账户 |
多账户使用 |
🆕 |
|
/logout |
登出账户 |
账户切换 |
🆕 |
| MCP/插件 |
/mcp |
管理 MCP 连接 |
外部工具 |
⭐ |
|
/hooks |
管理 Hooks |
自动化触发 |
⭐ |
|
/plugin |
管理 Claude Code 插件 |
安装/启用插件 |
🆕⭐ |
| 其他 |
/help |
显示帮助 |
快速查命令 |
⭐ |
|
/release-notes |
更新日志 |
查看新功能 |
|
|
/copy |
复制响应(支持全量复制) |
保存输出 |
🆕 |
💡 提示:输入 / 然后按 Tab 键可以查看所有可用命令。
🆕 v2.1.66 新增:/simplify(简化代码/解释)和 /batch(批量处理)是近期最重要的两个新命令。
第四部分:自定义命令开发
本节目的:掌握自定义命令开发的完整技能
预计时间:90 分钟
4.1 命令文件结构
一个完整的命令文件包含两个部分:frontmatter 配置区 + Markdown 正文。
完整结构示例:
---
description: 公众号文章创作命令
argument-hint: <主题关键词>
allowed-tools:
- Read
- Write
- WebSearch
model: claude-sonnet-4-6
---
你是一位资深的公众号写作专家。
## 任务
根据用户提供的主题创作一篇公众号文章。
主题:$ARGUMENTS
## 写作要求
1. 风格:接地气、说人话
2. 字数:1500–2000 字
3. 结构:金句开头 → 核心内容 → 行动号召
## 执行步骤
1. 使用 WebSearch 搜索主题相关的最新信息
2. 构思文章大纲
3. 撰写完整文章
4. 使用 Write 工具保存到 articles 目录
4.2 命令存放位置与作用域
两种作用域
| 作用域 |
存放位置 |
生效范围 |
适用场景 |
| 项目级 |
.claude/commands/ |
仅当前项目 |
团队共享、项目特定 |
| 用户级 |
~/.claude/commands/ |
所有项目 |
个人工具、通用模板 |
优先级规则
当同名命令存在于多个位置时,按以下优先级:
1. 项目级(最高): .claude/commands/
2. 用户级: ~/.claude/commands/
3. 内置命令(最低)
示例:
假设存在:
.claude/commands/review.md(项目级)
~/.claude/commands/review.md(用户级)
- 内置
/review 命令
执行 /review 时,使用项目级的 review.md。
目录结构建议
.claude/commands/
├── 01-write.md # 核心写作命令
├── 02-write-auto.md # 自动写作
├── 11-hotspot.md # 热点扫描
├── 21-title-gen.md # 标题生成
├── 22-title-score.md # 标题评分
├── dev/ # 开发类命令(子目录)
│ ├── code-review.md
│ └── debug.md
└── test/ # 测试类命令
└── generate-tests.md
命名空间:使用子目录时,命令名变成 /dev:code-review 格式。
4.3 frontmatter 配置详解
frontmatter 是命令文件开头的 YAML 配置区,用 --- 包围。
常用配置项(命令)
---
# 命令描述(显示在命令列表中)
description: 这是命令的一句话描述
# 参数提示(输入 /命令后显示的占位符)
argument-hint: <必需参数>[可选参数]
# 允许使用的工具(限制命令可调用的工具)
allowed-tools:
- Read
- Write
- Edit
- Bash
- WebSearch
- Glob
- Grep
# 精细化 Bash 权限(只允许特定的 bash 命令,v2.0+ 新特性)
# allowed-tools:
# - Bash(git add:*) # 只允许 git add
# - Bash(git commit:*) # 只允许 git commit
# - Bash(npm run:*) # 只允许 npm run 开头的命令
# 指定使用的模型(使用最新模型 ID)
model: claude-sonnet-4-6
---
💡 说明:上面是项目级/用户级命令最常用的 frontmatter。.claude/skills/*/SKILL.md 还支持更多扩展字段,具体以官方文档为准。
配置项详解
1. description(命令描述)
description: AI 热点自动扫描
- 抓取今日 AI 热点并评估爆款潜力
作用:在 /help 和 Tab 补全时显示,帮助用户了解命令功能。
2. argument-hint(参数提示)
argument-hint: <主题>[--style=formal][--length=2000]
作用:输入 /命令名 后显示的占位符提示。
3. allowed-tools(允许的工具)
allowed-tools:
- Read
- Write
- WebSearch
作用:限制命令只能使用指定的工具,提高安全性。
可用工具列表
| 工具名 |
功能 |
适用场景 |
通俗解释 |
Read |
读取文件 |
分析代码、读取配置 |
打开文件看内容 |
Write |
写入文件 |
创建文件、保存结果 |
新建文件并写入 |
Edit |
编辑文件 |
修改现有代码 |
修改已有文件的内容 |
Bash |
执行命令 |
运行脚本、Git 操作 |
在终端运行命令 |
WebSearch |
网络搜索 |
获取最新信息 |
像 Google 一样搜网页 |
Glob |
按名称查找文件 |
批量查找特定类型的文件 |
比如找所有 .md 文件:*.md |
Grep |
按内容搜索文件 |
在代码中搜索关键词 |
比如找包含 "TODO" 的代码 |
WebFetch |
抓取网页 |
获取网页内容 |
下载网页内容来分析 |
Agent |
启动子代理 |
并行任务、子工作流 |
派遣助手处理子任务(v2.0+) |
🆕 精细化 Bash 权限(v2.0+):可以用 Bash(命令前缀:*) 语法只开放特定命令的执行权限,提高安全性:
allowed-tools:
- Bash(git add:*) # 只允许执行 git add 开头的命令
- Bash(git commit:*) # 只允许执行 git commit 开头的命令
- Bash(npm run:*) # 只允许执行 npm run 开头的命令
- Read # 可混用普通工具
4. model(指定模型)
model: claude-opus-4-6
作用:强制使用指定模型执行命令(覆盖当前会话模型)。
当前可用模型 ID(2026 年 3 月)
| 模型 ID |
特点 |
适用场景 |
claude-opus-4-6 |
最强能力,支持快速模式 |
复杂推理、高质量输出 |
claude-sonnet-4-6 |
能力与速度均衡(推荐默认) |
日常开发任务 |
claude-haiku-4-5-20251001 |
最快、最省 Token |
简单任务、批量处理 |
⚠️ 旧模型 ID 已过时:claude-sonnet-4-5-20250929、claude-opus-4-5-20251101 等已不再使用,请更新为上表中的新 ID。
4.4 $ARGUMENTS 参数处理
$ARGUMENTS 是 Claude Code 的内置变量,接收用户在命令后输入的所有内容。
基本用法
# 问候命令
用户要问候的对象是:$ARGUMENTS
如果没有提供名字,使用"朋友"作为默认称呼。
调用示例:
/hello 张三
→ $ARGUMENTS = "张三"
/hello
→ $ARGUMENTS = ""
🆕 位置参数(v2.0+)
除了 $ARGUMENTS(接收全部内容),还可以使用零基位置参数分别取每个参数:$0、$1、$2,或者写成 $ARGUMENTS[0]、$ARGUMENTS[1]、$ARGUMENTS[2]。
# 文章生成命令
主题:$0
风格:$1
字数:$2
(所有参数合并:$ARGUMENTS)
调用示例:
/write AI工具 技术 3000
→ $0 = "AI工具"
→ $1 = "技术"
→ $2 = "3000"
→ $ARGUMENTS = "AI工具 技术 3000"
💡 推荐用法:简单命令用 $ARGUMENTS;需要分别处理多个参数时用 $0、$1、$2,或者 $ARGUMENTS[0]、$ARGUMENTS[1] 这种写法。
🆕 会话 ID 变量(v2.0+)
${CLAUDE_SESSION_ID} 可获取当前会话的唯一 ID,用于追踪多次调用或生成唯一文件名:
### 保存结果
将输出保存到:outputs/${CLAUDE_SESSION_ID}_result.md
多参数解析
# 文章生成命令
## 参数格式
$ARGUMENTS 格式:<主题> [风格] [字数]
解析规则:
- 第一个参数:主题(必需)
- 第二个参数:风格(可选,默认"接地气")
- 第三个参数:字数(可选,默认 1500)
## 示例
/write AI工具 技术 3000
→ 主题=AI工具, 风格=技术, 字数=3000
/write Claude Code
→ 主题=Claude Code, 风格=接地气, 字数=1500
参数验证
# 代码审查命令
## 输入验证
首先检查 $ARGUMENTS:
**如果为空**:
提示用户:请提供文件路径,格式:/review <文件路径>
终止执行
**如果不是有效路径**:
提示用户:路径无效,请检查文件是否存在
终止执行
**如果验证通过**:
继续执行审查流程
4.5 工具调用语法
自定义命令可以调用 Claude Code 的所有工具。
基础工具调用
💡 说明:在命令文件的正文里,直接用自然语言描述“使用 XXX 工具做 XXX”即可,Claude 会自动调用。下面是常见写法示例。
## 执行步骤
### 步骤1:读取配置文件
使用 Read 工具读取项目配置:
Read(".claude/settings.json")
### 步骤2:搜索 TODO 注释
使用 Grep 搜索所有 TODO:
Grep("TODO|FIXME", path="src/", type="py")
### 步骤3:运行测试
使用 Bash 执行测试命令:
Bash("npm run test")
MCP 工具调用
💡 什么是 MCP?
MCP(Model Context Protocol)是 Claude Code 的“外部工具扩展系统”。
通俗解释:MCP 就像手机的“应用商店”——你可以安装各种第三方工具(如搜索引擎、数据库查询、GitHub 操作等),让 Claude Code 拥有更多能力。
命名规则:mcp__服务器名__工具名,比如 mcp__mcp-router__search 就是调用 mcp-router 服务器的 search 工具。
## MCP 工具使用
### 搜索最新信息
mcp__mcp-router__search(
query="$ARGUMENTS 最新资讯",
search_service="google",
max_results=10
)
### 获取 GitHub 趋势
mcp__mcp-router__trending(
search_service="github",
max_results=20
)

4.6 条件逻辑设计
虽然 Markdown 不支持编程逻辑,但通过精心设计的提示词可以实现条件分支。
IF-ELSE 模式
## 执行逻辑
根据 $ARGUMENTS 的内容判断执行路径:
**情况1:参数包含"深度"或"详细"**
→ 执行深度分析流程
→ 输出完整报告(3000 字以上)
→ 包含数据图表
**情况2:参数包含"快速"或"简要"**
→ 执行快速分析
→ 输出简要报告(500 字以内)
→ 只包含关键结论
**情况3:其他情况(默认)**
→ 执行标准分析
→ 输出标准报告(1500 字)
→ 包含主要发现和建议
SWITCH-CASE 模式
## 类型判断
检查 $ARGUMENTS 的第一个关键词,确定文章类型:
| 关键词 | 文章类型 | 使用模板 |
|--------|----------|----------|
| "测评" | 测评类 | templates/review.md |
| "教程" | 教程类 | templates/tutorial.md |
| "降价" | 降价类 | templates/discount.md |
| "对比" | 对比类 | templates/comparison.md |
| 其他 | 通用类 | templates/general.md |
根据判断结果,加载对应模板。
4.7 实战案例:创建写作命令
目标:创建一个完整的公众号写作命令
文件:.claude/commands/write.md
完整示例(可直接复制到 write.md)
---
description: 公众号文章全自动创作 - 从选题到成稿的完整流程
argument-hint: <主题关键词>
allowed-tools:
- Write
- WebSearch
---
# 公众号文章创作系统
## 角色定义
你是一位资深的公众号写作专家,擅长创作接地气、有深度的技术科普文章。
## 任务
根据用户提供的主题,创作一篇高质量的公众号文章。
**主题**:$ARGUMENTS
## 执行流程
### 步骤1:选题可行性检查
首先判断选题是否适合写作:
- 是否有足够的信息支撑?
- 受众是否感兴趣?
- 是否与账号定位匹配?
如果不适合,向用户说明原因并建议替代选题。
### 步骤2:信息收集
使用 WebSearch 搜索主题相关的最新信息。
搜索时不要硬编码年份,优先使用“最新”“今天”“本周”等时效词。
收集以下信息:
- 核心概念和定义
- 最新动态和更新
- 用户痛点和需求
- 实战案例和数据
### 步骤3:构思大纲
先输出文章大纲,再开始写作。大纲建议包含:
一、金句开头(1 段)
- 引发共鸣的场景描述
- 或令人惊讶的数据/事实
二、问题引入(2–3 段)
- 用户面临的痛点
- 为什么需要关注这个话题
三、核心内容(5–8 段)
- 关键知识点
- 实战案例
- 操作步骤(如适用)
四、总结升华(1–2 段)
- 核心观点回顾
- 行动号召
### 步骤4:撰写文章
按照大纲撰写完整文章,注意:
**风格要求**:说人话、用类比、多短句、口语化
**格式要求**:标题 ≤ 30 字、正文 1500–2000 字、段落 ≤ 150 字
### 步骤5:保存文章
使用 Write 工具保存文章到 `articles/drafts/[日期]_[主题].md`
### 步骤6:生成标题
为文章生成 5 个备选标题(包含数字、引发好奇心、≤ 30 字)
## 输出格式
# [选定的标题]
[正文内容]
## 备选标题
- 标题1
- 标题2
- 标题3
- 标题4
- 标题5
输出格式示例
# [选定的标题]
[文章正文]
---
## 备选标题
1. [标题1]
2. [标题2]
3. [标题3]
4. [标题4]
5. [标题5]
使用示例:
You: /write Claude Code 入门
# Claude 会执行完整流程:
# 1. 检查选题可行性
# 2. 搜索最新信息
# 3. 构思大纲
# 4. 撰写文章
# 5. 保存到 drafts 目录
# 6. 生成备选标题

第四点五部分:🆕 Skills 系统(v2.0+ 新架构)
本节说明:Skills 是 v2.0 引入的现代命令存储架构,与传统 .claude/commands/*.md 完全兼容,但提供更多高级能力。
适用人群:已掌握基础命令开发,想了解现代最佳实践的用户。
Skills vs 传统命令:有什么区别?
| 对比维度 |
传统命令 .claude/commands/名字.md |
Skills .claude/skills/名字/SKILL.md |
| 目录结构 |
单文件 |
专属目录,可含附属文件 |
| 附属文件 |
❌ 不支持 |
✅ 支持(模板、规则、示例等) |
| 调用方式 |
/名字 |
/名字(相同) |
| 向后兼容 |
✅ 继续有效 |
✅ 两者并存 |
| 推荐程度 |
简单命令 |
复杂命令、团队共享 |
结论:简单命令继续用 .claude/commands/*.md;需要附带模板/规则文件的复杂命令,推荐迁移到 Skills 目录。
Skills 目录结构
.claude/skills/
└── code-review/ ← 技能目录(命令名)
├── SKILL.md ← 主命令文件(必需)
├── checklist.md ← 附属规则文件(可选)
└── report-template.md ← 附属模板文件(可选)
SKILL.md 示例
---
description: 团队标准代码审查 - 按内部规范检查代码质量
argument-hint: <文件路径>
allowed-tools:
- Read
- Bash(git diff:*)
---
# 代码审查
## 加载规范
Read(".claude/skills/code-review/checklist.md")
## 审查目标
文件路径:$ARGUMENTS
## 执行步骤
1. 读取文件内容
2. 按规范逐项检查
3. 使用 report-template.md 格式输出报告
调用方式(与传统命令完全相同)
/code-review src/auth.py
第五部分:命令高级用法
本节目的:掌握命令组合、嵌套、社区资源等高级技巧
预计时间:60 分钟
5.1 命令命名空间
当命令放在子目录时,使用 目录名:命令名 的格式调用。
目录结构:
.claude/commands/
├── dev/
│ ├── code-review.md → /dev:code-review
│ ├── debug.md → /dev:debug
│ └── refactor.md → /dev:refactor
├── test/
│ ├── generate.md → /test:generate
│ └── coverage.md → /test:coverage
└── deploy/
├── prepare.md → /deploy:prepare
└── rollback.md → /deploy:rollback
优点:
5.2 命令组合与链式调用
在命令中调用其他命令
# 每日工作流命令
## 执行步骤
### 步骤1:热点扫描
首先执行热点扫描,获取今日 AI 热点:
执行 /hotspot 命令
### 步骤2:选择写作主题
从热点中选择一个适合的主题。
### 步骤3:创作文章
使用选定的主题执行写作:
执行 /write [选定的主题]
### 步骤4:质量检查
文章完成后执行质量检查:
执行 /pre-check
创建工作流命令
---
description: 完整的文章创作工作流
argument-hint: <热点关键词>
---
# 文章创作工作流
## 工作流步骤
### 阶段1:选题
1. 执行 /topic-filter $ARGUMENTS
2. 如果选题通过,继续下一步
3. 如果不通过,向用户建议替代选题
### 阶段2:创作
1. 执行 /write [确认的选题]
2. 等待文章生成完成
### 阶段3:优化
1. 执行 /title-gen 为文章生成更多标题
2. 执行 /title-score 评估标题质量
3. 选择最佳标题
### 阶段4:检查
1. 执行 /pre-check 进行发布前检查
2. 如果检查通过,输出最终文章
3. 如果不通过,根据建议修改后重新检查
### 阶段5:完成
输出最终成果:
- 文章文件路径
- 选定的标题
- 质量检查报告
5.3 模块化设计
将通用逻辑提取为模块
创建模块文件 .claude/modules/writing-style.md:
# 写作风格规范
## 语言风格
- 说人话,不说 AI 腔
- 用 "你" 而不是 "您"
- 用口语化表达代替书面语
- 举例子比讲道理更有效
## 句式要求
- 短句优先
- 每段不超过 150 字
- 金句放在段落开头
## 禁用词汇
- "首先...其次...最后..."
- "综上所述"
- "不言而喻"
- "众所周知"
在命令中引用模块:
# 文章创作命令
## 步骤1:加载写作规范
首先读取写作风格规范:
Read(".claude/modules/writing-style.md")
## 步骤2:按规范创作
遵循加载的写作规范,创作文章...
5.4 社区命令资源
Claude Command Suite
地址:https://github.com/qdhenry/Claude-Command-Suite
包含内容:
- 148+ 专业命令
- 54 AI 代理
- 完整的开发工作流
安装方法:
# 克隆仓库
git clone https://github.com/qdhenry/Claude-Command-Suite.git
# 复制需要的命令到你的项目
cp Claude-Command-Suite/.claude/commands/dev/* .claude/commands/dev/
常用命令示例:
| 命令 |
功能 |
/dev:code-review |
代码审查 |
/dev:debug-error |
调试错误 |
/test:generate-test-cases |
生成测试用例 |
/security:security-audit |
安全审计 |
/deploy:prepare-release |
准备发布 |
Awesome Claude Code
地址:https://github.com/hesreallyhim/awesome-claude-code
包含内容:
5.5 故障排查
命令不存在
症状:Command not found: /my-command
排查步骤:
# 1. 检查文件是否存在
ls .claude/commands/my-command.md
# 2. 检查文件名是否正确(区分大小写)
# 命令名 = 文件名(不含 .md)
# 3. 检查目录位置
# 项目级:.claude/commands/
# 用户级:~/.claude/commands/
# 4. 重启 Claude Code
exit
claude
命令执行失败
症状:命令触发了但执行出错
排查步骤:
# 1. 检查 frontmatter 格式
# YAML 语法错误会导致命令无法解析
# 使用在线 YAML 验证器检查
# 2. 检查 allowed-tools 配置
# 如果限制了工具,确保需要的工具在列表中
# 3. 检查 $ARGUMENTS 使用
# 确保参数格式正确
frontmatter 解析错误
症状:命令行为异常
常见错误:
# 错误1:缺少结束标记
---
description: 我的命令
# 缺少 ---
# 错误2:缩进错误
---
allowed-tools:
- Read
- Write
---
# 正确格式
---
description: 我的命令
allowed-tools:
- Read
- Write
---
第六部分:FAQ(20 个常见问题)
基础问题
Q1: 自定义命令文件放在哪里?
| 作用域 |
位置 |
生效范围 |
| 项目级 |
.claude/commands/ |
仅当前项目 |
| 用户级 |
~/.claude/commands/ |
所有项目 |
Q2: 命令名和文件名有什么关系?
命令名 = 文件名(不含 .md 扩展名)
.claude/commands/write.md → /write
.claude/commands/dev/review.md → /dev:review
Q3: 如何传递参数给命令?
在命令后直接输入参数,用 $ARGUMENTS 接收:
/write AI教程
→ $ARGUMENTS = "AI教程"
Q4: 支持多个参数吗?
支持!所有参数都在 $ARGUMENTS 中,需要在命令中自行解析:
## 参数格式
$ARGUMENTS 格式:<主题> [风格] [字数]
示例:/write AI工具 技术 3000
Q5: frontmatter 是必须的吗?
不是必须的,但强烈推荐。没有 frontmatter 的命令也能工作:
# 最简单的命令(无 frontmatter)
你好!请问候用户:$ARGUMENTS
配置问题
Q6: allowed-tools 有哪些可选值?
| 工具 |
功能 |
Read |
读取文件 |
Write |
写入文件 |
Edit |
编辑文件 |
Bash |
执行命令 |
WebSearch |
网络搜索 |
WebFetch |
抓取网页 |
Glob |
文件搜索 |
Grep |
内容搜索 |
Q7: 如何指定命令使用的模型?
在 frontmatter 中设置:
---
model: claude-opus-4-6
---
当前推荐模型(2026 年 3 月):claude-sonnet-4-6(均衡)、claude-opus-4-6(最强)、claude-haiku-4-5-20251001(最快)。
Q8: argument-hint 有什么作用?
显示在命令输入时的占位提示:
---
argument-hint: <主题>[--style=formal]
---
输入 /write 后会显示 <主题>[--style=formal]。
Q9: 如何让命令在所有项目都可用?
放在用户级目录:~/.claude/commands/
Q10: 项目级和用户级命令同名怎么办?
项目级优先。优先级顺序:
- 项目级
.claude/commands/
- 用户级
~/.claude/commands/
- 内置命令
开发问题
Q11: 命令可以调用其他命令吗?
可以!在命令中说明调用哪个命令:
## 步骤3
执行 /pre-check 命令检查文章质量
Q12: 如何在命令中使用 MCP 工具?
直接调用 MCP 工具函数:
## 搜索信息
mcp__mcp-router__search(query="$ARGUMENTS")
Q13: 命令支持中文名吗?
技术上支持,但不推荐:
✅ /write(推荐)
⚠️ /写作(可能有编码问题)
建议:命令名用英文,description 用中文。
Q14: 如何调试命令?
- 使用简单测试参数运行
- 检查 Claude 的执行过程
- 查看是否有错误提示
- 逐步简化命令定位问题
Q15: 命令文件有大小限制吗?
没有硬性限制,但建议:
- 单个命令文件不超过 500 行
- 复杂逻辑拆分为多个命令
- 通用内容提取为模块
故障排查
Q16: 命令不执行怎么办?
检查清单:
- 文件存在于正确位置?
- 文件名正确(含
.md 扩展名)?
- frontmatter 格式正确(YAML 语法)?
- 重启过 Claude Code?
Q17: frontmatter 解析失败怎么办?
常见错误:
- 缺少开始或结束的
---
- YAML 缩进错误
- 特殊字符未转义
使用在线 YAML 验证器检查。
Q18: 命令执行很慢怎么办?
可能原因:
- 命令中包含大量搜索操作
- 读取了大文件
- 网络请求超时
优化建议:
- 减少不必要的工具调用
- 限制搜索结果数量
- 添加超时处理
Q19: 如何查看可用命令列表?
# 方法1:/help 命令
You: /help
# 方法2:Tab 补全
输入 / 然后按 Tab 键
Q20: 如何分享命令给团队?
- 将
.claude/commands/ 加入 Git 版本控制
- 团队成员克隆/拉取后自动获得命令
- 使用统一的命名规范
git add .claude/commands/
git commit -m "Add custom commands"
git push
新手最常踩的坑 Top 5
| # |
踩坑描述 |
根本原因 |
正确做法 |
| 1 |
输入 /命令名 没反应 |
文件放错位置或文件名错误 |
检查是否在 .claude/commands/命令名.md |
| 2 |
frontmatter 不生效 |
YAML 用了 Tab 缩进 |
必须用空格(2 个空格)缩进 |
| 3 |
$ARGUMENTS 显示为空 |
命令后没有空格 |
/hello 张三(命令名和参数之间要有空格) |
| 4 |
新建命令找不到 |
没有重启 Claude Code |
/exit 退出后重新运行 claude |
| 5 |
按 Enter 发送了未完成的消息 |
忘记用 Shift+Enter 换行 |
在 Claude 对话框内换行用 Shift + Enter |
第七部分:实战练习
本节目的:通过动手练习巩固所学知识
预计时间:60 分钟
7.1 练习 1:创建问候命令(10 分钟)
目标:创建一个带参数验证的问候命令
任务:
- 创建
.claude/commands/greet.md
- 实现以下功能:
- 接收姓名参数
- 如果没有参数,提示用户输入
- 根据当前时间(早/中/晚)使用不同问候语
参考答案:
---
description: 智能问候命令 - 根据时间自动选择问候语
argument-hint: <姓名>
---
# 智能问候命令
## 任务
根据当前时间和用户名称,生成个性化问候。
## 参数
用户名称:$ARGUMENTS
## 执行逻辑
### 步骤1:验证参数
如果 $ARGUMENTS 为空:
- 提示用户:"请提供姓名,格式:/greet 张三"
- 终止执行
### 步骤2:判断时间段
- 6:00–11:59 → 早上好
- 12:00–17:59 → 下午好
- 18:00–21:59 → 晚上好
- 22:00–5:59 → 夜深了
### 步骤3:生成问候
组合问候语和用户名称,友好地问候用户。
测试:
/greet 张三
/greet
7.2 练习 2:创建代码审查命令(20 分钟)
目标:创建一个代码审查命令
任务:
- 创建
.claude/commands/code-review.md
- 实现以下功能:
- 接收文件路径参数
- 读取文件内容
- 检查代码风格、潜在 Bug、安全问题
- 输出结构化审查报告
参考答案:
---
description: 代码审查命令 - 检查代码质量和潜在问题
argument-hint: <文件路径>
allowed-tools:
- Read
- Grep
---
# 代码审查命令
## 任务
对指定文件进行代码审查,检查代码质量。
## 参数
文件路径:$ARGUMENTS
## 执行流程
### 步骤1:验证参数
如果 $ARGUMENTS 为空,提示用户提供文件路径。
### 步骤2:读取文件
使用 Read 工具读取文件内容:
Read("$ARGUMENTS")
### 步骤3:执行审查
从以下维度审查代码:
**1. 代码风格**
- 命名规范
- 缩进一致性
- 注释完整性
**2. 潜在 Bug**
- 空值检查
- 边界条件
- 异常处理
**3. 安全问题**
- SQL 注入风险
- XSS 风险
- 敏感信息泄露
**4. 性能问题**
- 循环优化
- 数据结构选择
- 资源释放
### 步骤4:输出报告
## 输出格式
代码审查报告
============
文件:[文件路径]
审查时间:[当前时间]
总体评分:X/100
严重问题(必须修复):
- [问题1]:[位置] - [说明]
建议改进:
- [建议1]:[位置] - [说明]
代码亮点:
- [亮点1]
测试:
/code-review src/main.py
7.3 练习 3:创建工作流命令(30 分钟)
目标:创建一个串联多个命令的工作流
任务:
- 创建
.claude/commands/daily-flow.md
- 实现以下功能:
- 调用热点扫描命令
- 基于热点选择写作主题
- 调用写作命令生成文章
- 调用质量检查命令
- 输出完整工作报告
参考答案:
---
description: 每日内容创作工作流 - 从热点到成稿一站式完成
argument-hint: [热点关键词(可选)]
allowed-tools:
- Read
- Write
- WebSearch
- Bash
---
# 每日内容创作工作流
## 任务
执行完整的每日内容创作流程。
## 参数
可选热点关键词:$ARGUMENTS
## 执行流程
### 阶段1:热点扫描
执行热点扫描,获取今日 AI 热点。
如果提供了关键词 $ARGUMENTS,则重点搜索相关热点。
如果没有提供,则全面扫描。
### 阶段2:选题决策
从热点中选择最适合写作的主题:
- 评估时效性
- 评估受众匹配度
- 评估内容价值
输出选题理由。
### 阶段3:文章创作
使用选定的主题执行写作:
- 调用 /write [选定主题]
- 等待文章生成完成
### 阶段4:标题优化
- 调用 /title-gen 生成更多标题候选
- 选择最佳标题
### 阶段5:质量检查
- 调用 /pre-check 进行发布前检查
- 如果有问题,进行修复
- 直到检查通过
### 阶段6:完成报告
输出以下格式的工作报告(包含:日期、耗时、选题来源、文章标题/字数/文件路径、质量检查各项分数、3 个备选标题)。
测试:
/daily-flow
/daily-flow Claude Code

我已经完成了这个工作流的定制 /daily-flow [可选主题]


这个工作流还要深入,1500–2000 字深度明显不够,一篇深度文章的文章需要万字讲解。
附录 A:命令速查表
内置命令速查
| 分类 |
命令 |
功能 |
| 会话管理 |
/clear |
清空对话历史 |
|
/compact |
压缩对话 |
|
/resume |
恢复会话 |
|
/export |
导出对话 |
|
/rename |
重命名会话 |
|
/exit |
退出 REPL |
| 上下文 |
/context |
查看 Token 使用 |
|
/cost |
查看费用 |
|
/model |
切换模型(显示当前模型) |
|
/fast |
开关快速模式(Opus 4.6) |
|
/output-style |
设置响应格式 |
| 项目 |
/init |
初始化项目 |
|
/memory |
编辑记忆 |
|
/permissions |
管理权限 |
|
/add-dir |
添加目录 |
|
/config |
打开设置界面 |
| 开发 |
/review |
代码审查 |
|
/rewind |
回退功能 |
|
/plan |
进入计划模式 |
|
/simplify |
简化代码/解释 🆕 |
|
/batch |
批量处理 🆕 |
|
/pr-comments |
查看 PR 评论 |
| 代理管理 |
/agents |
管理子代理 🆕 |
|
/tasks |
管理后台任务 🆕 |
| 诊断 |
/doctor |
系统诊断 |
|
/status |
完整状态 |
|
/bug |
报告 Bug 🆕 |
| IDE/集成 |
/ide |
管理 IDE 集成 🆕 |
|
/install-github-app |
GitHub Actions 集成 🆕 |
| 账户 |
/login |
切换账户 🆕 |
|
/logout |
登出 🆕 |
| MCP/插件 |
/mcp |
管理 MCP |
|
/hooks |
管理 Hooks |
|
/plugin |
管理插件 🆕 |
| 其他 |
/help |
显示帮助 |
|
/release-notes |
更新日志 |
|
/copy |
复制响应 🆕 |
frontmatter 配置速查
---
description: 命令描述(显示在帮助中)
argument-hint: <必需>[可选]
allowed-tools:
- Read
- Write
- Edit
- Bash
- WebSearch
- Glob
- Grep
model: claude-sonnet-4-6
---
.claude/skills/*/SKILL.md 支持的扩展字段请以官方文档为准。
命令文件模板
---
description: 一句话描述命令功能
argument-hint: <参数说明>
allowed-tools:
- Read
- Write
---
# 命令标题
## 角色定义
你是...
## 任务
根据 $ARGUMENTS 执行...
## 执行步骤
### 步骤1:检查输入
检查 $ARGUMENTS 是否有效...
### 步骤2:执行操作
使用工具执行...
### 步骤3:输出结果
返回结果...
## 输出格式
[输出模板]
附录 B:社区资源
官方资源
- Claude Code 官方文档
- Slash Commands 文档
- Anthropic 最佳实践
社区项目
相关课程
学习总结
通过本课学习,你已经掌握:
- Commands 核心概念:Slash 命令就是 Markdown 提示词文件
- 自定义命令开发:frontmatter 配置、
$ARGUMENTS 参数处理、工具调用
- 高级技巧:命令命名空间、组合调用、模块化设计
- 社区资源:Claude Command Suite 等专业命令库
- 故障排查:常见问题诊断和解决方法
💡 温馨提示:内置命令详细用法请回顾 Claude Code V2.1+ 基础完全上手指南
下一步建议:
- 从第二部分的简单示例开始实践
- 根据你的项目需求,创建第一个实用命令
- 参考第四部分的实战案例,逐步构建命令库
- 探索社区资源,学习优秀命令的设计模式
记住:Commands 的核心价值是“一次配置,永久使用”。花时间设计好命令,能让你的开发效率翻倍!
写在最后
如果这篇教程帮你节省了时间,欢迎:
- 点赞 — 让更多人看到
- 收藏 — 方便以后查阅(Commands 内容多,建议收藏慢慢看)
- 转发 — 给同样在用 Claude Code 的朋友
有问题欢迎在评论区留言,我会在评论区解答。
后续还会持续更新 MCP 系统、Hooks 自动化、多代理协作 等进阶教程,云栈社区 上见。
课程反馈:如果本教程对你有帮助,欢迎分享给更多人!
问题反馈:遇到问题可以使用 /bug 命令报告,或在社区提问。
更新日期:2026 年 3 月 14 日(基于 Claude Code v2.1.66)