传统客服系统有一个常见痛点:表面数字化,内核仍是手工操作。
用户提交一个问题,系统生成一条记录。客服人员需要逐一点开、阅读、回复。你说它没用吗?也不是,至少比用Excel表格或微信群聊管理要规范。但若指望它大幅提升团队效率,往往收效甚微。许多团队最终会发现,所谓的“工单系统”,本质上只是将原本分散在各处的沟通麻烦,集中收纳到了一个统一的后台界面里。

最近,一个名为Tentix的开源项目引起了我的注意。它的思路很明确:目标并非优化“记录问题”这一环节,而是尝试将“处理问题”这件事本身,逐步交由AI来完成。
这就不再是简单的局部优化,而是一种模式上的改变。
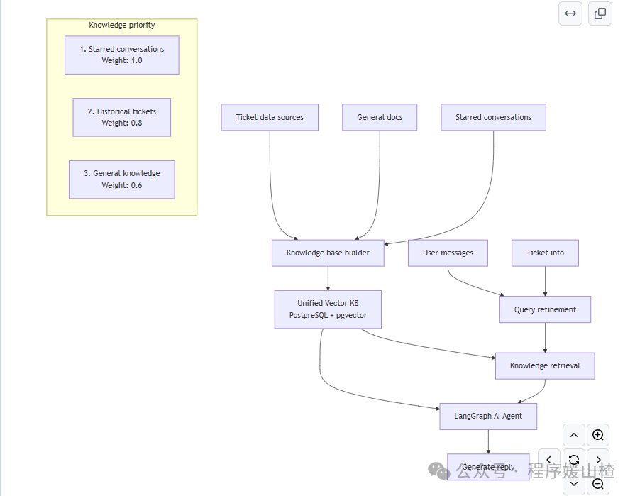
Tentix采用了典型的AI原生设计思路。当用户消息进入系统后,AI会先分析问题,随后从构建好的知识库中检索相关内容,并直接组织生成回复。这意味着,系统不仅仅负责工单的分发与归档,而是将检索、理解、组织答案这几个关键步骤串联了起来。对于大量常规咨询,理论上可以实现全自动闭环处理,人工客服只需要介入那些真正复杂或特殊的情况。

我认为,这才是许多客服团队真正需要的解决方案:不是让客服回复速度“快一点”,而是直接将一大块重复性劳动从流程中剥离。
Tentix另一个值得关注的设计,是其对历史数据的利用。它会将历史工单、高价值对话记录以及常规产品文档等内容,逐步沉淀到一个统一的向量知识库中。这个设计至关重要,因为很多AI客服系统的核心短板,并非“不会说话”,而是“不懂你的业务”。它们能生成语法通顺的段落,但回答往往流于表面,不够贴切。一旦知识能够持续回流、迭代,AI给出的回答就会越来越精准,越来越像你自己团队的资深客服。

此外,Tentix原生支持飞书等多渠道消息集成,并保留了模块化接口,未来对接其他通讯工具难度不高。对于大多数企业而言,这种“能融入现有工作流”的现实考量,有时比追求“模型多前沿”更为重要。只有先接入流程,才有资格讨论后续的落地效果。
最关键的一点在于,它是一个开源项目,并且支持使用Docker快速部署。这极大地降低了尝试门槛。你无需事先申请大笔预算,也不会被某个厂商的封闭方案锁定。完全可以先部署起来,在实际场景中验证它是否真的能为团队节省那些每日都在消耗的重复性工作时间。
如果你对这类AI驱动的效率工具感兴趣,可以在GitHub上搜索 labring/tentix 查看项目详情,并在云栈社区与其他开发者交流部署心得。
|