近期,Anthropic AI 旗下的代码助手 Claude Code 因其 npm 包的 source map 意外暴露了未混淆的 TypeScript 源码,引发了技术社区的广泛关注。这次事件由 Chaofan Shou (@Fried_rice) 率先发现,为我们提供了一个难得的机会,得以深入剖析这款企业级 AI 编程助手的完整架构设计。本文将在云栈社区与大家分享此次泄露所揭示的技术细节。

在深入探讨之前,我们先澄清两个常见的疑惑:一个 CLI 工具为何要通过 npm 发布,以及 source map 究竟是什么。
Claude Code 本质上是一个基于 TypeScript/Node.js 开发的命令行工具。在 Node.js 生态中,将 CLI 工具打包为 npm 包进行全局安装是标准的分发方式,类似于 Vue CLI 或 TypeScript 编译器本身。用户通过执行 npm install -g @anthropic-ai/claude-code 即可完成安装。
至于 Source map,它并非面向用户的功能,而是 为开发者(Anthropic 自身)调试准备的。当 TypeScript 源代码被编译成 JavaScript 后,线上运行时的错误堆栈信息会指向压缩后的代码,难以阅读。Source map 的作用就是将错误位置精准映射回原始的 TypeScript 源码,方便定位问题。
然而,行业的最佳实践是:source map 不应该随生产包一同发布。通常的做法是在开发阶段生成用于调试,而在构建生产版本时要么不生成,要么将其单独存放在内部系统。此次源码泄露,正是因为 source map 文件被意外包含在了公开发布的 npm 包中。
整体架构

从泄露的源码可以看出,Claude Code 采用了清晰的分层和模块化设计,工程量巨大。关键指标如下:
- 代码规模:1,987 个文件,超过 512,000 行 TypeScript 代码。
- 运行时:基于现代的 JavaScript 运行时 Bun。
- UI 框架:使用 React + Ink(用于终端渲染的 React 库)构建。
- 架构模式:高度模块化、插件化,并支持多代理协作。
其核心架构可概括为以下六层:
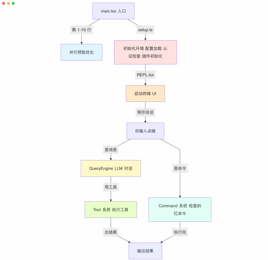
- 入口层:
main.tsx 负责启动,setup.ts 初始化环境。
- 展示层:由 React + Ink 构建的现代化终端用户界面。
- 核心引擎层:
QueryEngine.ts(46K 行代码)处理所有 LLM 对话逻辑。
- 执行层:包含 Tool System(工具系统)和 Command System(命令系统),负责具体操作执行。
- 协作层:内置多 Agent 系统和远程桥接(Bridge)功能,以实现复杂任务协作。
- 管理层:涵盖权限、配置、状态管理等,确保系统稳定可靠。
启动流程与性能优化

Claude Code 在启动性能上做了精心的优化,主要体现在入口文件 main.tsx 的前19行代码中。它采用了并行预取优化策略,将三个独立的初始化任务并行执行,从而减少了约 135ms 的启动时间。
// main.tsx 第 1-19 行
const tasks = Promise.all([
profileCheckpoint(), // 性能分析
startMdmRawRead(), // MDM 配置读取
startKeychainPrefetch() // OAuth/API 钥匙串预取
])
这种设计体现了企业级产品对用户体验细节的极致追求,通过 Promise.all 并行执行非依赖任务,有效避免了串行操作带来的时间损耗。
工具系统架构

Tool System 是 Claude Code 与外部世界交互的核心,其功能多样性令人印象深刻。系统内置了超过53个工具,并按类别清晰划分:
| 类别 |
工具数量 |
说明 |
| 核心工具 |
10+ |
BashTool、FileReadTool、FileEditTool、FileWriteTool、GlobTool、GrepTool 等 |
| 网络工具 |
2 |
WebFetchTool、WebSearchTool |
| 代理与协作 |
5+ |
AgentTool、SkillTool、TaskTool、SendMessageTool、TeamTool 等 |
| 协议集成 |
4+ |
MCPTool、LSPTool、ListMcpResourcesTool、ReadMcpResourceTool 等 |
| 特殊工具 |
9+ |
NotebookEditTool、AskUserQuestionTool、ConfigTool、TodoWriteTool 等 |
| 功能标记工具 |
26+ |
SleepTool、TerminalCaptureTool、WebBrowserTool、SnipTool 等 |
每个工具都是自包含的模块,具备独立的输入验证、权限检查与执行逻辑,体现了优秀的代码组织与架构设计实践。
命令系统架构

Command System 为用户提供了高效的操作入口,共计87个斜杠命令(Slash Commands),并进行了细致的分类以提升用户体验:
| 类别 |
命令数 |
说明 |
| 版本控制 |
4 |
commit、review、diff、branch |
| 会话管理 |
4 |
resume、session、share、compact |
| 配置管理 |
4 |
config、theme、keybindings、permissions |
| 工具与技能 |
4 |
skills、plugins、tasks、mcp |
| 模式切换 |
4 |
plan、vim、fast、sandbox-toggle |
| 分析与统计 |
4 |
cost、usage、stats、insights |
| 功能标记命令 |
8+ |
buddy、proactive、assistant、brief、bridge、voice、ultraplan、fork 等 |
| 内部命令(仅ant) |
5+ |
teleport、bughunter、mock-limits、ctx_viz、ant-trace 等 |
QueryEngine:AI对话核心引擎

作为整个系统的大脑,长达46K行代码的 QueryEngine.ts 文件处理了所有与大型语言模型(LLM)的交互逻辑,是一个典型的“工具使用型AI代理”实现。其主要职责包括:
- 上下文管理:收集 Git 状态、项目文件(如 CLAUDE.md)、环境信息等。
- LLM 交互:处理与 Anthropic API 的调用、解析流式响应。
- 工具调度:根据模型指令调用相应的工具,并解析执行结果。
- 权限检查:在工具调用前进行多级安全验证。
- 重试逻辑:处理 API 调用失败时的自动重试机制。
- 费用追踪:实时计算 Token 消耗与成本。
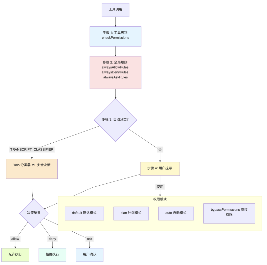
权限与安全架构


安全是 AI 编程助手的生命线。Claude Code 构建了一套三级门控系统来确保操作安全:
- 工具级别:每个工具内置的
checkPermissions() 方法进行第一道检查。
- 全局规则:系统预定义的
alwaysAllowRules、alwaysDenyRules、alwaysAskRules。
- 自动分类:利用
TRANSCRIPT_CLASSIFIER(一个基于 YOLO 理念的分类器)进行机器学习安全决策。
- 用户确认:在前述步骤无法决策时,最终交由用户确认。
此外,系统还采用了功能门控系统:
- 编译时开关:通过约50个
feature() 编译开关,非活动代码会在构建时被完全移除(Tree Shaking)。
- 用户类型:区分
ant(Anthropic 内部用户)和 external(外部用户),两者拥有的功能集完全不同。
- 远程 A/B 测试:集成 GrowthBook,支持远程配置和实验性功能的渐进式发布。
这套组合拳构成了企业级的安全与发布架构典范。
特色功能模块解析
BUDDY:AI宠物与用户粘性系统

BUDDY 系统是一个巧妙的用户忠诚度设计,类似于“电子宠物”。其核心机制包括:
- 确定性生成:每个用户基于其账号 UUID 和固定盐值
friend-2026-401 生成唯一且固定的宠物。
- 物种与稀有度:包含鸭子、龙、机器人等18种物种,并设有 Common(60%)到 Legendary(1%)五档稀有度。
- 属性系统:宠物拥有 DEBUGGING、PATIENCE、CHAOS 等5项属性。
- 交互命令:用户可通过
/buddy hatch 孵化、/buddy pet 抚摸宠物。
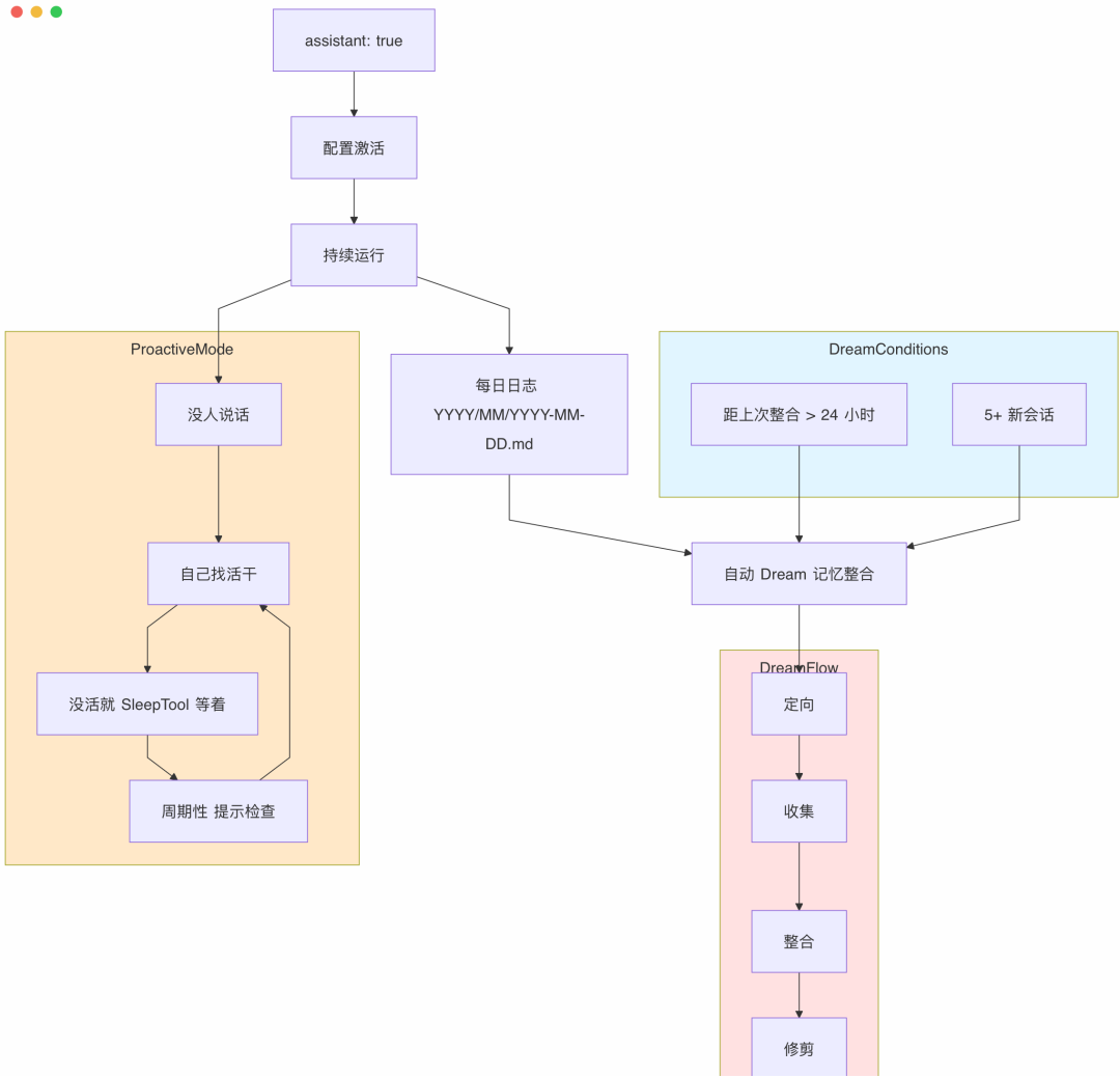
KAIROS:持久助手模式

KAIROS 模式旨在打造一个“永不关机”的 Claude 助手,提升用户粘性:
- 持久运行:通过配置文件激活后,Claude 可跨会话持续运行。
- 每日日志:自动在指定路径生成格式化的每日工作日志。
- 自动记忆整合(Dream):满足条件(如距上次整合>24小时且有5个以上新会话)时,自动执行记忆的定向、收集、整合与修剪。
- 主动模式:在用户无交互时,助手可自主寻找任务或进入等待状态。
ULTRAPLAN:云端深度规划

ULTRAPLAN 是针对复杂任务的高级功能,其流程如下:
- 用户触发
/ultraplan 命令。
- 系统在云端创建一个远程 CCR 会话。
- 调用更强大的 Opus 模型进行独立研究(最长30分钟)。
- 用户可在浏览器中查看、修改生成的解决方案。
- 批准后,方案可被传送回本地执行。
值得注意的是,此功能通过 isEnabled: () => "external" === 'ant' 的判断,对外部用户永久禁用,是典型的内部功能。
Coordinator:多代理协作系统

对于复杂任务,Claude Code 引入了多代理(Multi-Agent)协作机制:
- 角色分离:
Coordinator(指挥官)仅负责派活、通信和停工,而 Worker(工人)子进程则拥有完整的工具集来执行具体任务。
- 文件协作:通过共享的任务列表文件进行通信。
- 明确规则:在系统提示中明确规定“禁止甩锅式委派”,要求 Coordinator 必须清晰描述任务。
Bridge:远程控制与协作

Bridge 系统实现了本地 CLI 与云端服务的深度集成:
- 实时连接:本地 CLI 通过 WebSocket 与
claude.ai 服务保持双向通信。
- 远程控制:允许远程端(如手机)查看会话、发送消息、批准权限请求。
- 状态同步与权限回调:专门的工具模块负责实时同步状态和处理远程权限审批。
关键架构设计模式

从源码中,我们可以总结出以下几个关键的设计与优化策略:
- 并行预取优化:启动阶段并行执行独立任务以降低延迟。
- 延迟加载:对于 OpenTelemetry、gRPC 等重型模块,采用按需导入。
- 死代码消除:充分利用 Bun 运行时的 Tree Shaking 能力,结合
feature() 开关,确保未启用的功能代码不被打包。
- 缓存友好设计:对命令列表、工具列表、上下文等频繁读取的数据进行
memoize 缓存。
- 模块化与插件化:超过1900个文件被组织在20多个职责清晰的目录中,每个工具和命令都是独立模块,便于测试和维护。对于希望深入理解此类技术文档与架构模式的开发者而言,这是一份宝贵的学习资料。
总结与启示
Claude Code 的架构展现了一个成熟企业级 AI 产品应有的特质:
- 清晰的架构:模块化、分层设计支撑了系统的可维护性与可扩展性。
- 极致的性能与体验:从启动优化到现代化终端 UI,处处体现以用户为中心。
- 坚固的安全体系:多层次权限门控和功能开关确保了可控性与安全性。
- 深度的用户粘性设计:通过宠物系统、持久助手等创新功能提升用户留存。
- 前瞻性的协作能力:多代理、远程桥接等设计为未来人机协同范式奠定了基础。
此次源码分析不仅揭示了 Claude Code 的技术实现,也为AI原生应用的架构设计提供了重要参考:如何在追求强大功能的同时,保障性能、安全与用户体验,是每一位相关领域工程师需要深思的问题。
声明:
- 本文分析基于公开的源码信息,所有代码版权归 Anthropic 所有。
- 本分析仅用于技术研究与学习目的,非官方文档。
- 泄露事件时间线:2026年3月31日由 Chaofan Shou 发现并在社区传播。