你是否曾希望,通过简单的对话就能在专业的3D软件中创建复杂场景?现在,借助开源项目 BlenderMCP,这个想法已经可以轻松实现。它作为桥梁,将强大的Claude AI与专业的3D建模软件Blender无缝连接,为你带来一种全新的创作方式。
BlenderMCP的核心是实现了“模型上下文协议”(Model Context Protocol,简称MCP),这使得Claude AI能够直接与Blender通信并控制它。这意味着你可以直接使用自然语言下达指令,让AI辅助你完成从基础建模到复杂场景搭建的一系列操作。
重要提示:本项目没有官方网站。任何声称是官方网站的链接均为非官方信息,与项目无关,请谨慎甄别。
最新版本亮点 (v1.5.5)
BlenderMCP 正在快速迭代中,v1.5.5版本带来了更多强大功能:
- Hunyuan3D 支持:集成了全新的3D模型生成能力。
- 视图截图功能:Claude 可以获取 Blender 视口的截图,从而更直观地理解当前场景。
- Sketchfab 模型搜索与下载:直接在对话中搜索并导入 Sketchfab 上的海量模型资源。
- Poly Haven 资源库支持:通过 API 轻松获取 Poly Haven 的高质量材质、模型和 HDRI。
- Hyper3D Rodin 模型生成:支持通过 Hyper3D Rodin AI 生成 3D 模型。
- 远程主机支持:可以在远程服务器上运行 BlenderMCP。
- 匿名遥测:收集完全匿名的工具使用数据,以帮助持续改进项目。
核心功能一览
- 双向通信:通过基于套接字(socket)的服务器,建立 Claude AI 与 Blender 之间的实时连接。
- 对象操控:在 Blender 中创建、修改和删除 3D 对象。
- 材质控制:为对象应用和修改材质与颜色。
- 场景洞察:获取当前 Blender 场景的详细信息。
- 代码执行:支持直接从 Claude 运行任意 Python 代码来控制 Blender,这既是其强大之处也需谨慎使用。
它是如何工作的?
整个系统由两个核心组件协同工作:
- Blender 插件 (
addon.py):一个安装在 Blender 内部的插件,它创建一个套接字服务器,用于接收和执行来自外部的命令。
- MCP 服务器 (
src/blender_mcp/server.py):一个实现了 MCP 协议的 Python 服务器,它充当 Claude AI 和 Blender 插件之间的翻译官和信使。
安装与配置详解
准备工作
在开始之前,请确保你的系统已安装以下软件:
- Blender 3.0 或更高版本
- Python 3.10 或更高版本
uv 包管理器
安装 uv 包管理器:
- Mac 用户:
brew install uv
- Windows 用户:
powershell -c "irm https://astral.sh/uv/install.ps1 | iex"
安装后,需要将 uv 添加到 Windows 的用户路径中(之后可能需要重启 Claude Desktop):
$localBin = "$env:USERPROFILE\.local\bin"
$userPath = [Environment]::GetEnvironmentVariable("Path", "User")
- 其他系统用户请参考官方文档:
https://docs.astral.sh/uv/getting-started/installation/
⚠️ 在确认 uv 安装成功之前,请不要进行下一步操作!
环境变量(可选)
你可以通过环境变量来配置 Blender 的连接地址:
BLENDER_HOST:Blender 套接字服务器的主机地址(默认为 “localhost”)。
BLENDER_PORT:Blender 套接字服务器的端口号(默认为 9876)。
使用示例:
export BLENDER_HOST='host.docker.internal'
export BLENDER_PORT=9876
与你的AI工具集成
1. Claude for Desktop 集成
打开 Claude 桌面应用,进入 设置 > 开发者 > 编辑配置,在 claude_desktop_config.json 文件中添加以下配置:
{
"mcpServers": {
"blender": {
"command": "uvx",
"args": [
"blender-mcp"
]
}
}
}
你也可以使用 Claude Code CLI 快速添加:
claude mcp add blender uvx blender-mcp
2. Cursor 集成
- Mac 用户:进入
设置 > MCP,选择 “add new global MCP server”(全局)或在项目根目录创建 .cursor/mcp.json 文件,并粘贴以下内容:
{
"mcpServers": {
"blender": {
"command": "uvx",
"args": [
"blender-mcp"
]
}
}
}
- Windows 用户:进入
设置 > MCP > Add Server,添加一个新服务器并按如下配置:
{
"mcpServers": {
"blender": {
"command": "cmd",
"args": [
"/c",
"uvx",
"blender-mcp"
]
}
}
}
⚠️ 重要提醒:请确保只在 Claude Desktop 或 Cursor 其中一个工具中运行 MCP 服务器,不要同时运行两个实例!
安装 Blender 插件
这是让 Blender 准备好接受指令的关键一步:
- 从项目仓库下载
addon.py 文件。
- 打开 Blender。
- 前往
编辑 > 偏好设置 > 插件。
- 点击 “安装…” 并选择下载好的
addon.py 文件。
- 在插件列表中,找到并勾选 “Interface: Blender MCP” 旁边的复选框以启用插件。
开始你的自然语言建模之旅
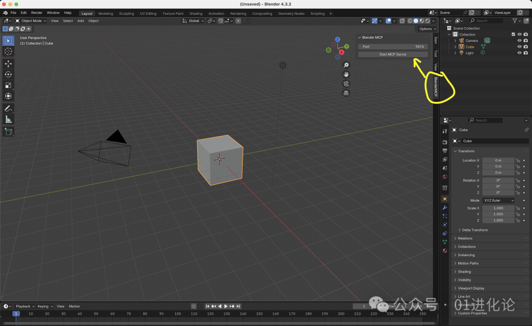
启动连接

- 在 Blender 中,打开 3D 视口的侧边栏(如果不可见,请按
N 键)。
- 找到名为 “BlenderMCP” 的标签页。
- 如果你想使用 Poly Haven 的资源库,请勾选 “Poly Haven” 复选框(可选)。
- 点击 “Connect to Claude” 按钮。
- 确保你在 Claude Desktop 或 Cursor 中配置的 MCP 服务器正在运行。
在 Claude 中下达指令
当 MCP 服务器和 Blender 插件都成功连接后,你会在 Claude 的聊天界面看到一个代表 Blender 工具集的锤子图标。

现在,你可以尽情使用自然语言向 Claude 发出建模指令了!
你可以尝试的指令示例
以下是一些激发灵感的指令,展示了 BlenderMCP 的能力范围:
- “创建一个低多边形风格的地下城场景,其中有一条龙守护着一罐金子”
- “使用 Poly Haven 的 HDRI、纹理以及像岩石和植被这样的模型,营造一个海滩氛围”
- (提供一张参考图片)“根据这张图片创建一个 Blender 场景”
- “通过 Hyper3D 生成一个花园侏儒的 3D 模型”
- “获取当前场景的信息,并用它来创建一个 three.js 的草图”
- “把这辆车变成红色和金属质感”
- “创建一个球体,并把它放在立方体的上方”
- “把灯光设置成影棚风格”
- “让摄像机对准场景,并设置为等轴测视图”
Hyper3D 集成说明
Hyper3D 的免费试用密钥有每日生成次数限制。如果达到上限,你可以等待次日重置,或者从 hyper3d.ai 和 fal.ai 获取你自己的付费密钥。
常见问题与使用注意事项
- 连接问题:确保 Blender 插件服务器已运行,且 MCP 服务器配置正确。不要直接在终端手动运行
uvx 命令。有时第一个指令可能失败,但后续指令会恢复正常。
- 超时错误:尝试将复杂请求简化或分解为多个小步骤执行。
- Poly Haven 集成:Claude 在处理此项集成时偶尔可能表现不稳定。
- 终极解决方案:如果遇到顽固的连接问题,尝试重启 Claude 应用和 Blender。
局限性与安全考量
- 代码执行风险:
execute_blender_code 工具允许在 Blender 中运行任意 Python 代码,功能强大但存在潜在风险。在生产环境或重要项目中请务必谨慎使用。强烈建议在执行任何操作前保存你的工作。
- 资源下载:Poly Haven 功能需要下载外部文件。如果你不希望使用此功能,请在 Blender 插件面板中取消勾选对应选项。
- 复杂操作:对于极其复杂的建模任务,将其分解为多个清晰的简单指令通常更可靠。
关于遥测数据
BlenderMCP 会收集匿名使用数据以帮助改进工具。你可以通过以下方式控制:
- 在 Blender 中控制:前往
编辑 > 偏好设置 > 插件 > Blender MCP,管理遥测同意设置。
- 同意(勾选):收集匿名的提示词、代码片段和截图。
- 不同意(未勾选):仅收集最基础的匿名使用数据(如工具名称、成功/失败状态、耗时)。
- 通过环境变量完全禁用:运行命令时添加:
DISABLE_TELEMETRY=true uvx blender-mcp
或将其添加到 MCP 配置中:
{
"mcpServers": {
"blender": {
"command": "uvx",
"args": ["blender-mcp"],
"env": {
"DISABLE_TELEMETRY": "true"
}
}
}
}
所有收集的数据均为完全匿名,仅用于优化 BlenderMCP 项目。
免责声明
这是一个由社区驱动的第三方集成项目,并非由 Blender 官方制作。
项目作者:Siddharth (X: https://x.com/sidahuj)
想探索更多类似的前沿AI开发工具和实战经验?欢迎来云栈社区与其他开发者交流分享。