随着汽车电子电气架构向域集中和区域控制演进,作为“区域大脑”的主控MCU芯片选型变得尤为关键。本文将梳理并对比英飞凌、瑞萨、恩智浦及意法半导体这四家主流厂商的核心MCU方案,为工程师提供一份详实的选型参考。
01:英飞凌 TC397/TC4x 系列
1. TC4x 系列
英飞凌 AURIX™ TC4xx 是其面向未来智能汽车的第三代高性能多核微控制器系列,于2024年开始量产。

TC4Dx通过超高算力、专用AI加速、分布式安全、顶级互联带宽和硬件虚拟化这五大技术支柱,成为下一代汽车区域控制器、域控制器和集成平台的理想硬件核心。

1)高性能核心与存储
算力:集成6个500MHz的TriCore™ CPU核心,全部支持锁步模式,在提供高计算性能的同时满足ASIL-D功能安全要求。
内存:配备高达20MB的嵌入式闪存和10MB的片上SRAM,为复杂应用和算法提供充足的大容量本地存储。

2)专用AI与硬件加速单元
PPU:内置平行处理单元,配备256位宽向量单元,专门用于高效处理AI推理、传感器数据融合等并行计算任务。

硬件路由引擎:集成数据路由引擎和以太网桥,可在不占用主CPU资源的情况下,实现高吞吐量的数据转发和协议转换。
3)革命性的安全架构
功能安全:硬件架构完全符合ISO 26262标准,支持最高汽车安全完整性等级ASIL-D。
信息安全:包含高性能安全模块,其加密处理速度是前代产品的10-15倍,并支持抗量子密码。创新性地采用分布式“加密卫星”,为CAN、Ethernet等通信接口提供本地化、低延迟的实时安全保护。
4)面向未来的高速互联接口
高速车载网络:提供2个5 Gbps的高速以太网接口和4个10/100 Mbps以太网接口,构成车载高速通信骨干。
丰富传统接口:支持多达20个CAN FD节点和4个CAN-XL接口,具备极强的传统ECU集成能力。
跨域高速互联:集成最多2个PCIe 3.0接口,用于与域控制器、AI加速卡等外部计算单元进行高速数据交换。
5)先进的系统集成与软件特性
硬件虚拟化:原生支持Hypervisor,可在单芯片上运行多个独立且互不干扰的虚拟机,是实现软件定义汽车和混合关键性系统的基础。

平台化设计:TC4x系列内部保持软件兼容,并提供引脚兼容的不同封装选项,便于硬件平台化设计和产品线扩展。

2. TC397 系列
英飞凌 TC397 是 AURIX™ TC3xx 系列中的高性能微控制器,专为汽车动力域控制、智能驾驶、区域控制器等对功能安全要求极高的场景设计。

1)高性能多核处理器架构
集成 6个主频为300MHz的TriCore™ 1.6P CPU核心。
其中4个核心配置为锁步对,提供高可靠性的ASIL-D等级算力;剩余2个为非锁步核心,用于提升整体性能或处理ASIL-B等级任务。
综合提供高达2700 DMIPS的ASIL-D性能与4000 DMIPS的最大算力。
2)大容量集成存储器
配备 16MB的嵌入式闪存,采用镜像A/B分区设计,支持固件在线更新时的无缝切换与安全回滚。
集成高达 6.9MB的片上SRAM(部分型号为2.9MB),为复杂算法和多任务处理提供快速数据存取空间。
3)全面的功能安全与信息安全
硬件设计全面符合 ISO 26262标准,支持最高汽车安全完整性等级 ASIL-D。
集成符合 EVITA Full标准的硬件安全模块,内置真随机数生成器,支持ECC-256、SHA-2等现代加密算法,为车辆网络安全提供保障。
4)丰富的车载网络与高速通信接口
提供 12个CAN FD接口、4通道FlexRay、12个LIN接口,满足传统车身、底盘与动力总成领域的复杂网络连接需求。
首次集成 1 Gbit/s的高速以太网控制器,为域控制器和网关应用提供高带宽数据通路。
支持eMMC/SDIO接口,便于扩展大容量存储。
具备专用的高速串行链路,可用于多芯片级联以扩展系统性能。
5)先进的系统集成与低功耗特性
集成独立的8位待机模式控制器,可在主核休眠时维持CAN/LIN通信、模拟量监测等基本功能,实现极低的静态功耗。
支持高达165°C的工作结温,确保在发动机舱等高温环境下可靠运行。
提供BGA-292和BGA-516两种主要封装,并与整个TC3xx家族保持引脚与软件兼容,保障了出色的平台可扩展性和迁移便利性。
02:瑞萨 RH850 U2A/U2B 系列
瑞萨电子的 RH850/U2x 系列高性能微控制器产品线,专为下一代区域/集成式 ECU 设计,支持一系列丰富的嵌入式硬件关键特性,这些特性针对区域应用而特别优化。例如,硬件虚拟化支持、服务质量(仅 U2B 具备)、安全与安保功能,以实现无干扰的自由度。此外,高性能片上网络结构能够确保每个独立集成的应用在外设和内存访问方面具有确定的实时行为。
瑞萨的 RH850/U2A MCU 被设计为一个面向高端车身和底盘应用的跨域平台,旨在满足将多种应用集成到单一芯片中日益增长的需求。基于 28 纳米工艺技术,32 位的 RH850/U2A MCU 融合了瑞萨 RH850/Px 系列(用于底盘控制)和 RH850/Fx 系列(用于身体控制)的关键功能,以提供更卓越的性能。

RH850/U2B 系列 建立在 RH850/U2A 的优势之上,专门为解决面向未来车型的创新电子电气架构的挑战而量身定制。凭借其更高水平的性能和高达 32MB 的内存集成度,RH850/U2B 的定位高于 RH850/U2A 系列,以满足未来汽车集成平台概念日益增长的要求,同时与片上系统相比,仍然提供了一个具有成本效益的单片 MCU 解决方案。

RH850/U2x 系列微控制器配备了最新的硬件支持技术,以实现多个ASIL-D级别软件分区的集成:
- 硬件辅助虚拟化功能:支持以高性能方式运行Hypervisor操作系统(快速上下文切换、HV中断概念)。
- 服务质量:为所有总线主控设备提供延迟监控和主动调节功能,通过防止单个总线主控占用全部带宽,确保最低可用带宽(仅U2B具备)。
- 内存保护单元:对总线主控设备访问内存及其他资源进行细粒度隔离。
- 防护机制:高度灵活的外设存储器和外设模块从设备保护系统。
- 功能安全:提供多个独立的错误输出信号,确保在软件分区级别进行独立处理。
- 信息安全:配备多个AES128锁步模块实例,用于实现无冲突且确定性的安全可靠通信。
- 无等待OTA:在闪存组上执行后台操作,确保独立更新各个软件分区。
03:恩智浦 NXP S32K 系列
恩智浦(NXP)S32K 系列微控制器基于 Arm® Cortex®-M 系列内核,具备卓越的可扩展性、高性能与低功耗特性,专为车身控制、区域控制器及电气化应用而优化。S32K 系列 MCU 符合 ASIL B/D 等级的功能安全与嵌入式安全标准,并可同时适配 AUTOSAR® 架构与非 AUTOSAR 应用场景。

S32K5 系列扩展了 S32K3 系列,在性能、内存容量方面都有显著提升,增强了汽车网络通信能力,并且功耗低。S32K5 搭载 Arm® Cortex®-M7 和 Cortex-R52 内核,提供单核、多核或锁步内核配置,配备以太网、CAN FD 和创新的 MRAM 存储器,提供可扩展的设置,支持从 IO 聚合器到车身、舒适或底盘、区域控制器应用的开发。
S32K5 提供多层硬件隔离、安全恢复、硬件安全引擎(HSE),具备后量子安全功能,符合 ASIL D 安全等级标准,可开发安全可靠的区域控制器。恩智浦通过自身及认证合作伙伴,提供了一套丰富且易用的软件和开发工具,支持 S32K5 MCU;此外,还提供多种开发工具,以降低汽车电子控制单元开发的复杂性。

04:意法半导体 ST 的 Stellar P/G 系列
意法半导体(ST)汽车微控制器(MCU)产品家族包括两大核心成员——STM32A 和 Stellar,分别面向不同的应用领域,为汽车电子提供全面支持。
STM32A 系列:基于 ST 的 STM32 平台扩展而来,专注于满足汽车领域中对通用性、灵活性和成本效益的需求。它提供丰富的接口和软件支持,适用于信息娱乐系统、车载显示器和车联网等领域,广泛覆盖从中低端到高端应用。
Stellar 系列:针对高性能和实时控制场景设计,是集成式汽车电子的代表。凭借多核架构和以太网通信支持,Stellar 专注于电气化和整车架构的优化,适用于动力总成控制、电池管理系统(BMS)以及整车架构创新,助力实现更高效、更安全的车载系统。

ST 将 Stellar 系列划分为三个方向明确的产品线,分别是 Stellar E、Stellar P 系列和 Stellar G 系列。

Stellar E 系列非常适合单一电气化应用,如车载充电器和 DC/DC 转换器(OBC-DC/DC)、电池管理系统(BMS)和逆变器底盘及安全系统(ESC, One-box, Suspension)。Stellar P 和 G 系列适用于动力总成域控制器和区域控制器等集成式应用。Stellar R5 E1 框图如下:

Stellar P 系列专注于电气化场景优化,适用于电机控制、BMS 算法和车辆控制策略等领域,展现了卓越的高性能和实时控制能力。目前,这一系列的产品已经陆续上市,包括 P6、P7 和 P3。
Stellar SR6 P6 框图如下:

Stellar SR6 P7 框图如下:

Stellar G 系列则瞄准整车架构的创新,通过对以太网为核心的车载网络支持,大幅度优化整车架构的通信效率和数据管理能力。这一系列不仅具备处理大量数据的能力,还能通过先进的通信协议实现整车架构的精简化和高效化。Stellar SR6 G7 框图如下:

05:对比总结
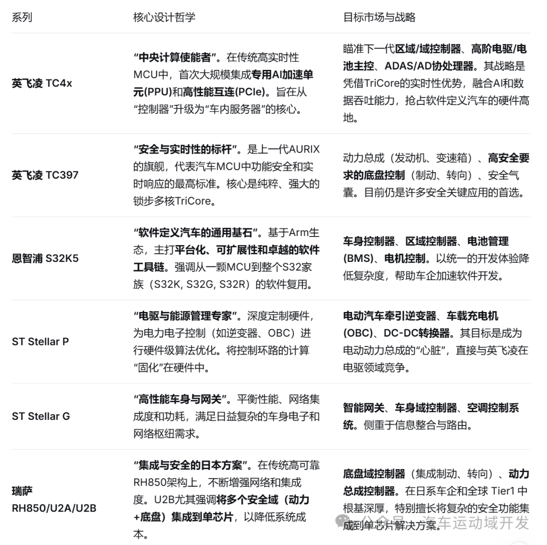
针对上述芯片,通过技术维度从核心设计哲学、硬件架构、性能、生态系统和未来战略等方面进行分析。
1. 核心设计哲学与市场定位

2. 核心架构与性能对比

3. 开发生态与软件支持

4. 应用场景与选型矩阵

综上所述:如果使用场景是高性能区域控制器(如前、后部主区域),建议选择英飞凌 TC4x;如果是平衡型区域控制器(大多数场景),建议选择恩智浦 NXP S32K5;如果追求可靠与集成优先,推荐瑞萨 RH850 U2A/U2B。
汽车电子技术的演进日新月异,了解主流芯片方案是进行高效开发的第一步。欢迎在 云栈社区 与其他开发者深入探讨汽车电子与嵌入式系统设计中的更多实战经验与技术难题。