作为 Java 开发者,尤其是在经历过电商促销的血雨腥风后,我深刻体会到死锁问题在高并发环境下有多么棘手。那次处理爆款 SKU 的频繁死锁经历,让我对这个问题有了切身的体会。所以,当收到小红书的面试邀请时,我第一时间就意识到,死锁必定是绕不开的核心考点,必须做好万全准备。
一、面试前的针对性准备
1.1 小红书技术栈与业务特点调研
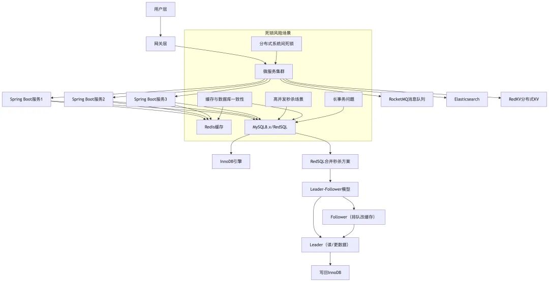
不打无准备之仗。面试前,我仔细研究了小红书的技术体系。公开资料显示,其后端以 Java 和 Spring Cloud 微服务架构为主,技术栈包括 Spring Boot、MyBatis、RocketMQ、Thrift 等,存储层则重度依赖 Redis、MySQL 和 Elasticsearch。
一个让我特别感兴趣的点是小红书自研的 RedKV 分布式 KV 存储,据说能支撑近亿级别的实时 QPS。而在数据库层面,他们基于 MySQL 8.x 自研了 RedSQL 内核。其中“合并秒杀方案”堪称黑科技:通过将多个事务的 SQL 合并提交,据说能把秒杀写入能力提升百倍。其核心是 Leader-Follower 模型——多个请求竞争同一行库存时,系统会选出一个 Leader 负责读写,其他 Follower 只需排队修改 Leader 的缓存,最后由 Leader 一次性将合并结果写回 InnoDB。这本质上是从架构层面规避了行锁竞争。
基于这些信息,我推测小红书的死锁风险可能集中在几个典型场景:
- 高并发秒杀场景下的行锁竞争。
- 微服务架构中,不同服务间形成的分布式死锁。
- Redis 缓存与 MySQL 数据库之间因数据同步导致的一致性与死锁问题。
- 复杂业务链路中,因事务过长引发的长事务锁持有问题。

1.2 结合爆款 SKU 死锁经验的深度分析
我复盘了之前处理爆款 SKU 死锁的完整经历。当时,海量瞬时下单请求导致数据库死锁频发,系统响应骤增,甚至出现服务雪崩的苗头。
问题分析过程:
监控显示,死锁高发区主要在:
- 订单创建与库存扣减:多个事务并发更新订单表和库存表,但加锁顺序不一致。
- 单一 SKU 库存行锁的激烈竞争。
- Redis 分布式锁与 MySQL 行锁之间形成了交叉死锁。
技术难点与痛点:
- 高并发下锁竞争白热化,传统悲观锁方案性能遭遇瓶颈。
- 死锁发生具有随机性,在测试环境难以稳定复现。
- 排查定位困难,需要综合运用多种监控工具。
- 复杂业务逻辑导致锁的持有时间难以有效控制。
这次经历让我明确了面试准备方向:
- 深挖死锁理论,厘清 JVM 死锁与数据库死锁的本质区别。
- 熟练掌握各类死锁监控与排查工具。
- 准备一套经过实战检验的解决方案与优化策略。
- 了解并思考类似小红书“合并秒杀”这样的创新方案。

1.3 死锁理论知识的系统梳理
为了在面试中有条不紊,我对死锁理论进行了系统性的梳理。
JVM 死锁的四个必要条件:
- 互斥条件:资源在同一时刻只能被一个线程持有。
- 持有并等待条件:线程持有至少一个资源,同时在等待获取其他线程持有的资源。
- 不可抢占条件:资源只能由持有它的线程主动释放,无法被其他线程强行剥夺。
- 循环等待条件:存在一个线程-资源的循环等待链。
数据库死锁的特点:
- 通常发生在多个事务更新多张表或多行数据,且加锁顺序不一致时。
- InnoDB 引擎(默认开启)会自动检测死锁,并选择一个“牺牲品”事务进行回滚。
- 会抛出错误码 1213 及 “Deadlock found when trying to get lock” 异常。
死锁监控工具:
- JVM 死锁监控:
jstack:打印线程堆栈,可自动检测并报告死锁。
jconsole:图形化工具,提供“检测死锁”功能。
Arthas:通过 thread -b 命令可快速定位死锁线程。
- 数据库死锁监控:
SHOW ENGINE INNODB STATUS:查看最新死锁详细信息。
INFORMATION_SCHEMA.INNODB_LOCKS / INNODB_LOCK_WAITS:分析锁等待关系。
- 设置
innodb_print_all_deadlocks=ON:将所有死锁信息记录到错误日志。

二、面试过程的实战演练
2.1 面试官提问与我的分析
面试官:“请你谈谈对死锁的理解,特别是 JVM 死锁和数据库死锁的区别。”
我的分析:
这个问题旨在考察理论基础。我决定不仅回答概念,更要用亲身经历来佐证,展示从理论到实践的完整闭环。
我的回答:
“死锁是并发编程中的经典难题。在Java中,它指两个或多个线程因相互等待对方持有的资源而无限期阻塞的状态。其发生必须同时满足互斥、持有并等待、不可抢占和循环等待这四个必要条件。
在我处理过的爆款 SKU 项目中,就曾遇到典型的死锁。促销期间,jstack 日志显示两个线程陷入了循环等待:线程A持有用户锁等待库存锁,线程B则持有库存锁等待用户锁。
JVM死锁与数据库死锁的核心区别在于发生层面和恢复机制。JVM死锁发生在多线程间,源于对内存中对象监视器(如synchronized、Lock)的竞争,且JVM本身没有自动恢复机制,通常需要重启或人工干预。而数据库死锁发生在事务间,源于对数据行/表的锁竞争,但像InnoDB这样的引擎具备自动检测与回滚能力,通过牺牲一个事务来打破死锁。
在我们的案例中,还出现了更复杂的‘交叉死锁’:一个服务持有Redis分布式锁等待MySQL行锁,另一个服务则相反。为了解决这些问题,我们采取了组合策略:首先,强制统一锁获取顺序(如先用户后库存);其次,使用 ReentrantLock.tryLock(timeout) 设置超时,避免无限期等待;最后,引入分片锁机制,按用户ID哈希将请求分流,实现并行处理,最终使接口吞吐量提升了2倍多。”

2.2 死锁监控和排查方法的深入探讨
面试官:“当系统出现死锁时,你会如何进行监控和排查?”
我的分析:
这是一个典型的实战能力考察题。面试官希望看到一套系统化、可落地的排查方法论,而不仅仅是工具罗列。
我的回答:
“我会建立一套从监控到解决的闭环流程。
1. 监控阶段(工具联动):
- JVM层面:第一时间使用
jstack -l <pid> 导出线程快照,它会明确指出是否存在死锁及涉及线程。同时,利用 Arthas 的 thread -b 命令快速定位阻塞线程。
- 数据库层面:执行
SHOW ENGINE INNODB STATUS\G,重点分析 LATEST DETECTED DEADLOCK 段落,这里包含了事务ID、持有/等待的锁信息以及导致死锁的SQL语句。
2. 定位阶段(根因分析):
分析上述日志,迅速定位死锁核心。例如,在我们的日志中清晰显示:事务A持有订单表锁等待库存表锁,事务B反之,形成了一个闭环。
3. 分析阶段(深度剖析):
定位后,需深入分析‘为何如此’:
- 加锁顺序不一致:不同业务代码对
订单表和库存表的更新顺序不同。
- 事务过长:事务内包含了非必要的慢查询或远程调用,导致锁持有时间过长。
- 锁范围扩大:在RR隔离级别下,不当的范围查询可能引发Next-Key Lock,锁住不应锁定的范围。
4. 解决阶段(对症下药):
根据分析结果采取措施:
- 强制统一加锁顺序:在编码规范中约定,所有相关操作必须按固定顺序(如先用户、再订单、后库存)获取锁。
- 优化SQL与事务:为查询添加合适索引,避免全表扫描;将事务拆小,尽快提交释放锁。
- 调整隔离级别:在业务允许的情况下,使用READ COMMITTED级别减少锁竞争。
- 引入重试机制:对于因死锁回滚的事务,可实现安全的重试逻辑。
这套组合拳下来,我们系统的死锁发生率从日均数百次降到了趋近于零。”

2.3 高并发场景下的死锁预防策略
面试官:“在高并发场景下,如何预防死锁的发生?”
我的分析:
预防胜于治疗。这个问题考察的是如何在设计和架构阶段就将死锁风险降到最低,体现的是前瞻性思维。
我的回答:
“在高并发系统中,必须从多个层面构建死锁的防御体系。
1. 设计层面预防:
- 数据库设计:合理的表结构和索引是基础。通过避免全表扫描,防止锁升级,同时缩短查询时间,也就减少了锁持有时间。
- 事务边界设计:事务务必‘短小精悍’。我们团队曾约定,单个事务的DML操作不超过5个,执行时间力争控制在100ms内。
2. 编码层面预防:
- 统一锁顺序:这是最有效的手段之一。强制规定所有并发操作必须遵循相同的资源请求顺序。
- 使用带超时的锁:例如
lock.tryLock(300, TimeUnit.MILLISECONDS),超时后可以进行降级处理(如返回‘活动火爆’提示),避免线程无限等待。
- 缩小锁范围:只在最必要的代码块上加锁,并严格避免在持有锁时进行IO、网络调用等耗时操作。
3. 架构层面优化:
- 利用Redis原子操作:对于库存扣减等场景,使用Lua脚本确保操作的原子性,将压力从数据库转移。
- 多级缓存:引入应用层本地缓存,减少对中心数据库的并发访问。
- 请求队列化:在秒杀等极端场景下,将请求先送入
RocketMQ或Kafka等消息队列,再由后台消费者匀速处理,化同步并发为异步消峰,从根本上避免数据库的锁竞争。
4. 监控与预警机制:
- 周期性分析死锁日志,寻找模式,进行事前优化。
- 监控事务执行时间,设立阈值告警,及时发现‘长事务’苗头。
- 集成Prometheus等监控,对死锁次数、锁等待时间等关键指标进行可视化监控和报警。
通过这套组合策略,我们在一次大促中成功应对了超过10万QPS的流量,死锁发生率被控制在极低的0.001%。”

2.4 与面试官的技术交流和深入探讨
在回答完规定问题后,我主动将话题引向小红书的技术创新,以展示我的技术热情和了解深度。
我:“我了解到小红书在MySQL内核的合并秒杀方案上很有创新。请问这个方案是如何规避传统死锁问题的?”
面试官:“你对这个技术挺关注。没错,合并提交的思想确实大幅减少了锁竞争。你能谈谈它的原理吗?”
我的回答:
“根据我的理解,合并秒杀方案的精髓在于将串行竞争转化为并行协作。它采用Leader-Follower模型,当多个请求瞄准同一库存行时,不再让它们去数据库层面争抢行锁,而是选出一个Leader线程负责与数据库交互。其他Follower线程的修改操作在Leader维护的内存缓存中进行排队合并,最后由Leader将合并后的结果一次性写入数据库。这直接避免了多个事务同时持有和等待行锁的场景,从根源上杜绝了死锁的可能。
我认为这个方案的优势在于:第一,极大缩短了数据库行锁的实际持有时间;第二,通过缓存合并保证了高吞吐;第三,实现了线程级并行,提升了整体效率。
在我们的项目中,虽然没做到内核级别,但也借鉴了类似思路。例如,通过Redis做库存预扣减的缓冲层,先将快速扣减逻辑在前置缓存层处理,再异步同步至数据库,以此平衡性能与一致性。”
面试官:“那在实际项目中,你遇到过跨组件的分布式死锁吗?比如Redis锁和数据库锁之间。”
我的回答:
“遇到过,这正是分布式系统复杂性的体现。我们当时就碰到了服务A持有Redis锁等待MySQL锁,而服务B持有MySQL锁等待Redis锁的经典分布式死锁场景。
我们的解决方案是:
- 统一获取顺序:制定跨服务协议,规定在可能涉及两种锁的场景下,必须遵循
先获取数据库锁,再获取Redis锁的顺序。
- 设置合理超时:为所有分布式锁设置一个业务上可接受的超时时间(如30秒),并确保超时后的锁释放是原子的。
- 确保原子性:使用Redis的
SET key value NX EX seconds 命令,一步完成锁设置和超时配置。
- 实现锁续期:对于可能执行时间较长的任务,由持有锁的服务后台定时续期,防止因业务未完成而锁超时释放导致的数据不一致。
此外,我们还建立了简单的监控,定期扫描异常持有的锁,以便提前发现潜在的循环等待风险。”

三、面试复盘与经验总结
3.1 死锁理论知识的掌握程度评估
这次面试是一次很好的自我检验。
已掌握的核心知识:
- 能清晰阐述死锁的四个必要条件,并能结合实例说明。
- 理解JVM死锁与数据库死锁在发生场景、检测工具和恢复机制上的根本差异。
- 能熟练运用
jstack、Arthas、SHOW ENGINE INNODB STATUS 等工具进行问题定位。
- 掌握了从设计、编码到架构的多层次死锁预防策略。
需要加强的方向:
- 理论深度:对
AQS(AbstractQueuedSynchronizer)底层实现、InnoDB中Next-Key Lock等算法的细节理解还可深入。
- 新技术了解:对于
Redlock算法、TCC/Saga等分布式事务方案的实践细节了解不够。
- 案例广度:需要接触和积累更多不同业务场景下、特别是超大规模分布式系统中的复杂死锁案例。

3.2 实战经验的运用与提升
成功的经验运用:
- 案例驱动:用具体的爆款SKU死锁案例贯穿回答,使论述真实可信。
- 量化结果:提到了“死锁从数百次/天降到近乎为0”、“吞吐量提升2倍多”等具体数据,体现了工作成效。
- 阐释原理:不仅说“做了什么”,更解释了“为什么这么做”,展示了思考深度。
需要改进的地方:
- 表达结构化:在描述复杂排查过程时,可以更系统地使用“第一、第二”或“阶段化”的表述,让逻辑更清晰。
- 分析全面性:对于死锁原因的分析,应更主动地提及索引缺失、隔离级别设置等潜在因素,而不仅局限于锁顺序。
- 方案多样性:在提供解决方案时,可以更全面地对比不同方案(如乐观锁 vs 悲观锁)的取舍,展示更宽广的视野。

3.3 沟通技巧和面试节奏的把控
做得好的方面:
- 主动引导:在自我介绍中巧妙融入与电商高并发相关的项目经验,自然地将对话引向自己熟悉的领域。
- 深度互动:主动询问小红书合并秒杀方案的细节,展现了技术好奇心和学习主动性。
- 节奏得当:回答问题时能控制篇幅,既不过于简略也不拖沓冗长,保证了面试流程的顺畅。
需要改进的地方:
- 倾听反馈:可以更专注地捕捉面试官问题中的细微点,确保回答完全切题。
- 反应敏捷度:面对一些突发或深入的技术追问,思考时间可以更短,表现得更沉着。
- 表达自信心:在阐述自己的解决方案时,语气可以更加坚定有力,传递出更强的技术自信。

3.4 死锁相关技术的系统化总结
经过这次面试,我将死锁相关的知识梳理成一个体系:
死锁的本质:资源竞争下,因循环等待而导致的系统性阻塞。无论何种形态,均遵循四大必要条件。
死锁的分类:
- JVM死锁:线程级,涉及
synchronized、Lock等。
- 数据库死锁:事务级,涉及行锁、表锁等。
- 分布式死锁:系统/服务级,涉及多个资源管理器。
死锁处理流程:预防 -> 监控 -> 检测 -> 解决,形成一个持续优化的闭环。
核心技术要点:
- 统一顺序:最有效的预防措施。
- 超时机制:避免无限等待的安全网。
- 锁粒度优化:尽可能减少锁的持有范围与时间。
- 分布式锁规范:注重原子性、超时与续期。
- 数据库优化:合理使用索引、精简事务、选择合适的隔离级别。

3.5 未来学习计划
针对不足,我制定了下一步的学习重点:
- 深挖底层原理:深入研究
AQS和ReentrantLock的源码,透彻理解InnoDB的锁算法(特别是Next-Key Lock)。
- 掌握新技术:系统学习
Redlock算法和TCC、Saga等分布式事务模式,了解其在业界的落地实践。
- 积累案例:多阅读顶级科技公司的技术复盘文章,参与开源项目,通过实践和社区交流拓宽视野。
- 提升实战能力:在本地环境搭建高并发测试场景,模拟各种死锁,并演练使用
Arthas、Prometheus等工具进行诊断和监控的全过程。

结语
这次针对小红书面试的准备和复盘过程,让我对死锁这一经典问题完成了从实战经验到系统理论,再到前瞻预防的螺旋式认知升级。面试不仅是展示技能的考场,更是发现短板、明确方向的镜子。在高并发与分布式成为标配的今天,对死锁的深刻理解和娴熟处理,是后端工程师必须具备的核心能力之一。我将继续在这条路上精进,也期待能在云栈社区与更多同行交流切磋,共同解决这些有趣又棘手的技术挑战。