发布一周后,MiniMax M2.5就登上了OpenRouter模型调用榜的第一名。开发者们用它烧掉了超过3T的Tokens,消耗量比第二名到第四名加起来还要多。
这种指数级的增长,对应着指数级的需求。当国内其他大厂还在为春节档用户增长一掷千金时,以MiniMax为代表的“后辈”们,已经站到了全球舞台的正中央。
另一个原因,自然是叠加了OpenClaw的火爆周期。喊了一整年的Agent概念,谁能预料到它会以这样一种“计划外”的方式落地?毕竟没人能拒绝让人工智能变成全年无休的赛博牛马,而且还能同时拥有很多匹。
如果说撞上OpenClaw的热潮是幸运的巧合,那紧紧抓住这次机会就是必然的使命。从MiniMax Agent紧急更新的功能来看,这家模型厂商显然是准备“趁热打铁”,要吃掉这波增长红利里最甜的部分。
无论是开发者对Tokens的渴望,还是模型以吞噬市场作为回应,都让人想起法国作家卡诺纳曾写下的句子:“仅就欲望的自身来看待它,我觉得欲望意味着力量、能量和对快感的承诺。”
很难说行业是否已达成共识,但在人工智能圈的局部判断里,世界线进入2026年,一切已全然不同。
MiniMax Agent最新发布的Expert(专家)能力,相当于模型自带的Skills。它集成了专业化的工作流和标准操作程序,真正做到了开箱即用,即插即用。

在此基础上,MiniMax还配套推出了MaxClaw模式,方便用户将自己的Expert直接安装到OpenClaw的生态中,省去了手动部署的麻烦。

只能说,但凡体验过这套“赛博牛马”领养流程,就能理解为什么M2.5的Tokens消耗量能突破天际:它真的是在每一分钟都拼命计算,而带回的体验和回报也确实让人停不下来。
举个例子,很多刚接触AI的新手会表达他们的焦虑:知道AI很重要,却不知从何入手,一不小心就去买了课,最后拿着一堆“包了浆”的过时提示词,依然不知所措。
我常把《通往AGI之路》这份资料当作系统性入门材料推荐给他们。这本身没错,但经过几年的积累,《通往AGI之路》的内容厚度已变得空前庞杂,消化本身也成了一种成本。
你必须先有一定的理解,才能开始深入理解——这是在AI普及过程中难以避免的卡顿,何尝不是另一种“卡拉赞毕业才能打卡拉赞”的悖论?
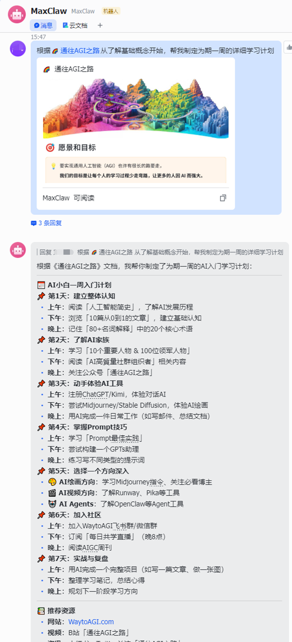
直到MiniMax这次更新,我直接创建了一个MaxClaw模式的“AGI私教”,让它为我定制为期一周、高度个性化的学习课程。在交互式的帮扶下,从浅到深地学完《通往AGI之路》,全程在飞书里打卡完成。



可以看到,从定时的课件推送,到实时的拆解追问,再到每天的自动追更,所有环节都畅通无阻,真正实现了“一次配置,终身受用”。
AI本身可以是光彩夺目的新技术,但使用AI的方式大可不必“独孤求败”。有时候,像“水电煤”一样普惠的路径,或许更容易让人亲近和受用。
即使只是把Expert广场当作一个创意库来用,其丰富的供给也足以激发源源不断的惊喜。
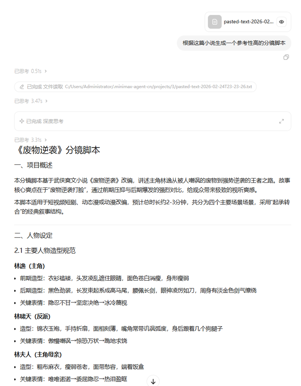
比如《镖人》电影出圈,让很多以为自己早已“老了”的武侠迷——包括我自己——重燃热血。然后我发现,完全可以用多个Expert组建一个完全服务于我个人的AI漫剧团队。
我可以配置专门的Expert去订阅、蹲守网文连载,第一时间将更新章节改成分镜脚本,再由“导演”编排本集剧情,按风格生成图片和视频,最终交付一条完整的AI漫剧。


从我的视角看,整个流程就是:在飞书里收到提醒,知道今天哪部作品更新了,看完文字更新后,还能额外欣赏一部影像化的复刻漫剧。


只能说,这种“坐上来自己动”的自动化体验,只有亲身体验过才知道有多好。
对于要求更高的用户,随时接管也是一个合理的选项。你甚至可以把生成的分镜作为参考,用其他模型生成视频,再回传给这边的AI漫剧导演,让它根据上下文继续剪辑。
值得一提的是,MiniMax是国内“AI六小虎”中,唯一一家在文本、图片和视频多模态模型上均有扎实建树的公司。从谷歌、阿里等巨头的研究成果来看,在同一个基座模型上训练所有模态——而非分类单独训练——是一个正确且前沿的趋势,也是无法偷懒的必经之路。
这意味着,MiniMax Agent展现出的多模态能力,不仅为用户和开发者提供了将想象变为现实的机会,其反馈数据本身也有利于指导基座模型的研发迭代,从而构筑起MiniMax的技术护城河。
在试用过“爆款猎手”、“投研团队”等预设Expert后,我深有感触:人找信息与信息找人的关系,已经被彻底重构。那个为RSS消亡而惋惜的旧世界,恍如隔世。
AI领域一日千里,地表之上火山喷发般热闹,地面之下则是暗流涌动的深度变革。
GPTs的推出仿佛已是上个世代的事,当初那些惊呼“App Store要完蛋了”的论断犹在耳边。而Skills的兴起,几乎把所有叙事又原封不动地重复了一遍,于是大家又开始复读Karpathy的推文——是的,在苹果和谷歌不知情的情况下,应用商店的时代“又”结束了一次……
1990年,未来学家阿尔文·托夫勒在《权力的转移》一书中首次提出了“数字鸿沟”的概念雏形:因为接入和使用互联网技术的条件不同,加剧了新兴的财富和阶层分化。
按照这个逻辑,从GPTs到Skills,从一段提示词到一套技能组,横亘在普通用户面前的鸿沟并未变窄,两端的距离反而可能更远了。
这是科技史上第一次出现技术发展方向与体验下沉方向背离的现象。都说AI会成为下一个操作系统,然而AI却开始用上了类似DOS命令行那样的环境,这种“返祖”趋势多少有些讽刺。
所以,当“部署OpenClaw”成了闲鱼上的热卖服务后,MiniMax选择将最前沿的Agent生态重新做成“开箱即用”的产品,这才是有普惠价值的做法。
换句话说,一头扎入新大陆探索未知固然值得赞赏,但在已点亮的地图上,填满适合居住的帐篷,可能同样重要。
MiniMax选择了UGC模式——任何人都能制作自己的Expert,并分享给任何人接入OpenClaw,甚至兼容原生Skills。这非常开放,相当于在网页端就能快速起步,让用户以最低成本用上这些天来只闻其声、不见其形的“龙虾”。
欢迎试用我创建的Expert「AGI私教」。

根据官方数据,短短几天内,就有超过1万个Expert在MiniMax Agent上被创建,且数量仍在高速增长。加上可以便捷扩展到飞书、钉钉等国产办公产品中使用,整个生态一片欣欣向荣。
古老的地球曾是一片不毛之地,海洋的形成,就是填满了一个个鸿沟裂谷。水大鱼大,才有龙虾成群的丰富生态。
也就在这几天,谷歌“断供”OpenClaw的消息越闹越大。
DeepMind的工程师Varun Mohan出面解释,称谷歌的协议明确反对“Token套利”,而将Gemini模型接入OpenClaw后不眠不休的工作行为,恰好触犯了这条禁忌。
当然,市面上也有基于利益关系的猜测,认为是OpenClaw的创始人先被OpenAI“招安”,谷歌不愿意再帮助提升核心竞争对手的业绩了。
这说明什么?AI没有边界,但AI的主理人有边界……
无论如何,Token正在成为AI时代最具性价比的杠杆。一个人能够调用的Token量,某种程度上决定了他的生产力上限。在这场巨变中,有人站在了历史正确的一面,也有人做出了不同的选择。
而MiniMax正在做的,或许就是会被历史记住的事情。其通过降低使用门槛、繁荣UGC生态来推动技术普惠的路径,值得更多开发者社区的关注和探讨。