很多刚入行的朋友可能只知道,涉及网络的企业需要做等保,但未必清楚其背后的原因,甚至分不清等保二级和等保三级之间有何不同。
今天,我们就从最基础的概念讲起,系统地聊一聊到底什么是等保,为什么必须做,以及具体怎么做。
到底什么是等保?
“等保”即网络安全等级保护,是指对网络(含信息系统、数据等)按照其重要程度进行分级,并针对不同级别实施相应安全保护措施的一项制度。它是我国网络安全领域的一项基本制度。
等保的实施流程包含五个关键环节:系统定级、备案、建设整改、等级测评和监督检查。其中,等保测评(或称等级测评)是验证这些环节是否有效落实的核心步骤。

等保测评,是指由具备资质的测评机构,依据国家相关管理规范和技术标准,对等级保护对象(包括信息系统、云计算平台、物联网、工业控制系统等)的安全保护状况进行检测与评估的活动。
简单来说,等保测评的目的就是验证你的网络或应用是否达到了所要求的安全保护等级,是执行等保制度必不可少的一环。
那么,要做等保,通常需要满足哪些基础条件呢?这里先简单梳理几点:
- 一个需要保护的系统:只有信息系统才有做等保的需求。
- 必要的安全设备:如防火墙、入侵防御系统(IPS)、防病毒软件、堡垒机、日志审计系统等,这些可以是硬件设备,也可以是云上的安全服务。
- 符合要求的运行环境:如果使用硬件设备,需要一个物理机房。机房本身也需要满足对应等级(如三级)的要求,包括门禁、监控、消防、温湿度控制、防雷等,不满足则无法通过测评。
- 人员与制度:需要配备专业的安全技术人员,并建立一套完善的安全管理制度。
以上只是概括性的要求,更具体的内容我们会在下文中展开。
为啥要做等保?
应国家法律法规要求
《网络安全法》已明确规定,网络运营者应当按照网络安全等级保护制度的要求,履行安全保护义务。如果违反规定,将会受到警告;若拒不改正,可能会面临一万元以上十万元以下的罚款。
应企业自身安全与发展要求
当前网络攻击事件频发,信息系统的应用又日益深入,安全隐患不断增长。对于政府、事业单位而言,一旦核心系统遭攻击导致机密信息泄露,可能对国家造成重大损失。对企业来说,商业数据或用户信息的泄露,同样是毁灭性打击。因此,实施等保是提升系统安全防护能力的有效建设。
此外,完成等保测评还能提升企业的行业竞争力与信誉度。是否通过等保认证,已成为衡量一个企业信息安全水平的重要标尺。它能向客户、合作伙伴展示企业对信息安全的承诺与投入,增强各方的信任。
应行业监管与市场准入要求
对于事业单位、医疗、教育、金融、交通等关键行业,其重要信息系统在上线运行前,必须通过相应等级(通常是三级)的等保测评。网监部门在审查备案时会以此为依据,未通过测评则业务无法正式开展。
等保等级划分
等保工作的核心在于“分级”。对于重要程度不同的系统,安全防护的要求也不同。在进行测评前,运营者首先需要完成定级,以明确防护目标和测评标准。
定级标准
我国现行的网络安全等级保护制度,根据系统受破坏时侵害的客体以及侵害的严重程度,将安全保护等级从低到高划分为五级。

- 第一级:系统受损会损害公民、法人等的合法权益,但不危害国家安全、社会秩序和公共利益。
- 第二级:系统受损会对公民、法人等的合法权益造成严重损害,或对社会秩序、公共利益造成损害,但不危害国家安全。
- 第三级:系统受损会对公民、法人等的合法权益造成特别严重损害,或对社会秩序、公共利益造成严重损害,或对国家安全造成损害。
- 第四级:系统受损会对社会秩序、公共利益造成特别严重损害,或对国家安全造成严重损害。
- 第五级:系统受损会对国家安全造成特别严重损害。

在实际操作中,定级主要参考行业监管要求和业务的重要性。例如,一个普通的宣传网站可能定为二级即可;而处理大量公民个人隐私信息、支付交易或涉及国计民生的系统,则通常需要定为三级或以上。
绝大多数信息系统的安全保护等级集中在二级和三级。 下面我们重点对比一下这两个最常见等级的区别。
二级与三级的核心区别
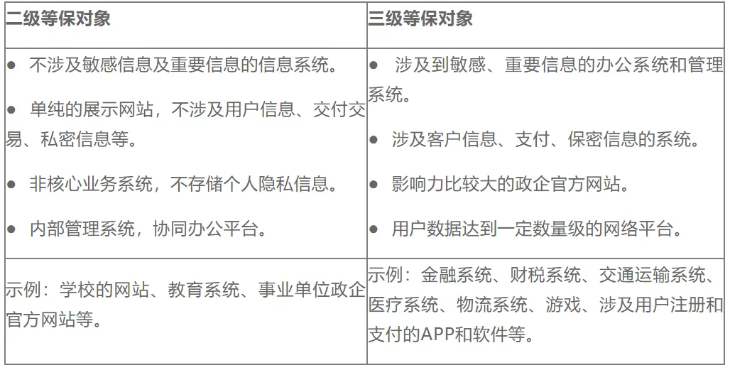
1. 应用场景与对象区别
- 二级系统:通常适用于地市级以上机关、企事业单位内部的一般信息系统,非核心的办公系统,以及不涉及敏感秘密信息的小型局域网等。
- 三级系统:适用于地市级以上机关、企事业单位的重要内部系统;跨省或全国联网运行的重要行业系统;各部委、省市的政务门户网站;以及金融、能源、交通、医疗、教育等关键行业的核心业务系统。
2. 安全防护能力要求区别
- 二级防护能力:应能够防御来自小型组织、资源有限的威胁源发起的一般性攻击,以及应对相应的自然灾害。要求能够发现重要的安全漏洞和事件,并在受损后的一段时间内恢复部分功能。
- 三级防护能力:要求在统一安全策略下,能够防御来自有组织的、资源较丰富的威胁源(如敌对组织、犯罪团伙)发起的恶意攻击,以及应对较为严重的自然灾害。要求能够发现重要的安全漏洞和事件,并在系统受损后,能够较快地恢复绝大部分功能。
3. 测评要求与控制项数量区别
等保2.0标准对二级和三级系统的技术要求与管理要求,在控制项的数量和深度上均有显著差异。

从上表可以看出,三级系统在安全通信网络、区域边界、计算环境、安全管理中心以及系统运维管理等方面的要求远多于二级,测评力度更大。
4. 测评周期区别
根据规定,第三级信息系统应当每年至少进行一次等级测评。第二级信息系统虽未强制要求年检,但也建议定期进行测评或自评,以确保安全状态持续有效。

定级流程
等保对象的定级工作通常遵循以下流程:确定定级对象 -> 初步确定等级 -> 专家评审 -> 主管部门审核 -> 公安机关备案审查。

- 对于初步定为第一级的系统,运营者可自行定级,无需后续评审与备案。
- 对于初步定为第二级及以上的系统,则必须组织专家评审,报主管部门核准,并最终提交公安机关进行备案审查。特别是拟定为第四级以上的系统,评审要求更为严格。
等保测评具体流程
一次完整的等保测评工作,通常包含四个主要阶段:测评准备、方案编制、现场测评和报告编制。测评机构会与运营单位密切配合,完成从启动到出具测评报告的全过程。

谁需要做等保?
国家推行等保制度坚持“自主定级、自主保护”原则,但其覆盖范围非常广泛。根据要求,等保工作需要覆盖全社会各地区、各单位、各部门、各企业、各机构。
同时,保护对象也包括所有的网络、信息系统、数据,以及云平台、物联网、工业控制系统、大数据、移动互联等各类新技术应用。
换句话说,只要你的业务运营依赖于网络或信息系统,就应当依法开展网络安全等级保护工作。尤其是那些处理大量用户个人信息、金融支付数据或关乎国计民生的重要企业,更是公安网安部门重点监督和检查的对象。

等保测评作为检测评估系统安全防护能力是否达标的关键过程,是落实等级保护制度的核心环节。通过网络运营者开展等保工作,落实测评流程,可以明确系统当前的安全现状与风险,并据此进行针对性的整改与加固,最终构建起一套行之有效的网络安全管理体系。
对于任何希望构建稳固数字资产的团队或个人而言,理解并实践等保都是一门必修课。如果你想就等保2.0的具体技术条款、安全设备选型或安全运维实践进行更深入的探讨,欢迎在专业的云栈社区中交流学习。