不管你是从事日常运维、嵌入式开发,还是容器实操,总会碰到一个绕不开的核心——根文件系统(rootfs)。它就像 Linux 系统的“地基”,看似藏在底层不显眼,却支撑着整个系统的启动、运行和所有上层操作,是从 Linux 入门走向进阶必须吃透的核心知识点。在技术社区如 云栈社区 中,关于根文件系统的讨论与实践分享也一直是热门话题。

日常我们装软件、改配置、查日志,全都是在根文件系统里操作;嵌入式开发里,精简根文件系统是项目落地的关键一步;就连现在大火的容器技术,Docker 镜像的底层本质也是裁剪后的根文件系统。可以说,不懂根文件系统,就永远摸不透 Linux 运行的底层逻辑。
为了让大家顺畅看懂全文,先明确下前置知识门槛:你需要掌握基础 Linux 命令,比如 ls、cd、mkdir、mount 等常用操作,这是和文件系统打交道的基础工具;同时了解 Linux 基础启动流程,知道从开机到进入系统,内核、引导程序、用户空间的大致衔接逻辑,就能轻松跟上后续的原理讲解。
一、文件系统与根文件系统
1.1 什么是文件系统?
我们平时说的硬盘、SSD,本质只是一堆能存储数据的物理扇区,本身没有“文件”和“目录”的概念。而文件系统,就是给这些原始存储做的一层“智能管理层”,相当于存储设备的管家,负责把零散的物理空间,整理成用户能看懂、能操作的目录和文件结构。
它的核心作用,是把底层硬件的物理寻址、数据读写,转换成用户层的简单操作。我们敲一行 ls 看文件、cp 复制文件,底层都是文件系统在做转换:定位文件存储位置、记录权限属性、管理存储空间,屏蔽了硬件操作的复杂性,让我们不用关心数据存在磁盘哪个扇区,只需专注于文件本身的操作。
1.2 Linux VFS 虚拟文件系统
Linux 支持 ext4、XFS、Btrfs、NFS 等几十种文件系统,每种底层实现逻辑都不一样。如果没有统一接口,应用程序要适配每一种文件系统,开发和使用都会变得极其复杂。而VFS(虚拟文件系统),就是解决这个问题的“统一接口层”。
VFS 相当于文件系统的“翻译官”,向上给应用程序提供一套完全一致的文件操作API,向下对接不同文件系统的底层驱动。不管是本地 ext4 分区,还是远程 NFS 共享,我们用 open、read、write 这些函数操作文件的方式完全一样,不用关心底层是什么文件系统。正是有了 VFS 做支撑,根文件系统才能兼容各类存储,实现跨文件系统的统一管理。
1.3 根文件系统(rootfs)的核心定义与本质
根文件系统(rootfs),是 Linux 内核 启动后第一个挂载的文件系统,是整个文件系统树的唯一根节点(对应目录 /),其他所有分区、外接存储,都必须挂载在它的子目录下,没有它,Linux 系统根本无法启动。

它的本质,是内核通往用户空间的唯一桥梁,里面存放着系统启动必需的所有核心文件:初始化脚本、系统配置、基础命令、动态库、设备文件等。内核本身只负责硬件管理、进程调度等底层能力,没有根文件系统,内核就找不到启动脚本,无法运行任何用户程序,系统会直接卡在启动阶段。
1.4 根文件系统与普通文件系统的核心区别
很多新手会把根文件系统和普通分区文件系统搞混,其实二者有本质差异:挂载顺序上,rootfs 是系统启动第一个挂载的,优先级最高,普通文件系统都是在 rootfs 挂载完成后,按照 /etc/fstab 配置逐一挂载;功能重要性上,rootfs 是系统生命线,一旦损坏,系统直接无法启动,而普通文件系统损坏,大多只会影响部分数据,不会导致整机瘫痪。
内容定位上,rootfs 只存放系统启动、运行必需的核心文件,不负责存储用户日常数据;普通文件系统则专门用来存放用户文件、应用数据、额外软件包等,各司其职。简单说,rootfs 是系统的“操作系统盘”,普通文件系统更像是“数据存储盘”。
二、根文件系统:Linux 系统的基石
2.1 系统启动的 “最后一块拼图”:内核与用户空间的唯一桥梁
Linux 启动流程里,内核完成硬件初始化、驱动加载后,下一步就是寻找并挂载根文件系统,这是系统从内核态进入用户态的关键一步。内核本身是纯底层程序,不具备和用户交互、运行服务的能力,必须依靠 rootfs 里的初始化脚本,一步步拉起系统服务、配置环境、开启终端,最终变成我们能使用的完整系统。
可以说,根文件系统是内核和用户空间之间唯一的通道。没有它,内核就算完成所有底层初始化,也无法把控制权交给用户程序,系统永远无法进入可用状态,就像盖房子只搭好了钢筋框架,没有地基和基础配套,根本无法入住。
2.2 为什么 Linux 内核不能脱离根文件系统独立运行?
Linux 内核功能再强大,也只是一个底层核心程序,它没有自带命令、没有配置文件、没有运行环境,无法独立完成系统初始化和用户交互。打个比方,内核就像一台高性能发动机,而根文件系统是变速箱、车轮、操控系统,少了根文件系统,发动机再强也只是一堆零件,无法正常运转。
内核启动后,必须从 rootfs 里读取 /etc/fstab 挂载配置、/etc/init.d 启动脚本,才能知道该挂载哪些分区、启动哪些服务;必须依赖 /bin、/sbin 里的基础命令,才能执行各类系统操作;必须调用 /lib 目录下的动态库,才能运行各类程序。缺了这些,内核完全无法推进后续启动流程。
2.3 根文件系统对系统可用性、安全性的核心影响
根文件系统的完整性,直接决定系统可用性。里面的核心配置、命令、库文件但凡丢失或损坏,轻则命令无法执行、服务起不来,重则直接开机黑屏、内核崩溃。比如 /etc 配置文件出错、/lib 库文件丢失,都会导致系统无法正常初始化,直接影响日常使用和业务运行。
同时,rootfs 也是系统安全的第一道防线。目录权限、核心文件权限配置不当,会直接给系统留下安全漏洞;恶意程序篡改 rootfs 里的启动脚本、配置文件,能轻易获取系统控制权。尤其是服务器和嵌入式设备,rootfs 的权限管控和完整性保护,是系统安全的核心环节。
2.4 根文件系统与 init 进程 / 系统初始化的强关联逻辑
init 进程是 Linux 系统启动后的第一个用户进程(PID=1),是所有用户进程的父进程,它的启动完全依赖根文件系统。内核成功挂载 rootfs 后,会第一时间在 rootfs 里寻找 init 程序(传统 /sbin/init,现代系统 /usr/lib/systemd/systemd)并执行,开启整个系统的初始化流程。
init 进程的所有工作,都依托 rootfs 完成:读取 /etc/inittab 或 systemd 配置、挂载剩余文件系统、启动网络服务、管理用户登录等。如果 rootfs 里没有 init 程序,或者相关配置损坏,init 进程会直接启动失败,系统会直接触发内核恐慌,无法进入正常运行状态。
三、解读 Linux 根文件系统目录结构
3.1 FHS 文件系统层次结构标准:Linux 目录的统一规范
Linux 发行版众多,如果每个发行版目录布局都不一样,用户学习和运维成本会极高。为此,Linux 社区制定了FHS(Filesystem Hierarchy Standard,文件系统层次结构标准),统一规定了根目录 / 下所有核心目录的用途、存放文件类型,让 Debian、RHEL、Arch 等所有发行版,都有一致的目录逻辑。
遵循 FHS 标准,不管切换到哪款 Linux 发行版,系统配置都能在 /etc 找到,基础命令都在 /bin、/sbin,用户数据都在 /home,大大降低了学习和运维成本,也让软件安装、系统管理有了统一标准,这也是 Linux 易迁移、易维护的核心原因之一。
3.2 根目录 / 下核心目录分类详解(按功能划分)

3.2.1 系统启动与内核相关目录:/boot、/dev、/sys、/proc
/boot:系统启动核心目录,存放内核镜像(vmlinuz)、initramfs 初始内存盘、GRUB 引导配置文件,是系统开机的“启动工具箱”,缺失或损坏会直接导致无法开机。
/dev:Linux 一切皆文件的核心体现,专门存放硬件设备文件,比如硬盘 /dev/sda、终端 /dev/tty、黑洞设备 /dev/null,应用程序通过访问这些文件,实现和硬件的交互,是内核管理硬件的关键入口。
/sys、/proc:两个内存虚拟文件系统,不占用实际磁盘空间,实时映射系统运行状态。/sys 偏向硬件设备和内核驱动信息,/proc 偏向进程、CPU、内存等系统运行数据,是排查系统问题、查看实时状态的重要目录。
3.2.2 系统配置与权限目录:/etc、/root
/etc:Linux 系统的“配置中枢”,所有系统级和应用级配置文件都集中在这里,比如用户账户 /etc/passwd、挂载配置 /etc/fstab、SSH 服务配置 /etc/ssh/sshd_config。修改系统参数、配置服务,几乎都要操作这个目录,修改前一定要备份,避免小失误导致系统崩溃。
/root:超级管理员 root 用户的专属家目录,和普通用户家目录分离,默认普通用户无任何访问权限,存放 root 用户的专属配置和管理文件,保证系统管理员权限的独立性和安全性。
3.2.3 命令与程序目录:/bin、/sbin、/usr、/lib、/lib64
/bin:存放系统启动和日常运维必需的基础用户命令,比如 ls、cp、mv、cat,单用户模式下也能正常使用,保证系统故障时能做基础维护。
/sbin:存放系统管理类命令,仅 root 用户有权执行,比如磁盘分区 fdisk、文件系统修复 fsck、系统初始化 init,专门用于系统级运维和故障修复。
/usr:全称 Unix Software Resource,是系统软件资源目录,类似 Windows 的 Program Files,存放后续安装的应用程序、文档、非核心命令,/usr/bin 对应用户命令,/usr/sbin 对应管理员非核心命令,是系统软件的核心存储目录。
/lib、/lib64:存放系统核心动态链接库,为 /bin、/sbin 里的命令提供运行支持,相当于 Windows 的 DLL 文件。32位系统对应 /lib,64位系统对应 /lib64,库文件缺失会导致大量命令无法执行。
3.2.4 运行时数据目录:/run、/var、/tmp
/run:系统运行时临时数据目录,存放进程PID文件、套接字文件、服务运行状态,仅存在于内存中,重启后自动清空,避免临时文件堆积占用磁盘。
/var:存放系统运行中动态变化的文件,比如系统日志 /var/log、邮件队列、打印缓存、Web服务站点文件,是排查系统故障、查看运行记录的核心目录。
/tmp:全局临时文件目录,所有用户均可读写,存放程序运行时的临时缓存、下载碎片,系统重启后自动清理,切记不要存放重要数据,避免丢失。
/home:普通用户专属家目录,每个用户对应一个子目录,存放个人文件、桌面配置、用户级程序配置,保证用户数据独立隔离。
/mnt、/media:专门用于挂载外部文件系统,/media 用于U盘、光盘等可移动设备自动挂载,/mnt 用于手动临时挂载磁盘、网络共享,是外接存储的标准挂载点。
-/opt:第三方独立软件安装目录,比如谷歌浏览器、JetBrains开发工具,这类软件不依赖系统软件包管理,单独存放于此,方便卸载和管理,避免和系统自带文件混淆。
3.3 易错点:核心目录的作用边界与常见误用
日常使用中,很多人容易混淆目录用途,踩中坑:一是分不清 /bin 和 /usr/bin,/bin 是系统启动必需命令,/usr/bin 是后续安装的应用命令,不要把第三方软件强行放进 /bin,避免影响系统启动;二是随意修改 /etc 目录文件,不备份直接改,很容易导致配置错误、系统无法启动;三是把重要数据存进 /tmp,依赖重启自动清理的特性,数据会直接丢失。
牢记FHS标准的核心逻辑:系统核心文件不动,用户数据分目录存放,临时文件不存重要内容,就能避开绝大多数目录误用问题。
3.4 主流发行版的目录结构差异(Debian/RHEL/Arch 极简对比)
三大主流发行版都严格遵循FHS标准,只有细微差异,日常运维几乎无影响:Debian系(Ubuntu、Debian)稳定性优先,配置文件多存于 /etc/default,软件安装路径规范统一;RHEL系(CentOS、Rocky Linux)面向企业,服务配置额外存于 /etc/sysconfig,兼容性更强;Arch Linux轻量灵活,滚动更新,目录更简洁,鼓励用户手动自定义,无多余冗余文件。
整体来看,核心目录用途完全一致,只有少量配置文件路径、软件默认安装位置有区别,吃透FHS标准,切换任何发行版都能快速上手。
四、根文件系统的挂载原理与流程
4.1 系统启动全流程中,根文件系统挂载的所处阶段
当我们按下计算机的电源键:开机 → BIOS/UEFI 硬件初始化 → GRUB 引导加载内核 → 内核完成自身初始化、硬件驱动加载 → 挂载根文件系统 → 启动init进程 → 进入用户空间、加载系统服务 → 登录可用。

根文件系统挂载,是内核完成底层初始化后、进入用户空间前的最后核心步骤,这一步成功,系统才能顺利推进到用户态;这一步失败,直接触发内核恐慌,系统无法启动。
4.2 前置知识:initramfs 的作用与根文件系统的关联
现代 Linux 系统启动,都会用到initramfs(初始RAM文件系统),它是一个存放在内存中的临时根文件系统,是挂载真实 rootfs 的“过渡助手”。
内核刚启动时,可能没有加载磁盘、RAID、LVM等底层驱动,无法直接访问真实根文件系统所在的存储设备。initramfs 里集成了必需的存储驱动、基础命令和初始化脚本,内核先挂载 initramfs,通过它加载缺失的硬件驱动,识别真实 rootfs 所在分区,再完成后续切换,解决了内核驱动和存储设备的适配问题,是现代 Linux 启动不可或缺的环节。
4.3 内核挂载根文件系统的核心步骤拆解
4.3.1 内核启动后存储设备的枚举与驱动加载
内核启动后,首先通过PCI、SATA、NVMe等总线,扫描全局存储设备,识别硬盘、分区等硬件信息,完成设备枚举;同时加载对应的存储驱动,确保内核能正常读写存储设备,这是找到 rootfs 的前提。如果驱动加载失败,内核会完全识别不到存储设备,自然无法挂载根文件系统。
4.3.2 根文件系统类型的识别与匹配
识别到存储设备后,内核会读取设备的超级块(Superblock)信息,超级块里记录了文件系统类型、块大小、inode数量等核心元数据;同时匹配文件系统魔数(Magic Number),精准判断 rootfs 是 ext4、XFS还是其他类型,确定对应的文件系统驱动,为挂载做准备。
4.3.3 只读挂载与读写重挂载的核心逻辑
内核挂载 rootfs 时,会先以只读(ro)模式挂载,这是为了保证文件系统安全:启动初期无法确认 rootfs 是否损坏,只读模式可以避免写入操作加剧文件系统故障,同时方便内核做文件系统完整性检查。
检查确认 rootfs 无损坏、无异常后,内核会通过 remount 操作,重新以读写(rw)模式挂载,满足系统运行、文件修改的正常需求。先只读校验,再读写运行,是 Linux 保障 rootfs 安全的标准机制。
4.3.4 switch_root:从 initramfs 切换到真实根文件系统的实现
initramfs 完成驱动加载、rootfs 定位后,会通过 switch_root 工具,完成从临时根文件系统到真实根文件系统的切换。
核心逻辑:先把真实 rootfs 挂载到临时目录,将系统根目录切换至该目录,再卸载内存中的 initramfs,释放内存资源。切换完成后,系统就完全依托真实 rootfs 运行,initramfs 的使命就此结束。
4.4 内核启动参数中与根挂载相关的核心配置(root=、rootfstype=、init= 等)
GRUB 引导时,可通过内核启动参数,手动指定 rootfs 挂载配置,解决自动识别失败的问题:root=:指定 rootfs 所在设备,比如 root=/dev/sda1、root=UUID=xxx(推荐UUID,避免盘符变动);rootfstype=:指定 rootfs 文件系统类型,比如 rootfstype=ext4,强制内核适配对应驱动;init=:指定自定义init程序路径,比如 init=/sbin/init,适配特殊定制化系统。
4.5 根文件系统挂载的内核源码核心逻辑简析
对于想深入底层的读者,rootfs 挂载核心源码集中在内核 fs/namespace.c、fs/init/do_mounts.c 等文件:内核启动主函数 start_kernel 执行完成后,调用 prepare_namespace 函数,作为 rootfs 挂载入口;内部调用 mount_root 函数,解析内核启动参数,识别设备和文件系统类型,调用对应文件系统的挂载接口;挂载成功后,完成根目录切换,进入用户空间初始化流程。源码逻辑严谨,是理解 Linux 底层启动的核心入口。
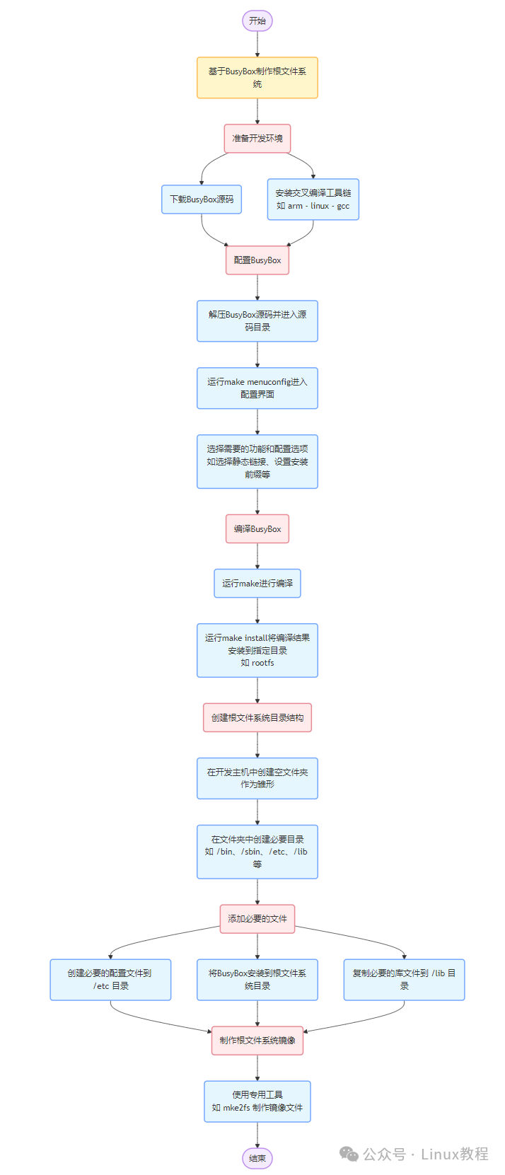
五、实战:打造自己的 Linux 根文件系统
制作根文件系统的方法有多种,下面介绍一种常用的基于 BusyBox 的方法:

5.1 前置准备:交叉编译环境与 BusyBox 工具介绍
从零制作迷你 rootfs,核心用到两个工具:交叉编译环境:用于在x86主机上,编译生成ARM等嵌入式平台可运行的程序,适配嵌入式设备场景;BusyBox:号称嵌入式Linux“瑞士军刀”,把几百个常用Linux命令集成到一个单二进制文件,体积小巧、功能齐全,是制作迷你rootfs的最佳选择,完美适配资源受限的嵌入式设备。
5.2 步骤 1:编译 BusyBox 生成基础命令集
先下载BusyBox源码(https://busybox.net/downloads/),解压后进入目录,开始编译配置:
tar -jxvf busybox-1.36.1.tar.bz2
cd busybox-1.36.1
执行 make menuconfig 进入图形化配置界面,建议开启静态编译(Static Linking),让BusyBox不依赖外部动态库,避免运行时缺库报错;按需勾选需要的命令,精简体积。配置完成后,多核并行编译,加快速度:
make -j$(nproc)
make install
编译完成后,./_install 目录下会生成完整的基础命令集,这就是rootfs的命令核心。
5.3 步骤 2:构建根文件系统的基础目录结构
进入 _install 目录,按照FHS标准,创建必需的目录骨架,这是rootfs运行的基础:
mkdir -p dev etc/init.d lib lib64 home mnt proc root sys tmp var usr/lib usr/bin
每个目录对应前文FHS标准的用途,缺一不可,缺少核心目录会导致系统启动失败。
5.4 步骤 3:补充必要的运行库与设备节点
如果是动态编译,需要从交叉编译工具链拷贝核心动态库到 lib、lib64 目录,保证命令正常运行:
SYSROOT=$(aarch64-linux-gnu-gcc -print-sysroot)
cp -av "$SYSROOT/lib/"*.so* lib/ 2>/dev/null || true
cp -av "$SYSROOT/lib64/"*.so* lib64/ 2>/dev/null || true
创建设备节点,这是内核和硬件交互的必需文件,重点创建控制台和黑洞设备:
sudo mknod -m 600 dev/console c 5 1
sudo mknod -m 666 dev/null c 1 3
5.5 步骤 4:配置 init 初始化脚本与 rcS 启动脚本
init脚本是系统启动入口,rcS脚本负责系统初始化,先编写 /etc/init.d/rcS 系统初始化脚本:
#!/bin/sh
# 挂载虚拟文件系统
mount -t proc proc /proc
mount -t sysfs sysfs /sys
# 挂载临时文件目录,保障程序正常运行
mount -t tmpfs tmpfs /tmp
chmod 1777 /tmp
# 挂载devtmpfs,自动生成设备节点
mount -t devtmpfs none /dev
# 配置热插拔支持
echo /sbin/mdev > /proc/sys/kernel/hotplug
mdev -s
# 配置基础网络
ifconfig lo 127.0.0.1 up
ifconfig eth0 192.168.1.101 netmask 255.255.255.0 up
echo "BusyBox rootfs 初始化完成"
赋予脚本执行权限:
chmod +x etc/init.d/rcS
编写 /etc/inittab 配置文件,指定init进程行为:
::sysinit:/etc/init.d/rcS
::respawn:-/bin/sh
::ctrlaltdel:/sbin/reboot
::shutdown:/bin/umount -a -r
5.6 步骤 5:制作根文件系统镜像并启动验证
制作ext4格式rootfs镜像,方便烧录到嵌入式设备或虚拟机测试:
dd if=/dev/zero of=rootfs.ext4 bs=1M count=16
mke2fs -m 0 rootfs.ext4
挂载镜像,把构建好的rootfs文件拷贝进去,卸载后完成镜像制作:
mkdir -p /tmp/rootfs
mount -t ext4 rootfs.ext4 /tmp/rootfs
cp -av _install/* /tmp/rootfs/
umount /tmp/rootfs
将镜像配合内核启动,能进入命令行界面,就说明迷你rootfs制作成功。
5.7 进阶:制作 initramfs 镜像并完成内核启动测试
对于有更高追求的小伙伴,我们还可以进一步制作 initramfs 镜像,并结合内核进行启动测试。initramfs 镜像是一个临时的根文件系统,它在系统启动初期为内核提供必要的支持,帮助内核加载存储设备驱动,挂载真实的根文件系统。
首先,我们创建一个目录用于存放 initramfs 的文件,比如 ~/initramfs-build,然后在这个目录下创建必要的目录结构:
mkdir -p ~/initramfs-build/{bin,dev,proc,sys,root,tmp}
cd ~/initramfs-build
接着,我们复制之前编译好的 BusyBox 到 bin 目录,并为常用命令创建软链接:
cp /path/to/busybox-1.36.1/_install/bin/busybox bin/
cd bin
for cmd in $(busybox --list); do
ln -s busybox $cmd
done
然后,我们编写 init 初始化脚本,这个脚本是 initramfs 的入口,内容如下:
#!/bin/sh
mount -t proc none /proc
mount -t sysfs none /sys
exec /bin/sh
赋予 init 脚本执行权限:
chmod +x init
接下来,我们创建设备节点:
sudo mknod dev/console c 5 1
sudo mknod dev/null c 1 3
最后,将这些文件打包成 initramfs 镜像:
find . -print0 | cpio --null -ov --format=newc | gzip -9 > ~/initramfs.cpio.gz
现在,我们就得到了一个 initramfs 镜像文件 initramfs.cpio.gz。在启动内核时,我们可以通过内核启动参数指定使用这个 initramfs 镜像,比如在 GRUB 的配置文件中添加:
initrd=/path/to/initramfs.cpio.gz
然后启动内核,观察系统的启动过程,验证 initramfs 镜像是否能够正常工作,以及它是否能够辅助真实根文件系统的挂载和系统的正常启动。通过这个进阶步骤,我们可以更深入地了解系统启动过程中 initramfs 的作用,以及如何优化根文件系统的启动流程。
六、根文件系统的应用场景
6.1 嵌入式 Linux 中的根文件系统选型与优化(BusyBox/Buildroot/Yocto)
嵌入式Linux场景,rootfs核心是精简、稳定、适配硬件:BusyBox适合极简场景,手动定制,体积最小,适配单片机、传感器等超小资源设备;Buildroot自动化程度高,一键构建完整rootfs,支持交叉编译,适合工业控制、智能家居等快速开发场景;Yocto定制化极强,支持复杂组件和多版本管理,适合车载、高端嵌入式设备等复杂场景。优化核心:裁剪无用命令和库,开启只读模式,减少存储擦写,延长设备寿命。
6.2 容器技术中的 rootfs:Docker/OCI 镜像的底层本质
容器技术的核心就是根文件系统隔离,Docker镜像、OCI标准镜像的底层,就是一个裁剪后的迷你rootfs,包含应用运行所需的系统库、命令、依赖和程序本身。容器通过 Namespace 和 Cgroups 技术,隔离出独立的rootfs环境,让每个容器都像拥有独立的Linux系统,实现环境一致性、跨平台迁移。我们拉取的各类镜像,本质就是打包好的rootfs,这也是容器轻量化、快速启动的核心原因。
6.3 只读根文件系统的设计与应用场景(工业设备 / 嵌入式场景)
工业控制、嵌入式设备、物联网终端,大多采用只读rootfs设计:核心系统文件固化为只读模式,禁止修改,避免用户误操作、恶意程序篡改系统文件,保证设备7×24小时稳定运行;动态数据、日志、配置文件单独存放至可写分区,既保证系统稳定,又满足数据存储需求。这种设计能大幅降低设备故障率,延长存储介质寿命,是工业级设备的标准方案。
6.4 根文件系统的备份与还原主流方案
rootfs备份是系统灾备的核心:dd 命令全盘镜像备份,适合完整克隆,还原简单直接;rsync 增量备份,只同步变化文件,节省时间和存储空间,适合定期备份;Clonezilla等工具,支持图形化操作,适配多文件系统,适合新手和批量备份。还原时,通过Live CD启动,反向恢复即可,快速修复系统故障。这类操作是运维/DevOps/SRE 工作中的重要环节。
6.5 不可变基础设施中根文件系统的设计思路
云原生、不可变基础设施场景,rootfs采用不可变设计:系统部署后,rootfs全程只读,不做任何运行时修改;更新系统时,直接替换全新版本的rootfs镜像,不增量修改。这种方式彻底避免了运行时文件篡改、配置漂移问题,保证环境一致性,方便快速回滚、批量部署,是云服务器、容器集群的主流设计思路。
七、根文件系统常见故障排查与解决方案
7.1 经典故障:Kernel Panic - VFS: Unable to mount root fs 全场景排查
这是Linux最常见的启动故障,内核无法挂载rootfs,触发内核恐慌,排查思路按“硬件→配置→文件系统”逐步推进:
- 硬件层面:检查硬盘数据线、供电是否正常,硬盘是否识别,有无坏道,排除物理故障;
- 引导配置:检查GRUB内核参数,
root= 指定的设备UUID/盘符是否正确,rootfstype 是否匹配,initramfs是否缺失;
- 文件系统:通过Live CD启动,检查rootfs是否损坏,用fsck修复,确认核心文件是否完整。
7.2 根文件系统挂载失败的常见原因与定位方法
常见原因:存储驱动缺失(内核未编译对应驱动,或initramfs缺驱动)、文件系统超级块损坏、内核参数配置错误、磁盘分区表异常。定位方法:通过 dmesg 查看内核启动日志,定位报错关键词;用Live CD挂载磁盘,检查文件系统完整性;核对GRUB配置参数,修正错误路径。
7.3 根文件系统损坏的修复方案(ext4/xfs 等文件系统修复)
ext4文件系统修复:先卸载分区,单用户模式或Live CD下执行:
fsck.ext4 -y /dev/sda1
-y参数自动确认修复,修复超级块、inode、目录结构等问题;XFS文件系统用 xfs_repair 修复,严重损坏可加 -L 参数强制修复日志,修复前建议备份重要数据。
7.4 只读根文件系统异常的问题排查与修复
rootfs无故变成只读,大多是文件系统故障触发内核保护机制,或磁盘满、硬件异常。排查:1. 检查磁盘空间,df -h 查看是否占满;2. 检查文件系统错误,执行修复命令;3. 手动重新挂载读写:mount -o remount,rw /;4. 排查硬盘硬件故障,避免坏道扩散。
7.5 init 进程启动失败与根文件系统的关联排查
init进程启动失败,核心原因都和rootfs相关:rootfs未成功挂载、rootfs里缺失init程序、init程序依赖库丢失、init脚本权限错误。排查:查看内核日志确认rootfs是否挂载成功;检查 /sbin/init 文件是否存在、权限是否正常;用 ldd 检查init程序依赖库,补齐缺失库文件。