规范且一致的API响应格式,是前后端高效协作的基石,也是后端服务工程化成熟度的直观体现。本文将基于Spring Boot 3,详细拆解一套支持泛型、明确区分业务与系统异常、并能与全局异常处理无缝集成的企业级响应封装方案。

在团队协作开发中,接口返回格式不统一常常导致前端处理逻辑复杂、沟通成本高昂。本文将深入探讨如何通过设计一个健壮的Result类、结合Spring的ResponseBodyAdvice实现自动包装,并整合全局异常处理,构建一套清晰、易用、可维护的响应体系。
核心设计目标解析
一套完整的统一响应方案应重点解决四个核心问题:数据类型的通用性、状态分类的明确性、创建过程的简洁性,以及序列化的稳定性。
-
泛型设计:支持任意数据类型
通过泛型参数T,使同一个Result类能够安全、灵活地承载各种返回类型,从基本类型到复杂的集合或嵌套对象。
-
状态三层区分:厘清错误边界
清晰的状态分类有助于问题快速定位与差异化处理。我们建议将状态明确分为三层:
- 成功 (Success):业务操作成功完成。
- 业务异常 (Business Error):由业务规则触发的失败,如“库存不足”、“用户不存在”。
- 系统错误 (System Error):由程序Bug、依赖服务故障、网络问题等导致的系统级异常。
-
静态工厂方法:简化对象创建
提供丰富的静态方法(如Result.success(data)),可以极大简化Result对象的创建过程,保证风格统一,减少样板代码。
-
序列化支持:确保稳定输出
确保Result类能与Jackson等序列化框架完美配合,在微服务或前后端分离架构下稳定输出预期的JSON格式,并注意处理String类型返回值的边界情况。
代码实现:构建Result体系
以下基于Spring Boot 3环境,结合Lombok进行实现。
1. 状态码枚举定义
这是响应体系的基石,建议按范围分类定义状态码。
@Getter
@AllArgsConstructor
public enum ResultCode {
// 成功状态
SUCCESS(200, "操作成功"),
// 业务异常状态码范围:1000-1999
BUSINESS_ERROR(1000, "业务异常"),
USER_NOT_EXIST(1001, "用户不存在"),
INSUFFICIENT_BALANCE(1002, "余额不足"),
// 参数错误状态码范围:2000-2999
PARAM_VALID_ERROR(2001, "参数校验失败"),
// 系统错误状态码范围:5000-5999
SYSTEM_ERROR(5000, "系统异常"),
DB_ERROR(5001, "数据库操作异常");
private final Integer code;
private final String message;
}
2. 核心Result泛型类实现
该类集成了前述的所有设计要点。
@Data
@NoArgsConstructor
@AllArgsConstructor
public class Result<T> implements Serializable {
private static final long serialVersionUID = 1L;
// 核心字段
private Integer code;
private String message;
private T data;
private Long timestamp;
// 成功响应的静态工厂方法
public static <T> Result<T> success() {
return success(null);
}
public static <T> Result<T> success(T data) {
Result<T> result = new Result<>();
result.setCode(ResultCode.SUCCESS.getCode());
result.setMessage(ResultCode.SUCCESS.getMessage());
result.setData(data);
result.setTimestamp(System.currentTimeMillis());
return result;
}
// 业务异常响应的静态工厂方法
public static <T> Result<T> businessError(String message) {
return error(ResultCode.BUSINESS_ERROR.getCode(), message);
}
public static <T> Result<T> businessError(ResultCode resultCode) {
return error(resultCode.getCode(), resultCode.getMessage());
}
public static <T> Result<T> businessError(Integer code, String message) {
return error(code, message);
}
// 系统错误响应的静态工厂方法
public static <T> Result<T> systemError(String message) {
return error(ResultCode.SYSTEM_ERROR.getCode(), message);
}
// 通用错误构造方法
private static <T> Result<T> error(Integer code, String message) {
Result<T> result = new Result<>();
result.setCode(code);
result.setMessage(message);
result.setTimestamp(System.currentTimeMillis());
return result;
}
// 判断请求是否成功
public boolean isSuccess() {
return ResultCode.SUCCESS.getCode().equals(this.code);
}
}
3. 三层状态对比表
| 状态类型 |
状态码范围 |
代表含义 |
前端处理方式 |
是否记录监控告警 |
| 成功 |
200 |
业务操作成功 |
正常处理业务数据 |
否 |
| 业务异常 |
1000-1999 |
业务规则不允许 |
展示友好错误提示 |
是,用于业务监控 |
| 系统错误 |
5000-5999 |
系统内部故障 |
展示系统错误页,提示重试 |
是,触发系统告警 |
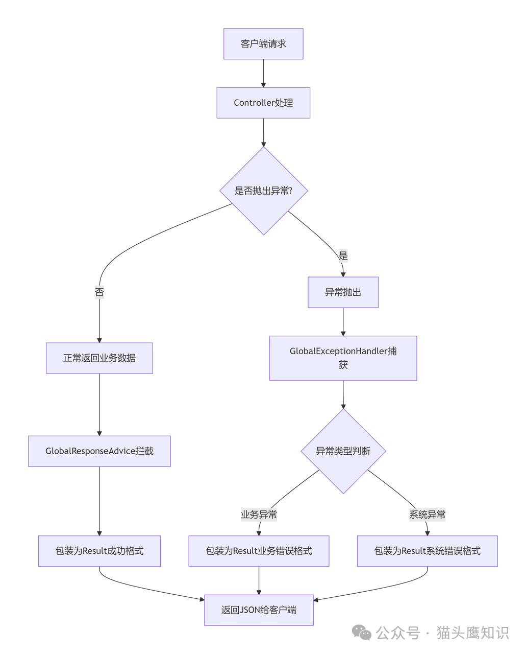
全局自动包装:解放Controller层
手动包装每个Controller方法返回值繁琐且易错。Spring提供的ResponseBodyAdvice接口可以实现全局自动包装。
1. 全局响应包装器
@RestControllerAdvice(basePackages = "com.yourpackage.controller")
public class GlobalResponseAdvice implements ResponseBodyAdvice<Object> {
@Override
public boolean supports(MethodParameter returnType,
Class<? extends HttpMessageConverter<?>> converterType) {
// 排除返回值已是Result类型或标记了@NotWrap注解的方法
return !returnType.getParameterType().equals(Result.class)
&& !returnType.hasMethodAnnotation(NotWrap.class);
}
@Override
public Object beforeBodyWrite(Object body, MethodParameter returnType,
MediaType selectedContentType,
Class<? extends HttpMessageConverter<?>> selectedConverterType,
ServerHttpRequest request, ServerHttpResponse response) {
// 特殊处理String类型返回值,避免转换异常
if (body instanceof String) {
return JSON.toJSONString(Result.success(body));
}
// 对成功返回值进行统一包装
return Result.success(body);
}
}
2. 免包装注解
某些场景(如第三方回调)需保持原始返回格式,可用自定义注解排除。
@Target(ElementType.METHOD)
@Retention(RetentionPolicy.RUNTIME)
public @interface NotWrap {}
在Controller中使用:
@RestController
@RequestMapping("/api/user")
public class UserController {
@GetMapping("/list")
public List<User> listUsers() { // 会自动包装为Result<List<User>>
return userService.findAll();
}
@GetMapping("/callback")
@NotWrap
public String thirdPartyCallback() { // 保持原样返回 "SUCCESS"
return "SUCCESS";
}
}
结合全局异常处理
统一响应需与全局异常处理结合,形成完整闭环。
1. 自定义业务异常
// 业务异常基类
public class BusinessException extends RuntimeException {
private final Integer code;
public BusinessException(ResultCode resultCode) {
super(resultCode.getMessage());
this.code = resultCode.getCode();
}
// getters...
}
// 具体业务异常
public class UserNotFoundException extends BusinessException {
public UserNotFoundException() {
super(ResultCode.USER_NOT_EXIST);
}
}
2. 全局异常处理器
@Slf4j
@RestControllerAdvice
public class GlobalExceptionHandler {
// 处理业务异常
@ExceptionHandler(BusinessException.class)
public Result<Void> handleBusinessException(BusinessException e) {
log.warn("业务异常: code={}, message={}", e.getCode(), e.getMessage());
return Result.businessError(e.getCode(), e.getMessage());
}
// 处理参数校验异常
@ExceptionHandler(MethodArgumentNotValidException.class)
public Result<Void> handleValidationException(MethodArgumentNotValidException e) {
String message = e.getBindingResult().getAllErrors().stream()
.map(DefaultMessageSourceResolvable::getDefaultMessage)
.collect(Collectors.joining(", "));
return Result.businessError(ResultCode.PARAM_VALID_ERROR.getCode(), message);
}
// 处理系统异常(兜底)
@ExceptionHandler(Exception.class)
public Result<Void> handleSystemException(Exception e) {
log.error("系统异常", e); // 此处应接入日志和监控系统
return Result.systemError("系统繁忙,请稍后重试");
}
}
3. 完整处理流程

应用示例与测试
1. 在Service层抛出异常
@Service
public class UserService {
public User getUserById(Long id) {
User user = userRepository.findById(id)
.orElseThrow(UserNotFoundException::new); // 抛出业务异常
if (!user.isActive()) {
throw new BusinessException(ResultCode.USER_INACTIVE);
}
return user;
}
}
2. Controller保持简洁
@RestController
@RequestMapping("/api/users")
public class UserController {
@GetMapping("/{id}")
public User getUser(@PathVariable Long id) { // 异常由全局处理器接管并封装为Result
return userService.getUserById(id);
}
}
3. 响应结果示例
成功响应:
{
"code": 200,
"message": "操作成功",
"data": {
"id": 1,
"username": "张三"
},
"timestamp": 1689053523567
}
业务异常响应:
{
"code": 1001,
"message": "用户不存在",
"data": null,
"timestamp": 1689053523567
}
系统错误响应:
{
"code": 5000,
"message": "系统繁忙,请稍后重试",
"data": null,
"timestamp": 1689053523567
}
总结
统一的响应封装方案,通过泛型Result类、全局自动包装(ResponseBodyAdvice) 与全局异常处理(@RestControllerAdvice) 的三者结合,使得业务代码(Controller, Service)能够专注于核心逻辑,而将格式规范、异常转换等横切关注点统一处理。
这种设计不仅让API输出格式标准统一,前端处理逻辑清晰,还通过三层状态码为系统监控和告警提供了明确的分类依据,显著提升了微服务架构下的开发效率与系统可维护性。