战前部署:知己知彼(面试前准备)
公司画像
本次目标是阿里巴巴电商事业群的Java资深开发工程师,主攻交易核心链路架构。为此,我对目标公司进行了深度拆解:
- 技术栈偏好:与Spring Cloud Alibaba自研生态深度绑定,核心依赖Nacos、Sentinel、Seata、RocketMQ等阿里开源中间件,全面拥抱云原生。对Java编码规范、线上系统稳定性和性能优化有着极致的要求。
- 核心业务痛点:直面国内最极致的亿级流量大促场景。交易链路必须同时满足高并发、低延迟、强一致性这三大核心诉求。双11峰值QPS超百万级,系统可用性要求达到99.995%以上,任何微小故障都可能引发千万级资损与用户体验滑坡。
- 企业文化特点:结果导向、客户第一。极度看重工程师的业务落地能力与兜底思维,拒绝纸上谈兵的纯技术理论。要求工程师既能扛住大促峰值,也能快速定位并解决线上故障,同时具备体系化的架构优化能力。
面试官心理前置预判
基于阿里的招聘逻辑,我提前分析了面试各阶段的筛选重点:
- 筛人题:3分钟自我介绍。这是第一道门槛,80%的候选人会在此被归为“普通池”。面试官的核心诉求不是听你念简历,而是在10秒内判断岗位匹配度,3分钟内确认你是否具备结构化的思维和拿得出手的核心成果,判断是否为海投。
- 定级题:核心项目架构设计与落地细节。面试官会基于自我介绍中的成果进行深度挖掘,核心目标是判断你是项目的“主导者”还是“参与者”,是否具备独立解决复杂业务问题的架构能力,能否匹配资深开发的职级要求。
- 定薪题:线上故障排查与体系化治理能力。这是阿里最看重的核心能力之一。电商系统的生命线就是稳定性,面试官需要判断你能否扛事、有无兜底思维、能否从根因上解决问题,而非头痛医头脚痛医脚。
- 最终决策题:求职动机与价值观匹配。判断你是否真正认同阿里的技术与文化,是来贡献价值,还是仅仅为了镀金。
定制化备战策略
结合我个人10年一线电商Java研发、6年双11大促架构保障的经验,我制定了针对性策略:
- 案例定制:将过往的交易系统重构、大促容量保障、故障治理三大核心项目,全部对齐阿里电商的业务场景,所有成果均量化,确保每个案例都能精准命中其业务痛点。
- 技术栈对齐:深度复盘了Spring Cloud Alibaba全家桶的落地实践,重读了Sentinel、Seata的核心源码,梳理了阿里开源项目在过往项目中的落地踩坑经验,确保拥有共同的技术语言。
- 框架固化:将自我介绍严格打磨成“黄金3分钟”框架,逐字逐句调整,确保每秒都有信息增量。同时,预判了自我介绍中每个数据可能引发的追问,准备了完整的闭环回答。
- 细节打磨:通读《阿里巴巴Java开发手册》,梳理了阿里的故障治理“1-5-10”原则,确保所有表达都贴合其技术规范与工作理念。
心态建设
面试前一天,我没有熬夜背八股文,只是把准备的3个核心项目过了一遍,晚上10点准时休息。面试当天提前15分钟进入线上会议,深呼吸调整状态。我告诉自己:面试不是考试,是平等的技术交流。凭借10年的实战经验,解决过与阿里高度相似的业务痛点,我不是来求一份工作,而是希望与团队一起应对更极致的技术挑战。

实战演练:见招拆招(面试核心过程)
问题 1:请你先做个3分钟的自我介绍
🎯 意图洞察
第一道筛人题,也是整场面试的基调。面试官此刻低头看简历,心里可能在想“听听有没有亮点”。他真正想听的是三点:第一,你与岗位的匹配度(领域经验);第二,你是否有量化的硬核成果(能力证明);第三,你的求职动机是否清晰(职业规划)。这里有两个大坑:超时(说成5分钟)和流水账(照念简历)。
🚫 普通人的陷阱回答
“面试官您好,我叫XX,有10年Java开发经验,之前在XX电商负责交易系统,熟悉SpringBoot、Redis、MySQL等技术,向往阿里,希望加入学习提升。”
这个回答为何不行?
- 无核心亮点,全是简历基础信息。
- 无量化的成果,无法判断能力边界。
- 求职动机是“我想来学习”,大厂招人是来创造价值的。
- 表达无结构,流水账,面试官容易走神。
✅ 我的破局思路(高分回答)
我全程与面试官保持眼神接触,语速平稳,严格卡在3分钟内:
“面试官您好,我有10年一线Java研发经验,深耕电商高并发交易系统领域。目前在国内头部电商平台担任资深开发,核心负责交易链路的架构设计与大促保障,这与本次岗位高度匹配。
针对阿里电商Java开发岗,我具备三项直接匹配的能力与量化成果:
第一,高并发系统架构设计能力。我曾主导交易下单系统全链路重构,解决了老系统单体架构耦合、大促容量不足的核心痛点。最终系统支撑双11峰值35万QPS,下单链路RT从280ms优化至45ms,零故障完成3次大促,机器资源节省40%。
第二,线上故障排查与体系化兜底能力。我牵头搭建了交易系统全链路监控与故障自愈体系,处理过10+次线上重大故障,推动建立了标准化流程,将平均止损时间从40分钟压缩至8分钟,核心系统可用性稳定在99.995%。
第三,业务与架构融合的落地能力。我深度贴合电商交易场景,推动了分布式事务方案的全链路落地,解决了交易与支付的一致性问题,将交易支付成功率从99.92%提升至99.998%,年均减少业务资损超200万元。
我长期关注阿里电商技术体系,尤其是Seata、Sentinel等开源项目的落地实践,也深度认同‘大中台、小前台’的架构理念。本次应聘的岗位,与我的技术深耕方向及职业规划高度匹配,希望能加入团队,一起打磨极致稳定的电商交易系统。如果您对我过往的项目细节或技术实践感兴趣,我们可以深入交流。”
讲完后我看了一眼时间,2分50秒。我能感觉到,面试官从一开始低头看简历,到听完第一个成果时已抬起头开始记录,眼神里流露出了明显的兴趣。

面试官心理全程拆解
面试官初始预期较低,已做好听“流水账”的准备。当我开场第一句精准锚定“电商交易系统”,他的第一反应是“匹配,非海投”,状态立刻转为专注。中间1.5分钟的核心成果,每一点都命中阿里电商核心痛点(高并发、稳定性、一致性),且有具体量化数据,面试官心理从“初步匹配”变为“眼前一亮”。最后的求职动机,具体到了阿里的开源项目和架构理念,并主动引导话题,使其心理完成了从“筛人”到“想深入了解”的转变,将我拉入了优质候选人池。
问题 2:你刚才说主导了交易下单系统的全链路重构,支撑了35万QPS,能具体讲讲你是怎么设计和落地的吗?
🎯 意图洞察
定级题来了。面试官要验证项目真伪及我的架构设计能力。他不想听技术栈罗列,而是想听完整闭环:真实业务痛点、瓶颈定位、方案权衡、选型原因、踩坑经历、最终结果。核心陷阱在于把“参与”说成“主导”,只有技术没有场景和分析,一挖就露馅。
🚫 普通人的陷阱回答
“老系统是单体架构,性能不行,我们做了微服务拆分,用了Redis缓存、RocketMQ异步、Sharding-JDBC分库分表,最后就支撑了35万QPS。”
这个回答为何不行?
- 无场景痛点,不知为何而做。
- 无分析过程,直接抛方案,看不到架构思维。
- 无落地细节和踩坑经历,过于完美不真实。
- 无量化的具体结果,价值无法验证。
✅ 我的破局思路(高分回答)
我并未直接罗列技术,而是先抛出真实的业务场景,将技术问题与业务痛点绑定:
“这个项目的背景,源于2022年双11我们踩的坑。当时的下单系统是2018年的单体架构,下单、库存、优惠券、支付等逻辑全部耦合,峰值仅能支撑8万QPS,且每次大促需扩容30倍以上机器,成本极高。最严重的是,当年双11峰值期出现10分钟下单链路拥堵,成功率跌至98%,引发用户投诉和超卖资损。
因此,业务方给出的死目标是:2023年双11必须支撑30万+ QPS,下单成功率不低于99.99%,RT控制在50ms以内,且机器成本不能上涨,还要下降。
拿到目标后,我们没有立即拆服务,而是先做全链路压测和瓶颈定位。通过JMeter压测和Arthas分析,最终定位了三个核心瓶颈:
-
链路同步调用过多:老系统下单涉及库存、优惠券、支付、积分、物流等12个同步接口,串行调用链路超500ms,任一环节慢则全链路超时。
- 解决方案:链路拆分,原则是‘核心链路同步保障,非核心异步解耦’。库存扣减、优惠券核销、支付创建这三个强一致性环节保留在同步链路;积分、物流、消息推送等改用RocketMQ异步化。
- 踩坑与优化:首次上线未做重试和死信队列,大促压测时因MQ集群波动导致3%消息发送失败,引发用户投诉。后优化为使用RocketMQ事务消息保证可靠性,增加梯度重试策略,并搭建死信队列进行人工兜底。同时,将同步链路内的三个核心接口从串行改为使用
CompletableFuture进行并行编排,仅此一项便将同步RT从180ms降至60ms。
-
数据库单点瓶颈:老系统订单单表超10亿条,性能差,连接数易打满。
- 解决方案:使用Sharding-JDBC按用户ID进行水平分库分表,拆分为16库128表。同时实施冷热数据分离,将6个月以上历史订单归档至TiDB,减轻在线库压力。
- 踩坑与优化:分库分表后出现大量跨库Join,导致运营后台报表接口超时。我们未采用分布式查询引擎,而是通过数据冗余(构建订单宽表)避免跨库Join,并将后台报表查询全部切换至TiDB归档库,隔离对在线交易的影响。
-
缓存使用不规范:缓存逻辑混乱,存在热点Key、穿透、雪崩及缓存与数据库不一致导致的超卖问题。
- 解决方案:搭建统一的多级缓存架构。Redis Cluster作分布式缓存;对商品库存等热点数据,增加Caffeine本地缓存作为一级缓存。统一缓存更新策略,采用‘先更新数据库,再删除缓存’的延迟双删保证最终一致性。针对库存强一致性场景,使用Redisson分布式锁保证扣减原子性。此外,大促前7天即开始对核心商品、优惠券等热点数据进行缓存预热。
整个重构历时4个月,灰度上线1个月。最终在2023年双11成功扛住35万QPS峰值,下单RT稳定在45ms以内,成功率99.994%,机器资源较老系统节省40%,并连续3次大促零故障。
在方案选型时,我们也深度调研了阿里的Sentinel做全链路流量治理,以及Seata的AT模式解决分布式事务,并进行了小范围落地。不知贵团队在交易链路中是如何处理这些场景的?”

面试官心理全程拆解
面试官初始心理是“验证真伪”。当我先阐述业务背景和目标而非直接讲技术时,他的第一反应是“这人懂业务,贴合‘业务驱动技术’理念”。我按照“痛点定位→方案设计→踩坑优化→落地结果”的逻辑自然递进,每个方案对应明确痛点,每次优化都有具体踩坑细节,使其心理从“验证真伪”转为“确认能力”。更重要的是,所讲痛点正是阿里日常面对的,易引发共鸣。最后主动提及阿里开源项目并反问,将单向考察变为双向技术交流,面试官心理转为“认可潜力”,有助于职级定级。
问题 3:你提到搭建了全链路监控与故障自愈体系,把平均止损时间从40分钟缩短到8分钟,能讲讲你处理过的最有挑战的一次线上故障吗?
🎯 意图洞察
定薪题,阿里最看重的核心能力之一。面试官想考察四点:1. 正确的故障处理理念(先止损再定位);2. 快速定位能力(工具使用、排查思路);3. 根因分析能力(从根本上解决问题);4. 体系化思考能力(将经验沉淀为体系)。陷阱在于甩锅、只讲现象不讲过程、只讲修复不复盘。
🚫 普通人的陷阱回答
“最有挑战的一次是服务突然宕机,用户下单失败。我赶紧重启服务就好了。后来发现是代码BUG导致内存溢出,修复后就没事了。”
这个回答为何会被淘汰?
- 无正确处理逻辑,直接重启,不知根因。
- 无清晰排查过程,未使用专业工具。
- 无复盘和体系化优化,只解决单点问题。
- 无量化的影响和止损时长。
✅ 我的破局思路(高分回答)
我首先明确结果,再展开过程,并全程贴合阿里故障处理理念:
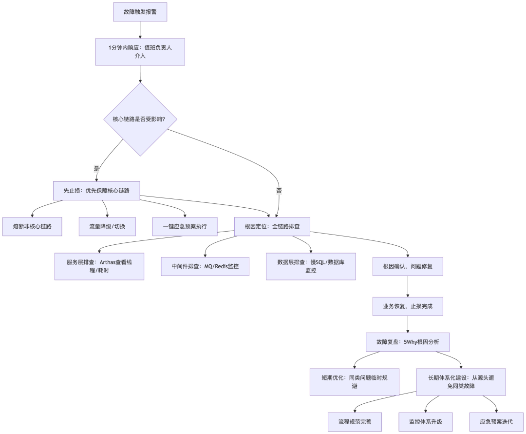
“我处理过最具挑战的一次,是2023年618预热期的数据库雪崩故障。作为值班负责人,从发现到完全止损用时6分钟,未造成大规模资损。后续我们基于此搭建了完整的故障治理体系,将平均止损时间从40分钟压缩至8分钟。
故障场景:618预热期晚8点流量高峰,监控报警显示下单系统RT从50ms飙升至2s以上,成功率从99.99%暴跌至95%。5分钟内收到上千条用户投诉。
第一步:先止损:遵循‘先止损,再定位’原则。我第一时间通过Sentinel熔断了下单链路中的非核心环节(如积分发放、优惠券二次校验),优先保障库存扣减与支付创建核心链路。此操作耗时30秒,下单成功率随即回升至98%。
第二步:根因定位:思路清晰,层层递进。
- 服务状态:用Arthas查看线上服务线程栈,发现大量线程阻塞在数据库查询操作,指向数据库瓶颈。
- 数据库监控:登录监控平台,发现CPU使用率100%,连接数打满,慢SQL数量激增至3000+条/秒(正常<10条/秒)。
- 慢SQL分析:抓取耗时最长的慢SQL(商品库存查询),
explain显示其未走索引,进行了全表扫描(亿级数据表)。
第三步:紧急修复:为该SQL加强制索引并通过热更新紧急上线。10秒后,数据库CPU使用率降至10%以下,慢SQL消失,链路RT与成功率恢复正常。从发现到完全止损,总计6分钟。
第四步:根因复盘与体系化建设:故障解决后,我们进行了深度复盘,发现三个核心问题:
- 动态SQL漏洞:运营批量更新库存预警阈值,触发MyBatis动态SQL拼接,意外过滤掉了索引字段。
- SQL上线流程缺陷:缺乏预编译校验,未覆盖动态SQL的边界场景。
- 缺少数据库熔断保护:慢SQL可直接冲击数据库,无任何拦截。
基于此,我牵头搭建了全链路监控与故障治理体系:
- SQL上线全流程校验:在MyBatis层增加拦截器,强制预编译校验,无索引SQL禁止执行;DBA二次审核。
- 慢SQL监控与熔断:对执行超过1s的慢SQL进行熔断拦截并触发报警。
- 完善全链路监控:基于SkyWalking实现从网关到中间件的全链路埋点监控,实现1分钟发现、2分钟定位。
- 制定标准化应急预案:梳理10+种常见故障的一键止损脚本(如熔断、流量切换),将人工操作转化为一键执行。
体系落地后,团队重大故障发生率下降80%,平均止损时间压至8分钟,核心交易系统可用性从99.95%提升至99.995%,并在后续大促中实现零故障。”

面试官心理全程拆解
面试官初始心理是评估“扛事能力”和“兜底思维”。我开场先讲结果并点明“先止损再定位”原则,立刻引发共鸣,其第一反应是“这人理念正确”。整个排查过程步骤清晰、工具使用专业、数据具体,使其心理从“初步评估”转为“深度认可”。最打动面试官的是,我不仅解决了故障,更通过根因复盘搭建了整套治理体系,体现了“体系化思考”和“结果导向”,这正是阿里所看重的“解决一类问题”的能力。此回答直接影响了SP Offer的定级。
问题 4:你对我们公司的技术体系有什么了解?为什么想加入我们团队?
🎯 意图洞察
最终决策题,确认价值观与求职动机。面试官想听两点:1. 对技术体系真实深入的了解(非百度空话);2. 真实的求职动机及你能带来的价值。陷阱在于空泛吹捧和表达“想来学习”。
🚫 普通人的陷阱回答
“阿里是国内顶尖公司,技术强、氛围好,我一直很向往,希望能加入学习,提升自己。”
这个回答为何不行?
- 全是空话套话,无具体内容。
- 动机是“我想学习”,未提及自身价值。
- 未体现个人职业规划与团队的匹配度。
✅ 我的破局思路(高分回答)
我结合自身实战经验,阐述了真实的了解和动机:
“我对阿里技术体系的了解,源于长达10年的深度使用和研究。
早在2018年团队做微服务拆分时,我们就采用了Dubbo和Nacos。后续的流量治理,深度落地了Sentinel。在解决分布式事务问题时,我们调研并落地了Seata的AT模式,我甚至参与过社区讨论,提交过落地中遇到的坑及优化建议。
可以说,我十年的电商架构成长轨迹,一直与阿里开源技术体系同步。我也深度认同‘大中台、小前台’的架构理念,曾主导的交易中台重构便参考了此思路,将通用能力沉淀,提升了业务迭代效率。
至于想加入贵团队,原因有三:
第一,追求更极致的业务场景打磨技术。我在电商交易领域深耕十年,支撑过35万QPS峰值,但阿里的双11场景是全球顶尖的。我希望在此将经验深化,并挑战技术上限。
第二,技术方向与职业规划高度匹配。我未来的规划就是深耕交易核心链路架构,打造极致稳定、高性能的系统,这与贵团队的目标完全一致。我过往的重构、治理、事务落地经验,能让我快速上手,为团队创造价值。
第三,深度认同‘客户第一’的价值观。我认为所有电商技术优化的终极目标,都是为用户提供更稳定流畅的体验。我过去所做的RT优化、成功率提升,最终都是为了更好的用户体验,这与团队理念完全同频。”
面试官心理全程拆解
面试官此时处于“最终确认”阶段。我没有空泛吹捧,而是具体讲述了对阿里开源项目的深度使用甚至社区参与,其第一反应是“做了真功课,非海投”。在求职动机部分,我通篇围绕“我能带来什么价值”展开,强调经验与团队方向匹配,这正是面试官最想听到的——招能创造价值的人。最后结合自身工作阐释对“客户第一”价值观的理解,使其心理完成从“最终确认”到“录用决策”的转变。
战后复盘:沉淀与升华(面试后总结)
面试官全程心理变化总复盘
整场面试45分钟,面试官心理经历了四个阶段,我的回答精准踩中了每个阶段的预期:
- 初始试探期(自我介绍环节):目标快速筛人。我的黄金3分钟用量化成果精准匹配岗位,将其注意力从漫不经心拉至专注,直接进入优质候选人池。
- 能力验证期(架构重构项目):目标验证真伪与定级。我通过完整的业务闭环、真实踩坑细节和量化结果,证明了主导能力和架构思维,完成了职级定级。
- 潜力评估期(故障处理环节):目标评估兜底思维与体系化能力,决定定薪。我展示了正确的理念、清晰的排查过程和体系化建设成果,证明了高薪价值。
- 录用决策期(求职动机环节):目标确认价值观匹配。我用真实的技术了解、匹配的职业规划和同频的价值观,完成了最终的录用决策。
红黑榜分析
✅ 亮点时刻
- 开场定调:黄金3分钟自我介绍结构化呈现,用量化成果开场即奠定优质候选人基调,掌握主动权。
- 业务闭环:所有技术回答均包裹在“场景→痛点→方案→踩坑→结果”的完整业务逻辑中,拒绝八股,引发共鸣。
- 精准贴合:主动对齐阿里技术栈、架构理念与业务场景,营造“来了就能干活”的熟悉感。
- 双向交流:在回答中主动引导话题,甚至反问面试官,将单向考察变为双向技术探讨,提升好感。
⚠️ 遗憾反思
- 表达顺序:讲故障时先讲场景后讲结果,若先抛出“6分钟止损”的结果,能更快抓住注意力。
- 深度展示:提到Seata、Sentinel时仅谈落地,未深入展示源码级理解,错过了展现更深技术功底的机会。
- 结尾提问:面试最后仅问团队业务方向,未主动询问团队当前面临的核心技术挑战,错失了进一步展示解决能力、拉近距离的机会。
给后来者的3条核心建议
- 自我介绍是强心针,非简历复读。必须做到“30秒抓眼球,3分钟定基调”。严格按照“我是谁(匹配领域)+我能带来什么(量化成果)+我为什么来(匹配动机)”的结构,每句话提供信息增量,严格控制时间。
- 面试本质是解决问题能力的验证,而非八股文背诵。将每个技术知识点转化为你解决过的真实业务问题来讲述,有场景、有痛点、有数据、有踩坑的细节远比标准答案更令人印象深刻。
- 面试是平等的双向选择。不要将自己置于被动接受考察的“被施舍”位置。主动引导话题,展示优势,并紧密贴合目标公司的业务痛点,让面试官感觉到“我们需要这个人”,而不是“这个人需要这份工作”。
希望这份结合实战的Java面试复盘,能为正在准备大厂技术面试的你提供有价值的参考。技术能力的积累非一日之功,但面试中的表达与策略,确实可以通过充分的准备来优化。如果你有更多关于架构设计或面试准备的问题,也欢迎在技术社区交流探讨。
