ThreadLocal 是 Java 并发编程中解决线程安全问题的一把利器。它通过为每个线程提供独立的变量副本,巧妙地实现了线程间的数据隔离。这种“以空间换时间”的机制,有效避免了传统同步锁带来的性能开销,在保证线程安全的同时,也提升了程序的执行效率。本文将从其底层数据结构 ThreadLocalMap 入手,逐步深入核心方法源码,并探讨其内存泄漏风险与最佳防护实践。
一、ThreadLocal的基本概念与线程隔离的必要性
1.1 线程安全问题与传统解决方案
在多线程环境中,多个线程同时访问和修改一个共享变量,会导致数据竞争问题,结果往往难以预测。传统的解决方案,例如使用 synchronized 关键字,采用的是“以时间换空间”的思路,让线程排队访问共享资源。虽然这能保证线程安全,但不可避免地会引入锁竞争和线程上下文切换的性能损耗。
1.2 ThreadLocal的核心思想
ThreadLocal 提供了另一种思路:“以空间换时间”。它为每个线程维护了一个独立的变量副本,使得线程之间的数据访问互不干扰。这种机制无需显式加锁,自然也就避免了锁竞争,同时还确保了线程安全。通常,我们会将 ThreadLocal 实例声明为 private static 类型,用于关联线程与其独有的上下文数据。
1.3 线程隔离的典型应用场景
ThreadLocal 在以下场景中尤为关键:
- 数据库连接管理:例如在 Spring 的事务管理中,通过 ThreadLocal 将数据库连接与当前线程绑定,避免了在方法间显式传递连接对象。
- 事务上下文传递:在分布式系统链路追踪或事务管理中,用于传递 TraceID 或事务 ID。
- 用户信息缓存:在 Web 应用中,将登录用户的信息存入 ThreadLocal,方便在本次请求的任意方法中获取,而无需层层传递参数。
二、ThreadLocal的底层数据结构:ThreadLocalMap
线程隔离的秘密,就藏在每个线程内部维护的 ThreadLocalMap 里。
2.1 ThreadLocalMap的结构与设计
ThreadLocalMap 是一个类似哈希表的数据结构,但它的冲突解决策略是开放寻址法(线性探测),而非像 HashMap 那样的链式寻址。 它被定义在 ThreadLocal 类中,是每个 Thread 对象的成员变量。
// Thread类中的成员变量
ThreadLocal.ThreadLocalMap threadLocals = null;
// ThreadLocalMap内部结构
static class ThreadLocalMap {
private static final int INITIAL_CAPACITY = 16;
private Entry[] table;
private int size = 0;
private int threshold;
// Entry继承自WeakReference,对key(ThreadLocal实例)使用弱引用
static class Entry extends WeakReference<ThreadLocal<?>> {
Object value;
Entry(ThreadLocal<?> k, Object v) {
super(k);
value = v;
}
}
}

2.2 哈希算法:斐波那契散列与魔数0x61c88647
ThreadLocalMap 使用了一种特殊的斐波那契散列算法来计算索引,以尽可能均匀地分布数据,减少冲突。其核心是一个神奇的数字 0x61c88647。
// ThreadLocal的构造函数中生成threadLocalHashCode
private final int threadLocalHashCode = nextHashCode();
private static final int HASH_INCREMENT = 0x61c88647; // 黄金分割数
private static int nextHashCode() {
return nextHashCode.getAndAdd(HASH_INCREMENT);
}
计算数组下标的方式是:
int i = key(threadLocal).threadLocalHashCode & (len - 1);
这个魔数 0x61c88647 的选取与黄金分割比 (√5 - 1)/2 有关,可以确保哈希值在地址空间中分布得更为均匀,从而有效降低冲突概率。
2.3 线性探测法:冲突解决策略
当计算出的下标位置已经被占用(哈希冲突)时,ThreadLocalMap 采用线性探测法寻找下一个可用的空位。这与 HashMap 的链式寻址不同,线性探测法直接在数组中向后(或环形)遍历,直到找到空位或匹配的键,避免了链表节点带来的额外内存开销。
// nextIndex方法实现线性探测(环形数组)
private static int nextIndex(int i, int len) {
return ((i + 1 < len) ? i + 1 : 0);
}
查找会一直进行,直到遍历完整个数组仍未找到匹配的键或空位,此时返回 null 表示查找失败。
三、ThreadLocal的核心方法源码解析
3.1 set()方法:如何为线程设置变量副本
set() 方法是 ThreadLocal 为线程绑定变量副本的核心入口。 它的逻辑是:获取当前线程的 ThreadLocalMap,若不存在则创建一个;然后通过哈希计算和线性探测找到合适的数组槽位,设置或更新 Entry 的值。
public void set(T value) {
Thread t = Thread.currentThread();
ThreadLocalMap map = getMap(t);
if (map != null)
map.set(this, value);
else
createMap(t, value);
}
ThreadLocalMap.set() 方法的实现体现了其核心逻辑,包括线性探测、过期数据清理和扩容判断:
private void set(ThreadLocal<?> key, Object value) {
// 计算初始索引
Entry[] tab = table;
int len = tab.length;
int i = key.threadLocalHashCode & (len - 1);
// 线性探测
for (Entry e = tab[i];
e != null;
e = tab[i = nextIndex(i, len)]) {
ThreadLocal<?> k = e.get();
// 找到匹配的key,直接更新value
if (k == key) {
e.value = value;
return;
}
// 遇到key为null的“脏”Entry,触发替换和清理
if (k == null) {
replaceStaleEntry(key, value, i);
return;
}
}
// 插入新Entry
tab[i] = new Entry(key, value);
int sz = ++size;
// 启发式清理和扩容检查
if (!cleanSomeSlots(i, sz) && sz >= threshold)
rehash();
}

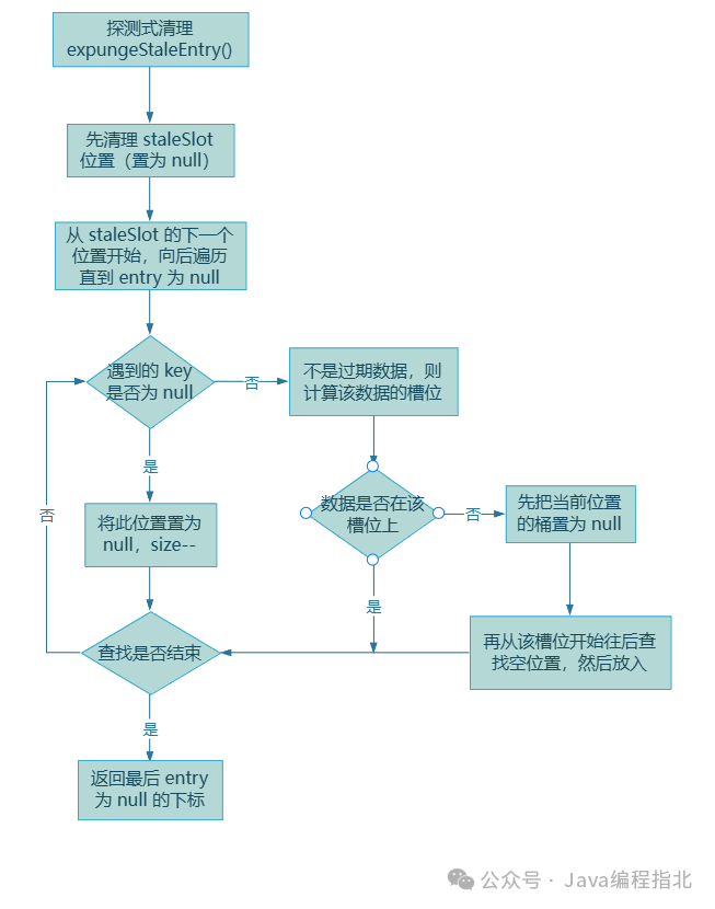
3.2 replaceStaleEntry()方法:清理脏Entry的机制
replaceStaleEntry() 方法是 ThreadLocal 解决潜在内存泄漏问题的关键自愈机制之一。 当 set 过程中发现一个“脏” Entry(即其 key 已被 GC 回收,entry.get() == null)时,该方法会启动,在替换这个脏位置的同时,向前后双向扫描,清理沿途的其他脏 Entry,并尽可能将被冲突挤占的有效 Entry 重新安置到更接近其理想哈希桶的位置,以保持哈希表探测链的紧凑和高效。
private void replaceStaleEntry(ThreadLocal<?> key, Object value, int staleSlot) {
Entry[] tab = table;
int len = tab.length;
Entry e;
// --- 阶段1:向前扫描,找到“最前”一个过期节点位置 ---
int slotToExpunge = staleSlot; // 记录真正需要开始清理的起点
for (int i = prevIndex(staleSlot, len); // 从 staleSlot 前一个位置开始向前遍历
(e = tab[i]) != null; // 直到遇到空槽停止
i = prevIndex(i, len)) {
if (e.get() == null) // 发现过期节点
slotToExpunge = i; // 更新最前过期位置
}
// --- 阶段2:向后扫描,查找相同 key 或新的过期节点 ---
for (int i = nextIndex(staleSlot, len); // 从 staleSlot 后一个位置开始向后遍历
(e = tab[i]) != null; // 直到遇到空槽停止
i = nextIndex(i, len)) {
ThreadLocal<?> k = e.get();
// 找到相同 key:需要把“旧”节点挪到 staleSlot,保持探测链连续
if (k == key) {
e.value = value; // 更新值
// 交换节点位置:把 staleSlot 的过期节点换到当前 i 位置
tab[i] = tab[staleSlot];
tab[staleSlot] = e;
// 如果向前扫描未发现其他过期节点,则把清理起点设为当前 i
if (slotToExpunge == staleSlot)
slotToExpunge = i;
// 清理从 slotToExpunge 开始的过期节点,并顺带整理哈希链
cleanSomeSlots(expungeStaleEntry(slotToExpunge), len);
return; // 任务完成,直接返回
}
// 向后扫描中首次发现过期节点,且向前扫描未发现时,更新清理起点
if (k == null && slotToExpunge == staleSlot)
slotToExpunge = i;
}
// --- 阶段3:未找到相同 key,直接在 staleSlot 新建节点 ---
tab[staleSlot].value = null; // 帮助 GC
tab[staleSlot] = new Entry(key, value);
// 如果沿途存在其他过期节点,执行清理
if (slotToExpunge != staleSlot)
cleanSomeSlots(expungeStaleEntry(slotToExpunge), len);
}
3.3 get()方法:如何获取线程的变量副本
get() 方法负责从当前线程的 ThreadLocalMap 中取出之前存放的变量副本。 如果 Map 不存在,或者没有找到对应的 Entry,则会调用 setInitialValue() 方法返回初始值(默认为 null)。
public T get() {
Thread t = Thread.currentThread();
ThreadLocalMap map = getMap(t);
if (map != null) {
ThreadLocalMap.Entry e = map.getEntry(this);
if (e != null) {
@SuppressWarnings("unchecked")
T result = (T)e.value;
return result;
}
}
return setInitialValue();
}

ThreadLocalMap.getEntry() 方法首先尝试直接命中,若未命中则启动线性探测:
private Entry getEntry(ThreadLocal<?> key) {
// 计算初始索引
int i = key.threadLocalHashCode & (table.length - 1);
Entry e = table[i];
// 直接命中
if (e != null && e.get() == key)
return e;
// 未命中,启动线性探测查找
return getEntryAfterMiss(key, i, e);
}

getEntryAfterMiss() 方法在探测过程中,也会检查并清理遇到的脏 Entry:
private Entry getEntryAfterMiss(ThreadLocal<?> key, int i, Entry e) {
Entry[] tab = table;
int len = tab.length;
while (e != null) {
ThreadLocal<?> k = e.get();
// 找到匹配的key,返回
if (k == key)
return e;
// 遇到脏Entry,触发探测式清理
if (k == null) {
expungeStaleEntry(i);
e = tab[i];
} else {
// 继续线性探测
i = nextIndex(i, len);
e = tab[i];
}
}
return null;
}

3.4 remove()方法:如何清理线程的变量副本
显式调用 remove() 是防止 ThreadLocal 内存泄漏的最佳实践。 它会找到对应的 Entry,清理其 value 引用,并触发一次脏 Entry 清理。
public void remove() {
ThreadLocalMap m = getMap(Thread.currentThread());
if (m != null)
m.remove(this);
}
// ThreadLocalMap的remove方法
private void remove(ThreadLocal<?> key) {
Entry[] tab = table;
int len = tab.length;
/* 1. 计算哈希桶下标 */
int i = key.threadLocalHashCode & (len - 1);
/* 2. 线性探测直到找到目标或遇到空槽 */
for (Entry e = tab[i];
e != null;
e = tab[i = nextIndex(i, len)]) {
if (e.refersTo(key)) { // 找到对应 key
e.clear(); // 将 WeakReference 的 referent 置为 null
expungeStaleEntry(i); // 连续清理并整理冲突链
return; // 删除完成,立即返回
}
}
// 未找到对应 key,方法静默返回
}
3.5 createMap()方法:如何为线程创建ThreadLocalMap
createMap() 是线程隔离机制启动的“点火器”。 当线程第一次调用 ThreadLocal.set() 或 get()(且需要初始化)时,会为当前线程创建专属的 ThreadLocalMap。
void createMap(Thread t, T firstValue) {
t.threadLocals = new ThreadLocalMap(this, firstValue);
}
// ThreadLocalMap的构造函数
ThreadLocalMap(ThreadLocal<?> firstKey, Object firstValue) {
table = new Entry[INITIAL_CAPACITY];
int i = firstKey.threadLocalHashCode & (INITIAL_CAPACITY - 1);
table[i] = new Entry(firstKey, firstValue);
size = 1;
setThreshold(INITIAL_CAPACITY);
}
四、内存泄漏问题及其解决方案
4.1 ThreadLocal的内存泄漏风险
如果使用不当,ThreadLocal 确实存在内存泄漏的风险。 根源在于 ThreadLocalMap.Entry 的设计:key 是对 ThreadLocal 实例的弱引用,而 value 是强引用。
当 ThreadLocal 实例(通常作为静态变量)不再被其他强引用指向,仅剩 Entry 的弱引用时,GC 会回收这个 ThreadLocal 对象,导致 Entry 的 key 变为 null。但这个 Entry 本身和它的 value 仍然存在于线程的 ThreadLocalMap 中。如果线程长时间运行(例如来自线程池),并且这个脏 Entry 一直没有被后续的 set/get/remove 操作清理掉,那么 value 指向的对象就永远无法被 GC 回收,造成内存泄漏。
4.2 JDK的自我修复机制
为了缓解这个问题,JDK 在 ThreadLocalMap 的源码中内置了两种清理机制:
- 探测式清理(
expungeStaleEntry()):在 set(), getEntryAfterMiss(), remove() 操作中,如果发现 key 为 null 的脏 Entry,会调用此方法。它不仅清理当前脏 Entry,还会向后遍历,连续清理一批脏 Entry,并尝试将被冲突后移的有效 Entry “挪”回更靠近其理想哈希桶的位置。
- 启发式清理(
cleanSomeSlots()):在 set() 方法插入新 Entry 后,会调用此方法进行一轮“抽样”清理。它按对数步长(log₂(n))扫描一定数量的槽位,如果发现了脏 Entry,则扩大清理范围并调用 expungeStaleEntry。这是一种在清理成本和效果之间的折中策略。
4.2.1 探测式清理流程
private int expungeStaleEntry(int staleSlot) {
Entry[] tab = table;
int len = tab.length;
/* 1. 清理当前过期节点 */
tab[staleSlot].value = null; // 帮助 GC
tab[staleSlot] = null;
size--;
Entry e;
int i;
/* 2. 向后遍历,直到遇到空槽为止 */
for (i = nextIndex(staleSlot, len);
(e = tab[i]) != null;
i = nextIndex(i, len)) {
ThreadLocal<?> k = e.get();
if (k == null) { // key 被 GC,再次清理
e.value = null;
tab[i] = null;
size--;
} else { // 有效节点
int h = k.threadLocalHashCode & (len - 1); // 计算“理想”位置
if (h != i) { // 已偏离理想位置(因冲突后移)
tab[i] = null; // 先清空当前槽
/* 3. 从理想位置开始向后找到第一个空槽,把节点搬过去 */
while (tab[h] != null)
h = nextIndex(h, len);
tab[h] = e; // 重新安置,缩短探测链
}
}
}
return i; // 返回遍历终止的空槽索引,供外层继续清理或插入使用
}

4.2.2 启发式清理流程
private boolean cleanSomeSlots(int i, int n) {
boolean removed = false;
Entry[] tab = table;
int len = tab.length;
do {
// 线性探测下一个槽位
i = nextIndex(i, len);
Entry e = tab[i];
// 发现过期节点(key 被 GC 为 null)
if (e != null && e.refersTo(null)) {
// 1. 重置扫描步数 n = len,扩大本轮清理范围
// 2. 标记“已删除”
// 3. 调用 expungeStaleEntry 进行连续清理并返回下一个“安全”位置
n = len;
removed = true;
i = expungeStaleEntry(i); // 清理同时整理冲突链
}
// 对数式递减:n = n / 2,直到 0 停止
// 保证扫描次数为 O(log₂len),避免每次调用都全表扫描
} while ((n >>>= 1) != 0);
return removed;
}

4.3 最佳实践:如何避免ThreadLocal内存泄漏
尽管有自愈机制,但作为开发者,我们不应完全依赖它。 遵循以下最佳实践是更可靠的选择:
-
总是在 finally 块中调用 remove():确保即使业务逻辑发生异常,ThreadLocal 中存放的值也能被清理。
ThreadLocal<String> threadLocal = new ThreadLocal<>();
try {
threadLocal.set("value");
// 业务逻辑
} finally {
threadLocal.remove(); // 关键!
}
-
审慎使用 static 修饰:静态的 ThreadLocal 生命周期与类加载器相同,极易导致 value 累积。如果一定要用,必须确保有完善的移除逻辑。
-
线程池场景下务必清理:线程池中的线程会被反复使用,前一个任务留下的 ThreadLocal 值会污染后一个任务。必须在每个任务的 finally 块中清理。
-
考虑替代方案:对于复杂场景,可以考虑使用阿里开源的 TransmittableThreadLocal,它能解决线程池上下文传递问题;或者 Netty 的 FastThreadLocal,它在特定环境下有更好的性能。
4.4 JDK版本差异与内存泄漏修复
不同 JDK 版本对 ThreadLocal 的优化主要集中在易用性上,例如 JDK8 引入了 withInitial(Supplier) 方法来方便地设置初始值。然而,对于内存泄漏这个根本性问题,直到最新的 JDK 版本,其核心解决思路仍未改变:主要依靠自愈机制和开发者自觉调用 remove()。 因此,无论使用哪个版本的 JDK,上述最佳实践都是通用的准则。
深入理解 ThreadLocal 的内部机制,对于编写健壮的并发程序至关重要。如果你想了解更多 Java 并发编程的底层原理或实战技巧,欢迎来 云栈社区 的 Java 板块,与其他开发者一起交流学习。社区里也有许多关于 开源实战 和高质量 技术文档 的分享,或许能给你带来更多启发。
五、线程隔离的验证与示例
5.1 多线程隔离验证代码
以下示例清晰地展示了 ThreadLocal 的线程隔离特性:
public class ThreadLocalDemo {
private static ThreadLocal<String> threadLocal = new ThreadLocal<>();
public static void main(String[] args) {
// 线程1设置并获取值
Thread thread1 = new Thread(() -> {
threadLocal.set("thread1的值");
System.out.println("thread1获取:" + threadLocal.get());
});
// 线程2设置并获取值
Thread thread2 = new Thread(() -> {
threadLocal.set("thread2的值");
System.out.println("thread2获取:" + threadLocal.get());
});
thread1.start();
thread2.start();
}
}
运行结果:
thread1获取:thread1的值
thread2获取:thread2的值
两个线程互不干扰地获取到了自己设置的值,这正是线程隔离的直接证明。
5.2 线程池场景下的内存泄漏复现
下面的代码模拟了在线程池中使用 ThreadLocal 但未调用 remove() 可能导致的后果:
public class ThreadLocalOOM {
private static final ThreadLocal<String> threadLocal = new ThreadLocal<>();
private static final ExecutorService executorService = Executors.newFixedThreadPool(10);
public static void main(String[] args) {
IntStream.range(0, 1000000).forEach(i -> {
executorService.execute(() -> {
threadLocal.set(new String(new char[1024]).toString()); // 存放一个1KB的对象
// 模拟任务执行完毕,但“忘记”调用 remove()
});
});
executorService.shutdown();
}
}
如果运行上述代码并监控堆内存使用情况,你很可能会观察到内存使用量持续攀升。 因为线程池中的 10 个核心线程被反复使用,每个线程的 ThreadLocalMap 中都会不断积累未清理的 value 对象(每个约1KB),最终可能引发 OutOfMemoryError。
六、总结
6.1 ThreadLocal的核心优势
ThreadLocal 通过精巧的“线程局部存储”设计,提供了独特的价值:
- 无锁线程安全:数据存储在线程本地,访问无需同步。
- 性能高效:彻底避免了锁竞争和上下文切换开销。
- 简化编码:隐式地在方法间传递上下文数据,使 API 更简洁。
6.2 使用ThreadLocal的注意事项
在享受 ThreadLocal 便利的同时,务必牢记以下几点:
- 用完即清:养成在
try-finally 块中调用 remove() 的习惯,尤其是在 Web 应用或使用线程池的场景中。
- 避免滥用:仅在线程隔离数据是唯一或最佳方案时才使用它,过度使用会增加内存和代码的理解复杂度。
- 理解生命周期:明确 ThreadLocal 实例、Entry 的 key/value 以及线程四者之间的引用关系,这是规避内存泄漏的基础。