准备计算机二级考试,知识点零散常常让人无从下手。别慌,我们已将核心高频考点按章节系统梳理。无论你是突击复习还是查漏补缺,这份详实的总结都能帮你快速抓住重点,构建知识体系,为考试做好充分准备。
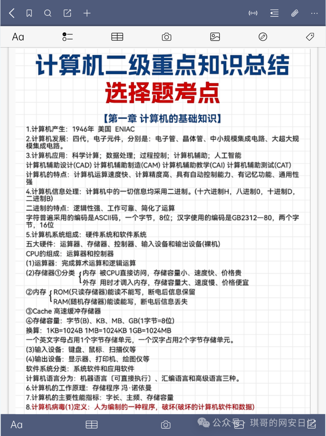
第一章:计算机基础知识
计算机的基础知识是考试的基石,涵盖了计算机的发展、构成和工作原理。
1. 计算机的产生与发展
计算机诞生于1946年的美国,名为ENIAC。其发展按电子元件可分为四代:电子管时代、晶体管时代、中小规模集成电路时代和超大规模集成电路时代。
2. 计算机的应用与特点
主要应用领域包括科学计算、数据处理、过程控制、计算机辅助(如CAD设计、CAM制造、CAI教学、CAT测试)以及人工智能。其特点表现为运算速度快、精度高、具有自动控制能力、记忆功能和通用性强。
3. 信息处理与编码
计算机内部采用二进制处理所有信息,因其逻辑性强、工作可靠、运算简化。字符普遍使用ASCII码(1字节,8位),汉字采用GB2312-80编码(2字节,16位)。需要记住不同进制(二进制B、八进制O、十进制D、十六进制H)的表示。
4. 计算机系统组成
计算机系统由硬件系统和软件系统两大部分构成。
- 硬件系统:五大部件包括运算器、控制器、存储器、输入设备和输出设备。运算器和控制器合称为CPU。存储器分为内存(RAM和ROM)和外存,内存速度快容量小,外存则相反。高速缓冲存储器(Cache)用于提升效率。存储容量单位需掌握字节(B)、KB、MB、GB之间的换算(1KB=1024B)。
- 软件系统:分为系统软件和应用软件。
5. 计算机语言与工作原理
计算机语言分为机器语言、汇编语言和高级语言。其核心工作原理是“存储程序”,由冯·诺依曼提出。主要性能指标包括字长、主频和存储容量。
6. 计算机病毒
了解其定义为人为编制的破坏性程序,具有破坏性、隐蔽性、传染性等特征,并掌握基础的预防方法。

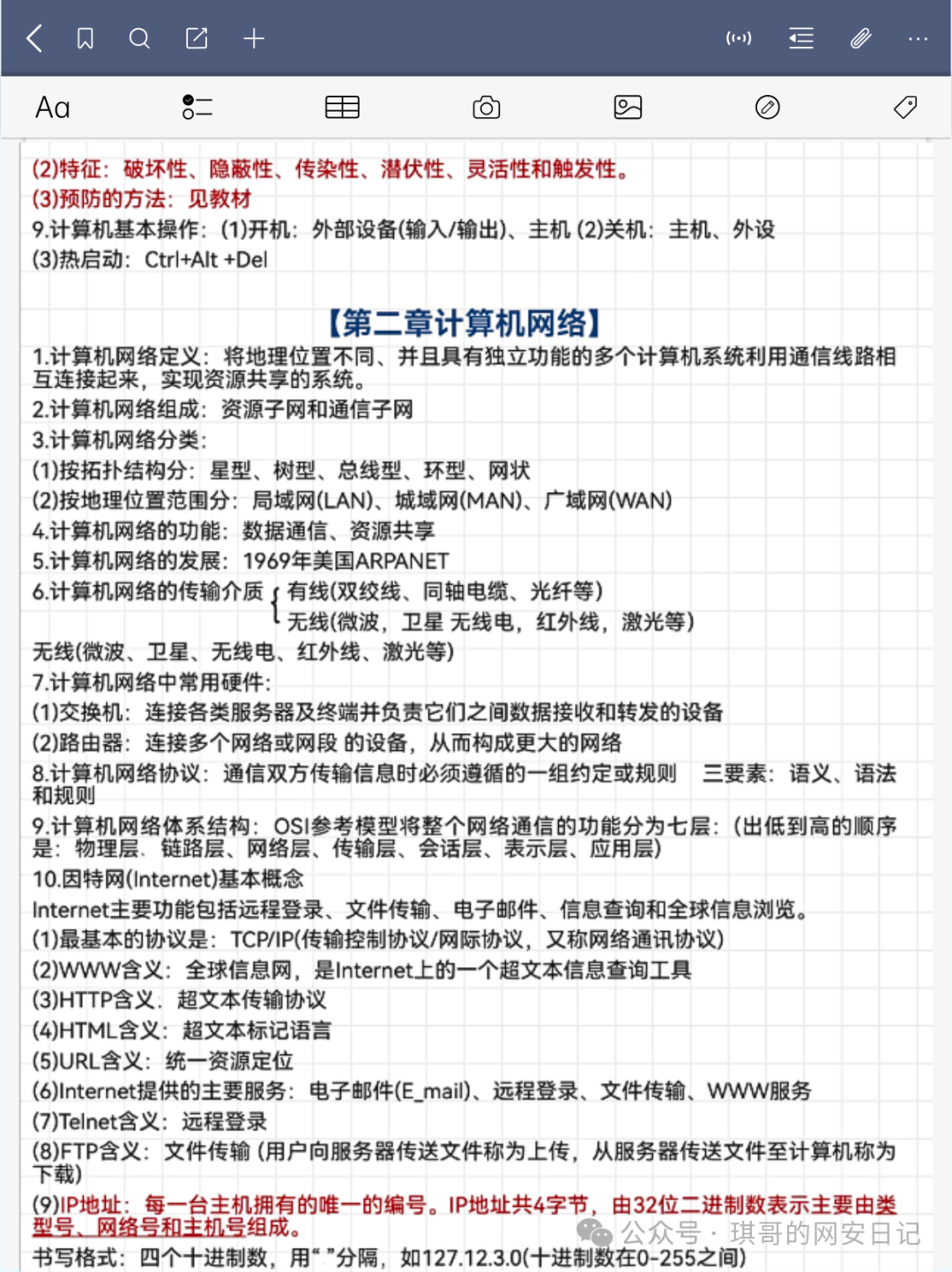
第二章:计算机网络
随着互联网的普及,计算机网络知识成为必考内容。
1. 基本概念与组成
计算机网络是指将地理位置不同且功能独立的计算机系统连接起来,实现资源共享的系统。它由资源子网和通信子网组成。
2. 分类与功能
按拓扑结构可分为星型、总线型、环型等;按地理范围可分为局域网(LAN)、城域网(MAN)、广域网(WAN)。其主要功能是数据通信和资源共享。
3. 传输介质与硬件
传输介质分有线和无线。常用硬件包括负责数据转发的交换机和连接不同网络的路由器。
4. 网络协议与体系结构
网络协议是通信的规则,包含语义、语法和时序三要素。经典的OSI参考模型将网络通信功能分为七层(物理层到应用层)。而因特网的基础协议是TCP/IP协议簇。
5. Internet 核心概念
- WWW与相关协议:万维网是全球信息网,HTTP是超文本传输协议,HTML是超文本标记语言,URL是统一资源定位符。
- 主要服务:包括电子邮件(E-mail)、远程登录(Telnet)、文件传输(FTP,上传和下载)、信息浏览等。
- IP地址:每台主机的唯一标识,由32位二进制数表示,通常写作四个十进制数(0-255),用点分隔,如
127.0.0.1。

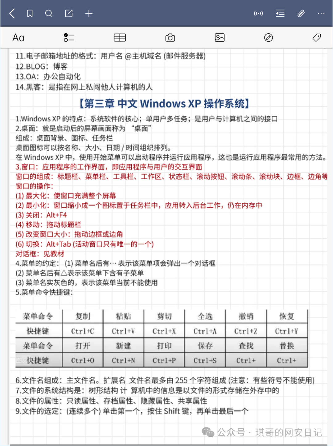
第三章:中文 Windows XP 操作系统
这部分考察对经典操作系统Windows XP的基本操作和管理的掌握。
1. 系统特点与桌面
Windows XP是单用户多任务操作系统,是用户与计算机的接口。启动后的屏幕称为“桌面”,由背景、图标和任务栏组成。
2. 窗口与菜单操作
窗口是应用程序的交互界面,由标题栏、菜单栏等组成。需掌握窗口的最大化、最小化、关闭(Alt+F4)、移动、大小调整和切换(Alt+Tab)等操作。
菜单命令后有“…”表示会弹出对话框,有“▷”表示有子菜单。灰色菜单项不可用。
3. 常用快捷键
这是操作效率的关键,务必熟记:
Ctrl+C:复制
Ctrl+V:粘贴
Ctrl+X:剪切
Ctrl+A:全选
Ctrl+Z:撤销
Ctrl+S:保存
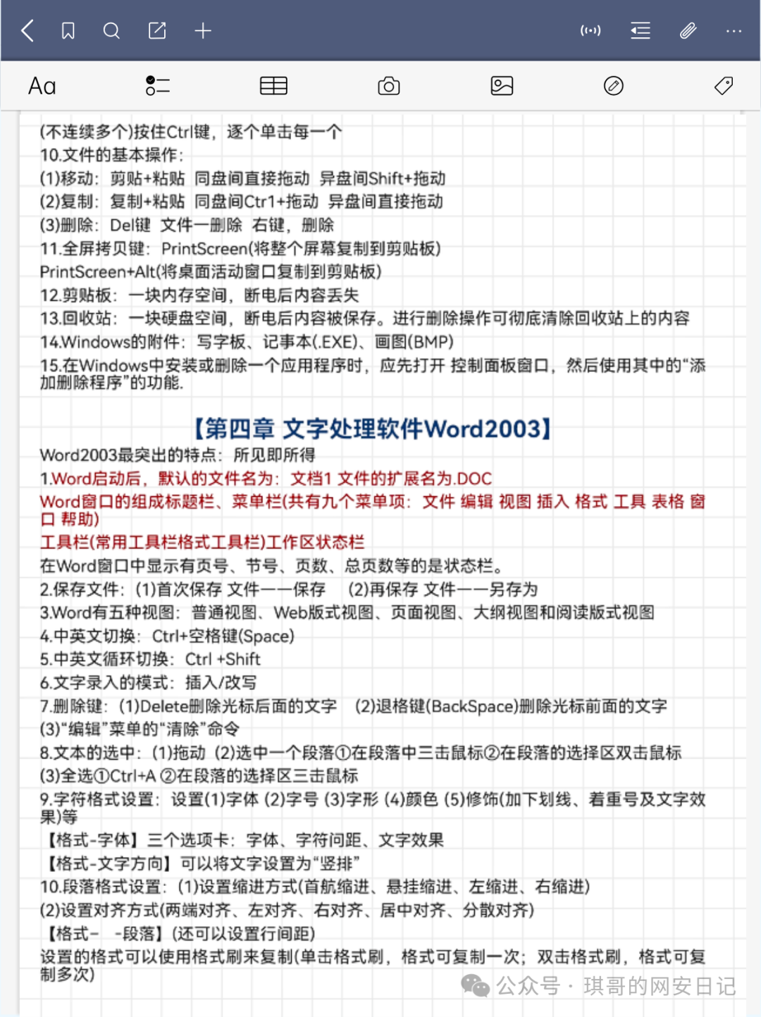
4. 文件管理
- 文件名格式:
主文件名.扩展名。
- 文件系统采用树形结构。
- 文件属性包括只读、隐藏、存档等。
- 文件选定:连续选择用
Shift,不连续选择用Ctrl。
- 文件操作:移动(剪切+粘贴)、复制(复制+粘贴)、删除(
Del键)。
- 全屏拷贝:
PrintScreen键;活动窗口拷贝:Alt+PrintScreen。
5. 其他要点
剪贴板是内存空间,断电清空;回收站是硬盘空间,断电保留。安装/卸载程序通过“控制面板”中的“添加/删除程序”进行。

第四章:文字处理软件 Word 2003
作为最常用的Office办公软件,Word 2003的考核侧重于文档编辑与格式化。
1. 基本特点与界面
Word最突出的特点是“所见即所得”。默认新建文档名为“文档1.doc”。其窗口包含标题栏、菜单栏(文件、编辑、视图等九项)、工具栏、工作区和状态栏。
2. 视图与文件操作
五种视图模式:普通、Web版式、页面、大纲和阅读版式。保存文件分首次保存(“文件”-“保存”)和另存副本(“文件”-“另存为”)。
3. 文本编辑基础
- 输入模式:插入与改写。
- 删除键:
Delete删光标后,BackSpace删光标前。
- 文本选中:拖动;选中段落(段内三击或选择区双击);全选(
Ctrl+A或选择区三击)。
4. 格式设置
- 字符格式:通过“格式”-“字体”设置字体、字号、颜色、下划线等。
- 段落格式:通过“格式”-“段落”设置缩进(首行、悬挂等)、对齐方式(左、右、居中、两端、分散)和行间距。
- 使用“格式刷”可快速复制格式(单击一次,双击多次)。
5. 输入法切换快捷键
Ctrl+空格:中英文切换。
Ctrl+Shift:循环切换输入法。

希望这份梳理能帮助你高效复习,直击考点。将这些理论知识结合上机操作练习,你的备考之路会更加顺畅。如果想获取更多系统的学习资料或与同道交流,可以来我们的云栈社区逛逛。