随着饿了么等业务并入,淘天阵营进一步壮大。在阿里巴巴内部,目前能与淘天比肩或拥有更广阔未来的业务,阿里云无疑是其中之一。
云计算的未来想象空间巨大,而这一空间的拓展在很大程度上依赖于AI技术的发展。根据Omdia发布的2025年上半年“AI云”市场报告,国内AI云市场规模已达到221.9亿元。其中,阿里云以35.8%的份额位居第一,其份额超过了第二名至第四名厂商的总和。

因此,对于今年选择加入阿里云的同学而言,这不仅是获得一份可观起薪的机会,更意味着在未来三到五年内拥有快速成长的赛道。若能在AI方向积累深厚的技术功底,在未来的职业发展中也将具备显著的跳槽优势。
下文将结合公开信息,分享阿里云最新的校招薪资情况,并提供AI应用开发方向的技术栈与面试准备指南,供大家参考。

信息来源于 offershow
- 硕士985,开发岗,薪资32k,属于SSP级别,工作地点北京。
- 硕士985,研发岗,薪资28k,另有2万元签字费,估计是SP级别,工作地点杭州。
- 开发岗,薪资27k,瓴羊部门,另有签字费。
- 算法岗,薪资32k,与部分开发岗位水平相当。
从阿里云今年为研发岗位开出的薪资水平可以看出,公司对AI云业务的发展给予了高度重视。有内部消息称,SRE(站点可靠性工程)等核心业务岗位也开出了大SP级别的薪资。

这里也提醒各位求职者,学习Java等技术后,投递岗位时不必局限于传统的后端开发。AI应用开发、运维、前端、客户端、测试、测试开发,甚至Go语言岗位都可以尝试,校招在编程语言和具体岗位上的限制通常较为宽松。
阿里云在AI领域最知名的产品莫过于“通义千问”,它已成为全球公认的领先开源大模型。需要明确的是,通义千问本质上是MaaS(模型即服务),而MaaS只是整个AI云服务体系的一部分。
云厂商将大模型能力封装为标准化的API接口,企业无需自行训练模型或维护昂贵的GPU集群,只需按需调用API即可快速获得AI能力。
一个完整的AI云平台通常包含三个层次:
- 最底层是AI基础设施(AI Infra):包括算力、网络、存储、加速卡和集群调度系统。这一层决定了模型能否高效、经济地运行,是云原生技术的核心应用场景。
- 中间层是AI开发平台:负责数据处理、模型训练、微调、推理部署和监控治理等工作,例如阿里云的“百炼”平台。
- 最上层才是MaaS:将模型能力以服务的形式交付给开发者和企业用户。
很多同学可能会产生疑问:
- 从事AI应用开发究竟需要掌握哪些技术栈?
- 简历的专业技能部分,针对AI应该写什么内容?
- 面试AI应用/RAG/Agent方向时,八股文主要考察哪些方面?

原贴地址:https://t.zsxq.com/Vcq8x
接下来,我们将对这些问题进行详细梳理。
01、AI应用开发需要什么技术栈?
首先需要明确一个关键点:AI应用开发并非Python的专属领域。Python能实现的功能,Java同样能够胜任(这里特指AI应用开发,而非底层模型研发)。
AI应用开发,通常是在传统的Java后端技术体系中引入AI模块,而非完全摒弃Java技术栈,重构为Python技术栈。目前,Java生态中已有SpringAI、LangGraph4J等优秀框架,足以满足绝大多数AI应用开发场景的需求。
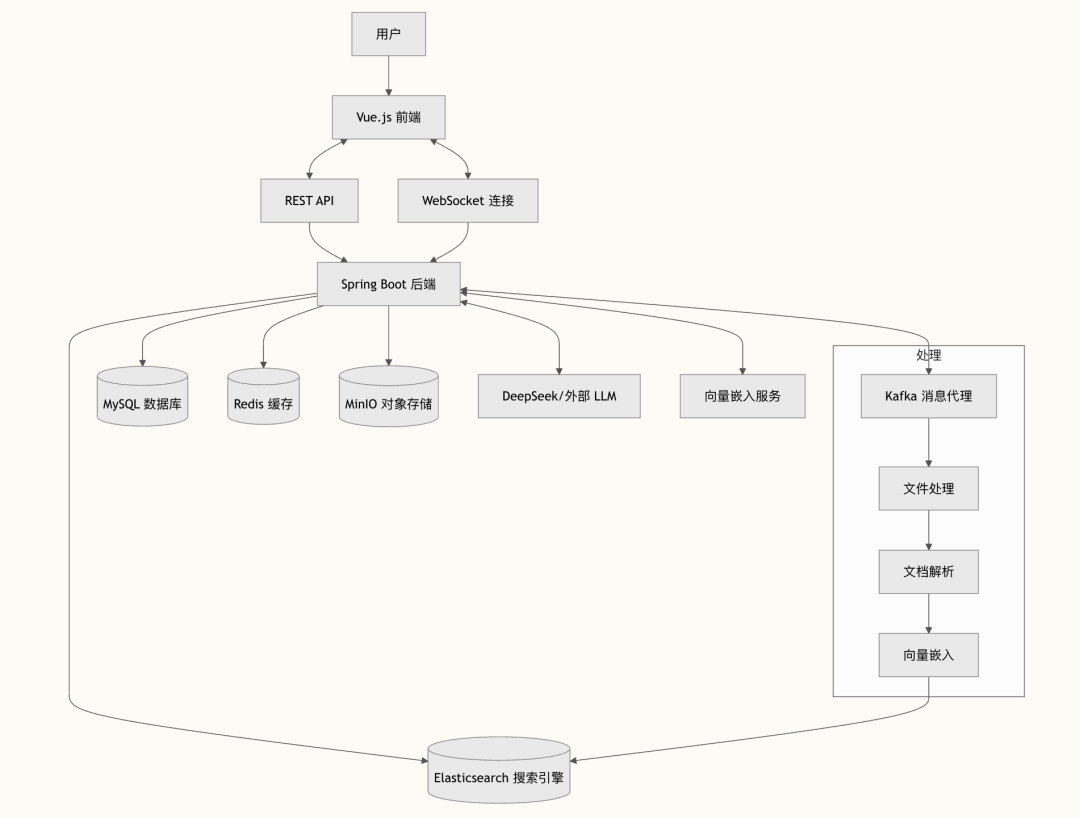
下图是一个实际RAG(检索增强生成)项目中采用的技术栈,涉及JDK 17、ElasticSearch、MySQL、Redis、MinIO、Kafka、WebSocket等组件。该项目证明,即使不依赖SpringAI框架,也能成功落地RAG业务。

这个项目在今年的秋招中发挥了巨大作用,得到了许多参与者的积极反馈。因此,刻意去学习Python并非进入AI应用开发领域的必要前提。当然,对于确实需要Python技术栈的项目,社区也提供了相应的实践项目。

02、专业技能如何撰写AI部分?
在简历中,可以从AI工具使用、技术栈了解和底层架构认知等多个角度来展现AI能力。以下是一些示例:
- 了解RAG全流程:能够完成文档解析、文本分块、向量化、混合检索与上下文拼接,并对相似度阈值、召回数量等参数进行调优。
- 熟悉Embedding与向量检索:能够使用ElasticSearch的dense_vector字段或其他向量数据库进行相似度检索,并融合BM25算法实现混合搜索以提升召回质量。
- 了解大模型工程化治理:能够处理API调用的超时重试、限流熔断、日志追踪、成本控制与模型降级等问题。
更多优秀的简历案例可供参考。
03、AI面试八股文如何准备?
这部分知识的积累至关重要,需要平时多梳理、总结AI相关的面试题,并形成自己的回答逻辑。
如果项目经验聚焦于RAG,那么以下几类问题很可能被问到:
- RAG是什么?它解决了大模型的哪些核心问题?
- 如何进行文档解析(PDF/Word/网页)?Apache Tika在流程中起什么作用?
- 文本分块(Chunking)的策略有哪些?如何选择chunk size和overlap?
- 什么是Embedding?如何衡量向量间的相似度(如余弦相似度)?
- 为什么单纯的向量检索不够?BM25与向量混合检索的优势何在?
- 如何设定TopK和相似度阈值以减少无关片段召回?
- 召回结果不准怎么办?重排序(Rerank)如何实现?
- 如何降低模型“幻觉”?如何确保回答严格基于提供的上下文?
- RAG系统如何评估?有哪些离线指标和线上A/B测试方法?
可以参考现有的RAG项目,其中通常整理了详尽的面试题库。
如果项目涉及Agent(智能体),那么工具调用和工作流将是考察重点:
- Agent与RAG的区别是什么?各自适用于什么场景?
- 什么是Function Calling?如何将业务接口封装成Agent可调用的工具?
- 工具调用失败如何处理(超时、重试、幂等、降级)?
- 如何实现多工具协同?如何避免Agent错误调用或陷入循环?
- 如何设计Agent的记忆(Memory)机制?短期记忆与长期记忆如何存储?
- 多轮对话中如何管理上下文?Token超限如何处理?有哪些摘要压缩方法?
- MCP(Model Context Protocol)是什么?它解决了哪些工程化问题?
这类问题的答案通常需要在具体的Agent项目实践中深入理解和总结。
AI云并非短期风口,而是一场需要长期投入、重资产布局的硬仗。阿里集团已在2025年2月宣布,未来三年将投入3800亿元用于云和AI硬件基础设施建设。
因此,对AI应用开发感兴趣的同学,可以积极关注并尝试投身于这场由云驱动的AI浪潮中。 除了阿里云,其他主流云厂商也提供了类似的机会和岗位。
进入招聘季的关键阶段,祝愿各位求职者都能收获理想的机会。