当前全球互联网科技巨头与服务器厂商正加速推动超节点方案,这有望带动液冷技术的渗透率快速提升。
据供应链消息,字节跳动计划在2026年投入高达230亿美元的资本支出,其中明年用于AI处理器的投入预计为850亿元。如此大规模的投入将直接推动算力基础设施建设,进而对液冷等高效散热方案产生更加强劲的需求。
此外,英伟达H200芯片有望进入国内市场,为国产算力提供有效补充,填补大模型训练侧的芯片空白。芯片算力的持续提升必然伴随设备功耗的增加,这将进一步推动液冷用量的增长。
液冷是AI算力发展中具备长坡厚雪特性的赛道,当前机柜功耗密度的不断上行,正推动液冷从“可选”走向“刚需”。技术路线也在持续迭代,从单相、双相到组合浸没式方案不断升级。叠加海外需求进入兑现期,以及国内商业化进程提速,产业链核心环节有望迎来高速发展机遇。
本文我们将重点解析液冷服务器的三大核心技术路线。
一、液冷技术发展的核心驱动力
数据中心采用液冷技术主要受高散热需求和高耗电成本两大因素推动。
- 高散热需求:随着CPU、GPU等芯片的功率密度飙升,对散热能力的要求急剧扩大。传统的风冷技术已无法满足当下高性能计算设备的散热需求。
- 高耗电成本:数据中心本身就是高耗电行业,其中冷却系统的能耗约占数据中心总能耗的40%,是影响PUE(电能利用效率)值的关键。液冷技术可以显著降低数据中心冷却能耗,且符合绿色低碳的发展趋势。

从全球头部厂商的技术布局来看,目前冷板式液冷和浸没式液冷是数据中心两大主流液冷方案。技术演进正呈现从冷板式向浸没式渐进过渡,并积极探索混合方案的路径。
- 当前阶段:以冷板式液冷为主导,适用于英伟达B系列和Blackwell Ultra架构。
- 过渡方案:混合液冷方案(如冷板+浸没式)正在探索中。英伟达已构建单相浸没结合两相冷板的混合液冷方案,为下一代Rubin架构的高功耗场景提供技术储备。例如,其GB200算力模组的散热功率已达5400W,NVL72整机柜总功率高达132kW,远超传统风冷20kW/柜的上限。
- 长期趋势:浸没式液冷,尤其是两相浸没技术,有望成为主流。它能满足Rubin架构(单机柜功率预计达600kW)的散热需求,标志着散热技术从“辅助手段”升级为“核心基础设施”。而冷板液冷可能逐步转向低功耗场景,或作为浸没式方案的补充。

从政策层面看,全球范围内对数据中心PUE的限制日趋严格。液冷技术通过相变吸热或高效热传导,可将PUE降至1.1以下,较传统风冷节能40%以上,成为政策与市场双重驱动下的核心技术趋势。
二、冷板式液冷技术详解
冷板式液冷又称非接触式液冷,其优势在于可以保持传统机柜部署方式,部署密度高,是目前服务器内部主要热源(如CPU、GPU)的主流冷却方式。

根据冷却介质在循环过程中是否发生汽化,冷板式液冷可分为单相和两相(相变)两类。传统单相冷板通常只覆盖个别高功耗芯片,而随着芯片功耗加大,相变式液冷技术已成为业内布局重点。两者制冷架构基本一致,主要区别在于二次侧冷却液的性质不同。
- 单相冷板:冷却液在冷板内部循环时始终保持液态,通过流动带走热量。该技术应用成熟、成本可控,适配多数AI服务器场景。但其液体冷却能力已接近物理极限,难以应对未来更高功率芯片。
- 两相冷板:冷却液在冷板内部循环时会发生从液态到气态的相变,通过相变过程吸收大量潜热,实现更高效的散热。这是适配未来超高功率芯片的下一代核心方向。据悉,英伟达Rubin芯片预计将采用两相冷板液冷,工质液可能从水基液体变为氟化物。
国内厂商如浪潮信息、英维克、高澜股份、申菱环境等在冷板服务器领域均有布局。例如,浪潮与英特尔共同发布的《全液冷冷板系统参考设计及验证白皮书》是全球首个针对该领域的参考设计方案,系统层面热捕获效率接近100%。
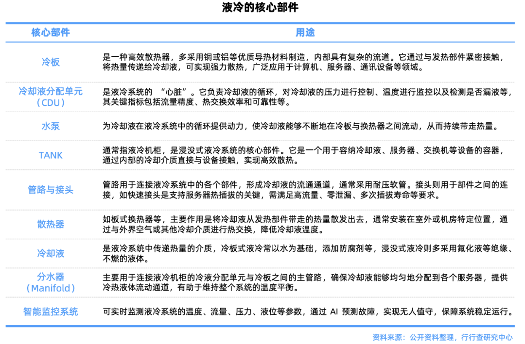
冷板式液冷核心零部件产业链
冷板式液冷产业链涵盖上游零部件、中游系统集成与服务器制造、下游应用三大环节。上游核心零部件集中于散热、循环、分配三大环节,技术壁垒和价值量较高。

1. 冷板
冷板是直接接触发热元件的核心散热部件,通过内部微通道循环冷却液实现高效换热。其工艺复杂,多采用微通道蚀刻技术。中游加工制造厂商众多,包括思泉新材、飞荣达、银轮股份、三花智控等。
2. CDU(冷却分配单元)
CDU是系统的“心脏”,价值占比超30%,起到热量交换中枢、冷却液循环驱动与精准调控的作用。国内温控企业在此环节头部效应显著,例如英维克市占率较高,高澜股份是腾讯数据中心的主力供应商,申菱环境实现了一体化布局。
3. 水泵系统
驱动冷却液循环的核心动力部件。飞龙股份开发了高压磁浮轴承水泵,与众多互联网厂商合作;利欧股份旗下利欧泵业也拥有多款适用于液冷系统的高效泵产品。
4. 控制器
智能温控的核心,负责动态调控冷却液流量与温度。国内参与者包括曙光数创、英维克等。
5. 管路与接头
冷却液循环的传输通道,要求高可靠性、防泄漏。国内厂商如中航光电采用军工级密封技术,英维克、川环科技等也提供系列化的快速连接器解决方案。
6. 冷却液
热量传输的媒介,成本相对较低但关乎系统稳定。巨化股份是国产氟化液替代的代表厂商。
7. 冷却塔与干冷器
承担最终热量排放的关键外部设备。冷却塔市场主要由海外企业主导,国内海鸥股份、双良节能等正在突破。干冷器环节的厂商包括维谛技术、方盛股份、四方科技等。
三、浸没式液冷技术详解
浸没式液冷是将发热电子元器件完全浸没在绝缘冷却液中,通过液体的高热容量和导热性能实现直接、高效的散热。该方案具备最高的散热能力及最低的PUE值,但初始成本较高。曙光数创是此路线的核心代表厂商,中兴通讯、浪潮信息、英维克等厂商则进行双路线布局。
根据冷却液是否发生相变,分为单相浸没式和两相浸没式液冷。

冷却液:浸没式的核心与瓶颈
冷却液在浸没式方案中价值量占比接近60%,是其大规模应用的关键之一。它直接包裹发热元件,传热路径短、效率高,可支持单机柜功率密度100kW以上。主要分为合成油和氟化液两大类:
- 氟化液:化学稳定性高、介电常数低,是理想冷媒。代表厂商有巨化股份、新宙邦等。
- 合成油:包括碳氢合成油(如PAO,卫星化学等)和有机硅油(润禾材料、皇马科技等)。
四、冷板+浸没组合式液冷
这是一种针对不同发热部件采用不同冷却方式的耦合方案。例如,在NVL72机柜中,对高热密的GPU采用双相冷板液冷,而对电源、主板等其他部分采用浸没式液冷,从而在保证散热效果的同时优化整体成本。
组合浸没式液冷将IT组件完全浸泡,散热均匀且能消除局部热点,但存在成本高、维护复杂等缺点。它主要应用于超算中心、特定AI服务器非GPU部分等高功率密度场景。
总结
在“双碳”战略指引下,液冷技术正凭借其显著的节能增效优势,加速向算力基础设施渗透。从当前技术发展路径看:
- 冷板式液冷成熟度最高、应用最广泛,是当前市场主流。
- 冷板+浸没组合式液冷作为平衡性能与成本的优选过渡方案,正在受到关注。
- 浸没式液冷凭借近乎100%的散热效率,正逐步成为应对未来AI算力指数级增长挑战的主流技术方向。