随着货拉拉业务的快速扩展与场景复杂度的提升,星图平台作为客服系统的核心枢纽,不仅承载高并发场景下的关键功能,还肩负着保障服务稳定与用户体验的重任。然而,系统运行过程中,频繁暴露出数据库压力过大、接口响应时间过长、资源消耗高等性能瓶颈,给服务稳定性带来了严峻挑战。针对上述问题,星图平台通过模块化、轻量化及可扩展性的架构设计,系统性地优化了流程引擎与执行机制,从而有效缓解性能压力,提升了系统运行效率与稳定性。

竞品分析与定位
为了更全面地评估星图平台在市场中的竞争力,我们选取了代表性的第三方工具,并结合主流开源类引擎(如 Flowable、Activiti 等),进行了功能、场景适配性等多维度的对比分析。最终结论是,开源引擎并不专注于接口领域,其使用场景及性能因不适用于我们的业务而受限。因此,我们基于 Flowable 等理念进行了深入优化和自研设计,使其更贴合业务需求。

架构设计:模块化、轻量化与可扩展
良好的架构是系统稳定高效运行的基石。它不仅能奠定开发迭代和功能扩展的基础,还能有效降低重复开发与维护成本。面对快速变化的业务需求,灵活的架构设计更能助力系统性能的持续优化,使开发更具弹性,同时保障后续维护、扩展和高性能运行的平稳实现。
星图平台的架构设计以模块化、轻量化以及可扩展性为核心原则,致力于构建一套兼具灵活性与高性能的技术架构。
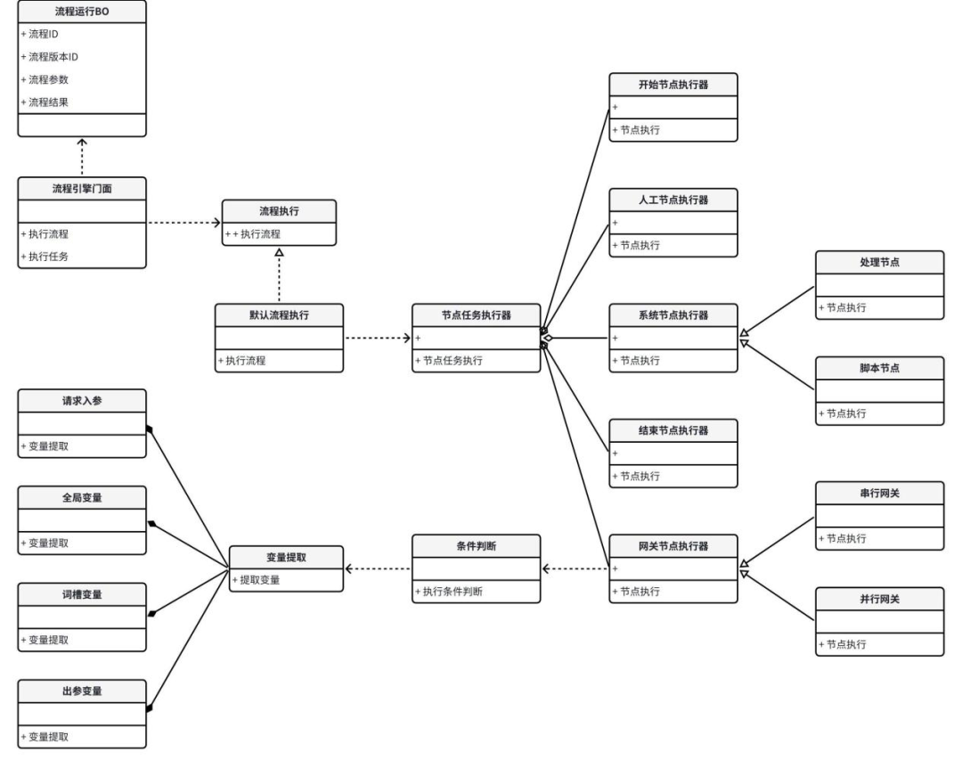
整体架构分层

架构从上至下分为业务入口层、接入层、应用层、领域层、业务层、平台层和基建层,每一层职责清晰,共同支撑起平台的稳定运行。
核心设计原则
模块化
模块化设计将系统划分为多个相对独立的功能模块,有效减少模块间依赖,提升运行稳定性。关键模块包括:
- 配置模块:独立部署,支持业务高峰期的快速配置调整与即时调试。
- 运行模块:独立承载核心业务调用,隔离其他模块干扰,确保接口调用的高效与稳定。
- 执行流水模块:通过异步消息解耦,将接口调用与流水数据存盘隔离,提升系统运行效率。
轻量化
为了降低复杂度、提升整体性能,架构遵循轻量化设计理念:
- 核心功能优先:聚焦于参数校验、预处理、数据组装及接口请求等核心链路,避免冗余逻辑。
- 自主研发的轻量级流程引擎:采用自主研发的高性能轻量级流程引擎,与市面上成熟方案相比更为精简,可高效支持高并发场景,并与星图平台的接口流程完美兼容。

流程引擎具备内核轻量级、支持高并发并行处理,并能高效协同星图平台接口配置与运行的特性。
可扩展
底层架构采用插件化设计,通过类似 SPI(Service Provider Interface)的机制提供极高的灵活性与扩展性。底层引擎统一提供标准接口及默认实现,业务方可快速接入特定功能。
- 监听器(Listener):系统启动时检索并注册插件,按业务线和类型归类。
- 执行器(Executor):定义统一的执行流程与规范,支持前置与后置处理钩子。
- 执行引擎(Execution Engine):对外提供统一的执行器入口,隐藏底层复杂逻辑,简化调用。
性能挑战与优化之路
在平台早期运行中,我们面临了诸多技术挑战。一个优秀、稳定运行的系统绝非一蹴而就,以下是我们在平台开发与优化过程中所面临的核心痛点。
早期性能瓶颈
- 项目工程腐化:随着功能迭代,开发效率降低、代码管理困难、稳定性问题频发,重复劳动多。
- 性能与稳定性压力:
- 数据库压力大:高并发流程接口请求产生海量运行数据,对数据库造成巨大写入压力。
- CPU与内存消耗高:业务高峰期流量激增,CPU使用率居高不下,内存消耗接近上限。
- 接口响应时间(RT)过慢:整体RT偏高,部分流程接口RT甚至达到5秒,接近不可用状态。
- 性能波动大:服务性能缺乏稳定性,时而出现RT突刺现象。
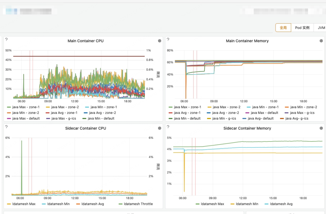
应用指标分析
优化前,我们通过监控系统发现了明确的性能指标异常:
- CPU:高峰期CPU使用率维持在高水平,服务负载无法有效下降。

- JVM:GC次数频繁,GC回收时间过长,堆内存与非堆内存使用状况不健康。


- 接口响应延迟(RT):整体服务的RT普遍偏高,P95响应时间曲线不理想。


系统性优化实践
1. 自动注册插件与流程引擎设计
为了应对性能挑战,我们设计并实现了“自动注册执行器”框架,以自动化和标准化优化系统执行逻辑。
核心特点:
- 自动注册:业务逻辑按约定自动注册,避免手动操作与疏漏。
- 插件化设计:核心框架提供基础功能,具体业务逻辑通过插件实现,支持无障碍扩展。
- 模块化解耦:通过标准化接口,将复杂业务划分为独立功能单元,降低耦合度。
- 统一管理与监控:对所有插件、执行器进行统一埋点和监控,方便问题定位。
方案设计:
底层采用插件化设计,通过类似SPI的自动注册机制,提供了监听器、执行器和执行引擎等关键组件。

流程引擎的扩展性应用:
流程引擎底层广泛使用自动注册插件,使其具有良好的扩展性,并大大降低维护成本。核心模块如流程节点定义与运行、条件节点条件匹配、流程运行数据持久化等,均通过插件机制实现解耦与灵活扩展。
2. 数据存储与异步解耦
数据生产与存储解耦
我们将数据生产(运行服务svc)与数据存储(异步处理服务task)进行解耦。
- 调用记录:svc服务将接口调用记录数据发送到Kafka,task服务消费后写入ES。
- 流程运行时流水:svc服务将流程节点执行流水数据发送到Kafka,task服务消费后写入MySQL。

通过解耦,将写入数据的任务交由异步服务处理,减轻了运行服务的负担,提升了核心链路性能。
数据压缩合并
高并发下,流程节点频繁更新同个临时变量,导致MySQL出现大量更新锁等待,进而引发CPU和RT上涨。



解决方案:将流程所有节点产生的数据进行合并压缩,在接口调用完成时一次性发送MQ消息。这从根本上解决了MySQL锁等待问题,并大幅降低了MQ消息量,减轻了MQ集群和消费服务的压力。
3. 多级缓存设计
良好的架构设计使得实现多级缓存时,无需调整上层代码。星图底层流程引擎支持二级缓存(本地内存缓存+分布式缓存),兜底查询MySQL。缓存预热后,所有运行相关的数据都从缓存获取。
缓存框架与Key设计:
利用模板方法设计模式抽象缓存操作。缓存Key根据场景精心设计,流程定义与运行时使用不同的存储Key,并进一步细分(如流程版本、节点定义、流程实例、流程变量等),以尽量降低缓存Key之间的读写资源争抢。
内存缓存选型:Guava vs Caffeine
在高并发环境中,我们对比了Guava和Caffeine。
- Guava:采用惰性清理机制,性能稳定,RT波动小,适合对延迟敏感的场景。
- Caffeine:采用异步清理机制,性能优越,但可能引发RT波动,适合能接受一定波动以换取更高缓存命中率的场景。
结合星图平台对稳定性的要求,我们最终选择了Guava。
内存策略优化:
- 容量限制:设置合理的
maximumSize(如5万条),防止OOM。
- 过期时间:为运行时临时数据设置
expireAfterWrite(如40秒),及时释放内存。
- 监控命中率:定期监控
hitRate、missRate等指标,动态调整策略。
优化效果:星图运行时仅采用一级内存缓存(Guava)设计,相比传统的内存+Redis二级缓存,避免了网络开销,将缓存读取响应降低至2ms内(相比Redis平均5ms的RT有显著提升)。
4. 多线程与资源争抢优化
合理划分与配置线程池
- 独立线程池:为核心业务(高优先级、低延迟)和异步耗时操作配置独立的线程池,避免互相干扰。
- 合理配置:核心业务线程池核心线程数与CPU核心数成比例(如>=2*CPU核心数),配置较小队列以保证低延迟。非核心任务线程池则可减少线程数,调大队列容量。
线程资源争抢案例与优化
在高并发下,“进线优先级流程接口”因多个并行流程嵌套,在CPU核数低且线程数配置不足时,出现大量线程阻塞,整体请求耗时高达30秒。


通过jstack分析,堆栈快照中出现了大量WAITING和TIMED_WAITING状态的线程。

解决方案:
- 硬件提升:将服务实例升级至至少4核心CPU。
- 线程池优化:调大核心与最大线程数(如2*CPU核数),并设置合适的任务队列长度。
线程锁优化
在流程运行时,并行节点可能并发更新相同的缓存Key,导致数据不一致。我们采用了基于公平队列的ReentrantLock,并设置超时等待时间(如10ms),避免长时间阻塞。同时,根据不同业务场景(如读写不同的流程变量)分配独立的锁实例,减少锁争抢。
异步任务设计规范
- 适用场景:将耗时长、可延迟处理或不影响主链路的操作转为异步,如复杂条件判断持久化、发送Kafka消息等。
- 设计原则:避免短周期、快速执行、延迟敏感的任务异步化。配置专属异步线程池,隔离核心流程资源。
核心思想:“异步不是越多越好”,频繁短小的操作,其线程创建/销毁和上下文切换成本可能超过任务本身,还会与核心线程争抢资源。
5. 代码级深度优化
性能分析工具
- 火焰图:快速定位性能热点模块或方法,但无法深入到请求细节。

- 手动埋点:灵活可控,成本低,但侵入性强,维护成本高。
- Arthas:强大的线上诊断工具,非侵入式,实时性强。常用命令如
monitor(查看方法统计)、trace(追踪方法调用链)。


资源优化
- 数据预处理:避免在循环中重复I/O操作。例如,在复杂条件节点判断前,将所需数据统一预加载到内存。
- 资源预加载:对频繁调用的Groovy函数进行预编译并缓存。
- 对象资源复用:典型案例是
javax.validation.Validation数据校验。优化前每次调用都初始化验证器工厂,耗时超10ms。通过复用Validator实例,耗时降至微秒级。


网络I/O优化
目标:实现主链路无额外数据库网络I/O。
- 场景1:检查接口调用权限:原逻辑通过Redis查询权限列表。优化后,在权限更新时通过服务注册中心通知各服务刷新本地内存缓存,避免频繁查询Redis。
- 场景2:流程实例初始化:原逻辑需查询MySQL。优化后,在本地构建流程实例数据,采用雪花算法生成唯一ID,运行时数据均关联至内存缓存中的实例。
异步任务优化
通过以上优化,仅剩持久化流水发送MQ消息这一网络I/O。我们将其改为异步任务处理,使调用主链路无额外网络I/O消耗(不包括处理节点请求外部接口)。
6. 数据序列化优化
尽管使用了内存缓存,但操作耗时仍偶现2-6ms。通过trace分析,发现数据序列化和反序列化占用了不少时间。因此,我们考虑使用更高效率的二进制格式替代JSON。
二进制格式选型:Protostuff
- Protostuff简介:一套基于Protobuf的高性能序列化框架,支持动态序列化Java对象,无需定义.proto文件或代码生成。
- 性能测试:对单个对象和对象数组进行序列化/反序列化性能对比,Protostuff在速度和序列化后体积上均显著优于Jackson和Fastjson。
最终方案:配置及运行时数据使用Protostuff二进制格式存储在内存中,最后发送持久化数据时使用Jackson序列化(因其在日期时间格式化上更灵活)。
优化效果:单个节点平均处理耗时(processFinish - processStart)降至2ms以内,性能提升显著。


二进制额外使用场景:对象列表追加
对于只需追加记录的场景(如条件节点执行流水),我们设计了特殊的二进制追加格式,相比反复整个列表序列化/反序列化,性能可提升数倍。

7. JVM微调
JVM调优更像是“锦上添花”,旨在针对性减小GC影响,使服务处于更健康状态。
- 调小
-XX:MaxGCPauseMillis(如50ms),缓解GC时间突刺。
- 调大
-XX:G1HeapRegionSize,减少G1 Humongous Allocation出现次数。
性能优化成果
经过一系列系统性的优化,星图平台的性能得到了质的飞跃。
典型接口优化效果:
- 进线优先级接口:RT从 5秒以上 优化至 100ms以内(下降98%),仅剩无法避免的I/O耗时。

- 串行流程接口(50节点,无外部API调用):从 2.6s(单节点平均30ms)优化至 90ms(单节点平均<2ms)。


整体资源与稳定性提升:
- 机器数量减少60+%,同时支撑更高的请求处理量。
- RT(P95)下降70+%,服务状况明显更稳定健康。
- CPU使用率更加平稳,峰值显著降低。


- GC平均耗时与异常情况大幅改善。

- JVM堆内存使用更加稳定,波动减小。

总结性成果:一个代表性的业务流程接口(配置节点200+,单次执行节点50+,请求业务接口10+),从原本耗时5秒以上,优化至稳定在100ms左右,性能提升近50倍。
性能优化实践思考
良好代码习惯是核心
程序的设计和实现决定了性能优化的上限。关键在于合理的算法与数据结构选择、避免不必要的计算、减少I/O操作、慎用反射、避免过度创建对象等。
科学分析性能问题
- 直观指标:关注CPU、内存、线程池、数据库、缓存等关键监控指标。
- 辅助工具:善用火焰图、jstack、Arthas、日志埋点等工具进行深度追踪。
权衡优化利弊
性能优化不仅是技术任务,更是权衡艺术。需要综合评估成本(人力、维护)、收益(性能提升、降本增效)和风险(架构破坏、复杂性增加、收益有限)。优化的终点在于充分满足业务需求即可,避免过度优化。
漏斗式优化策略
遵循由外向内、层层深入的优化步骤:
- 同步改异步:释放阻塞。
- 优化并发模型:提升资源利用率。
- 利用缓存机制:减少重复查询。
- 精简代码逻辑:优化算法与资源管理。

科学定位、逐级优化、不盲目追求极致,重点关注性能需求与性价比的平衡。
总结
星图平台的出现是对技术与业务深度融合的一次积极探索。它以“效率”和“性能”为核心,致力于解决实际问题并优化工作流程。在统一接口管理和轻量化架构的支持下,平台展示了极强的扩展性和稳定性,为业务发展提供了强有力的底层支撑。这种“灵活但稳健,极速且深度”相结合的设计理念,不仅是技术发展的方向,也为整个团队提供了一种全新的创新思路。通过不断推动技术优化和能力沉淀,星图平台展现出驱动业务与突破边界的决心。
未来,星图平台不仅仅是一种工具,而将持续成为技术赋能业务的一种象征。它所代表的不是单一的产品,而是一种开放、包容、创新的思维方式——推动无界创新、提升企业价值的长久之道。
本文分享的技术实践与优化思路,希望对面临类似高并发与性能挑战的开发者有所启发。欢迎在云栈社区交流更多架构与性能优化经验。
