当你的 Java 应用突然抛出 Connection is not available, request timed out 这类错误时,多半是数据库连接池告急了。这不仅是高频面试题,更是令开发者头痛的线上生产问题。连接池一旦爆满,会导致应用响应缓慢甚至服务不可用。本文将带你系统化地梳理从问题诊断、原因定位到解决方案的全过程,并提供可直接用于生产的代码和脚本。
问题现象与快速诊断
连接池爆满通常伴随着一系列明确的错误信息,它们是问题排查的第一线索。
1. 连接池爆满的表现
应用日志中常见以下异常:
// 常见错误信息
com.mysql.cj.jdbc.exceptions.CommunicationsException: Communications link failure
com.zaxxer.hikari.pool.HikariPool$PoolInitializationException: Failed to initialize pool
java.sql.SQLTransientConnectionException: HikariPool-1 - Connection is not available, request timed out after 30000ms
org.springframework.dao.DataAccessResourceFailureException: Unable to acquire JDBC Connection
2. 快速诊断命令
出现告警后,第一步是快速确认现状。以下 Shell 脚本可以帮助你快速收集关键信息:
#!/bin/bash
# quick_connection_check.sh
echo "🔍 数据库连接池快速诊断"
echo "======================"
# 1. 查看应用连接池状态
APP_PID=$(jps -l | grep -v Jps | awk '{print $1}' | head -1)
if [ -n "$APP_PID" ]; then
echo “1. 应用连接池状态:”
# 如果有actuator端点
curl -s http://localhost:8080/actuator/metrics/hikaricp.connections.active | jq . || echo “无法获取连接池指标”
fi
# 2. 查看数据库连接数
echo -e “\n2. 数据库连接状态:”
mysql -h localhost -u root -p‘password’ -e “
-- 查看最大连接数
SHOW VARIABLES LIKE ‘max_connections’;
-- 查看当前连接数
SHOW STATUS LIKE ‘Threads_connected’;
-- 查看连接详情
SELECT
USER,
HOST,
DB,
COMMAND,
STATE,
TIME,
INFO
FROM information_schema.processlist
ORDER BY TIME DESC
LIMIT 20;
-- 查看等待连接
SHOW STATUS LIKE ‘Threads_running’;
SHOW STATUS LIKE ‘Aborted_connects’;
“
# 3. 查看网络连接
echo -e “\n3. 网络连接状态:”
netstat -an | grep :3306 | wc -l
netstat -an | grep :3306 | grep ESTABLISHED | wc -l
# 4. 快速判断
echo -e “\n4. 快速诊断:”
MAX_CONN=$(mysql -h localhost -u root -p‘password’ -sN -e “SHOW VARIABLES LIKE ‘max_connections’” | awk ‘{print $2}’)
CURR_CONN=$(mysql -h localhost -u root -p‘password’ -sN -e “SHOW STATUS LIKE ‘Threads_connected’” | awk ‘{print $2}’)
if [ “$CURR_CONN” -gt $((MAX_CONN * 80 / 100)) ]; then
echo “⚠️ 数据库连接接近上限: ${CURR_CONN}/${MAX_CONN}”
fi
连接池配置优化
合理的配置是预防问题的第一道防线。不同的连接池和场景需要不同的配置策略。
1. 主流连接池配置对比
Spring Boot 中常见的连接池配置示例如下,你可以根据项目需求选择 HikariCP、Druid 或 Tomcat JDBC Pool。
# Spring Boot配置示例
spring:
datasource:
# HikariCP (Spring Boot 2.x默认)
hikari:
connection-timeout: 30000 # 连接超时30秒
validation-timeout: 5000 # 验证超时5秒
idle-timeout: 600000 # 空闲连接超时10分钟
max-lifetime: 1800000 # 连接最大生命周期30分钟
maximum-pool-size: 20 # 最大连接数
minimum-idle: 10 # 最小空闲连接
pool-name: HikariPool
connection-test-query: SELECT 1
leak-detection-threshold: 60000 # 泄漏检测阈值60秒
initialization-fail-timeout: 1 # 初始化失败超时1毫秒(立即失败)
register-mbeans: true # 注册JMX MBeans
# Druid配置
druid:
url: jdbc:mysql://localhost:3306/db
username: root
password: password
initial-size: 5 # 初始化连接数
min-idle: 5 # 最小空闲连接
max-active: 50 # 最大连接数
max-wait: 60000 # 获取连接最大等待时间
time-between-eviction-runs-millis: 60000 # 检查间隔
min-evictable-idle-time-millis: 300000 # 最小空闲时间
validation-query: SELECT 1
test-while-idle: true # 空闲时检查
test-on-borrow: false # 获取时不检查
test-on-return: false # 归还时不检查
pool-prepared-statements: true # 缓存PreparedStatement
max-pool-prepared-statement-per-connection-size: 20
filters: stat,wall,slf4j # 监控统计过滤器
# Tomcat JDBC Pool
tomcat:
initial-size: 5
max-active: 20
min-idle: 5
max-idle: 10
max-wait: 10000
test-on-borrow: true
validation-query: SELECT 1
2. 连接池选择与动态配置
对于如何在代码层面根据场景选择连接池,可以参考以下配置类。它展示了如何为高并发短事务场景配置 HikariCP,或为需要强大监控的场景配置 Druid。
@Configuration
public class DataSourceConfig {
/**
* 根据场景选择连接池
*/
@Bean
@ConditionalOnProperty(name = “spring.datasource.type“, havingValue = “hikari“, matchIfMissing = true)
public DataSource hikariDataSource() {
// 高并发、短事务场景
HikariConfig config = new HikariConfig();
config.setJdbcUrl(“jdbc:mysql://localhost:3306/db“);
config.setUsername(“root“);
config.setPassword(“password“);
config.setMaximumPoolSize(calculateMaxPoolSize()); // 动态计算
config.setConnectionTimeout(30000);
config.setIdleTimeout(600000);
config.setMaxLifetime(1800000);
config.setLeakDetectionThreshold(60000);
return new HikariDataSource(config);
}
@Bean
@ConditionalOnProperty(name = “spring.datasource.type“, havingValue = “druid“)
public DataSource druidDataSource() {
// 需要监控、SQL防火墙场景
DruidDataSource dataSource = new DruidDataSource();
dataSource.setUrl(“jdbc:mysql://localhost:3306/db“);
dataSource.setUsername(“root“);
dataSource.setPassword(“password“);
dataSource.setInitialSize(5);
dataSource.setMinIdle(5);
dataSource.setMaxActive(50);
dataSource.setMaxWait(60000);
dataSource.setTimeBetweenEvictionRunsMillis(60000);
dataSource.setMinEvictableIdleTimeMillis(300000);
dataSource.setValidationQuery(“SELECT 1“);
dataSource.setTestWhileIdle(true);
dataSource.setTestOnBorrow(false);
dataSource.setTestOnReturn(false);
try {
dataSource.setFilters(“stat,wall,slf4j“);
} catch (SQLException e) {
log.error(“Druid配置过滤器失败“, e);
}
return dataSource;
}
/**
* 动态计算最大连接数
* 公式:max_connections = ((core_count * 2) + effective_spindle_count)
*/
private int calculateMaxPoolSize() {
int cpuCores = Runtime.getRuntime().availableProcessors();
int suggestedPoolSize = cpuCores * 2 + 1; // 基础公式
// 考虑应用类型调整
String appType = System.getProperty(“app.type“, “web“);
if (“batch“.equals(appType)) {
suggestedPoolSize = Math.min(suggestedPoolSize, 10); // 批处理连接数较少
} else if (“api“.equals(appType)) {
suggestedPoolSize = Math.min(suggestedPoolSize, 50); // API服务中等
}
return Math.max(10, Math.min(suggestedPoolSize, 100)); // 限制在10-100之间
}
}
连接泄漏排查
连接未正确关闭是导致池子耗尽的常见元凶。这通常源于代码编写疏忽或异常处理不当。
1. 连接泄漏常见原因
下面的代码片段列举了几种典型的连接泄漏场景:
@Service
public class ConnectionLeakExamples {
// 1. 未关闭连接
@Autowired
private JdbcTemplate jdbcTemplate;
public void leakExample1() {
// ❌ 错误:获取连接后未关闭
Connection conn = dataSource.getConnection();
Statement stmt = conn.createStatement();
ResultSet rs = stmt.executeQuery(“SELECT * FROM users“);
// 忘记关闭 conn, stmt, rs
}
// 2. 异常情况下未关闭
public void leakExample2() throws SQLException {
Connection conn = null;
try {
conn = dataSource.getConnection();
// 业务操作
if (someCondition) {
throw new RuntimeException(“业务异常“);
}
// 正常关闭
conn.close();
} catch (Exception e) {
// ❌ 异常时未关闭连接
throw e;
}
}
// 3. Spring事务传播问题
@Transactional
public void leakExample3() {
// 如果方法内部再获取新连接
Connection conn = dataSource.getConnection(); // 新连接,不受事务管理
// 使用后未关闭
}
// 4. ThreadLocal未清理
private static final ThreadLocal<Connection> connectionHolder =
new ThreadLocal<>();
public void leakExample4() {
Connection conn = connectionHolder.get();
if (conn == null) {
conn = dataSource.getConnection();
connectionHolder.set(conn);
}
// 使用后未清理,线程池复用导致连接泄漏
}
// 5. 连接池配置不当
public void leakExample5() {
// 连接池泄漏检测阈值设置过大
// hikari.leak-detection-threshold=60000 (1分钟)
// 应该设置为更小的值,如10秒
}
}
2. 连接泄漏检测工具
被动等待报错不如主动监控。我们可以实现一个监控组件,定期检查连接池状态和可疑线程。
@Component
@Slf4j
public class ConnectionLeakDetector {
@Autowired
private DataSource dataSource;
private final ScheduledExecutorService scheduler =
Executors.newScheduledThreadPool(1);
@PostConstruct
public void startMonitoring() {
scheduler.scheduleAtFixedRate(() -> {
try {
monitorConnectionLeaks();
monitorPoolStats();
checkLongRunningConnections();
} catch (Exception e) {
log.error(“连接泄漏监控异常“, e);
}
}, 0, 30, TimeUnit.SECONDS);
}
private void monitorConnectionLeaks() {
// 根据连接池类型检测
if (dataSource instanceof HikariDataSource) {
monitorHikariLeaks();
} else if (dataSource instanceof DruidDataSource) {
monitorDruidLeaks();
}
}
private void monitorHikariLeaks() {
HikariDataSource hikari = (HikariDataSource) dataSource;
HikariPoolMXBean pool = hikari.getHikariPoolMXBean();
// 获取连接池统计
int activeConnections = pool.getActiveConnections();
int idleConnections = pool.getIdleConnections();
int totalConnections = pool.getTotalConnections();
int threadsAwaiting = pool.getThreadsAwaitingConnection();
log.debug(“Hikari状态 - 活跃: {}, 空闲: {}, 总数: {}, 等待: {}“,
activeConnections, idleConnections, totalConnections, threadsAwaiting);
// 检测泄漏:活跃连接接近最大值且有空闲连接等待
if (activeConnections >= hikari.getMaximumPoolSize() * 0.9 && threadsAwaiting > 0) {
log.warn(“⚠️ 连接池可能泄漏 - 活跃连接数接近最大值“);
// 记录泄漏嫌疑线程
dumpConnectionLeakSuspects();
}
// 检查连接获取时间
checkConnectionAcquisitionTime();
}
private void monitorDruidLeaks() {
DruidDataSource druid = (DruidDataSource) dataSource;
int activeCount = druid.getActiveCount();
int poolingCount = druid.getPoolingCount();
int maxActive = druid.getMaxActive();
log.debug(“Druid状态 - 活跃: {}, 池中: {}, 最大: {}“,
activeCount, poolingCount, maxActive);
if (activeCount >= maxActive * 0.9) {
log.warn(“⚠️ Druid连接池接近饱和 - 活跃: {}/{}“, activeCount, maxActive);
}
}
private void dumpConnectionLeakSuspects() {
// 获取当前所有线程的堆栈
Map<Thread, StackTraceElement[]> allThreads = Thread.getAllStackTraces();
// 分析可能持有连接的线程
for (Map.Entry<Thread, StackTraceElement[]> entry : allThreads.entrySet()) {
Thread thread = entry.getKey();
StackTraceElement[] stackTrace = entry.getValue();
// 检查堆栈中是否有数据库操作
boolean hasDbOperation = false;
for (StackTraceElement element : stackTrace) {
if (element.getClassName().contains(“jdbc“) ||
element.getClassName().contains(“sql“) ||
element.getMethodName().contains(“execute“)) {
hasDbOperation = true;
break;
}
}
if (hasDbOperation && thread.getState() != Thread.State.WAITING) {
log.warn(“可能持有数据库连接的线程: {}, 状态: {}“,
thread.getName(), thread.getState());
// 记录堆栈信息
StringBuilder stack = new StringBuilder();
for (StackTraceElement element : stackTrace) {
stack.append(“\n “).append(element);
}
log.debug(“堆栈信息: {}“, stack.toString());
}
}
}
private void checkConnectionAcquisitionTime() {
// 模拟测试连接获取时间
long startTime = System.currentTimeMillis();
try (Connection conn = dataSource.getConnection()) {
long cost = System.currentTimeMillis() - startTime;
if (cost > 1000) { // 获取连接超过1秒
log.warn(“获取连接耗时过长: {}ms“, cost);
}
} catch (SQLException e) {
log.error(“测试获取连接失败“, e);
}
}
private void checkLongRunningConnections() {
// 查询长时间运行的连接
try (Connection conn = dataSource.getConnection()) {
String sql = “SELECT “ +
“p.ID as thread_id, “ +
“p.USER, “ +
“p.HOST, “ +
“p.DB, “ +
“p.COMMAND, “ +
“p.TIME as execution_time, “ +
“p.STATE, “ +
“LEFT(p.INFO, 200) as query “ +
“FROM information_schema.PROCESSLIST p “ +
“WHERE p.TIME > 60 “ + // 执行超过60秒
“AND p.USER NOT IN (‘system user’, ‘event_scheduler’) “ +
“ORDER BY p.TIME DESC “ +
“LIMIT 10“;
try (Statement stmt = conn.createStatement();
ResultSet rs = stmt.executeQuery(sql)) {
List<String> longRunningQueries = new ArrayList<>();
while (rs.next()) {
String info = String.format(
“线程ID: %s, 用户: %s, 执行时间: %ss, SQL: %s“,
rs.getString(“thread_id“),
rs.getString(“USER“),
rs.getString(“execution_time“),
rs.getString(“query“)
);
longRunningQueries.add(info);
}
if (!longRunningQueries.isEmpty()) {
log.warn(“检测到长时间运行的查询:\n{}“,
String.join(“\n“, longRunningQueries));
}
}
} catch (SQLException e) {
log.error(“检查长时间运行连接失败“, e);
}
}
}
慢查询导致的连接占用
一个执行缓慢的 SQL 会长时间占用数据库连接,导致其他请求排队等待,从而迅速耗尽连接池。
1. 慢查询检测与分析
我们可以实现一个定时任务,定期分析慢查询日志或 performance_schema 中的数据。
@Component
@Slf4j
public class SlowQueryAnalyzer {
@Autowired
private DataSource dataSource;
/**
* 监控和分析慢查询
*/
@Scheduled(fixedDelay = 60000) // 每分钟检查一次
public void analyzeSlowQueries() {
try (Connection conn = dataSource.getConnection()) {
// 1. 检查慢查询日志配置
checkSlowQueryConfig(conn);
// 2. 获取当前慢查询
List<SlowQuery> slowQueries = getCurrentSlowQueries(conn);
// 3. 分析慢查询影响
analyzeSlowQueryImpact(slowQueries);
// 4. 自动优化建议
generateOptimizationSuggestions(slowQueries);
} catch (SQLException e) {
log.error(“慢查询分析失败“, e);
}
}
private void checkSlowQueryConfig(Connection conn) throws SQLException {
String sql = “SHOW VARIABLES LIKE ‘slow_query%’“;
try (Statement stmt = conn.createStatement();
ResultSet rs = stmt.executeQuery(sql)) {
Map<String, String> configs = new HashMap<>();
while (rs.next()) {
configs.put(rs.getString(1), rs.getString(2));
}
if (!“ON“.equals(configs.get(“slow_query_log“))) {
log.warn(“慢查询日志未开启,建议开启以便分析“);
}
long longQueryTime = Long.parseLong(configs.getOrDefault(“long_query_time“, “10“));
if (longQueryTime > 2) {
log.warn(“慢查询阈值设置过高({}秒),建议调整为1-2秒“, longQueryTime);
}
}
}
private List<SlowQuery> getCurrentSlowQueries(Connection conn) throws SQLException {
List<SlowQuery> queries = new ArrayList<>();
// 从information_schema获取慢查询
String sql = “SELECT “ +
“THREAD_ID, “ +
“SQL_TEXT, “ +
“ROWS_EXAMINED, “ +
“ROWS_SENT, “ +
“CREATED_TMP_TABLES, “ +
“CREATED_TMP_DISK_TABLES, “ +
“SELECT_SCAN, “ +
“SORT_ROWS, “ +
“NO_INDEX_USED, “ +
“NO_GOOD_INDEX_USED “ +
“FROM performance_schema.events_statements_history_long “ +
“WHERE TIMER_WAIT > 1000000000 “ + // 执行时间>1秒
“ORDER BY TIMER_WAIT DESC “ +
“LIMIT 20“;
try (Statement stmt = conn.createStatement();
ResultSet rs = stmt.executeQuery(sql)) {
while (rs.next()) {
SlowQuery query = new SlowQuery();
query.setThreadId(rs.getLong(“THREAD_ID“));
query.setSqlText(rs.getString(“SQL_TEXT“));
query.setRowsExamined(rs.getLong(“ROWS_EXAMINED“));
query.setRowsSent(rs.getLong(“ROWS_SENT“));
query.setCreatedTmpTables(rs.getInt(“CREATED_TMP_TABLES“));
query.setCreatedTmpDiskTables(rs.getInt(“CREATED_TMP_DISK_TABLES“));
query.setSelectScan(rs.getInt(“SELECT_SCAN“));
query.setSortRows(rs.getLong(“SORT_ROWS“));
query.setNoIndexUsed(rs.getInt(“NO_INDEX_USED“));
query.setNoGoodIndexUsed(rs.getInt(“NO_GOOD_INDEX_USED“));
queries.add(query);
}
}
return queries;
}
private void analyzeSlowQueryImpact(List<SlowQuery> slowQueries) {
if (slowQueries.isEmpty()) {
return;
}
log.warn(“检测到 {} 个慢查询“, slowQueries.size());
for (SlowQuery query : slowQueries) {
// 分析问题类型
StringBuilder analysis = new StringBuilder();
if (query.getRowsExamined() > 10000) {
analysis.append(“扫描行数过多(“).append(query.getRowsExamined()).append(“行) “);
}
if (query.getNoIndexUsed() == 1) {
analysis.append(“未使用索引 “);
}
if (query.getCreatedTmpDiskTables() > 0) {
analysis.append(“使用了磁盘临时表 “);
}
if (query.getSelectScan() > 0) {
analysis.append(“全表扫描 “);
}
if (query.getSortRows() > 1000) {
analysis.append(“排序行数过多(“).append(query.getSortRows()).append(“行) “);
}
if (analysis.length() > 0) {
log.warn(“慢查询分析 - SQL: {}…, 问题: {}“,
query.getSqlText().substring(0, Math.min(100, query.getSqlText().length())),
analysis.toString());
}
}
}
private void generateOptimizationSuggestions(List<SlowQuery> slowQueries) {
// 生成索引优化建议
Set<String> tablesNeedingIndex = new HashSet<>();
for (SlowQuery query : slowQueries) {
if (query.getNoIndexUsed() == 1 || query.getSelectScan() > 0) {
// 提取表名(简化版)
String sql = query.getSqlText().toLowerCase();
if (sql.contains(“from “)) {
String afterFrom = sql.substring(sql.indexOf(“from “) + 5);
String tableName = afterFrom.split(“[\\s,;]“)[0];
tablesNeedingIndex.add(tableName);
}
}
}
if (!tablesNeedingIndex.isEmpty()) {
log.info(“索引优化建议: 考虑为以下表添加索引 - {}“,
String.join(“, “, tablesNeedingIndex));
}
}
@Data
private static class SlowQuery {
private long threadId;
private String sqlText;
private long rowsExamined;
private long rowsSent;
private int createdTmpTables;
private int createdTmpDiskTables;
private int selectScan;
private long sortRows;
private int noIndexUsed;
private int noGoodIndexUsed;
}
}
2. 查询超时控制
为查询设置超时是防止单个慢查询拖垮整个池子的有效手段。你可以在不同层面进行配置。
@Configuration
public class QueryTimeoutConfig {
@Bean
public JdbcTemplate jdbcTemplate(DataSource dataSource) {
JdbcTemplate jdbcTemplate = new JdbcTemplate(dataSource);
// 设置查询超时
jdbcTemplate.setQueryTimeout(30); // 30秒超时
return jdbcTemplate;
}
@Bean
public PlatformTransactionManager transactionManager(DataSource dataSource) {
DataSourceTransactionManager txManager = new DataSourceTransactionManager(dataSource);
txManager.setDefaultTimeout(60); // 事务默认60秒超时
return txManager;
}
/**
* MyBatis拦截器设置查询超时
*/
@Bean
public ConfigurationCustomizer mybatisConfigurationCustomizer() {
return configuration -> {
configuration.setDefaultStatementTimeout(30); // SQL语句30秒超时
};
}
/**
* 自定义Statement拦截器
*/
@Bean
public StatementInterceptor statementInterceptor() {
return new StatementInterceptor();
}
@Intercepts({
@Signature(type = StatementHandler.class, method = “prepare“,
args = {Connection.class, Integer.class})
})
public static class StatementInterceptor implements Interceptor {
@Override
public Object intercept(Invocation invocation) throws Throwable {
StatementHandler handler = (StatementHandler) invocation.getTarget();
// 设置查询超时
if (handler.getBoundSql().getSql().toLowerCase().contains(“select“)) {
MetaObject metaObject = SystemMetaObject.forObject(handler);
metaObject.setValue(“queryTimeout“, 30); // 30秒
}
return invocation.proceed();
}
}
}
数据库层面优化
有时问题根源在数据库本身。优化数据库参数和连接管理能从根源上缓解压力。
1. MySQL参数调优
调整 MySQL 服务器的配置,确保其能够处理应用所需的连接数。
-- 连接相关参数优化
-- 在my.cnf中配置
/*
[mysqld]
# 最大连接数(根据服务器内存调整,通常1000-5000)
max_connections = 1000
# 连接超时时间
wait_timeout = 600 # 非交互连接超时600秒
interactive_timeout = 600 # 交互连接超时600秒
# 连接缓冲
thread_cache_size = 100 # 线程缓存大小
back_log = 500 # 连接等待队列
# 连接限制
max_connect_errors = 100 # 最大连接错误数
max_user_connections = 0 # 每个用户最大连接数,0表示不限制
# 内存相关
max_allowed_packet = 64M # 最大包大小
tmp_table_size = 64M # 临时表大小
max_heap_table_size = 64M # 内存表大小
# InnoDB缓冲池(重要!)
innodb_buffer_pool_size = 4G # 设置为物理内存的70-80%
innodb_log_file_size = 1G
innodb_flush_log_at_trx_commit = 2 # 性能与安全的平衡
*/
-- 动态调整参数示例
SET GLOBAL max_connections = 1000;
SET GLOBAL wait_timeout = 600;
SET GLOBAL thread_cache_size = 100;
-- 监控连接使用情况
SHOW STATUS LIKE ‘Threads_%’;
SHOW STATUS LIKE ‘Connections’;
SHOW STATUS LIKE ‘Aborted_connects’;
SHOW STATUS LIKE ‘Max_used_connections’;
2. 应用层连接限制与健康检查
除了配置数据库,在应用层实施连接限制和健康检查也是一种防御性策略。
@Component
@Slf4j
public class ConnectionLimiter {
@Autowired
private DataSource dataSource;
private final Semaphore connectionSemaphore;
private final int maxConcurrentQueries;
public ConnectionLimiter() {
// 根据CPU核心数设置并发限制
this.maxConcurrentQueries = Runtime.getRuntime().availableProcessors() * 4;
this.connectionSemaphore = new Semaphore(maxConcurrentQueries);
log.info(“连接限制器初始化,最大并发查询数: {}“, maxConcurrentQueries);
}
/**
* 带限流的数据库操作
*/
public <T> T executeWithLimit(Callable<T> task) throws Exception {
if (!connectionSemaphore.tryAcquire(30, TimeUnit.SECONDS)) {
throw new RuntimeException(“获取连接许可超时,当前并发过高“);
}
try {
long startTime = System.currentTimeMillis();
T result = task.call();
long cost = System.currentTimeMillis() - startTime;
if (cost > 5000) { // 操作超过5秒
log.warn(“数据库操作耗时过长: {}ms“, cost);
}
return result;
} finally {
connectionSemaphore.release();
// 监控信号量状态
int available = connectionSemaphore.availablePermits();
if (available < maxConcurrentQueries * 0.2) {
log.warn(“数据库连接并发较高,可用许可: {}/{}“,
available, maxConcurrentQueries);
}
}
}
/**
* 连接健康检查
*/
public boolean isConnectionHealthy(Connection conn) {
try {
// 简单健康检查
return conn.isValid(5); // 5秒超时
} catch (SQLException e) {
log.error(“连接健康检查失败“, e);
return false;
}
}
/**
* 监控连接池状态
*/
@Scheduled(fixedRate = 60000)
public void monitorConnectionPool() {
try (Connection conn = dataSource.getConnection()) {
String sql = “SHOW STATUS WHERE Variable_name IN (“ +
“‘Threads_connected’, “ +
“‘Threads_running’, “ +
“‘Max_used_connections’, “ +
“‘Aborted_connects’, “ +
“‘Connection_errors_max_connections’)“;
try (Statement stmt = conn.createStatement();
ResultSet rs = stmt.executeQuery(sql)) {
Map<String, Long> stats = new HashMap<>();
while (rs.next()) {
stats.put(rs.getString(1), rs.getLong(2));
}
long threadsConnected = stats.getOrDefault(“Threads_connected“, 0L);
long threadsRunning = stats.getOrDefault(“Threads_running“, 0L);
long maxUsed = stats.getOrDefault(“Max_used_connections“, 0L);
log.info(“连接池监控 - 当前连接: {}, 运行中: {}, 历史最大: {}“,
threadsConnected, threadsRunning, maxUsed);
// 告警逻辑
if (threadsRunning > 100) {
log.warn(“数据库并发过高,运行中线程: {}“, threadsRunning);
}
if (stats.containsKey(“Connection_errors_max_connections“)) {
long errors = stats.get(“Connection_errors_max_connections“);
if (errors > 0) {
log.error(“达到最大连接数限制,错误次数: {}“, errors);
}
}
}
} catch (SQLException e) {
log.error(“监控连接池失败“, e);
}
}
}
应用架构优化
当单库连接池成为瓶颈时,可能需要从架构层面进行优化,例如引入读写分离、连接池分层或异步处理。
1. 连接池分层设计(读写分离)
为读操作和写操作配置独立的连接池,可以有效分散压力。
@Configuration
@Slf4j
public class MultiLayerConnectionPool {
/**
* 主库连接池(写操作)
*/
@Bean(name = “masterDataSource“)
@Primary
public DataSource masterDataSource() {
HikariConfig config = new HikariConfig();
config.setPoolName(“MasterPool“);
config.setJdbcUrl(“jdbc:mysql://master-host:3306/db“);
config.setUsername(“user“);
config.setPassword(“password“);
config.setMaximumPoolSize(20); // 写操作较少,连接数可以较少
config.setConnectionTimeout(30000);
config.setIdleTimeout(600000);
config.setMaxLifetime(1800000);
config.setReadOnly(false);
return new HikariDataSource(config);
}
/**
* 从库连接池(读操作)
*/
@Bean(name = “slaveDataSource“)
public DataSource slaveDataSource() {
HikariConfig config = new HikariConfig();
config.setPoolName(“SlavePool“);
config.setJdbcUrl(“jdbc:mysql://slave-host:3306/db“);
config.setUsername(“user“);
config.setPassword(“password“);
config.setMaximumPoolSize(50); // 读操作较多,连接数可以较多
config.setConnectionTimeout(30000);
config.setIdleTimeout(600000);
config.setMaxLifetime(1800000);
config.setReadOnly(true); // 设置为只读
return new HikariDataSource(config);
}
/**
* 动态数据源路由
*/
@Bean
public DataSource routingDataSource(
@Qualifier(“masterDataSource“) DataSource master,
@Qualifier(“slaveDataSource“) DataSource slave) {
Map<Object, Object> targetDataSources = new HashMap<>();
targetDataSources.put(“master“, master);
targetDataSources.put(“slave“, slave);
RoutingDataSource routingDataSource = new RoutingDataSource();
routingDataSource.setDefaultTargetDataSource(master);
routingDataSource.setTargetDataSources(targetDataSources);
return routingDataSource;
}
/**
* 自定义数据源路由
*/
public static class RoutingDataSource extends AbstractRoutingDataSource {
@Override
protected Object determineCurrentLookupKey() {
// 根据上下文决定使用主库还是从库
boolean isReadOnly = TransactionSynchronizationManager.isCurrentTransactionReadOnly();
boolean isWriteOperation = TransactionSynchronizationManager.isActualTransactionActive() &&
!TransactionSynchronizationManager.isCurrentTransactionReadOnly();
if (isWriteOperation) {
return “master“;
} else if (isReadOnly) {
return “slave“;
} else {
// 非事务操作,根据方法名判断
String methodName = getCurrentMethodName();
if (methodName != null && methodName.startsWith(“find“) ||
methodName.startsWith(“query“) || methodName.startsWith(“select“)) {
return “slave“;
}
return “master“;
}
}
private String getCurrentMethodName() {
StackTraceElement[] stackTrace = Thread.currentThread().getStackTrace();
for (StackTraceElement element : stackTrace) {
if (!element.getClassName().equals(RoutingDataSource.class.getName()) &&
!element.getClassName().equals(Thread.class.getName())) {
return element.getMethodName();
}
}
return null;
}
}
}
应急处理方案
当线上问题真的发生时,需要一个清晰的应急清单和自动化脚本来快速止血。
1. 连接池爆满应急清单
## 数据库连接池爆满应急响应清单
### 第一阶段:紧急止血(0-5分钟)
- [ ] 确认告警真实性,查看监控指标
- [ ] 判断影响范围(单个应用还是整个系统)
- [ ] 快速重启受影响最严重的应用实例
- [ ] 负载均衡摘除故障节点
- [ ] 临时扩容数据库连接数
```sql
SET GLOBAL max_connections = 2000; -- 临时增加
第二阶段:问题定位(5-15分钟)
-- 查看连接来源
SELECT USER, HOST, COUNT(*) as connections
FROM information_schema.processlist
GROUP BY USER, HOST
ORDER BY connections DESC;
-- 查看长时间运行的查询
SELECT * FROM information_schema.processlist
WHERE TIME > 60
ORDER BY TIME DESC;
- 连接泄漏日志
- 慢查询日志
- 线程堆栈信息
### 第三阶段:临时解决(15-30分钟)
1. **清理无效连接**:
```sql
-- 杀死空闲时间过长的连接
SELECT GROUP_CONCAT(CONCAT(‘KILL ‘, ID, ‘;‘))
FROM information_schema.processlist
WHERE COMMAND = ‘Sleep‘ AND TIME > 600;
- 调整应用配置 (临时):
# 临时增加最大连接数
spring.datasource.hikari.maximum-pool-size: 100
减少连接超时时间
spring.datasource.hikari.connection-timeout: 10000
启用连接泄漏检测
spring.datasource.hikari.leak-detection-threshold: 10000
3. **重启连接池**:
```java
// 通过API重启连接池
((HikariDataSource) dataSource).softEvictConnections();
第四阶段:根因修复(30-60分钟)
- 修复连接泄漏代码
- 优化慢查询SQL
- 调整永久配置参数
- 架构优化(如引入缓存、读写分离)
第五阶段:验证复盘(事后)
- 验证修复效果
- 复盘根本原因
- 更新应急预案
- 完善监控告警
2. 自动化应急处理脚本
一个自动化的脚本可以帮你快速执行诊断和初步修复动作(使用前请务必在测试环境验证,并理解每一步的作用)。
#!/bin/bash
# connection_pool_emergency.sh
DB_HOST=“localhost“
DB_PORT=“3306“
DB_USER=“root“
DB_PASS=“password“
THRESHOLD=80 # 连接使用率阈值
echo “开始数据库连接池应急处理…“
echo “时间: $(date)“
echo “数据库: ${DB_HOST}:${DB_PORT}“
# 1. 检查连接使用率
MAX_CONN=$(mysql -h $DB_HOST -P $DB_PORT -u $DB_USER -p$DB_PASS -sN -e \
“SHOW VARIABLES LIKE ‘max_connections’“ | awk ‘{print $2}’)
CURR_CONN=$(mysql -h $DB_HOST -P $DB_PORT -u $DB_USER -p$DB_PASS -sN -e \
“SHOW STATUS LIKE ‘Threads_connected’“ | awk ‘{print $2}’)
USAGE_RATE=$((CURR_CONN * 100 / MAX_CONN))
echo “连接使用率: ${CURR_CONN}/${MAX_CONN} (${USAGE_RATE}%)“
if [ “$USAGE_RATE“ -lt “$THRESHOLD“ ]; then
echo “连接使用率正常,无需处理“
exit 0
fi
echo “⚠️ 连接使用率超过${THRESHOLD}%,开始应急处理…“
# 2. 分析连接情况
echo -e “\n分析连接情况…“
mysql -h $DB_HOST -P $DB_PORT -u $DB_USER -p$DB_PASS -e “
-- 按用户统计连接数
SELECT
USER,
COUNT(*) as connections,
GROUP_CONCAT(DISTINCT HOST) as hosts,
MAX(TIME) as max_time
FROM information_schema.processlist
GROUP BY USER
ORDER BY connections DESC;
-- 查看长时间空闲连接
SELECT
ID,
USER,
HOST,
DB,
TIME,
STATE,
LEFT(INFO, 100) as query
FROM information_schema.processlist
WHERE COMMAND = ‘Sleep‘ AND TIME > 300
ORDER BY TIME DESC
LIMIT 10;
-- 查看运行时间长的查询
SELECT
ID,
USER,
TIME,
STATE,
LEFT(INFO, 200) as query
FROM information_schema.processlist
WHERE TIME > 30 AND COMMAND != ‘Sleep‘
ORDER BY TIME DESC
LIMIT 10;
“
# 3. 清理无效连接(谨慎操作)
read -p “是否清理空闲超过10分钟的连接?(y/n): “ -n 1 -r
echo
if [[ $REPLY =~ ^[Yy]$ ]]; then
echo “清理空闲连接…“
mysql -h $DB_HOST -P $DB_PORT -u $DB_USER -p$DB_PASS -e “
SELECT CONCAT(‘KILL ‘, ID, ‘;‘) as kill_command
FROM information_schema.processlist
WHERE COMMAND = ‘Sleep‘ AND TIME > 600 AND USER NOT IN (‘system user’, ‘event_scheduler’)
INTO OUTFILE ‘/tmp/kill_commands.sql‘;
SOURCE /tmp/kill_commands.sql;
“
echo “已清理长时间空闲连接“
fi
# 4. 临时调整参数
read -p “是否临时增加最大连接数?(y/n): “ -n 1 -r
echo
if [[ $REPLY =~ ^[Yy]$ ]]; then
NEW_MAX=$((MAX_CONN * 120 / 100)) # 增加20%
echo “临时增加最大连接数到: ${NEW_MAX}“
mysql -h $DB_HOST -P $DB_PORT -u $DB_USER -p$DB_PASS -e \
“SET GLOBAL max_connections = ${NEW_MAX};“
fi
# 5. 生成报告
REPORT_FILE=“/tmp/connection_emergency_$(date +%Y%m%d_%H%M%S).txt“
cat > $REPORT_FILE << EOF
# 数据库连接池应急处理报告
处理时间: $(date)
数据库: ${DB_HOST}:${DB_PORT}
## 处理前状态
- 最大连接数: ${MAX_CONN}
- 当前连接数: ${CURR_CONN}
- 使用率: ${USAGE_RATE}%
## 处理措施
$(if [[ $REPLY =~ ^[Yy]$ ]]; then echo “- 清理了空闲超过10分钟的连接“; fi)
$(if [[ $REPLY =~ ^[Yy]$ ]]; then echo “- 临时增加最大连接数到 ${NEW_MAX}“; fi)
## 建议后续优化
1. 检查应用连接泄漏
2. 优化慢查询SQL
3. 调整连接池配置
4. 考虑读写分离架构
EOF
echo “应急处理完成,报告已保存: ${REPORT_FILE}“
监控与告警体系
建立完善的监控是预防问题的关键。你应该监控连接池的使用率、等待线程数、获取连接时间等核心指标。
1. Prometheus 监控配置示例
# prometheus.yml
scrape_configs:
- job_name: ‘spring-boot’
metrics_path: ‘/actuator/prometheus’
static_configs:
- targets: [‘localhost:8080’]
- job_name: ‘mysql’
static_configs:
- targets: [‘localhost:9104’] # mysqld_exporter
# 告警规则
groups:
- name: connection_pool_alerts
rules:
- alert: HighConnectionPoolUsage
expr: hikaricp_connections_active / hikaricp_connections_max * 100 > 80
for: 5m
labels:
severity: warning
annotations:
summary: “数据库连接池使用率过高“
description: “实例 {{ $labels.instance }} 连接池使用率 {{ $value | humanizePercentage }}“
- alert: ConnectionPoolExhausted
expr: hikaricp_connections_max - hikaricp_connections_active < 5
for: 2m
labels:
severity: critical
annotations:
summary: “数据库连接池即将耗尽“
description: “实例 {{ $labels.instance }} 可用连接少于5个“
- alert: HighConnectionWaitTime
expr: rate(hikaricp_connections_acquired_seconds_sum[5m]) > 1
for: 5m
labels:
severity: warning
annotations:
summary: “获取数据库连接等待时间过长“
description: “实例 {{ $labels.instance }} 平均等待时间 {{ $value }}秒“
- alert: MySQLHighConnections
expr: mysql_global_status_threads_connected / mysql_global_variables_max_connections * 100 > 80
for: 5m
labels:
severity: warning
annotations:
summary: “MySQL数据库连接数过高“
description: “数据库 {{ $labels.instance }} 连接使用率 {{ $value | humanizePercentage }}“
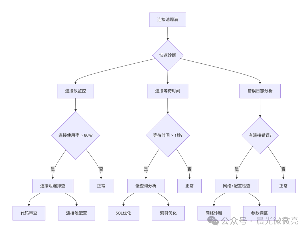
系统化排查流程
当面对连接池问题时,遵循一个清晰的排查路径可以事半功倍。下图概括了从发现问题到定位根因的核心思路:

总结与长期治理
连接池问题往往是系统深层问题的表象。根治它需要代码规范、合理配置、完善监控和架构优化的组合拳。建议你建立长期的治理路线图:
- 短期:建立监控告警,修复明显泄漏,制定应急预案。
- 中期:实现自动化容量规划,建立 SQL 审查和性能测试体系。
- 长期:优化数据库架构,实现智能连接池管理,形成规范化运维体系。
记住,预防远比补救成本更低。通过持续监控、定期优化和经验沉淀,你可以让数据库连接池这个基础设施组件变得稳固而可靠。
如果你想深入探讨更多关于 Java 性能优化或 MySQL 的实战技巧,欢迎来 云栈社区 与更多开发者交流。