我最头疼的场景,其实就两个:
- 产品 idea:脑子里有个“感觉挺对”的想法,但越想越虚,落不到一行具体的PRD文档。
- 写作:要写一篇公众号文章,主题有了,但开头写不出来,结构也松散。
这两个问题表面不同,本质却一样:信息太少、边界不清、路径不明。而我手搓的这个Brainstorm技能,核心任务就是用一套引导式问题与框架,把“我觉得”变成清晰明确的“下一步做什么”。
一、Brainstorm 技能的四个核心能力
1. 发散思维:先把选项池做大
你不必追求一上来就找到“完美答案”。关键在于,先把“所有可能的答案”都堆出来:不同的方向、观察角度、切入点、反例、对标案例,甚至是反向思考……先无顾虑地灌满创意池,后续才有筛选的余地。
2. 问题解构:把宏大命题切成可执行的子任务
产品 idea 最怕的是一句空话:“做个XX版的Notion/Keep/小红书。”写作最怕的也是一句空话:“写一篇关于Skills的文章。”Brainstorm技能会通过提问,逼着你把模糊的命题拆解成更具体、可回答的子问题,直到每个问题都能用一段话解释,或用一个动作来验证。
3. 决策支持:聚类、排序与确定优先级
发散出来的点子本身价值有限。真正的价值在于将它们归类成3~5个“方向簇”,再利用简单的排序规则(如影响/成本、确定性/收益),将“看起来都不错”的状态,推进到“先做哪3个”的可执行决策。
4. 团队对齐:产出目标与路径统一的交付物
写作是与读者对齐,产品开发是与团队对齐。如果Brainstorm的成果能落地为一份清晰的清单,包含共同认可的目标、边界、假设、具体行动项和衡量指标,那么后续工作就不会再依赖个人的脑补来推进。
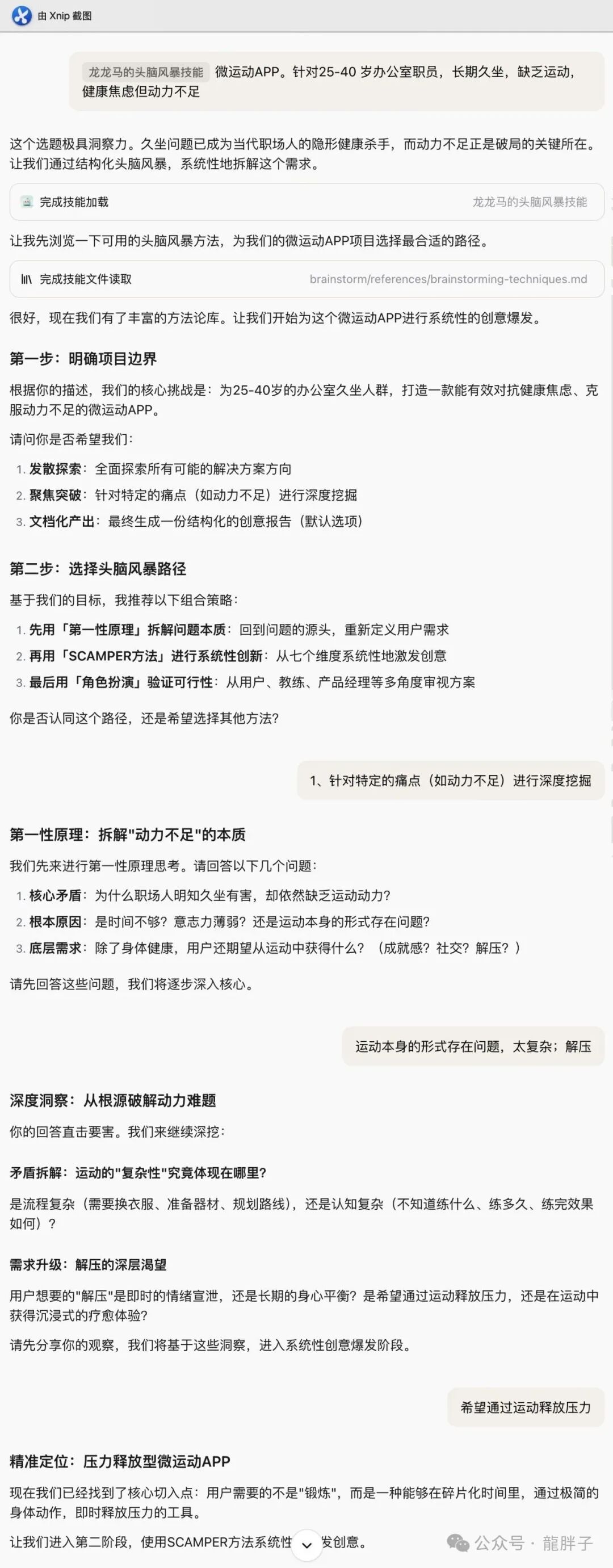
二、场景一:将模糊的产品 Idea 转化为可验证方案
假设你的初始想法只有一句话:“我想做一个让久坐办公的人更愿意动起来的小工具。”
听起来方向没错,但过于宽泛。Brainstorm的第一步,就是帮助你把“宽”变“窄”。
第一步:将 Idea 转化为一句“可讨论”的核心议题
将“我要做什么”转换为“我要解决什么具体问题”:
“我们该如何让久坐办公的职场人在每个工作日主动完成3次微运动?”
第二步:用5W1H钉住问题边界
通过回答这一系列问题,创意的模糊地带会迅速清晰:
- Who:具体指谁?是25-40岁的办公室职员,还是远程工作者?
- When:什么时候最容易触发运动?上午10:30的疲倦期?下午3:00的犯困时刻?还是会议间隙?
- Where:在哪里进行?公司工位旁?家里书房?电梯口?还是茶水间?
- What:什么算“动”?30秒的颈部拉伸?2分钟的靠墙深蹲?还是起身走200步?
- Why:他们为什么不动?是没时间?觉得尴尬?单纯因为懒?还是害怕无法坚持?
- How:用什么方式来触发?手机提醒?趣味挑战?同事对赌?还是进度可视化奖励?
你会发现,很多想法的“模糊感”,恰恰源于这6个基础问题没有被明确定义。
第三步:用“动作型变形”强制开辟新思路
不必记忆复杂术语,只需尝试以下6类简单的变化操作:
- 替换:把“手机提醒”换成“每次会议开始前/后的固定动作”会怎样?
- 组合:把“完成微运动”和“喝一杯水”这两个健康行为绑定会怎样?
- 调整:把目标从“每天运动30分钟”大幅降低到“每天完成3次,每次60秒”会怎样?
- 借用:借用游戏化机制中的“打卡”、“勋章”、“段位”系统会怎样?
- 删减:把功能删减到只剩一个“开始运动”按钮,产品还能跑起来吗?
- 反转:不是提醒你“该动了”,而是设定规则让你“没动就会损失(游戏积分、连续记录等)”会怎样?
跑完这一轮,你会得到一堆可能的方向。
第四步:聚类与优先级排序,筛选出1个MVP
将上一步产生的方向进行归类,例如:
- 触发机制簇:提醒、会议关联、喝水关联、久坐检测…
- 行为难度簇:30秒动作、2分钟动作、5分钟动作…
- 激励方式簇:进度可视化、挑战赛、社交互动、物质奖励…
然后,用一个最朴素的二维矩阵进行排序:
- 影响力:这个方案真的能有效促使用户动起来吗?
- 成本:我能在1周内做出原型或完成验证吗?
第五步:输出“验证清单”,而非“产品功能清单”
最终,落地为3个最简可行实验(MVP):
- 触发实验:用手机日历或闹钟设置固定提醒,跑一周,统计动作完成率。
- 动作实验:准备3套不同的极简动作库,小范围测试哪一套用户做起来更不尴尬、更愿意执行。
- 激励实验:只做一个最简单的可视化进度条,观察它是否能提升用户的连续打卡天数。
至此,你的产品Idea已经从“感觉不错”进化到了“可以验证”。

(上图:Brainstorm技能对“微运动APP”创意进行结构化发散与梳理的示例过程)
三、场景二:将写作主题从空白文档推进到可发布状态
写公众号文章,最难的往往不是“写”本身,而是选择切入角度和确定文章结构。Brainstorm的应对策略是:先开出10个可能的角度,再挑选1个最具“爆点”潜质的,最后将其扩展为详细大纲。
第一步:将主题转化为一句“可输出”的核心命题
不要写“Brainstorm技能解析”这种平淡的标题。尝试写成能让读者产生共鸣或痛感的句子,例如:
“你不是不会写文章,你只是缺一套把零散想法压成清晰结构的流程。”
第二步:用5W1H快速发散10个写作角度
针对同一个主题,至少可以从以下维度开发出不同角度:
- Who:写给谁看?(职场新人、产品经理、运营人员、独立创作者…)
- Why:为什么现在需要读这个?(信息过载、AI工具虽多却不会用…)
- What:它究竟解决什么具体问题?(想法发散、问题拆解、决策犹豫、团队对齐…)
- When:什么时候会用上?(Idea模糊时、写作卡壳时、方案僵持时…)
- Where:放在哪个工作流里最合适?(需求评审前、写作大纲阶段、团队创意会…)
- How:具体怎么使用?(提供模板、分步指南、输入输出示例…)
这一步的目标很纯粹:把“我想写点什么”变成“我有好几个角度可以选”。
第三步:选定角度,列出文章核心骨架
一个经久耐用的文章骨架可以是:
- 开场:描述一个读者熟悉的痛苦场景(如:面对空白文档发呆)。
- 定义:清晰界定Brainstorm是什么,不是什么。
- 价值:阐明为什么这个方法能精准解决上述痛点。
- 方法:提供可复用的流程步骤与模板。
- 案例:跑通一个完整的示例,展示输入与输出。
- 收尾:总结升华,并给予读者明确的行动建议。
第四步:将文章拆解为“可替换模块”
最高效的写作方式,是将文章视为乐高积木。你可以事先准备好几种模块:
- 场景模块(用于产品Idea、写作、方案策划等不同场景)。
- 方法模块(如5W1H分析法、变形发散法、聚类排序法)。
- 模板模块(标准化的输入提问格式、输出文档格式)。
今后撰写同类型文章时,你只需替换场景和案例,正文的核心结构无需从头构思。
第五步:最后冲刺,用它生成“标题池”
公众号标题不必苦苦硬憋。可以让Brainstorm一次性生成20个候选标题,按以下四类风格组织通常很稳妥:
- 结果型:把模糊想法压成可执行清单,我只用了15分钟。
- 对立型:你以为自己是不会写,其实你只是不会结构化思考。
- 场景型:每当产品Idea模糊不清时,我就用这个流程让它落地。
- 时代型:2026年,结构化创意能力将成为职场人的基本功。
你只需从中选择一个最符合你个人风格、也最可能吸引目标读者的即可。
四、两套可直接复制使用的调用模板
模板A:产品Idea梳理(从模糊到可验证)
我要做的事:用一句话描述你的初始想法。
目标用户:他们是谁?描述得越具体越好。
触发场景:他们在什么时间、什么地点会产生这个需求?
核心痛点:他们为什么现在做不到或不愿意做这件事?
可选方向:请基于以上信息,提供20个可能的解决方向,并进行归类。
筛选规则:请按“影响力/成本/确定性”这三个维度帮我评估优先级。
输出:请给出1个MVP方案描述、3个用于验证的最小化实验,以及对应的衡量指标。
模板B:公众号写作构思(从主题到成稿)
主题:我想写的大致内容方向。
读者:我的目标读者是谁?他们目前最大的相关焦虑是什么?
目的:我希望读者读完文章后产生什么想法或采取什么行动?
角度:请提供10个不同的写作切入角度,并标注每个角度最适合哪类读者。
结构:请提供一份包含6个部分的文章大纲,并写出每个部分的要点。
标题:请按照“结果型、对立型、场景型、时代型”四种风格,各生成5个标题。
输出:请生成一篇结构完整、可直接补充细节发布的文章草稿。

(上图:Brainstorm技能应用于“悬疑小说构思”这一创意写作场景的示例)
五、核心价值:将创意流程化
Brainstorm技能最宝贵的价值,并非“代替你思考”。而是将“创意”这件事,从一种依赖灵感和状态的玄学,转变为一种可复制、可执行的标准流程。
当你脑海中只有一个挥之不去的模糊念头,或是面对空白文档感到无从下手时,不妨立即运行一次Brainstorm。你会很快发现一个事实:灵感并非苦苦等待而来,灵感是在你主动运用结构化思考框架的过程中,被“逼”出来的。这种结构化思考的能力,正是高效创意的底层支撑。希望这套方法能帮你更高效地捕捉和实现每一个有价值的想法。欢迎在 云栈社区 分享你的实践与心得。