近期,Binarly研究团队披露了一个影响广泛UEFI设备的安全启动(Secure Boot)绕过漏洞,其核心是 CVE-2025-3052 (BRLY-2025-001)。该漏洞存在于一个由微软第三方UEFI证书签名的模块中,攻击者可借此在操作系统加载前运行未签名代码,从而有效绕过安全启动,破坏整个系统的信任链条。由于攻击者的代码在操作系统自身防御建立前就已执行,这为后续植入持久化恶意软件打开了大门。
这项发现源于在VirusTotal上公开的一个UEFI应用程序,它由微软的第三方UEFI证书签名。虽然该文件首次提交时间是2024年11月,但其签名数据显示签署于2022年10月,这意味着它可能已在生态系统中流通了更长时间。该应用程序是DT Research公司(一家加固移动设备制造商)产品的BIOS刷新工具。尽管最初为特定设备开发,但该模块能在任何信任主题为 “Microsoft Corporation UEFI CA 2011” 证书的设备上运行。这包括了绝大多数现代系统,因为同一证书也被广泛用于签署Linux引导加载程序shim,极大地扩展了此漏洞的潜在影响范围。

图1:使用微软 UEFI CA 2011 证书签名的易受攻击模块
漏洞的根源,再次指向了对NVRAM变量的不安全处理。这类问题在UEFI生态系统中屡见不鲜。Binarly通过其透明平台(Binarly Transparency Platform)执行专项分析,自动检测此类对NVRAM变量数据的不安全使用,并由此发现了CVE-2025-3052。
具体来说,已签名的应用程序会读取一个名为 IhisiParamBuffer 的NVRAM变量内容,并未经验证地直接将其用作多个内存写入操作的目标指针。这导致攻击者可以通过设置该变量为内存中的任意地址,从而获得任意内存写入的能力。

图2:签名的模块盲目信任来自 NVRAM 变量的指针进行内存写入
Binarly于2025年2月26日向CERT/CC报告了此发现。在与微软的沟通中,问题范围进一步扩大:它并非仅影响单一模块,而是涉及14个不同的模块。作为缓解措施,微软在2025年6月的补丁星期二更新中,向安全启动禁止列表 (dbx) 添加了14个新的哈希值。
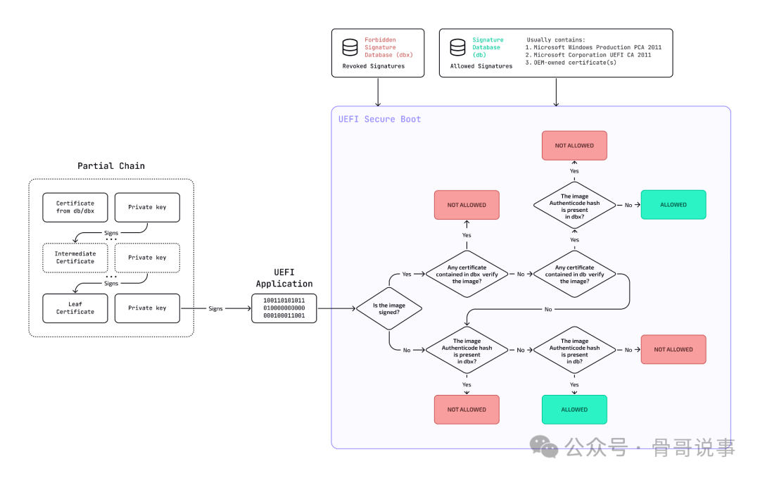
安全启动与微软证书的作用回顾
要理解CVE-2025-3052的严重性,我们得先明确安全启动扮演的角色。安全启动是UEFI信任链的关键一环,负责在固件将控制权移交给操作系统之前,验证操作系统加载器的完整性和真实性。这能有效阻止攻击者用恶意启动程序替换合法的加载器。
UEFI应用程序由叶证书的私钥签名,该证书通过中间证书链连接到存储在 db(签名数据库)中的受信任根CA证书。验证过程依赖于 db(允许的签名/证书)和 dbx(已撤销或禁止的签名/证书)两个数据库。
默认情况下,大多数设备的 db 中包含以下可信证书:
- Microsoft Windows Production PCA 2011 — 用于签署Windows引导加载程序。
- Microsoft Corporation UEFI CA 2011 — 用于验证第三方引导加载程序和组件(包括Linux的shim)。
- OEM自有证书 — 由硬件制造商控制。
而易受攻击的应用程序,正是由上述第二个被广泛信任的证书签署的。

图3:UEFI 安全启动签名和验证流程概要
漏洞模块的发现与分析
这项研究始于在VirusTotal上发现一个名为 Dtbios-efi64-71.22.efi 的UEFI模块。尽管首次提交在2024年11月,但其签署时间戳显示为2022年10月。通过分析文件名、Authenticode证书信息及二进制内部字符串,可以确认该模块由DT Research开发,其功能是一个BIOS更新工具。同时,漏洞涉及的NVRAM变量名称 IhisiParamBuffer 指向了Insyde(系微)作为相关的BIOS供应商。

图4:VirusTotal 上易受攻击模块的截图
CVE-2025-3052的发现与利用
Binarly透明平台自动检测到了此漏洞。生成的报告清晰指出了问题的根源:使用了源自NVRAM变量的不可信指针,并且平台的可达性分析确认,易受攻击的函数可以直接从模块入口点访问,这意味着它很可能被利用。

图5:由 Binarly 透明平台生成的报告
漏洞的伪代码逻辑清晰:易受攻击的函数读取NVRAM变量 IhisiParamBuffer 的值,并将其直接用作后续内存写入操作的目标地址,而写入的值是零。这为攻击者提供了向任意地址写入零的能力。
虽然看似只能写零,但这已构成一个强大的攻击原语。在概念验证(PoC)中,研究者选择覆盖一个名为 gSecurity2 的全局变量。该变量在EDK2实现中指向Security2架构协议,LoadImage 函数依靠它来强制执行安全启动策略。通过将其覆盖为零,即可有效禁用安全启动,从而允许执行任何未签名的UEFI模块。
一个有趣的前提是,IhisiParamBuffer 变量必须可由攻击者写入。在基于Insyde的设备上,该变量通常被锁定为只读。然而,所有其他信任微软UEFI CA 2011证书的设备均可能受此漏洞影响。这种情况凸显了UEFI供应链安全的复杂性:一个供应商的编码错误,最终可能影响整个生态系统中的其他厂商,而该供应商自己的设备却可能因为额外的保护机制而免受影响。

图7:利用 CVE-2025-3052 的 PoC 高层概述
攻击流程概述如下:
- 特权攻击者从操作系统中将
IhisiParamBuffer 变量设置为目标内存地址(例如 gSecurity2 的地址)。
- 攻击者在UEFI启动管理器中注册易受攻击的签名模块,并同时注册一个包含实际有效载荷的未签名模块。
- 设备重启。
- 固件执行易受攻击的模块,其任意写入能力覆盖
gSecurity2 并禁用安全启动。随后,第二个未签名模块被成功加载和执行,攻击者获得任意代码执行权限。
结论与缓解措施
发现漏洞后,Binarly立即启动了负责任的披露流程。微软确认了共14个受影响的模块,并在2025年6月的 dbx 更新中将它们全部列入禁止名单。下表列出了这14个模块及其对应的Authenticode SHA256哈希:
| 名称 |
Authenticode SHA256 哈希 |
| BiosFlashShell-efi64-80.02.efi |
C54A4060B3A76FA045B7B60EEAEBC8389780376BA3EF1F63D417BA1B5528E95 |
| BiosFlashShell-efi64-81.02.efi |
CBFAA286144EB2D165A6B17245BAD4F73058436C7292BE56DC6EBA29A369ADDF |
| Dtbios-efi64-70.17.efi |
9D7E7174C281C6526B44C632BAA8C3320ADDD0C77DC90778CC14893882D74618 |
| Dtbios-efi64-70.18.efi |
9B1F35052CFC5FB06DABE5E8F7B747F081DA28D722DB59ADE253B9E38A7A3C76 |
| Dtbios-efi64-70.19.efi |
E3CE55E584371D3F2FBCA2241EF0711FF80876EBF71BAB07D8ECEE645A40DCFC |
| Dtbios-efi64-70.20.efi |
EE093913ABBD34CB8B5EA31375179A8B55A298353C03AFE5055AA4E8E3F705EF |
| Dtbios-efi64-70.21.efi |
B4E1880425F7857B741B921D04FD9276130927CF90A427C454B970E7A2F442F9 |
| Dtbios-efi64-70.22.efi |
CDA0B4A59390B36E1B654850428CBB5B4C7B5E4349E87ACDE97FB543736FF1D4 |
| Dtbios-efi64-71.17.efi |
C87EFD057497F90321D62A69B311912B8EF8A045FE9C5E6BD5C8C1A4E6F39629 |
| Dtbios-efi64-71.18.efi |
9E19DD645235341A555D6AC0665591453AE13918ECD37DF22DFBEE91EAA9A2DA |
| Dtbios-efi64-71.19.efi |
63F67824FDA998798964FF33B87441857DA92F3A8EE3E04166EEC3156E4E6B82 |
| Dtbios-efi64-71.20.efi |
0BC4F078388D41AB039F87AE84CF8D39302CCBDD70C4ADEE02263EBF6A2DD328 |
| Dtbios-efi64-71.21.efi |
E2AEC271B9596A461EB6D54DB81785E4E4C615CFDA5F4504BCC0A329248A4D36 |
| Dtbios-efi64-71.22.efi |
6B4328EBCBE46ED9118FF2D4472DE329D70BA83016DF7A6F50F8AF92342160A1 |
最直接的缓解措施是确保系统及时应用最新的 dbx 更新。过时或不一致的 dbx 数据库会持续让设备暴露在已知漏洞的攻击风险之下。
安全启动绕过漏洞在UEFI生态系统中持续出现,这提醒我们固件层安全的重要性。对于企业安全团队和高级用户而言,保持对这类底层威胁的关注,并利用专业的安全分析平台或工具进行资产盘点与漏洞检测,是构建纵深防御体系不可或缺的一环。