一、项目背景与问题引入
1.1 代金券项目分库分表实践回顾

在我之前参与的一个代金券项目中,团队采用了按用户ID进行哈希分库分表的策略,以期将数据均匀地分布到不同的数据库和表中,来应对数据量激增带来的单表性能瓶颈。然而,系统上线后不久,一个棘手的问题便浮出水面——严重的数据倾斜。
具体来说,我们的代金券表先通过用户ID哈希取模,路由到16个分库中,每个库内再按月分成12张表。最初的设想很美好:哈希算法能让数据均匀分布。但现实是,一些热衷于参与活动的“羊毛党”或“活动达人”,他们的代金券数量轻松突破数万张,导致其所在分片的数据量远超其他分片,甚至达到10倍以上。
这种倾斜带来的影响是连锁且致命的。查询性能首当其冲,原本200毫秒内的响应,在热点分片上可能飙升到2秒以上。写入同样遭殃,活动高峰期,热点分片的写入延迟达到秒级,用户体验大打折扣。更危险的是,这些分片的CPU和内存使用率长期高位运行,给系统稳定性埋下了巨大隐患。
1.2 数据倾斜问题的深层分析
痛定思痛,我们深入分析了问题根源,发现了几处关键的设计盲点:
分片键选择的局限性。理论上用户ID分布均匀,但实际业务中,少数高活跃用户会囤积大量代金券,导致其数据在特定分片上高度集中。我们的策略只考虑了技术上的均匀,忽略了业务数据的真实分布特征。
业务场景的特殊性。代金券业务完美契合“二八定律”,20%的用户可能持有80%的代金券。我们的分片设计并未针对这种业务特征进行优化,尤其在大型促销期间,数据倾斜被急剧放大。
扩容策略的僵化。初期规划的16个分片很快就不够用了,当我们需要扩容到32个分片时,才发现采用固定哈希取模的代价巨大——需要迁移近一半的数据。这个过程不仅耗时,还伴随着数据不一致的高风险。
二、分库分表策略深度对比
2.1 按业务拆分策略详解

按业务拆分,也称为垂直分库,核心思想是将不同业务模块的数据独立存储到不同的数据库中。像小红书这样的互联网大厂,其技术架构就广泛采用了这种清晰的拆分策略。
小红书业务拆分的实践案例。小红书将整体系统按业务域划分,例如:用户相关的信息、关注关系等存储在独立的“用户库”;笔记内容、评论等存储在“内容库”;点赞、消息等互动数据则归入“互动库”。
这种设计带来了多重好处。首先是业务解耦,各业务库可以独立部署、维护和扩展,降低了模块间的相互影响。其次是资源隔离,能针对不同业务的数据访问特点进行定制化优化,比如用户库可以配置更多读副本来应对读多写少的场景。
当然,挑战也随之而来,最突出的便是跨库事务处理。例如,用户发布笔记时,需要同时更新用户库(发布数+1)和内容库(插入笔记记录)。为了解决这类问题,小红书主要借助了 Seata 这类分布式事务框架,通过其AT或TCC模式来满足不同场景下的事务一致性要求。
在实际应用中,为了降低复杂度,也会采用一些优化策略。比如在发布笔记的场景,可以先将笔记记录写入内容库,然后通过异步消息来更新用户库的发布数。这种最终一致性的方案,虽然存在短暂的数据延迟,但在大多数业务场景下是可接受的,同时大幅简化了系统设计。
2.2 范围分片策略详解

范围分片是一种水平分表策略,按照数据的某个连续字段(如时间、ID区间)进行划分。在小红书的业务里,这种策略在处理时间序列数据时特别常见。
小红书时间分片的典型应用。小红书的笔记数据就采用了按月分片的策略。笔记表按创建时间划分,2025年1月的数据存入 note_202501 表,2月的数据存入 note_202502 表,以此类推。
这种设计的优势很明显。数据天然有序,对按时间范围查询的场景非常友好。历史数据管理便捷,旧数据可以轻松归档或清理,不影响当前业务。扩容便利,新增分片只需创建新表,无需触动历史数据。
但它的劣势同样突出,即数据热点问题。在小红书,一篇爆款笔记的访问量可能是普通笔记的数百甚至上千倍,这些“热点贴”的数据会集中在其发布月份对应的分片上,导致该分片负载激增。
热点数据的处理方案。对此,小红书有一套组合拳。首先是多级缓存策略,将热门内容缓存至Redis乃至CDN,减少数据库直击。其次是数据预热机制,在大促前预测并提前加载潜在热点。再者是读写分离架构,通过增加读副本来分散查询压力。
2.3 两种策略的对比分析
结合我的实战经验和小红书的实践,我们可以从多个维度对比这两种策略:
| 对比维度 |
按业务拆分 |
范围分片 |
| 数据分布 |
业务内数据集中,业务间数据分散 |
数据按范围(如时间)分布 |
| 查询性能 |
单业务查询快,跨业务查询复杂 |
范围查询高效,随机查询需路由 |
| 扩展性 |
业务扩展灵活,数据量扩展受限 |
数据量扩展容易,业务扩展复杂 |
| 事务处理 |
跨库事务复杂,需分布式事务支持 |
本地事务简单,跨分片事务困难 |
| 运维复杂度 |
多库管理复杂,备份恢复成本高 |
分片管理相对简单,但需协调 |
| 适用场景 |
业务模块清晰、耦合度低的系统 |
数据有明显时间或数值范围特征的场景 |
实际应用中,这两种策略常结合使用,形成混合架构。例如小红书整体采用按业务拆分,而在单个业务内部(如内容库的笔记大表),又针对性地采用范围分片。这样既保障了业务的独立性,又解决了单表数据膨胀的问题。
三、核心技术问题深度剖析
3.1 分片键选择的关键考量
分片键的选择是分库分表设计的灵魂,它直接决定了系统的性能和可扩展性。结合项目教训,选择分片键需遵循几个核心原则:
高基数原则。分片键的值域要广、重复率要低。例如用户ID是理想选择,而性别字段则绝不适合,它只有两个取值,必然导致严重倾斜。
业务关联原则。分片键应与核心查询模式强关联。在代金券项目中,我们选择用户ID,正是因为大部分查询都是“查询某用户的代金券列表”。这保证了绝大多数查询能精准路由到单一分片。
稳定性原则。分片键一旦选定应避免修改。像用户ID从注册即固定,保证了路由稳定。若选择手机号这类可能变更的字段,修改时带来的数据迁移成本将难以承受。
哈希算法的选择。确定了分片键,如何映射到具体分片?简单的取模算法(user_id % 16)在扩容时迁移量大。更优的选择是一致性哈希算法,它能在节点变化时,仅需迁移少量数据。
复合分片键的应用。在复杂场景下,单一分片键可能力不从心。小红书在处理评论数据时,就采用了“用户ID + 笔记ID”的复合分片键。这样既能让同一用户的评论相对集中,又能避免某篇爆款笔记的所有评论都压在同一分片上。
3.2 分布式事务处理方案
分库分表后,本地事务变为分布式事务,数据一致性成为巨大挑战。主要有以下几种解决方案:
2PC(两阶段提交)。最传统的方案,分准备和提交两个阶段。小红书在对一致性要求极高的核心业务(如支付)中会使用2PC来保证强一致性。但其缺点也明显:性能瓶颈(长资源锁)和协调者单点故障风险。
TCC(Try-Confirm-Cancel)。一种应用层解决方案,将业务操作分为Try(预留资源)、Confirm(确认执行)、Cancel(取消释放)三个阶段。小红书订单系统会用TCC处理库存扣减和订单生成。它的优点是灵活,但侵入性强,每个业务都要实现三个接口,代码量激增。
Saga模式。将长事务拆分为一系列可补偿的短事务。如果某个步骤失败,则逆向执行前面所有步骤的补偿操作。小红书笔记发布的异步流程(更新发布数、存内容、更新索引)适合用Saga协调。其优势是性能好(无长锁),但补偿逻辑的实现和事务原子性保障比较复杂。
本地消息表方案。基于最终一致性的方案,将分布式事务拆为本地事务+消息异步处理。在代金券项目中,用户领券时先在本库记录(本地事务),然后发消息,由代金券服务消费消息并在对应库创建记录。实现简单,但需处理消息丢失、重复消费和短暂不一致问题,通常需配合幂等性设计。
3.3 跨库查询优化策略
跨库查询是分库分表后的性能杀手,优化策略的核心思想是:尽量避免,无法避免则高效处理。
避免跨库查询的设计原则。最佳优化就是不做跨库查询。通过合理的数据冗余可以达成。例如,小红书在笔记表中冗余存储了作者的昵称和头像URL,这样查笔记详情时无需再跨库查用户信息。
全局表策略。对于数据量小、更新少、被多业务频繁引用的表(如地区表、字典表),可在每个分库都保存一份全量副本。查询时直接在本地库完成。
搜索引擎方案。面对复杂查询(多条件组合、全文搜索),引入Elasticsearch等搜索引擎是利器。小红书将所有可搜索内容(笔记、用户、话题)同步到ES,查询直接走ES,完美规避跨库。
分布式查询中间件。如果必须跨库查,可使用Sharding-JDBC等中间件,它将一个查询拆为多个单库查询,在内存中合并结果。但需注意性能开销,例如“统计所有用户代金券总数”需要查所有分片后再聚合,效率较低。对此,小红书会在业务层做定期更新的汇总缓存。
数据仓库方案。对于复杂的离线统计分析,可将数据同步到专门的数据仓库。小红书使用ClickHouse作为实时分析平台,海量复杂统计直接查询ClickHouse,不影响在线事务数据库的性能。
3.4 扩容策略与数据迁移
业务持续增长,扩容是迟早的事。一个优秀的分库分表方案必须包含平滑的扩容策略。
预分片策略。这是一种前瞻性设计。初期就规划远多于实际需要的虚拟分片数(如32个),但只部署少量物理库来承载它们(如4个库,每个库装8个虚拟分片)。扩容时,只需增加物理库,并将部分虚拟分片迁移过去即可,历史数据无需搬迁。
数据迁移策略。当必须迁移数据时,这是一个高风险操作,需精心设计流程,通常包含:双写(新旧库同时写入,保证数据不丢且验证新库)、全量迁移(使用DataX等工具迁移历史数据)、增量同步(继续双写,校验数据一致性)、切换(在业务低峰期将流量切至新库,停写旧库)。
一致性哈希扩容。对于哈希分片场景,采用一致性哈希算法能极大减少扩容时的数据迁移量。新增节点时,只需迁移该节点在哈希环上相邻的部分数据。小红书的Redis集群就采用此方案管理数据分布。
在线扩容技术。对于要求零停机的业务,可考虑TiDB这类原生分布式数据库。它支持动态增加存储节点,数据会自动在节点间重新均衡,真正实现无感在线扩容。
四、小红书业务场景实战分析
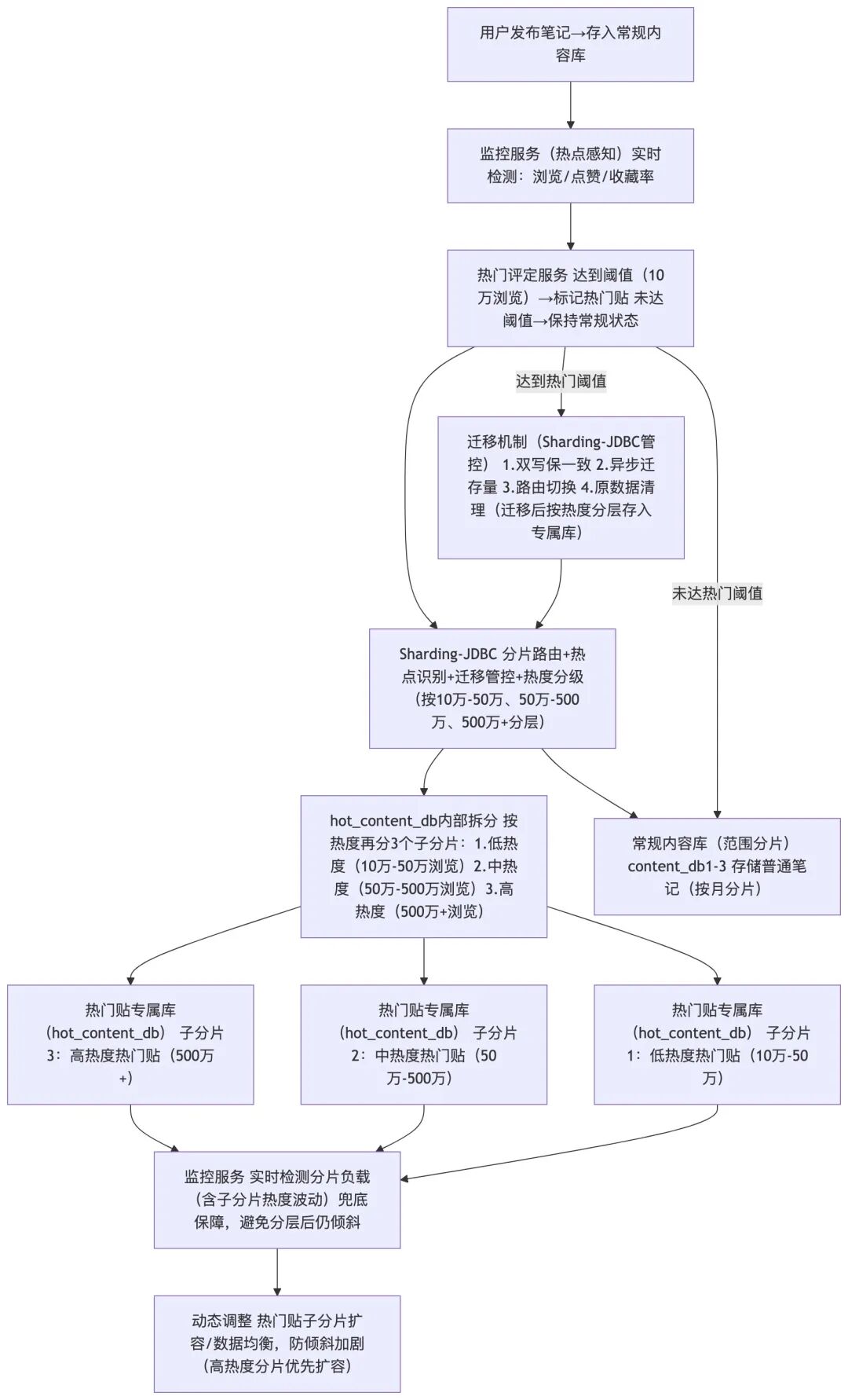
4.1 热门贴分库分表设计

小红书的热门贴业务承载着海量访问,其分库分表设计堪称应对高并发挑战的典范。
业务特点分析。热门贴业务有几个鲜明特征:读多写少(百万阅读,仅作者可改)、访问集中(热点效应极强)、关联查询多(看帖同时要查作者、评论、点赞)。
基于此,小红书采用了复合策略。首先,按业务垂直拆分,帖子、用户、评论、点赞等数据分库存储。对于数据量巨大的帖子主表,则采用了 “时间范围 + 热度分级”的混合分片策略。普通帖子按月分片存储,而一旦被识别为热门贴,则会被迁移到专门的“热点分片库”中。热点库内部还可能根据热度值(如10万-50万浏览、50万-500万浏览、500万+浏览)进一步划分子分片。
评论数据存储优化。评论表采用“帖子ID + 用户ID”的复合分片键,既分散了同一用户的评论,又让同一帖子的评论相对集中,便于查询。同时建立多维度索引(按帖子ID、用户ID、时间)来提升不同场景的查询效率。
点赞数据分布式处理。面对超高并发的点赞请求,小红书将点赞计数存储在Redis集群中,通过用户ID路由到不同实例进行原子操作,既保证了性能又确保了计数准确。
4.2 数据倾斜与热点数据处理
数据倾斜与热点是小红书日常需要应对的挑战,他们建立了一套完善的监控与处理体系。
数据倾斜的识别与监控。通过监控各分片的数据量、查询耗时、CPU使用率等核心指标,设立阈值告警(如查询耗时超均值3倍,CPU超80%),能够快速定位倾斜分片。
热点数据的分级处理策略。小红书将热点数据分级处理:
- 一级热点(如明星新帖):直接缓存至CDN/边缘节点,用户就近访问。
- 二级热点(如头部博主内容):加载到Redis热数据节点,常驻内存。
- 三级热点(如普通优质内容):依靠数据库读写分离架构来抗压。
动态分片调整机制。面对突发热点,静态分片不够用。小红书实现了动态迁移能力,当监控服务识别到某笔记成为热点后,会触发迁移机制,通过双写、异步迁移、路由切换等步骤,将其数据迁移至专属的热点分片库中。
缓存预热与降级策略。对于可预测的热点(如大促活动),会提前进行缓存预热。同时,系统具备服务降级能力,当某服务过载时,可暂时降级非核心功能(如异步加载评论),保障核心链路畅通。
通过这些综合措施,小红书即使在“618”等大促期间,面对数倍于平时的流量,也能将热点数据的访问延迟控制在毫秒级,保障了系统的稳定与用户体验。
五、面试经验总结与技术思考
5.1 面试高频问题汇总
在Java后端开发,尤其是中高级岗位的面试中,分库分表是绕不开的话题。以下是我结合小红书面试经历总结的高频问题及回答思路:
分片策略选择问题。“你用过哪些分库分表策略?优缺点是什么?” 回答时需结合具体项目。例如:“在代金券项目中,我们采用按用户ID哈希分片。优点是数据分布较均匀,多数查询可命中单分片。缺点是遇到高活跃用户会产生严重数据倾斜。对比来看,范围分片适合时间序列数据,查询效率高但易产生冷热不均;按业务拆分利于业务解耦但增加了分布式事务复杂度。”
分片键设计问题。“如何选择合适的分片键?” 可以从几个原则展开:1)高基数,如用户ID而非性别;2)业务关联,分片键应匹配核心查询模式;3)稳定性,避免使用可变更字段(如手机号),否则迁移成本极高。
分布式事务处理问题。“分库分表后如何处理跨库事务?” 需要清晰地列举几种主流方案及适用场景:对一致性要求极高的核心支付可用 2PC;电商下单等场景可用 TCC(但要注意其侵入性);异步流程如笔记发布适合用 Saga;对实时性要求不高的场景可用 本地消息表 实现最终一致性。
跨库查询优化问题。“如何优化跨库查询?” 答案应是多层次的:首先,通过数据冗余避免跨库(如在订单表存用户昵称)。其次,使用全局表(同步字典数据)。第三,引入搜索引擎(如ES处理复杂搜索)。最后,不得已时使用 Sharding-JDBC等中间件,但需意识到其性能开销。
数据倾斜解决方案。“遇到数据倾斜怎么处理?” 可以分享一个完整的排查解决案例:“通过监控发现某分片CPU飙高,慢查询日志定位到热点用户。解决方案包括:1)将热点用户数据通过虚拟节点技术分散到多个逻辑分片;2)用Redis缓存热点用户的查询结果;3)对超高频用户设置独立分片。最终将倾斜比从10:1降至2:1以内。”
扩容策略问题。“如何设计可扩展的架构?” 可以介绍几种思路:预分片策略(初期多规划虚拟分片);一致性哈希(减少扩容迁移量);以及使用 TiDB/OceanBase 等原生分布式数据库,它们具备在线自动扩容和数据均衡能力。
5.2 技术深度要求分析
从小红书的面试来看,他们对技术深度的考察是全面且深入的。
基础原理的深度理解。面试官不会满足于表面答案。例如,问为什么用ReentrantLock,需要深入到AQS原理、CLH队列、公平锁/非公平锁实现差异,并结合项目性能提升数据来说明。
性能优化的实战经验。非常看重解决实际性能问题的能力。需要能清晰陈述如何通过慢查询分析、索引优化、查询改造、引入缓存等具体手段,将接口性能从2秒优化到400毫秒的全过程。
故障排查与问题解决能力。常以场景题形式考察。例如:“线上分片负载不均导致API超时,如何排查?” 理想的回答应展现系统化的排查路径:查看监控定位异常分片 -> 分析慢查询日志 -> 审视SQL与执行计划 -> 根据根因(如热点用户、缺失索引)制定解决方案。
架构设计与技术选型能力。常通过开放性题目考察,如“如果重新设计,你会怎么做?” 回答应体现架构思维:从业务特点出发,设计混合架构(核心业务垂直拆分,大表水平分片),预留弹性伸缩能力,结合多级缓存应对热点,并权衡自研中间件与采用成熟分布式数据库的利弊。
5.3 经验分享与同行讨论
回顾这段项目与面试经历,有几点思考想与各位同行探讨:
从失败中学习的重要性。我的代金券项目是一次宝贵的“踩坑”经验。它深刻揭示了理论设计与业务现实之间的鸿沟。这提醒我们,任何技术方案都必须建立在对业务数据的充分调研和模拟之上,并预留强大的监控告警能力,以便快速响应变化。
技术选型的平衡艺术。没有银弹,只有最适合的选择。按业务拆分、范围分片、哈希分片各有优劣。选型时应坚持“合适优于完美”的原则,综合考虑业务现状、数据规模、团队技术栈和未来发展。架构往往是演进而来的,而非一步到位。
持续优化的必要性。分库分表不是一劳永逸的工程,而是一个需要持续观察、评估和优化的过程。业务在变,数据特征在变,技术也在进步。建立定期的架构评审机制,关注业界动态,适时引入新技术(如分布式数据库),才能让系统持续保持活力。
团队协作与知识共享。分库分表涉及面广,需要DBA、中间件、业务开发、运维等多个角色的紧密协作。在团队内建立良好的技术分享和文档沉淀文化至关重要,它将个人的经验转化为团队的能力,是应对复杂系统挑战的基石。
最后,分库分表的设计与实践是一个极具挑战但也充满收获的领域。它迫使我们去深入理解分布式系统、数据库原理和性能优化,这些积累将成为我们职业生涯中宝贵的财富。希望这些来自实战和面试的经验,能为大家在后端架构设计的道路上提供一些参考。也欢迎大家在云栈社区交流分享更多在Java与数据库领域的实战心得。