在准备小红书 Java 开发工程师的面试时,我对这家公司的技术栈和业务特点做了不少功课。作为一个拥有亿级用户互动和内容分发能力的社交平台,小红书的技术架构必然需要应对极高的挑战。其核心系统已经从早期的单体架构演进到基于 Spring Cloud 和 Kubernetes 的微服务架构,以实现高可用、可扩展和弹性伸缩。
具体来看,小红书的技术特点非常鲜明。首先是高并发场景,像点赞、评论、分享这类用户互动功能,需要处理每秒上万次的请求。公开资料显示,他们通过 ReentrantLock 结合分片锁来优化锁粒度,将全局锁拆分,使得接口吞吐量得到了显著提升。
其次是网络协议的应用。小红书的流量大量依赖 HTTP/3,为此他们自研了基于 Rust 的高性能七层网关 ROFF,集成了负载均衡、TLS 卸载和 QUIC/HTTP3 等能力。在鸿蒙平台上,则采用了 RCP 框架来优化网络资源获取。
在分布式系统架构方面,小红书构建了完善的基础设施。存储上,自研了基于 NVMe SSD 的分布式 NoSQL KV 存储系统 RedKV,支持灵活的弹性伸缩。可观测性方面,他们大规模实践了 eBPF 技术,并对时序数据库 VictoriaMetrics 进行了深度定制,实现了性能的飞跃。
基于这些了解,我重点准备了几个方面的知识:Java并发编程(如 AQS 原理)、网络编程基础、TCP/IP 协议栈的深层原理,以及高并发下的性能优化与安全防护策略。同时,我也深入思考了如何将这些协议知识应用到小红书具体的业务场景中,比如保证用户互动数据的可靠传输。

面试过程深度还原
基础层次:协议核心概念考察
面试官:你好,请先自我介绍一下,重点讲讲你在项目中用到 TCP/IP 协议的场景。
我:面试官您好,我是一名有3年经验的 Java 开发,主要做高并发分布式系统。之前我负责过一个“用户互动统计系统”,场景和小红书很相似,需要处理每秒上万次的点赞请求。在这个系统中,我们大量使用 TCP协议 来保证分布式服务间数据同步的可靠性,特别是通过 TCP 长连接来维持状态一致性。
面试官:能详细讲讲 TCP/IP 协议栈的结构吗?每一层都有哪些主要协议?
我:TCP/IP 协议栈通常分为四层。
- 应用层:负责应用程序间通信,协议有 HTTP、HTTPS、FTP、DNS 等。
- 传输层:提供端到端通信,主要是 TCP(可靠)和 UDP(不可靠)。
- 网络层:负责数据包的路由和寻址,核心协议是 IP。
- 数据链路层:在物理网络上传输数据帧,涉及 ARP 等协议。

面试官追问:TCP 和 UDP 的主要区别是什么?
我:它们有几个根本性的不同:
- 连接性:TCP 是面向连接的,通信前需三次握手建立连接;UDP 无连接,直接发送数据。
- 可靠性:TCP 通过序列号、确认应答、重传等机制保证数据可靠、有序;UDP 不保证,可能丢包、乱序。
- 传输方式:TCP 是面向字节流的,无消息边界;UDP 是面向报文的,有明确边界。
- 效率:TCP 机制复杂,开销大,效率相对低;UDP 简单,开销小,效率高。
因此,像小红书用户互动数据、文件传输这类要求可靠的应用会用 TCP;而实时音视频、DNS 查询则可能用 UDP。

面试官:讲讲 TCP 的三次握手过程。
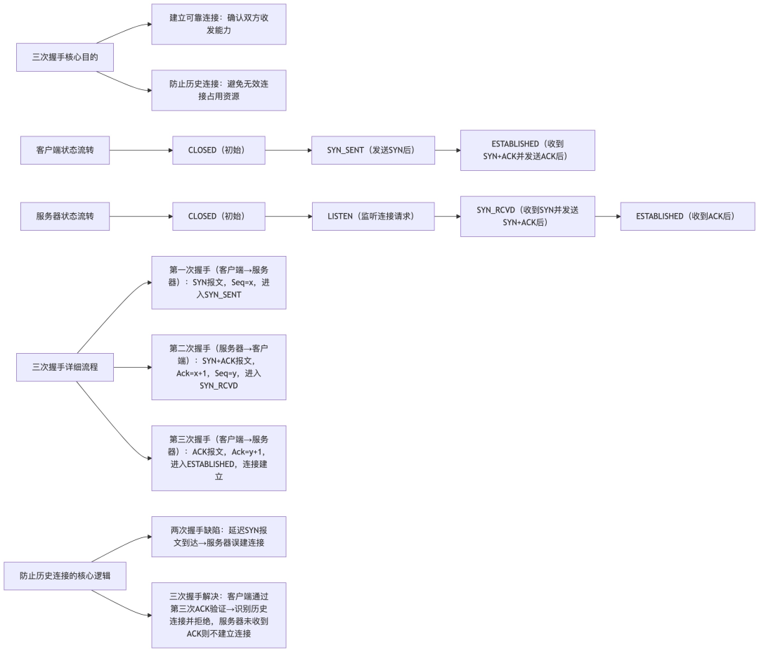
我:三次握手目的是建立可靠连接,并防止历史连接问题。
- 第一次握手:客户端发送 SYN 报文(Seq=x),进入 SYN_SENT 状态。
- 第二次握手:服务器收到后,回复 SYN+ACK 报文(Ack=x+1, Seq=y),进入 SYN_RCVD 状态。
- 第三次握手:客户端回复 ACK 报文(Ack=y+1),双方进入 ESTABLISHED 状态,连接建立。
面试官追问:为什么需要三次,两次不行吗?
我:这个问题很关键。两次握手无法防止历史连接造成的混乱。假设一个旧的 SYN 报文延迟到达服务器,服务器回应后即建立连接(两次握手的情况)。但客户端知道这是个无效的旧连接,会直接忽略。而服务器却一直维持着这个“幽灵连接”,浪费资源。三次握手给了客户端在最后一次 ACK 时“否决”的权利,如果它是历史连接,客户端就不发 ACK,服务器收不到确认,自然不会建立连接。

进阶层次:连接管理与流量控制
面试官:讲讲 TCP 的四次挥手过程。
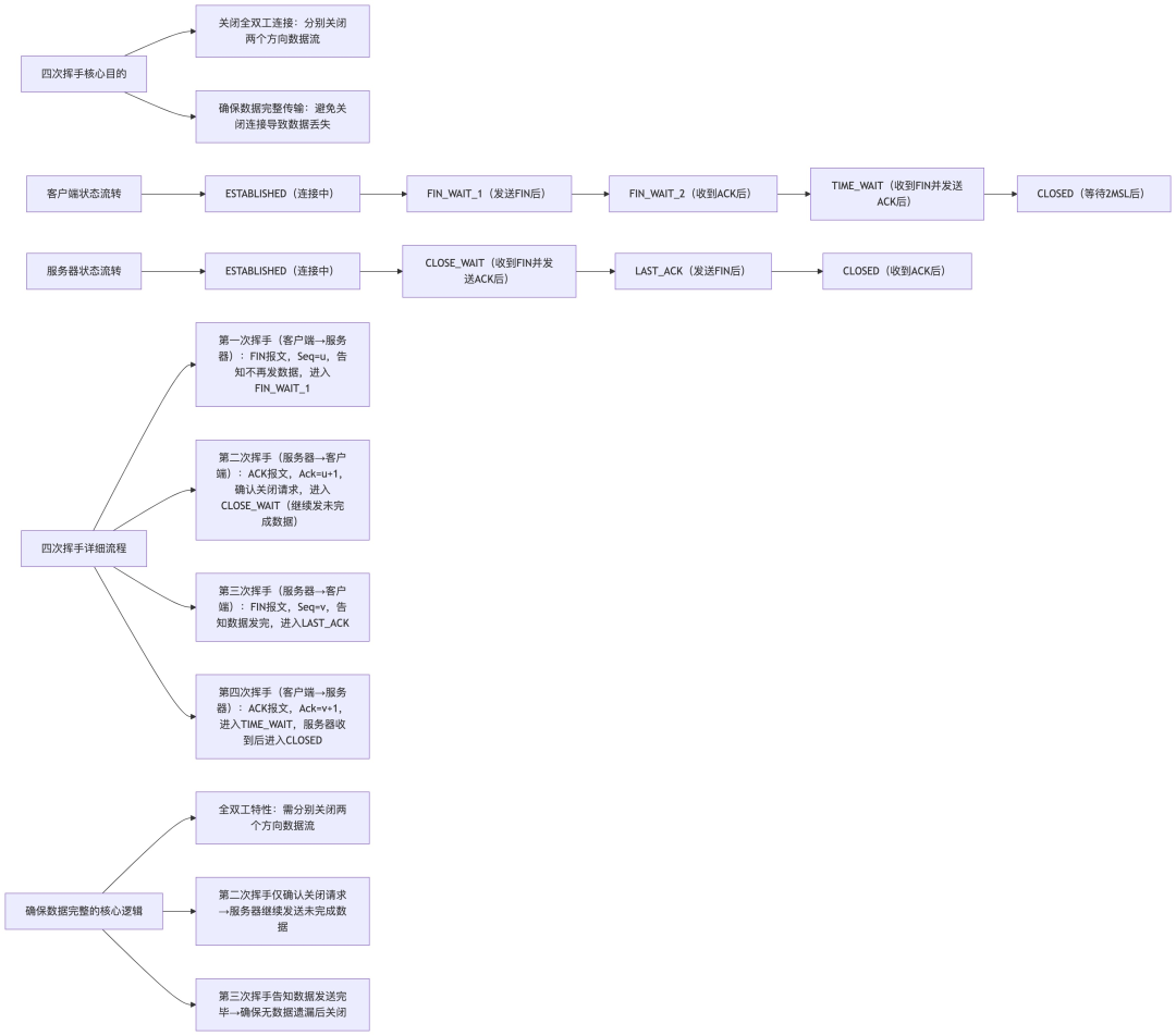
我:由于 TCP 是全双工的,关闭连接需要分别关停两个方向的数据流。
- 第一次挥手:客户端发送 FIN 报文(Seq=u),进入 FIN_WAIT_1,表示不再发送数据。
- 第二次挥手:服务器回复 ACK(Ack=u+1),进入 CLOSE_WAIT,此时服务器可能还有数据要发送。
- 第三次挥手:服务器数据发完后,发送 FIN 报文(Seq=v),进入 LAST_ACK。
- 第四次挥手:客户端回复 ACK(Ack=v+1),进入 TIME_WAIT,等待 2MSL 后关闭。
面试官追问:为什么关闭要四次,而建立只要三次?
我:这正体现了全双工的特性。建立连接时,服务器的 SYN 和 ACK 可以合并成一个报文发送。但关闭时,服务器收到客户端的 FIN 只意味着“客户端不再发数据”,服务器本身可能还有数据要传,所以不能立即回复 FIN。必须等数据都发完,才能发起自己方向的关闭。这确保了数据的完整传输,避免数据在关闭过程中丢失。

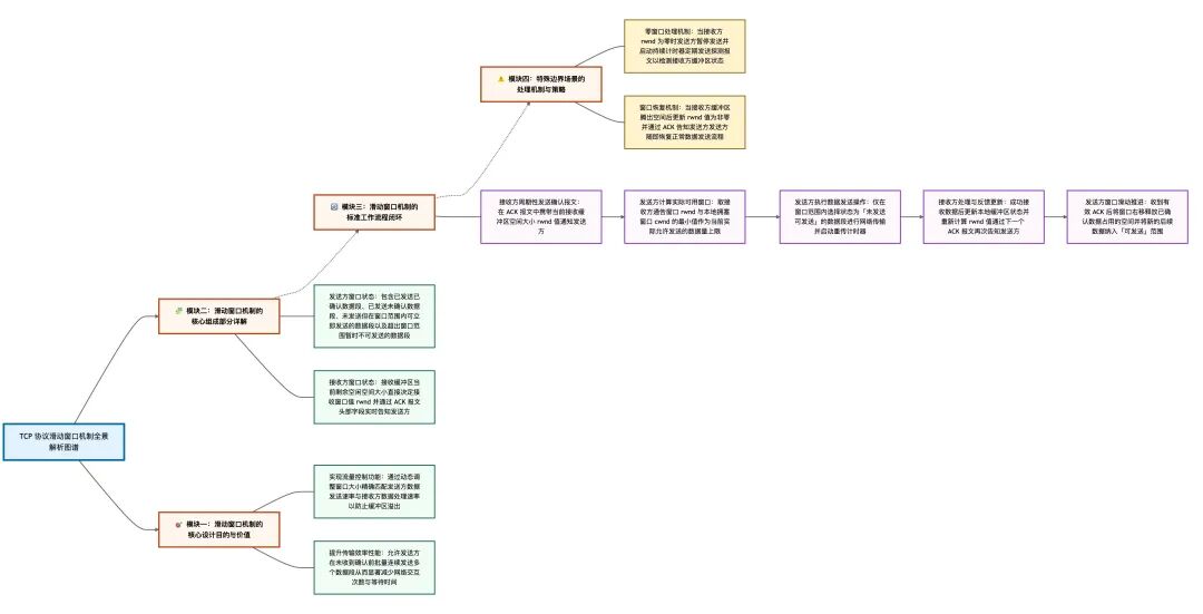
面试官:TCP 的滑动窗口机制是如何实现流量控制的?
我:滑动窗口是流量控制的核心。接收方通过 ACK 报文中的“窗口大小”字段,告知发送方自己还能接收多少数据。发送方维护一个发送窗口,其大小 = min(接收方窗口 rwnd, 拥塞窗口 cwnd)。
你可以把发送窗口想象成一条传送带:
- 最左边是已发送且已确认的数据。
- 中间是已发送但未确认的数据。
- 右边是允许发送但尚未发送的数据。
- 更右边是暂时不允许发送的数据。
随着接收方不断确认(ACK),这个窗口就向右“滑动”,新的数据被允许发送。如果接收方处理不过来,窗口大小会减小甚至变为0,发送方就会暂停发送,并发送“窗口探测”报文来询问。

深度层次:高并发优化与分布式实践
面试官:高并发下,TCP 连接的建立和释放会带来哪些性能问题?如何优化?
我:主要有两个典型问题。
一是 TIME_WAIT 状态过多。主动关闭方会进入 TIME_WAIT,等待 2MSL(通常 60s)。短连接频繁时,大量连接处于此状态,占用端口和内存,可能导致端口耗尽。优化方法:
- 调整
net.ipv4.tcp_fin_timeout 缩短超时。
- 服务端设置
SO_REUSEADDR 选项,允许复用 TIME_WAIT 端口。
- 客户端设置
SO_REUSEPORT(谨慎使用)。
二是 SYN Flood 攻击。攻击者发送大量伪造 SYN 但不完成握手,填满服务器的半连接队列。防护策略:
- 启用
SYN Cookie,在资源紧张时不分配完整连接资源。
- 调整半连接队列大小 (
tcp_max_syn_backlog)。
- 缩短 SYN_RECV 状态超时。
面试官追问:生产环境中如何监控和调优 TCP 连接性能?
我:监控是调优的前提。
- 使用工具:
netstat 或 ss 查看各状态连接数;tcpdump 抓包分析异常流量。
- 系统参数调优:
# 扩大本地端口范围
sysctl -w net.ipv4.ip_local_port_range="10000 65000"
# 限制 TIME_WAIT 最大数量
sysctl -w net.ipv4.tcp_max_tw_buckets=200000
# 开启快速回收(注意 NAT 环境问题)
# sysctl -w net.ipv4.tcp_tw_recycle=1 # 较新内核已移除
- 应用层优化:使用连接池(如数据库、Redis连接池)复用长连接,避免频繁握手。

面试官:在分布式系统中,如何保证跨网络的数据传输完整性?特别是在网络不稳定的情况下。
我:这需要多层次保障,不能只依赖 TCP。
- 应用层协议设计:自定义序列号和确认机制。即使 TCP 层看似正常,应用层也能发现丢包或乱序,并触发重传。
- 超时与重传:根据动态计算的 RTT(往返时间)设置合理的超时,并采用指数退避策略进行重传,避免雪崩。
- 数据校验:传输前计算并附加 CRC32 或 MD5 等校验和。接收方验证,失败则要求重发,防止数据篡改或损坏。
- 幂等性设计:接口设计保证同一请求执行多次结果一致。利用唯一请求 ID 来去重,防止网络重试导致的数据重复问题。
面试官追问:如何处理网络分区导致的数据不一致?
我:这取决于业务对一致性和可用性的权衡。
- 强一致性模型:如使用分布式事务(2PC/3PC),但在分区期间可能牺牲可用性。
- 最终一致性模型:更常见。我们曾在项目中采用 事件溯源(Event Sourcing)+ CQRS。写操作作为事件持久化,读模型从专有视图获取。分区期间,各节点独立记录事件;网络恢复后,通过事件同步与重放,使状态最终一致。

面试后复盘与自我评估
理论知识掌握度
总体而言,我对 TCP/IP协议栈 的基础结构、连接管理、可靠传输机制掌握比较扎实,能够清晰阐述并举例。但在深度上仍有欠缺,例如对 TCP 拥塞控制算法(如 CUBIC)的具体细节、HTTP/3 与 QUIC 协议的前沿动态,了解还不够深入。这些是后续需要强化的点。

实战技巧应用能力
我能结合具体项目经验来回答,比如提到在“用户互动统计系统”中用分片锁优化并发,以及使用连接池、调整 Socket 参数等优化手段。问题排查方面,能熟练使用 netstat、tcpdump 等基础工具。不足之处在于,对 eBPF 等更先进的网络监控手段缺乏实战经验,在极端复杂网络故障下的排查能力有待提升。

临场表现与沟通
我尝试运用了一些沟通技巧,比如用 PREP+R(观点-原因-例子-重申-关联)结构组织答案,对模糊问题主动确认,并在回答后适当引导面试官展开。但也暴露出一些问题:有时表达不够简洁,容易陷入细节;技术术语使用未能始终兼顾听者理解。节奏把控上,可以更灵活地捕捉面试官的兴趣点进行深入。

总结与后续提升计划
这次面试系统考察了从 TCP/IP 基础、Java 网络编程,到高并发优化、分布式系统设计的完整链条。它清晰地映射了像小红书这类公司对后端开发者的技术要求:不仅要知道原理,更要能解决实际的高并发、分布式难题。

基于复盘,我制定了改进计划:
- 理论深化:精读《TCP/IP详解》,研究拥塞控制算法、HTTP/3/QUIC 协议及 eBPF 技术原理。
- 实战提升:在个人项目或开源贡献中,实践 TCP 连接池深度调优、复杂网络故障模拟排查。
- 视野拓展:持续关注 Service Mesh、云原生网络等技术动态。
- 软技能优化:进行模拟面试,刻意练习简洁、结构化表达,提升面试沟通中的节奏感。
面试不仅是考核,更是极佳的学习和自省机会。通过这次针对性的准备与复盘,我对网络协议的理解和应用能力有了更系统的梳理。技术之路需持续精进,将每次挑战都转化为成长地图上的清晰坐标。如果你也在准备类似的技术面试,欢迎到 云栈社区 交流讨论,共同进步。
