你是否认为AI Agent仅仅是“升级版的聊天机器人”?这种观点在初期或许可以接受,就像我们习惯了一问一答的简单交互。但很快我们就会发现,这种单轮的提示-响应模式在处理复杂任务时显得力不从心。真正的质变发生在AI系统开始能够模拟人类的思考过程时:规划、行动、观察、反思、并循环往复。
这正是Agentic AI的核心魅力所在。要构建出具备这种能力的系统,理解其背后的几种核心设计模式至关重要。

本文将深入剖析当前重塑AI系统构建方式的四种核心Agentic模式,详细解读每种模式的工作机制、适用场景,并探讨如何将它们组合起来,构建出真正可用、可投入生产的智能系统。
为什么Agentic模式现在如此关键?
传统的大语言模型(LLM)虽然“知识渊博”,但也相当脆弱。面对一个查询,它倾向于一次性给出最终答案,却无法进行自我纠正、反复迭代或制定周密的执行计划。这类模型缺乏与外部世界交互的“手脚”——它们无法主动浏览网页、生成图片、编写脚本,更不用说并行处理多项复杂任务了。
Agentic模式正是为了解决这些根本性局限而生的。 它将一个静态的语言模型转变为动态的推理引擎:把复杂的任务分解成多个简单的子任务,并通过单个或多个代理的协作来逐一完成。在这个过程中,Agent可以调用外部工具、校验自身输出、与其他Agent协同工作——这些都是单轮提示根本无法实现的场景。
模式一:反思(Reflection)—— 让Agent学会自我审视
想象一下在报社工作的场景:主编让你写一篇特稿。初稿完成后,在提交之前你一定会通读一遍,检查事实错误、找出论证薄弱点、核实信息来源、修改结论。这一轮自我审查的过程,就是“反思”。
大型语言模型(LLM)同样可以做到这一点,在返回最终结果之前,审视并迭代改进自己生成的内容。
在最简单的形态下,Reflection是一个两步循环。第一步,Agent生成初始输出(代码、文章、研究报告等);第二步,同一个Agent或另一个专职的“评审”Agent对输出进行分析,识别缺陷和可改进之处。这个循环可以反复执行,直到输出质量达到预设的阈值。

代码示例:
# Agent生成响应,批评它,然后改进它。
# 安装: pip install ollama
# 需要: Ollama在本地运行 → https://ollama.com
# 先拉取模型: ollama pull llama3.2
import ollama
MODEL = "llama3.2"
def generate(prompt: str) -> str:
response = ollama.chat(
model=MODEL,
messages=[{"role": "user", "content": prompt}]
)
return response["message"]["content"]
def reflect_and_improve(task: str, iterations: int = 2) -> str:
print(f"📝 Task: {task}\n")
# 步骤1: 生成初始回答
draft = generate(task)
print(f"--- Draft ---\n{draft}\n")
for i in range(iterations):
# 步骤2: 批评草稿
critique_prompt = f"""
You are a strict reviewer. Here is a task and a draft response.
Task: {task}
Draft: {draft}
Identify weaknesses or errors in the draft, then write an improved version.
"""
draft = generate(critique_prompt)
print(f"--- Iteration {i + 1} ---\n{draft}\n")
return draft
if __name__ == "__main__":
final = reflect_and_improve(
task="Explain what a Large Language Model is in 3 sentences."
)
print(f"✅ Final Answer:\n{final}")
典型应用场景包括:
- 代码生成中的“生成-测试-定位Bug-重新生成”循环。
- 创意写作中对语调、清晰度和逻辑的反复打磨。
- 数据分析报告中对逻辑缺陷的自查与修正。
- 数学推理中逐步验证并修复中间步骤的错误。
工具使用赋予了Agent与训练数据之外的实时世界进行交互的能力。
Tool Use(也称为Function Calling)的基本流程如下:Agent接收到任务后,首先判断是否需要借助外部工具;如果需要,则生成一个结构化的工具调用请求;工具执行后返回结果;Agent再将结果纳入自己的推理链条中继续处理。

代码示例:
# 模式2: 工具使用
# Agent决定何时调用外部工具(搜索、计算器、天气)
# 并将其结果纳入最终回答。
# 安装: pip install ollama requests
# 需要: Ollama在本地运行 → https://ollama.com
# 先拉取模型: ollama pull llama3.2
import ollama
import requests
import json
MODEL = "llama3.2"
# ── 定义的工具 ──────────────────────────────────────────────────────────────
def get_weather(city: str) -> str:
"""Fetch current weather for a city using the free Open-Meteo API."""
# 步骤1: 将城市名称地理编码为经纬度
geo = requests.get(
"https://geocoding-api.open-meteo.com/v1/search",
params={"name": city, "count": 1}
).json()
if not geo.get("results"):
return f"Could not find location for '{city}'."
lat = geo["results"][0]["latitude"]
lon = geo["results"][0]["longitude"]
# 步骤2: 获取天气
weather = requests.get(
"https://api.open-meteo.com/v1/forecast",
params={
"latitude": lat,
"longitude": lon,
"current_weather": True
}
).json()
current = weather["current_weather"]
return (
f"Weather in {city}: {current['temperature']}°C, "
f"wind speed {current['windspeed']} km/h."
)
def calculator(expression: str) -> str:
"""Safely evaluate a basic math expression."""
try:
result = eval(expression, {"__builtins__": {}})
return f"Result of '{expression}' = {result}"
except Exception as e:
return f"Error evaluating expression: {e}"
# 工具注册表 - 将工具名称映射到函数
TOOLS = {
"get_weather": get_weather,
"calculator": calculator,
}
# 发送给模型的工具描述,让它知道有哪些可用工具
TOOL_DESCRIPTIONS = """
You have access to the following tools. Call a tool by responding with JSON in this exact format:
{"tool": "<tool_name>", "args": {"<arg>": "<value>"}}
Available tools:
1. get_weather(city: str) — Returns the current weather for a city.
2. calculator(expression: str) — Evaluates a math expression like "12 * 9".
If you don't need a tool, just answer directly in plain text.
Only call ONE tool per response.
"""
# ── Agent循环 ─────────────────────────────────────────────────────────────────
def run_tool_agent(user_query: str) -> str:
print(f"🧠 Query: {user_query}\n")
messages = [
{"role": "system", "content": TOOL_DESCRIPTIONS},
{"role": "user", "content": user_query}
]
for step in range(5): # 最多5步
response = ollama.chat(model=MODEL, messages=messages)
reply = response["message"]["content"].strip()
# 尝试从模型的响应中解析工具调用
try:
call = json.loads(reply)
tool_name = call.get("tool")
args = call.get("args", {})
if tool_name in TOOLS:
print(f"🔧 Calling tool: {tool_name}({args})")
tool_result = TOOLS[tool_name](**args)
print(f"📦 Tool result: {tool_result}\n")
# 将结果反馈给模型
messages.append({"role": "assistant", "content": reply})
messages.append({"role": "user", "content": f"Tool result: {tool_result}\nNow answer the original question."})
continue
except (json.JSONDecodeError, TypeError):
pass
# 没有工具调用 - 这是最终答案
print(f"✅ Final Answer:\n{reply}")
return reply
return "Agent did not reach a conclusion."
if __name__ == "__main__":
run_tool_agent("What is the weather in Tokyo? Also what is 144 divided by 12?")
适用场景非常广泛:
- 研究类Agent从网络、API、PDF等多源浏览和综合信息。
- 个人助理Agent管理待办事项、发送邮件或在特定应用中下单。
- 金融Agent实时拉取股票价格与市场行情数据。
- 新闻聚合Agent从多个渠道抓取并整合最新资讯。
模式三:规划(Planning)—— 行动之前先“想清楚”
假设有人接到开发一个应用程序的任务,不假思索就开始写代码,没有任何前期规划。这种做法无疑会让人感到不安。
优秀的工程师会先拆解问题,列出可执行的步骤序列,然后逐步推进。Agent同样需要这种能力。Planning模式赋予Agent的正是这种“先想后做”的理性思维。
规划主要有两种主流变体。
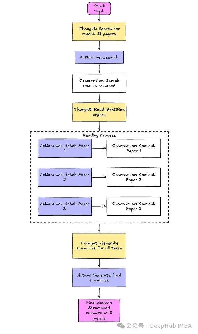
第一种是ReAct(推理+行动)。 这是目前最流行的规划方式,Agent在“推理(Thought)—行动(Action)—观察(Observation)”三个环节之间交替循环:先思考下一步该做什么,然后执行动作(调用工具或完成某个步骤),接着观察执行结果,再基于结果进入下一轮推理,如此循环直至任务完成。

第二种是Plan-and-Execute(计划并执行)。 与ReAct那种“边走边看”的即时规划风格不同,Plan-and-Execute要求Agent在动手之前,一次性生成一个完整的、线性的执行计划,然后严格按照这个计划顺序执行。
Phase 1 — 计划:
“为了完成这个任务,我将采取以下5个步骤:...”
Phase 2 — 执行:
步骤1 → [执行] → 结果
步骤2 → [执行] → 结果
...
步骤5 → 最终输出
代码示例(ReAct):
# 模式3: 规划 (ReAct — 推理 + 行动)
# Agent推理下一步该做什么,行动(使用工具),
# 观察结果,然后再次推理——直到任务完成。
# 安装: pip install ollama requests
# 需要: Ollama在本地运行 → https://ollama.com
# 先拉取模型: ollama pull llama3.2
import ollama
import requests
import re
MODEL = "llama3.2"
# ── 模拟工具 ─────────────────────────────────────────────────────────────────
def search_web(query: str) -> str:
"""Simulated web search (replace with real search API in production)."""
mock_db = {
"transformer architecture":
"Transformers use self-attention mechanisms to process sequences in parallel.",
"who invented transformers":
"The Transformer architecture was introduced by Vaswani et al. in the paper "
"'Attention Is All You Need' (2017) at Google Brain.",
"applications of transformers":
"Transformers are used in NLP (BERT, GPT), computer vision (ViT), "
"speech recognition, and drug discovery.",
}
for key, value in mock_db.items():
if key in query.lower():
return value
return f"No results found for '{query}'."
def summarize(text: str) -> str:
"""Use the LLM itself to summarize a piece of text."""
response = ollama.chat(
model=MODEL,
messages=[{"role": "user", "content": f"Summarize this in one sentence:\n{text}"}]
)
return response["message"]["content"].strip()
TOOLS = {
"search_web": search_web,
"summarize": summarize,
}
# ── ReAct系统提示词 ────────────────────────────────────────────────────────
REACT_PROMPT = """You are a reasoning agent. Solve tasks step by step using this loop:
Thought: Think about what to do next.
Action: <tool_name>(<argument>)
Observation: [result of the action]
... repeat as needed ...
Final Answer: <your complete answer>
Available tools:
- search_web(query) — Search for information on a topic.
- summarize(text) — Summarize a block of text into one sentence.
Always start with a Thought. End with Final Answer when done.
"""
# ── ReAct Agent循环 ───────────────────────────────────────────────────────────
def parse_action(text: str):
"""Extract tool name and argument from 'Action: tool_name(argument)'"""
match = re.search(r"Action:\s*(\w+)\((.+?)\)", text, re.DOTALL)
if match:
return match.group(1).strip(), match.group(2).strip().strip('"').strip("'")
return None, None
def run_react_agent(task: str) -> str:
print(f"🎯 Task: {task}\n")
messages = [
{"role": "system", "content": REACT_PROMPT},
{"role": "user", "content": f"Task: {task}"}
]
for step in range(8): # 最多8个ReAct步骤
response = ollama.chat(model=MODEL, messages=messages)
reply = response["message"]["content"].strip()
print(f"[Step {step + 1}]\n{reply}\n")
# 检查Agent是否已达到最终答案
if "Final Answer:" in reply:
final = reply.split("Final Answer:")[-1].strip()
print(f"✅ Final Answer:\n{final}")
return final
# 解析并执行动作
tool_name, argument = parse_action(reply)
if tool_name and tool_name in TOOLS:
observation = TOOLS[tool_name](argument)
print(f"🔭 Observation: {observation}\n")
# 将交互追加到消息历史
messages.append({"role": "assistant", "content": reply})
messages.append({"role": "user", "content": f"Observation: {observation}"})
else:
# 未找到有效动作 - 要求Agent继续
messages.append({"role": "assistant", "content": reply})
messages.append({"role": "user", "content": "Continue your reasoning."})
return "Agent reached maximum steps without a final answer."
if __name__ == "__main__":
run_react_agent(
"Who invented the Transformer architecture and what are its main applications?"
)
Planning模式的适用场景集中在以下几类任务:
- 涉及多个相互依赖步骤的研究性任务,例如市场调研或学术文献综述。
- 软件开发中,需要先进行架构设计,再进入具体编码阶段的工作流程。
- 业务流程自动化中,需要在关键决策节点反复推理和修正的场景。
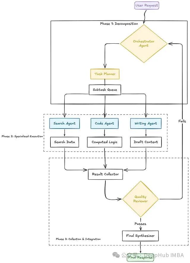
模式四:多智能体协作—— 分工、专精、协同增效
现实中,没有人能精通所有领域。团队之所以强大,正是因为每个成员各有专长,通过协作可以产出任何个体都无法独立完成的成果。
AI Agent也遵循同样的逻辑。多个具备不同专长的Agent各司其职,协同工作,以完成单一Agent难以应对的复杂任务。这一模式主要有以下几种架构变体。
第一种:编排器 + 子代理(Orchestrator + SubAgents)。 一个中央编排器负责接收原始任务、进行任务分解,然后将各个子任务分配给多个专业的子Agent并行处理,最后汇总并整合所有子结果。

第二种:对等代理协作/辩论(Peer Agents)。 多个能力相当的Agent独立处理同一任务,随后对比、辩论各自的结论,通过“思想的碰撞”逼近最优解。这种模式类似于研究者之间的学术讨论,在对精度和可靠性要求极高的任务中(如法律分析、医学诊断)尤其有价值。

第三种:顺序流水线(Sequential Pipeline)。 可以将其想象成一个专业分工的流水线团队,在同一任务上依次接力。Agent A产出的结果交给Agent B处理,Agent B加工后的结果再交给Agent C,以此类推,直到得到最终输出。
[数据采集员] → [分析师] → [事实核查员] → [撰稿人] → 最终报告
代码示例(编排器 + 子代理):
# 模式4: 多Agent协作
# 一个编排器Agent分解任务并将子任务委派给
# 专业化Agent(研究员、分析师、写手)。
# 每个Agent都有一个专注的角色和系统提示词。
# 安装: pip install ollama
# 需要: Ollama在本地运行 → https://ollama.com
# 先拉取模型: ollama pull llama3.2
import ollama
MODEL = "llama3.2"
# ── 基础Agent ─────────────────────────────────────────────────────────────────
def run_agent(system_prompt: str, user_message: str) -> str:
"""Run a single agent with a given role and task."""
response = ollama.chat(
model=MODEL,
messages=[
{"role": "system", "content": system_prompt},
{"role": "user", "content": user_message}
]
)
return response["message"]["content"].strip()
# ── 专业化Agent ─────────────────────────────────────────────────────────
def researcher_agent(topic: str) -> str:
"""Gathers key facts and background on a topic."""
system = (
"You are a research specialist. When given a topic, provide 4–5 key facts, "
"background context, and important figures or milestones. Be concise and factual."
)
print("🔍 Researcher Agent working...")
result = run_agent(system, f"Research this topic: {topic}")
print(f" Done.\n")
return result
def analyst_agent(research: str) -> str:
"""Identifies trends, insights, and implications from research."""
system = (
"You are a data analyst and critical thinker. Given research notes, "
"extract 3 key insights or trends and explain their implications. "
"Be analytical and structured."
)
print("📊 Analyst Agent working...")
result = run_agent(system, f"Analyze these research notes:\n{research}")
print(f" Done.\n")
return result
def writer_agent(topic: str, research: str, analysis: str) -> str:
"""Writes a polished short article from research and analysis."""
system = (
"You are a professional tech writer. Given a topic, research notes, and analysis, "
"write a clear, engaging 150-word summary suitable for a technical blog. "
"Use simple language and a logical structure."
)
print("✍️ Writer Agent working...")
result = run_agent(
system,
f"Topic: {topic}\n\nResearch:\n{research}\n\nAnalysis:\n{analysis}\n\nWrite the blog summary."
)
print(f" Done.\n")
return result
# ── 编排器 ───────────────────────────────────────────────────────────────
def orchestrator(topic: str) -> str:
"""
Central orchestrator that:
1. Delegates research to the Researcher Agent
2. Sends research to the Analyst Agent
3. Passes both outputs to the Writer Agent
4. Returns the final polished output
"""
print(f"🎬 Orchestrator: Starting pipeline for topic → '{topic}'\n")
print("=" * 55)
# 步骤1: 研究
research = researcher_agent(topic)
# 步骤2: 分析
analysis = analyst_agent(research)
# 步骤3: 写作
final_article = writer_agent(topic, research, analysis)
print("=" * 55)
print(f"\n✅ Final Output:\n\n{final_article}")
return final_article
if __name__ == "__main__":
orchestrator("The rise of Agentic AI systems in 2024")
多Agent协作的落地场景十分多样:
- 软件开发: 由架构师、编码员、代码审查员、测试员组成的虚拟团队。
- 金融分析: 数据采集、量化分析、风险评估、报告撰写等Agent分工配合。
- 内容创作: 研究、写作、编辑、SEO优化各环节的Agent组成创作流水线。
- 客户支持: 由智能分诊、专业知识处理、复杂问题升级等Agent组成的协同响应系统。
模式之间如何组合使用?
这四种核心模式绝非互斥。在实际的生产级系统中,最成熟、强大的方案往往是它们的有机叠加与组合。
以一个AI驱动的竞争情报分析平台为例,它的架构很可能融合了所有模式:

- 工具使用(Tool Use):Agent从网络、API、PDF等外部数据源采集信息。
- 规划(Planning):Agent制定计划,决定检查哪些数据源以及按什么顺序进行。
- 多智能体协作(Multi-Agent):研究Agent、分析Agent、写作Agent并行工作。
- 反思(Reflection):专门的评审Agent对最终生成的报告进行准确性核查。
每种模式都在弥补一类特定的短板——Reflection提升输出质量,Tool Use拓展交互边界,Planning应对步骤复杂性,Multi-Agent解决规模和专业分工问题。将这四层能力叠加在一起,一个简单的LLM就演进成了可以在生产环境中自主运行、持续进化的智能系统。
总结
单轮提示、简单问答的AI时代正在成为过去。取而代之的,是具备思考、规划、行动、自检和协作能力的智能体(Agent)——这与一支配合默契的人类工程团队所做的事情,在本质上已没有区别。
反思(Reflection)、工具使用(Tool Use)、规划(Planning)和多智能体协作(Multi-Agent Collaboration),这四种模式构成了这次AI能力范式转移的基础构件。理解它们的意义远超理论层面;它直接决定了你最终构建出的,是一个只能用于演示的脆弱原型,还是一个能够在真实、复杂的生产环境中持续创造价值的稳健系统。对AI Agent架构设计感兴趣的开发者,欢迎在云栈社区交流更多实践经验。