对于许多开发者来说,项目经验不足、简历缺乏技术亮点是求职面试中的主要痛点。如何快速积累有深度的实战项目经验,成为技术进阶的关键。本文将介绍10个涵盖不同场景的复杂分布式系统项目,从高并发短链到微服务商城,从SaaS应用到AI智能体,旨在帮助开发者构建扎实的项目履历,深入理解现代架构设计。
1. 100万QPS短链系统
使用技术:JDK21、SpringBoot3.5.3、JPA、Redis、布隆过滤器、Sentinel、Nacos、Redisson、shardingsphere、HikariCP、guava、Prometheus、AlertManager、Grafana、ELK等。
这是一个超高并发的系统,看似简单,实则内部设计极为复杂。系统设计了32个数据库,每个数据库包含256张表,每日可支持超过2.6亿的数据写入。
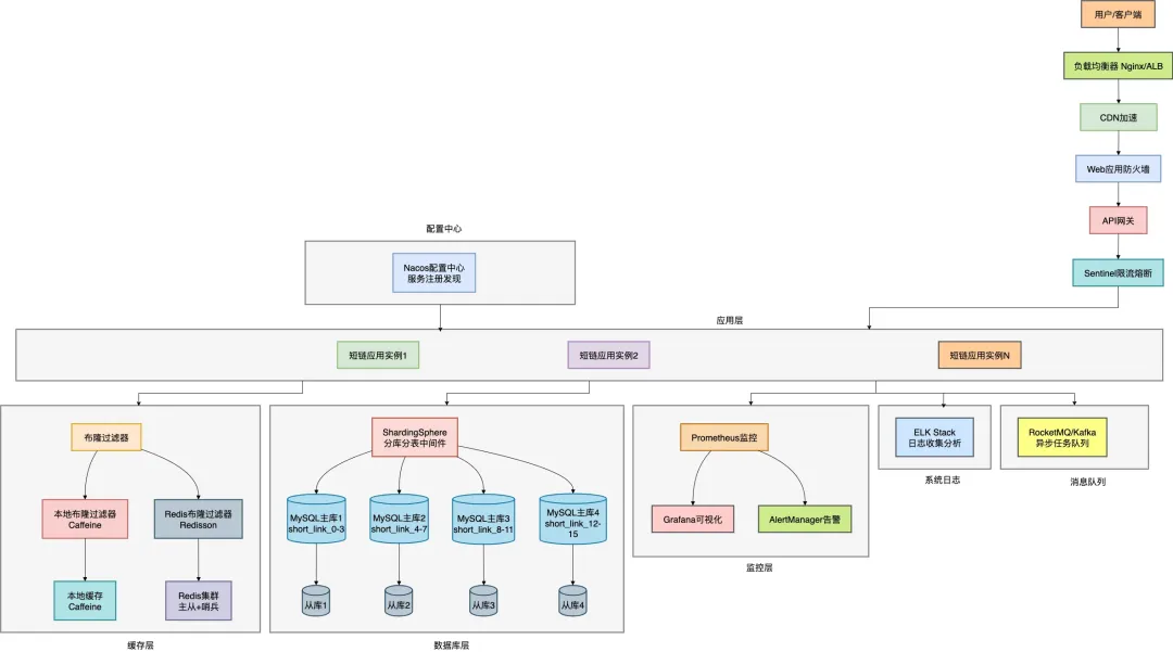
100万QPS短链系统架构图如下:

该系统的核心亮点包括:
- 使用了最新的JDK21和SpringBoot3.5.3技术栈,展示了现代化Java后端开发的最佳实践。
- 支持100万QPS的超高并发请求处理。
- 精细化的数据库分库分表设计。
- 创新的多级布隆过滤器设计,提升查询性能。
- 集成Sentinel实现限流和熔断。
- 基于Redis分片集群的缓存方案。
- 改进后的雪花算法生成分布式ID。
- Redis分布式锁保证数据一致性。
- 利用Redis Stream实现消息队列功能。
- 多级缓存设计优化响应速度。
- 合理的多线程处理模型。
- 完整的单元测试覆盖。
- 使用Prometheus对项目进行实时监控。
- 使用Grafana创建可视化监控仪表盘。
- 使用AlertManager实现自动报警功能。
- 接入钉钉实现报警通知。
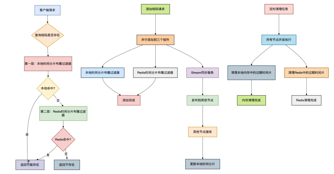
- 基于时间片的布隆过滤器设计。
- 系统平滑8倍扩容方案。
- 基于Docker容器化部署。
- 支持多种短链生成算法。
- 接口幂等性设计。
- 数据双写机制保障可靠性。
- 历史数据迁移程序。
- 数据一致性校验程序。
- 过期数据自动迁移程序。
- 多个服务节点数据同步机制。
基于时间片的布隆过滤器流程图如下:

短链系统平滑扩容方案如下:

通过本项目,可以深入学习高并发设计、流量评估、分库分表、多级缓存、限流熔断、监控报警、分布式数据一致性等核心知识。项目包含完整的后端服务与前端服务代码。
2. 商城微服务系统
这是一个基于最新技术栈的微服务项目,采用JDK17、Spring6、SpringBoot3.3.5、SpringCloud2024及SpringCloud Alibaba2023.0.1.0。
微服务后端包含以下模块:
- susan-mall-common (公共模块)
- susan-mall-gateway (网关服务)
- susan-mall-basic (基础服务)
- susan-mall-auth (认证授权服务)
- susan-mall-product (商品服务)
- susan-mall-order (订单服务)
- susan-mall-pay (支付服务)
- susan-mall-member (会员服务)
- susan-mall-marketing (营销服务)
- susan-mall-admin(后台管理系统API)
- susan-mall-mobile(移动端API)
项目在传统商城技术基础上,集成了SpringCloud Gateway、WebFlux、Seata、SkyWalking、OpenFeign、Loadbalancer、Sentinel、Nacos、Canal、xxl-job、Prometheus、K8S等主流组件。

项目架构图如下:

项目提供多端完整代码:
- 服务端的网关服务及6个核心微服务。
- 后台管理系统。
- uniapp开发的小程序端。
商城小程序真实截图:



该项目涵盖了业界微服务分布式系统中的主流技术,特别在SpringCloud Gateway集成WebFlux、微服务间异常处理与通信机制方面具有很高的学习价值。
3. SaaS点餐系统
使用技术:JDK21、SpringBoot3.4.3、SpringCloud、SpringCloud Alibaba、Gateway、Mybatis、PostgesSQL、Redis、RocketMQ、ElasticSearch、Knife4j、Prometheus、Grafana、Minio等。
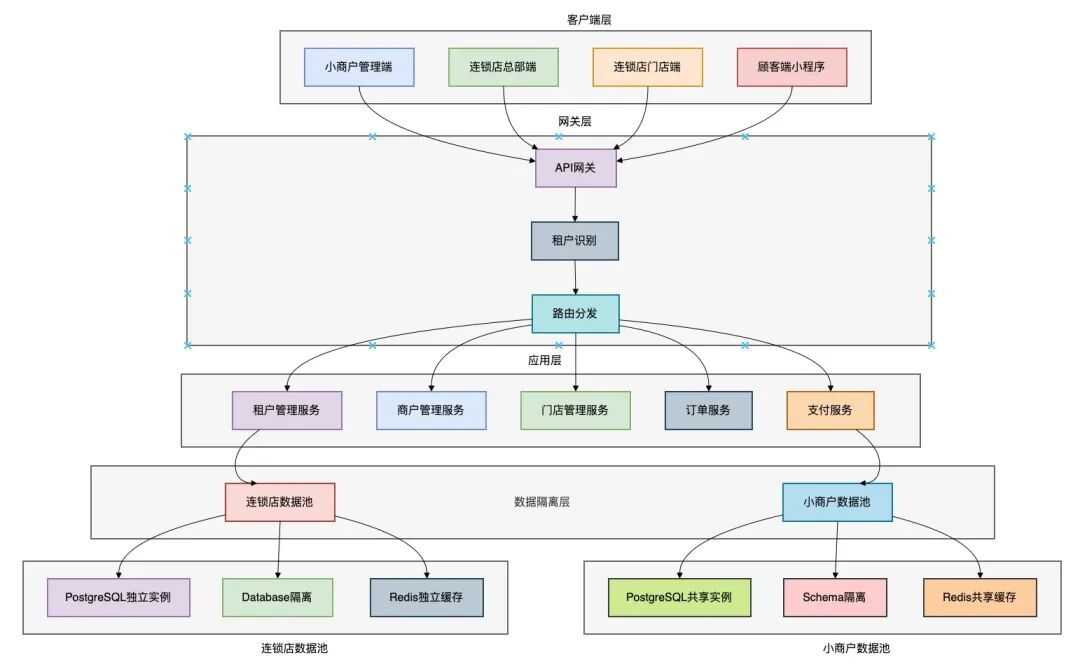
这是一个采用DDD(领域驱动设计)开发模式、支持多租户、基于PostgreSQL的复杂微服务系统,共包含9个微服务。
系统整体架构如下:

数据隔离方案如下:

DDD开发模式的代码结构示例:

通过本项目,可以掌握DDD开发模型、多租户数据隔离方案、PostgreSQL数据库应用、微服务间数据交换、网关统一处理及复杂系统的领域划分。
4. 单体架构商城系统
该系统包含SpringBoot后端 + Vue管理后台 + uniapp小程序的完整全栈代码。项目集成了大量实用功能:
- 基于Docker的部署教程
- 域名解析与多环境配置
- 网络爬虫与推荐算法
- 支付宝支付集成
- 分库分表与分片算法优化
- 动态定时任务
- 通用分页组件
- JWT登录验证与数据脱敏
- HanLP敏感词校验
- 手写分布式ID生成器
- 分布式限流
- 手写Mybatis插件
- 两级缓存性能优化
- MQ消息通信
- Elasticsearch商品搜索
- 对象存储服务(OSS)对接
- 失败重试与接口幂等性
- 百万数据Excel导出
- WebSocket消息推送
- 用户异地登录检测
- Freemarker模板邮件发送
- 代码生成工具
使用技术概览:

该项目技术全面,包含了大量手写的底层代码、设计模式应用以及自定义的拦截器、过滤器等组件,代码具有很高的复用性和参考价值,适合毕业设计、面试准备及实际工作借鉴。
5. 秒杀系统
专为高并发场景设计的秒杀系统。
使用技术:SpringBoot、Redis、Redission、Lua、RocketMQ、ElasticSearch、JWT等。
核心功能:商品预热、秒杀流程、分布式锁、MQ异步下单、限流、失败重试、预扣库存及数据一致性处理。


项目深入涉及高并发关键技术,如页面静态化、按钮状态控制、预扣库存、分布式锁及最终一致性方案,极具实战参考价值。
秒杀系统架构图如下:

6. 核心技术Demo合集
该项目汇总了工作中常用的核心技术点与代码片段,涵盖Spring、Mybatis、多线程、事务、工具类、设计模式、HTTP请求、Lambda、IO操作、Excel处理、泛型、注解等多个方面。

旨在分享实用的编码技巧,帮助开发者编写更优雅、高效的代码,后续也会收录常见的面试算法题。
7. 智能代码生成器
基于Spring Boot的代码生成器,能根据数据库表结构自动生成完整的Java Web项目代码(Controller、Service、Mapper、Entity、Vue页面等),极大提升CRUD开发效率。
使用技术:SpringBoot、MyBatis、Apache Velocity、Swagger2、Lombok、Druid。



核心优势:
- 极速开发:模板化生成,避免手工错误,统一代码风格。
- 高度可定制:基于Velocity模板引擎,支持个性化配置。
- 企业级特性:严格遵循MVC分层,集成Swagger文档、统一异常处理与数据验证。
- 现代化体验:生成RESTful API,支持JSON交互与分页查询。
8. IT刷题吧小程序
一个使用AI辅助快速开发的全栈小程序项目,完整展示了AI在需求分析、原型设计、前后端代码生成、测试数据构造及部署上线的全流程应用。
使用技术:JDK17、SpringBoot、MyBatis、MySQL、Redis、MongoDB、MinIO、JWT、Spring Security等。
真实效果图:



系统架构图:

该项目不仅交付可运行的小程序与后端代码,更侧重于传授使用AI进行高效全栈开发的方法论,具有很高的学习与拓展价值。
9. 智能天气播报AI Agent
核心功能:
- 实时天气数据获取
- 自然语言智能播报
- 穿衣与出行建议
- 语音合成播报
技术栈:Spring Boot 3.x, Spring AI Alibaba Starter, 通义千问,阿里云语音合成,聚合数据API,Redis缓存。


10. 智能翻译助手AI Agent
核心功能:
- 多语言文本互译
- PDF/Word/Excel文档翻译
- 实时对话翻译
- 专业术语库管理
- 翻译质量评估
- 会员点数付费体系
技术栈:Spring Boot 3.x, Spring AI Starter, Elasticsearch, MinIO, 通义千问,RAG,MySQL, Redis, Thymeleaf, Bootstrap, WebSocket。



这是一个完整的AI商业应用,包含会员开通、支付、消费、续费等完整闭环功能。
项目总结与学习价值
以上10个项目覆盖了从传统单体架构、复杂微服务、高并发处理到前沿AI应用的不同维度。通过系统地学习与实践这些项目,开发者可以:
- 深化技术理解:掌握Java、SpringBoot、微服务、缓存、消息队列等核心技术的深度应用。
- 积累架构经验:亲历分库分表、DDD、多租户、服务治理等架构设计决策。
- 熟悉运维部署:了解基于Docker的容器化、监控报警、CI/CD等 DevOps 实践。
- 拓展技术视野:接触AI Agent开发、智能代码生成等提升效率的新范式。
- 构建项目履历:获得可写入简历的、具有足够复杂度和技术亮点的实战项目经验。
这些项目提供了从代码到部署的完整路径,无论是用于个人学习、技能进阶还是求职面试准备,都具有极高的参考价值和实践意义。