你开发时有没有过把三四张表一股脑 JOIN 在一起的经历?反正我是有过的。本地开发测试时跑得飞快,一上线慢查询告警就刷屏了,甚至可能直接把业务干崩。一查发现是自己写的多表 JOIN 惹的祸,是不是觉得特别冤?
很多公司的开发规范里都有类似“禁止超过三张表进行 JOIN 操作”的条款,特别是像阿里这样的大厂。这背后可不是什么“教条”,而是他们在亿级流量下踩过无数坑才总结出的血泪经验。今天,我们就从 MySQL 执行引擎的底层逻辑聊起,把这条规范的来龙去脉讲清楚,顺便看看遇到多表关联的场景到底该怎么解决。
一个案例看性能灾难现场
先来看一个电商场景的真实案例。某平台早年的一个订单查询接口,为了图省事,想一次性返回订单、用户、商品、仓库的全部信息,于是写了这么一段 SQL:
SELECT o.*, u.name, u.phone, p.product_name, w.warehouse_name
FROM orders o
JOIN users u ON o.user_id = u.user_id
JOIN products p ON o.product_id = p.product_id
JOIN warehouses w ON o.warehouse_id = w.id
WHERE o.status = 1;
看起来好像没什么问题,对吧?但上线后直接就炸了:
- 单次查询耗时 800ms+,远超业务要求的 200ms 阈值。
- 高峰期数据库 CPU 直接飙到 90% 以上,慢查询告警刷个不停。
- 最后排查发现,MySQL 优化器在处理这四表 JOIN 时,错误地选了 warehouses 表当驱动表,导致本该走索引的查询直接退化成全表扫描,一下子扫描了上百万行数据。
为什么会这样?这得从 MySQL 处理 JOIN 的底层逻辑说起。
MySQL 多表 JOIN 的底层“坑”
2.1 JOIN 算法的先天不足
你可能不知道,在 MySQL 8.0.18 版本之前,它只支持嵌套循环类 JOIN 算法,没有 Hash Join 和 Sort-Merge Join 这些更高效的算法。这三种嵌套循环算法各有什么问题呢?
- Simple Nested-Loop Join:最简单的暴力双循环。驱动表的每一行都要去匹配被驱动表的所有行,时间复杂度是 O(m * n),基本没法用。它的流程大致是这样的:

- Block Nested-Loop Join:改进了一点,会把驱动表的数据批量加载到 JOIN Buffer 里再进行匹配,但本质上还是 O(m * n) 的复杂度。当关联的表没有索引且数据量大时,性能依然非常差。

- Index Nested-Loop Join:这是相对最优的算法。它利用被驱动表关联字段上的索引来减少扫描行数,复杂度大概是 O(m * log n)。但它的前提是,关联字段上必须有索引。我们来看一下它的流程:

关键在于,即便使用的是 Index Nested-Loop Join,当表的数量超过 3 张时,由于嵌套层数增加,性能也可能呈指数级下降。
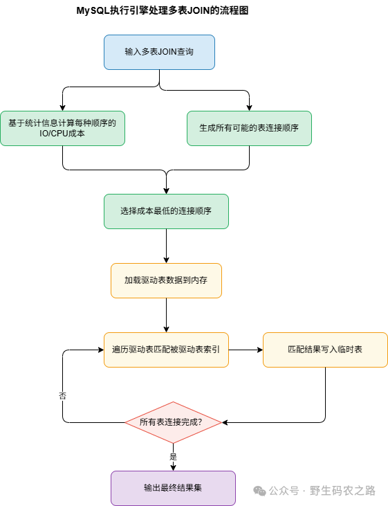
2.2 优化器的决策困境
从源码层面看,MySQL 优化器在处理多表 JOIN 时,首先需要确定一个最优的连接顺序。而这个可能的连接顺序是阶乘级增长的:
- 3 张表:3! = 6 种可能
- 4 张表:4! = 24 种可能
- 5 张表:5! = 120 种可能
MySQL 优化器并没有足够的时间去穷举所有可能性,它采用的是贪心算法——每次只选择当前看起来最优的连接,而不是全局最优。当表的数量超过 3 张后,这种局部最优的选择非常容易掉进“坑”里,就像前面那个案例一样,选错了驱动表直接导致全表扫描。
更麻烦的是,优化器的决策严重依赖表的统计信息(如行数、索引分布)。如果这些统计信息过时了或者不准确,那优化器的决策就更加不可控。我经常会遇到这样的情况:表里的数据已经发生了很大变动(比如大量增删),但统计信息没及时更新,优化器还是按照老的数据量来选择驱动表,结果查询性能直接崩盘。

2.3 内存消耗与临时表的噩梦
多表 JOIN 还有一个更隐蔽的问题:中间结果集的内存消耗。
每一次 JOIN 操作都会产生一个中间结果集。MySQL 会尝试把这个结果集先放在内存的 JOIN Buffer 里,但如果结果集太大,内存放不下,它就会在磁盘上生成临时表。你可以想象一下,3 张表 JOIN 产生的中间结果可能就有几十万行,再和第四张表 JOIN,数据量会再次膨胀。临时表可能占据几个 GB 的磁盘空间,I/O 压力直接拉满,进而拖慢整个数据库的性能。
分布式架构下的多表 JOIN 难题
在像阿里这样采用分库分表的分布式架构下,多表 JOIN 的问题会变得更加棘手。
3.1 跨节点数据传输爆炸
分布式数据库的核心设计原则之一就是要尽量避免网络间的大量数据传输。而 JOIN 操作,尤其是多表 JOIN,往往需要跨节点、跨分片拉取数据。比如,订单表在 A 节点,用户表在 B 节点,仓库表在 C 节点,那么一次多表 JOIN 就意味数据需要在 A、B、C 节点之间来回传输,网络瞬间就成了性能瓶颈。
我们曾经在内部环境做过实测,单分片查询只需要 25ms,而一次跨分片的四表 JOIN 耗时直接飙升到了 1200ms(幸亏不是线上环境),网络流量更是从 5KB 暴涨到了 120MB,足足差了 24000 倍!
3.2 执行计划完全失控
对于分库分表的中间件(比如 DRDS)来说,很难将复杂的多表 JOIN 查询下推到各个存储节点去执行。通常的做法是,由中间件把涉及的所有分片数据都拉到应用层,然后在中间件这一层做 JOIN。这不仅速度慢,而且极其容易因为拉取的数据量过大,直接导致中间件内存溢出(OOM)。
此外,还有更棘手的分布式事务问题。如果多表 JOIN 的查询逻辑中涉及到跨库的数据修改,那么分布式事务的一致性问题会让人头疼不已,性能也会因此下降一半以上。
常见的三种替代解决方案
既然多表 JOIN 这么“坑”,那么遇到需要多表关联的业务场景时,我们该怎么办呢?通常有以下三种比较实用的替代方案。
4.1 分步查询 + 应用层组装(最常用)
这个思路简单直接:既然在数据库层做多表 JOIN 走不通,那就把复杂的查询拆分成多次简单的单表查询,然后在应用层把数据组装起来。还是用刚才那个订单查询的场景来举例,我们可以这样改写:
// 1. 先查订单主表数据
List<Order> orders = orderDao.query("SELECT * FROM orders WHERE status=1 LIMIT 100");
// 2. 提取关联的用户ID、商品ID,并去重
Set<Long> userIds = orders.stream().map(Order::getUserId).collect(Collectors.toSet());
Set<Long> productIds = orders.stream().map(Order::getProductId).collect(Collectors.toSet());
// 3. 批量查询用户和商品数据
Map<Long, User> userMap = userDao.queryByIds(userIds).stream()
.collect(Collectors.toMap(User::getId, Function.identity()));
Map<Long, Product> productMap = productDao.queryByIds(productIds).stream()
.collect(Collectors.toMap(Product::getId, Function.identity()));
// 4. 在应用层组装数据
orders.forEach(order -> {
order.setUserName(userMap.get(order.getUserId()).getName());
order.setProductName(productMap.get(order.getProductId()).getName());
});
这种做法的好处很明显:
- 每个查询都是简单的单表查询,可以充分利用索引,性能最稳定。
- 可以利用缓存。比如用户信息这种不常变的数据,可以放在 Redis 里,不必每次都查数据库。
- 拆分后的多个查询可以并行执行,从而减少整体的响应时间。
当然,缺点也有,主要是增加了应用层的代码复杂度,把一部分数据处理逻辑从数据库转移到了应用层。但相比于数据库性能爆炸的风险,这绝对是一个值得的权衡。这也是我们在过去实践中应用最多的一种方式。

4.2 冗余字段:空间换时间
对于一些高频查询的场景,比如订单列表需要频繁显示商品名称、用户昵称这类变更不频繁的字段,可以考虑直接把这些字段冗余到主表里,从而彻底避免 JOIN 操作。这也是一种非常常见的优化手段,但使用时需要更加克制,因为如果处理不好,很容易引发数据不一致的问题。
例如,我们可以这样修改订单表结构:
CREATE TABLE orders (
id BIGINT PRIMARY KEY,
user_id BIGINT,
product_id BIGINT,
product_name VARCHAR(100), -- 冗余商品名称
user_name VARCHAR(100), -- 冗余用户昵称
order_time DATETIME,
status TINYINT,
INDEX idx_user_id (user_id)
);
使用冗余字段时,要牢记三个原则:
- 只冗余高频查询、低频变更的字段。比如商品名称可以冗余,但商品库存就不行,因为库存变动太频繁了。
- 必须保证数据一致性。通常的做法是通过监听数据库的 Binlog 变更(比如使用 Canal 等工具),然后异步更新订单表中的冗余字段。
- 写操作频繁的业务要慎用。因为每次更新原表(如用户表、商品表)时,都需要同步更新冗余字段,这会增加写操作的开销。
4.3 物化视图或汇总表
这种方案通常适用于报表或数据分析场景。如果业务对数据的实时性要求不高,那么可以使用物化视图或者汇总表,提前把多表关联的复杂查询结果计算好并存储下来。后续查询时,直接查询这个预计算好的“大宽表”即可。这在实践中非常常见,很多业务都是通过大数据跑批任务,定时生成供下游使用的大宽表。
例如,创建一个订单详情的物化视图:
CREATE MATERIALIZED VIEW order_detail_view
AS
SELECT o.id, o.order_time, u.name, p.product_name, o.amount
FROM orders o
JOIN users u ON o.user_id = u.user_id
JOIN products p ON o.product_id = p.product_id
WHERE o.status = 1
WITH DATA;
然后可以定时刷新这个物化视图,比如每小时刷新一次。这样,业务查询时直接查这个视图,响应时间可能从几百毫秒降到几毫秒。
这三种方案并不是互斥的,它们分别对应不同的业务场景。在实际项目中,可以根据需要组合使用或选择性使用。

什么时候可以打破规则?
当然,任何规范都不是绝对的。只要理解了背后的原理,在特定场景下,这条规则也是可以适当放宽的。主要有以下三种情况:
- 小表关联小表:如果参与 JOIN 的表都是数据量很小的配置表或维度表(比如都小于1000行),那么 JOIN 四五张表问题也不大,因为数据量太小,性能损耗可以忽略不计。
- 使用 NewSQL 数据库:像 TiDB、PolarDB-X 这类新型的分布式数据库,从底层就支持分布式 Hash Join 等更高效的算法,处理多表 JOIN 的性能比传统 MySQL 要好得多。不过,它们的底层架构和目标场景与传统关系型数据库不同,不能一概而论。
- OLAP 分析场景:在 ClickHouse、Hive 这类数据仓库中,其设计目标就是处理复杂的分析查询。在星型模型、雪花模型里,对十几张表进行 JOIN 是常规操作。这属于完全不同的数据库类型和应用场景。
结语:规范背后的架构思维
说到底,“禁止三表以上 JOIN”这条规范,其本质是推动一种架构思维的转变:
- 从“让数据库包办一切复杂逻辑”,转变为“数据库专注存储和简单查询,复杂逻辑交由应用层处理”。
- 从“盲目追求强实时一致性”,转变为“在合适场景接受最终一致性,用空间换取时间”。
- 从“单一数据库中心”的思维,转变为适应“分布式架构”的思维。
即便是在允许的双表 JOIN 中,我们也应该记住三个基本原则:
- 小表驱动大表
- 关联字段必须有索引
- 不要用 SELECT *,只查询需要的字段
大厂的每一条开发规范,往往都不是凭空想象出来的,而是在海量业务和极端流量下,用无数个线上事故和性能问题“喂”出来的经验总结。当我们再看到类似的规范时,多问几个“为什么”,多思考一下其背后的原理和适用场景,自然就能做到知其然,更知其所以然。如果你想与更多同行交流类似的系统设计经验,可以来云栈社区看看,这里汇聚了不少实战中的思考与解决方案。