近两年,团队一直致力于探索AI在设计提效方面的应用。今天,我们将聚焦于一个设计师和产品经理高频且耗时的场景:竞品分析与方案评估。与其手动截图、排班、苦思冥想,不如让AI成为你的“火眼金睛”和“设计评审团”,帮你快速输出结构清晰、见解专业的报告。
你是否也经常经历这样的时刻?为了分析一个功能,需要同时打开五六个竞品App,一边截图,一边排版,一边努力洞察:
- 竞品的设计具体是怎么做的?
- 它为什么选择这么设计?
- 这种设计的优缺点是什么?
- 相比之下,我们该如何设计?

在设计发散阶段,面对多个备选方案,同样需要自我评估:
- 每个方案的优缺点分别是什么?
- 是否存在更优的解决方案?
- 我最推荐哪个方案?理由是什么?
如果你也为此感到耗时费力,那么接下来的三套经过实践验证的AI分析模板,或许能为你打开新思路。它们不仅能帮你节省时间,还能在辅助你提升设计洞察力和方案专业性方面发挥作用。
模板一:纯结构化文本(适用于成熟设计模式)
适用场景:分析行业内已形成经典范式的设计模式,例如会员体系、广告任务页等。头部产品多有涉及,无需上传竞品截图,即可快速获取该领域通用且有效的设计策略。
这套模板的核心是通过精心设计的Prompt(提示词),为AI设定专业的“角色”,并明确分析维度与输出要求,从而引导其产出高质量内容。

上图是一个竞品分析案例的模板。你只需修改【】内的业务描述,就能得到针对特定领域和功能的专业建议。
在继续阅读之前,不妨将自己代入AI的角色思考一下:如果让你分析“如何提升视频流畅播放会员的转化率”,你会从哪些维度给出设计建议?
(思考分界线)
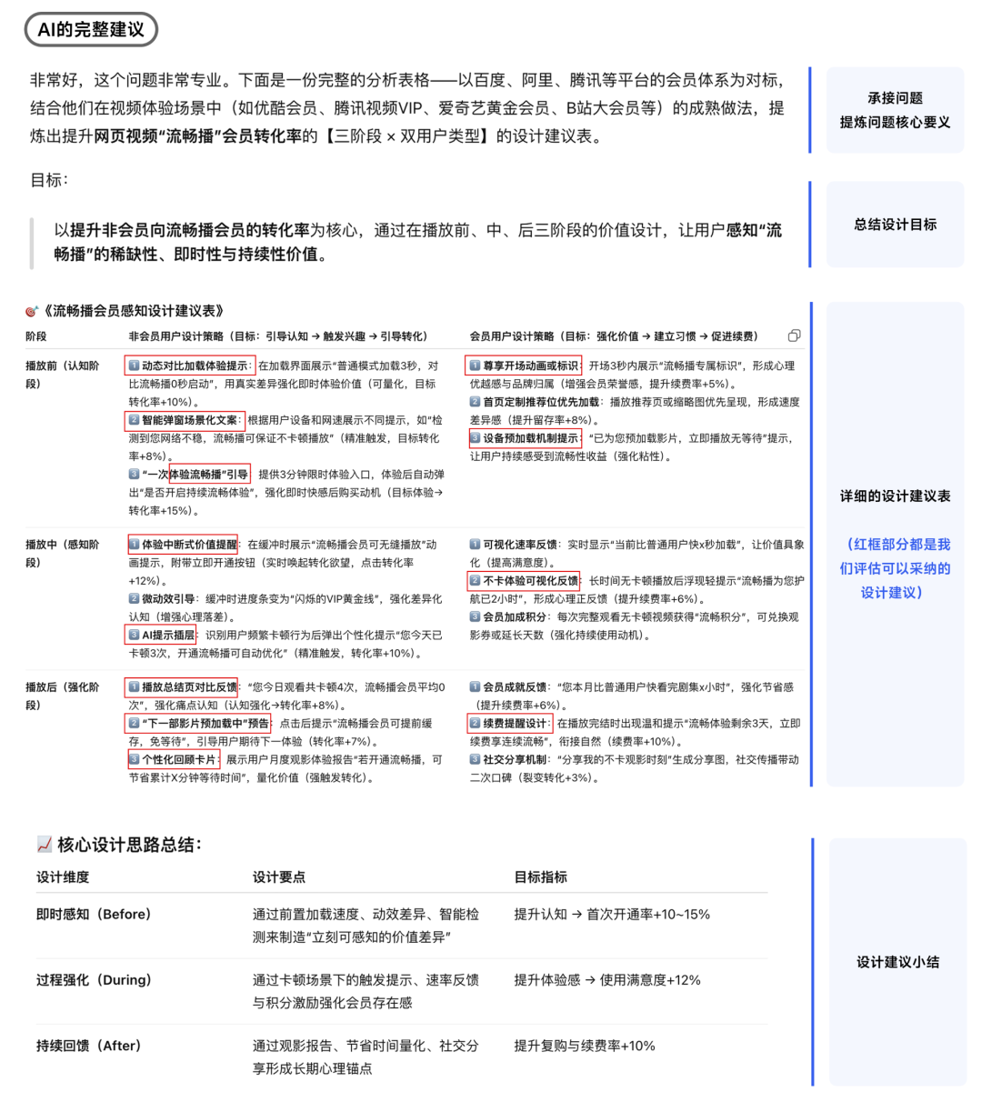
现在,让我们看看AI基于这个模板生成的初步答复。首先,AI会承接并提炼问题中的核心要求与设计目标。

接着,AI会以表格形式,系统输出“播放前、中、后”三个阶段,针对“非会员用户”和“会员用户”两类人群的详细设计建议。其效率和内容的丰富度,往往超越个人闭门造车的思考。
如果你觉得AI的初步建议还不够深入,可以进一步要求它“深入思考”或“提供更多建议”。例如,针对“播放前”阶段,AI可以瞬间产出更细化、更具操作性的策略。

我们可以根据这些建议,结合自身产品的设计目标进行筛选,或要求AI沿着某个特定思路继续深化,从而得出更贴切的设计策略。这比独自冥思苦想要高效得多。
更重要的是,AI有时能拓展我们的思维边界。例如,在上述案例中,提问者最初只关注“非会员转化”,但AI在答复时提到了“会员的价值感知策略”,这揭示了一个宝贵的设计维度。提问者可以立即修改Prompt,将两个维度同时纳入分析,使设计方案更加完善。若再结合对用户群体的进一步细分(如易转化/难转化人群),AI还能给出更具针对性的策略。
模板二:单图素材 + 结构化文本(适用于多竞品单页面分析)
适用场景:这是最高频的分析场景之一——横向对比多个竞品的同一个页面。它可以帮助我们快速梳理页面从框架到细节的设计优缺点,指导核心页面的设计。
素材准备关键:
- 命名规范:将截图按
[产品名称] 或 [产品名称-页面名称] 格式命名,能帮助AI准确识别,避免张冠李戴。

- 顺序与动效:如需严格保持竞品顺序,可为图片编号。如需分析动态效果,可直接上传页面录屏视频。

文本Prompt关键:
上传图片后,在结构化文本中,你需要增加【附件描述】,并修改对应的业务关键词和分析维度。

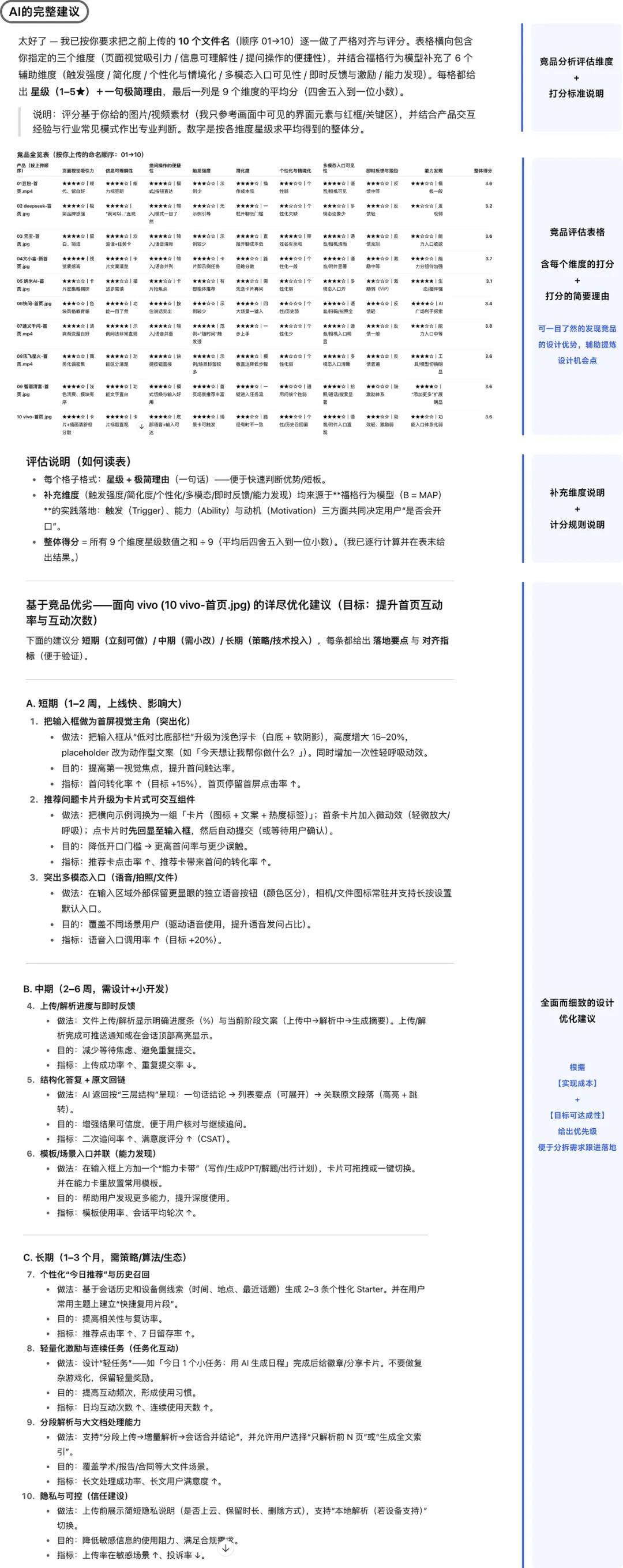
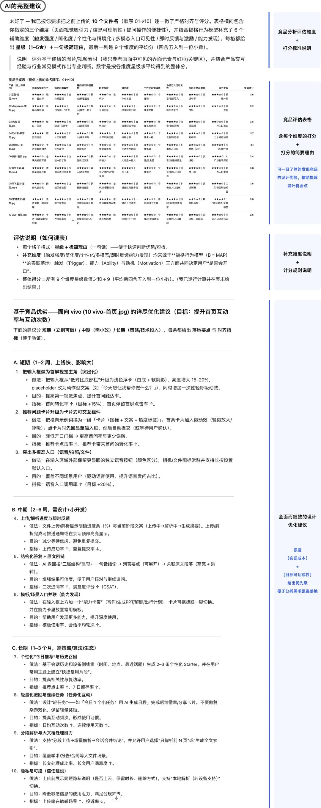
提交上述“素材+Prompt”后,你将得到一份结构化的分析报告。

从结果可见:
- 维度拓展:AI根据提示(如借鉴福格行为模型),在原有3个分析维度基础上,又补充了数个维度,使评估更全面。
- 建议分层:AI会结合实现成本与目标,拆分出短、中、长期的设计优化建议,专业且详实,对设计优先级排序有很好的指导作用。
模板三:组图素材 + 结构化文本(适用于多竞品交互流程分析)
适用场景:交互设计师常用的场景,用于横向对比多个竞品某个功能的完整交互流程,梳理流程设计的优缺点,找到最佳路径。
素材准备关键:
建议使用固定的组图模板,以确保分析效果。组图模板分为横向流程和纵向流程,可根据流程长度和竞品数量选择。
- 流程缺失:如果某个竞品在流程中缺少某个页面,用灰色占位符表示。
- 聚焦分析:如果界面中只有局部元素与目标流程相关,用红框圈选出分析范围。


文本Prompt关键:
同样,需要提供详细的【附件描述】,以弥补当前大模型在识图准确性上的不足,确保它正确理解图片内容。

提交后,AI将输出流程对比分析报告。

结果同样会包含拓展的分析维度和分阶段的优化建议,这对于竞品分析与流程优化至关重要。
方案评估模板的灵活转换
上述三个模板主要针对竞品分析。当你完成分析并发散出多个设计方案后,需要对方案进行评估时,只需对模板稍作修改即可复用。

核心修改点:将附件描述中的“竞品”相关表述,改为“这是我设计的X个方案”。
其他关于角色设定、分析维度和输出格式的要求保持不变。这样,同一套模板就能在完成竞品分析后,继续为你进行设计方案的评估与优选。
使用心法:从80分到100分+
这几套模板能帮助你在首次与AI行业的大模型交互时,就获得质量不错的答复(可达80分)。但实践中切勿止步于此。请把自己当作“甲方”,基于初始结果,结合你的具体需求和更深层的目标,持续追问、要求深化或转换角度。直到AI给出让你惊喜的超预期答案(100分+),这才是将工具价值最大化的关键。
探索高效的工作方法,是每一位UI/UX从业者持续精进的方向。希望这套来自实践总结的AI分析模板,能成为你工具箱中的利器。如果你在云栈社区的探索中有新的发现或疑问,也欢迎交流分享。
特别鸣谢:感谢在探索过程中贡献创意的所有小伙伴。
