2026年初,随着OpenClaw的爆火,AI领域正式迈入了强调执行能力的Harness时代。在这场变革中,MiniMax凭借其敏锐的技术嗅觉成为了焦点。其近期推出的云端AI助手MaxClaw,以及刚刚发布的MaxHermes,便是这场变革的最佳例证。


这两款应用分别基于OpenClaw架构和近期大热的Hermes Agent构建,彻底扫清了本地部署服务器与配置API密钥的工程门槛。其中,MaxClaw已在用户规模上跻身同类服务第一梯队。而刚面世的MaxHermes则能通过「自主智能演化」机制,在完成每一项复杂任务后解锁新的专属技能,并实现了10秒内的极速部署与全天候稳定可用。
这种从单机工具走向大规模云端部署的爆发式增长,让底层系统瞬间涌入海量并发请求,也揭示了一个核心命题:AI应用落地正面临极其残酷的工程大考。
从行业演进的视角看,这标志着一场AI Agent架构重心的大转移。早期的智能体主要基于Context Engineering架构,重点在于优化模型的“认知能力”。然而,随着应用深入真实业务场景,行业正迅速向 Harness Engineering 架构演进。这一全新架构要求智能体深入本地数据、办公应用并完成最终动作交付,其实质是赋予大模型强大的自主「执行能力」。
当数以十万计的智能体并发执行这类高权限、多步骤的复杂任务时,传统的系统架构往往难以支撑。那么,MiniMax是如何扛住MaxClaw和MaxHermes如此庞大的流量洪峰并保证业务稳定的?近期,阿里云与MiniMax披露了一些底层技术合作,为我们解开了这道超级智能体背后的基础设施谜题。本文将基于此,深度剖析MiniMax如何借助阿里云的云原生方案重塑Agent运行底座,欢迎在云栈社区进一步交流。
可用→落地:企业级Agent的四道鸿沟
对于个人开发者与轻量级自动化场景,OpenClaw与Hermes Agent所代表的Harness Engineering架构展现出了很高的应用价值:部署灵活、接入成本低,能够快速连接本地环境。
然而,当AI Agent试图步入企业级生产环境时,问题的核心发生了转移:企业更关注系统能否在安全、稳定、可控、可运维的前提下持续运行。客观剖析,此类本地单机执行框架在应对企业级复杂业务时,往往会暴露出四道难以逾越的关键鸿沟。

第一道鸿沟:极度敏感的安全边界。 企业的核心痛点在于执行链路的绝对可控。OpenClaw与Hermes Agent直接运行于宿主操作系统之上,天然具备Shell执行、文件读写等高危权限。一旦大模型遭遇提示词注入,极易引发越权操作与恶意代码执行。公开数据显示,截至2026年3月,OpenClaw已累计披露82个CVE漏洞。这意味着仅仅具备本地执行能力远远不够,平台必须拥有更坚固的沙箱隔离机制。
第二道鸿沟:长任务执行中的状态易失性。 AI Agent的运行模式正从短时交互演变为多阶段、跨会话的长流程任务。这要求系统必须能够持续维护上下文记忆与执行进度。OpenClaw与Hermes Agent的设计重心偏向单体运行时,在持久化状态管理上能力受限。一旦遇到实例重启或网络中断,任务上下文极易丢失,难以支撑企业级业务闭环。
第三道鸿沟:大规模集群运维的系统性困境。 真正的企业级挑战在于海量实例的统一调度。OpenClaw与Hermes Agent的架构更适合单机自治部署。当企业需要并发运行数十万级Agent时,如何实现弹性调度、版本灰度升级与故障自愈,成为了单机框架无法解决的系统级难题。
第四道鸿沟:成本消耗与剧烈负载波动之间的博弈。 这类自治型Agent通常需要常驻运行以维持状态响应能力,空闲期会持续占用计算资源。而在复杂任务被触发的瞬间,模型推理与工具调用又会在极短时间内急剧拉升CPU与内存消耗。这种波谷空转与波峰抢占的特征,使得企业在规模化场景下面临巨大的成本控制与资源调度压力。
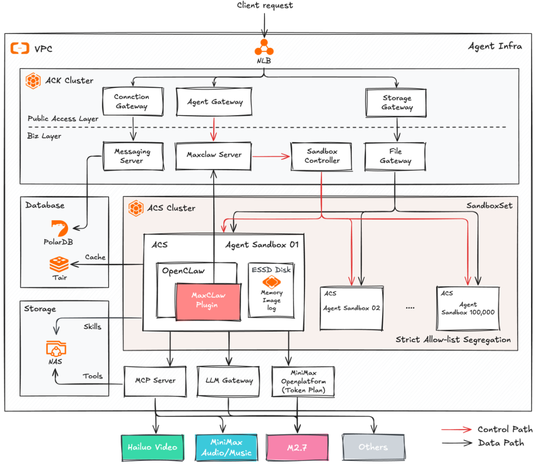
MaxClaw的云上重构与阿里云ACK/ACS破局
面对本地单机执行框架在生产环境中暴露出的底层鸿沟,单纯在应用层修补代码已无济于事。MiniMax的研发团队选择了一条云原生重构的道路。
在MaxClaw与MaxHermes的整体架构中,他们抛弃了控制与执行高度耦合的单体设计,转而采用控制平面与执行平面分离的模式。在这套架构中,阿里云容器服务Kubernetes版(ACK)承载了统一的控制面,负责海量消息分发、任务编排、策略下发以及运行观测。而最繁重且充满未知风险的工具执行工作,则全权交由ACS Agent Sandbox进行动态调度与承载。

这种深度的架构演进,配合阿里云底层的技术重塑,为企业级Agent落地提供了四个维度的破局思路。
1. 筑牢执行边界:面向高权限执行场景的安全隔离能力
对于企业而言,OpenClaw与Hermes Agent直接运行于宿主机所带来的最大挑战,不在于Agent是否具备执行能力,而在于高权限执行过程是否处于可控边界之内。
针对这一安全暴露面,MiniMax采用的核心思路是将Agent的执行过程从「宿主机直接运行」重构为「沙箱内受控执行」,通过云原生隔离基础设施为每个运行实例建立独立、安全、可治理的执行边界。

在具体实现上,阿里云提供的Agent Infra从计算、存储和网络三个层面,与MiniMax共同构建了面向企业场景的安全隔离能力:
- 计算层面:针对越权与恶意执行风险,ACS Agent Sandbox为每个实例提供了MicroVM(轻量级虚拟机)级别的隔离环境。每个沙箱运行在独立内核中,从根本上阻断了高危指令对宿主机的影响。
- 存储层面:系统为每个Agent分配了基于ESSD云盘的专属可加密存储空间,并在会话启动时动态挂载NAS子目录,从操作系统级别收敛了数据的可见边界。
- 网络层面:沙箱采用了默认拒绝(Default Deny)的轻量级访问控制策略TrafficPolicy,结合企业安全组实现出入站流量的精细管控。
这种三管齐下的防御机制,将潜在风险严格封锁在单一实例内部。
2. 击碎状态丢失:面向长任务与跨会话场景的持久化状态管理
长周期任务的连续性一直是业界难题。MiniMax创造性地将易失的运行时环境与底层状态进行了剥离,构建了一套分层的持久化存储架构。
在此架构中,不同类型的状态数据被精准映射到最适合的物理介质之上:
- 基于沙箱内置ESSD云盘的高IOPS特性,承载配置信息、API密钥以及短期记忆等核心数据。
- 对于需要跨实例协同的Skills资产与工作流定义,通过CSI动态挂载NAS共享空间来实现统一分发。
- 结构化的业务结果数据与高频缓存状态则依托PolarDB与Tair进行存储与读取加速。
这套精密的分层架构使得Agent即使遭遇实例漂移或系统重启,也能迅速基于历史快照重建完整的执行上下文。
3. 跨越单机门槛:面向大规模生产环境的平台化运维能力
当企业需要同时运行海量Agent时,平台级的统一治理能力至关重要。MiniMax放弃了单机式的工具运行模式,基于ACK与ACS构建了控制平面与执行平面分离的云原生架构。
其中,ACK负责承载统一的接入层与业务控制层,集中处理消息分发、任务编排、策略下发、状态管理和运行观测等核心能力。这种控制面上收的设计,使企业能够从「管理单个Agent进程」升级为「管理一套可编排的Agent平台」。
在执行侧,ACS Agent Sandbox负责根据任务请求动态拉起、分配和回收沙箱实例。Agent的运行彻底摆脱了固定节点或环境的绑定,直接通过统一调度实现弹性承载。
依托这套统一控制面,无论是单个实例的故障恢复,还是成千上万实例的批量部署与版本切换,均可通过平台化方式进行治理。同时,消息分发、文件访问、状态存储和工具调用也被统一纳入标准链路,协助企业围绕Agent建立完善的SLA与监控运营体系。
4. 瓦解闲置成本:面向波动负载的弹性调度与资源治理
AI Agent天然具有常驻与突发交织的负载特征。为了突破冷启动瓶颈,ACS Agent Sandbox引入了自定义模板预热机制,将OpenClaw或Hermes Agent运行所需的镜像及依赖提前加载至缓存。结合MicroVM的轻量虚拟化能力,系统实现了20~40ms的极速实例供给,大幅优于传统容器数十秒的冷启动耗时。
面对海量并发和潮汐流量,该平台支持最高每分钟15000个沙箱的大规模弹性供给。任务发起时按需创建,结束后自动释放,系统无需为峰值负载长期预留固定资源。
更为关键的是,为了在如此高的弹性中保障任务的连续性,平台通过独占MicroVM沙箱、独立ESSD云盘、独立弹性网卡以及运行时Checkpoint能力,构建了坚实的运行保障机制。即使在扩缩容、网络波动或实例迁移过程中,任务状态依旧可恢复。
智能体时代的「操作系统」
当控制面与执行面在云端完成解耦后,上层应用的复杂性被成功屏蔽。然而,无论软件架构如何精巧,海量智能体的高频启停、高密度虚拟化隔离以及庞大的并发请求,最终都需要弹性且高效的基础设施资源来承载。
整体来看,MiniMax在云端的基础设施演进,为整个AI产业提供了一个极具前瞻性的切面。随着大模型能力边界的不断拓展,算力市场的结构正在发生不可逆转的倾斜。
知名研究机构IDC预测,到2027年,全球2000强企业的Agent使用量将增加10倍,相关的Token和API调用负载将激增1000倍。同时,IDC的调研显示,推理已成为最大的AI工作负载细分市场,占据了所有AI运营的47%。这标志着整个行业的重心,已经全面步入大规模的后训练与推理执行阶段。在这个新阶段,高能效、高弹性且具备强安全边界的调度平台,将成为所有AI企业必须跨越的技术门槛。
另一份来自Gartner的报告指出,到2028年,大约95%的新AI部署将基于Kubernetes环境运行。当数以十万计的AI Agent走向全天候在线,云计算平台正在实质性地演变为一台巨大的「AI超级计算机」。而以ACK与ACS为代表的现代容器服务,正顺理成章地蜕变为这台超级计算机的「云原生操作系统」。
在这个全新定义的操作系统之下,阿里云ACK/ACS与上层的智能体业务逻辑共同构成了一套安全、弹性、状态保持、生态兼容的生产级Agent运行底座。这种涵盖「上层应用驱动」与「云端系统调度」的合作模式,为海量Agent的企业级落地提供了标准范本。
未来,当这种由前沿应用、高性能平台与强悍物理算力组合而成的架构被推广到千行百业时,海量的AI Agent将依托这套智能底座实现真正的自组织与自演化,助力全行业加速向智能体赋能的新纪元跃迁。