本项目旨在构建一个贴近真实业务场景的异步任务调度系统,其核心是一个健壮的 任务队列 (TaskQueue)。我们将采用清晰、可讲解的代码,重点实现一个支持多线程、多队列管理的工业级组件,功能涵盖即时与延迟任务调度。
在不引入复杂语法、仅使用现代C++11/14/17特性的前提下,我们系统性地实现以下核心特性:
- 周期任务 (PeriodicTask): 模拟心跳检测、定时清理等场景。
- 延迟重试任务 (RetryTask): 集成退避策略(固定、线性、指数)。
- 任务取消 (Cancelable Task): 支持取消尚未执行的任务。
- 任务优先级: 高、中、低三级优先级调度。
- 队列容量控制与拒绝策略: 实现背压机制,防止内存耗尽。
- 线程池模式: 单个队列由多个工作线程并发消费。
- 异常保护与监控指标: 确保系统稳定性,提供运行时统计。
1. 系统整体架构
1.1 核心组件关系图

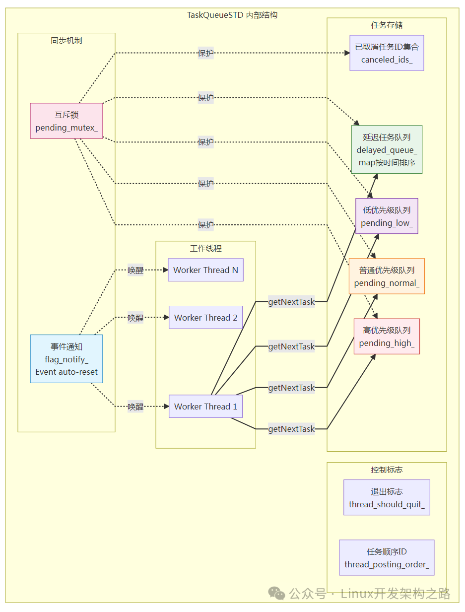
1.2 单个任务队列内部结构图

2. 关键竞态条件分析与修复
深入理解并发问题是构建可靠系统的基石,尤其是在设计网络与系统层面的核心组件时。
2.1 竞态条件:Lost Wakeup(唤醒丢失)
这是任务队列中最关键的并发问题,可能导致任务延迟执行甚至线程永久挂起。
2.1.1 问题描述
在多线程环境下,工作线程(消费者)和任务提交线程(生产者)之间存在一个危险的时间窗口,可能导致“唤醒信号”在等待开始前就已发出并被错过。

2.1.2 错误代码示例
// ❌ 错误的实现
void TaskQueueSTD::postTask(std::unique_ptr<QueuedTask> task, TaskPriority prio) {
{
std::unique_lock<std::mutex> lock(pending_mutex_);
// 添加任务到队列
pending_normal_.push(std::move(entry));
} // 锁在这里释放
notifyWake(); // ❌ 在锁外调用,存在时间窗口!
}
void TaskQueueSTD::processTasks() {
while (true) {
auto task = getNextTask(); // 步骤1:检查队列(持有锁)
// 步骤2:释放锁
// ⚠️ 危险窗口:此时其他线程可能添加任务并唤醒
if (!task.run_task_) {
flag_notify_.wait(...); // 步骤3:开始等待(可能错过唤醒)
}
}
}
2.1.3 修复方案
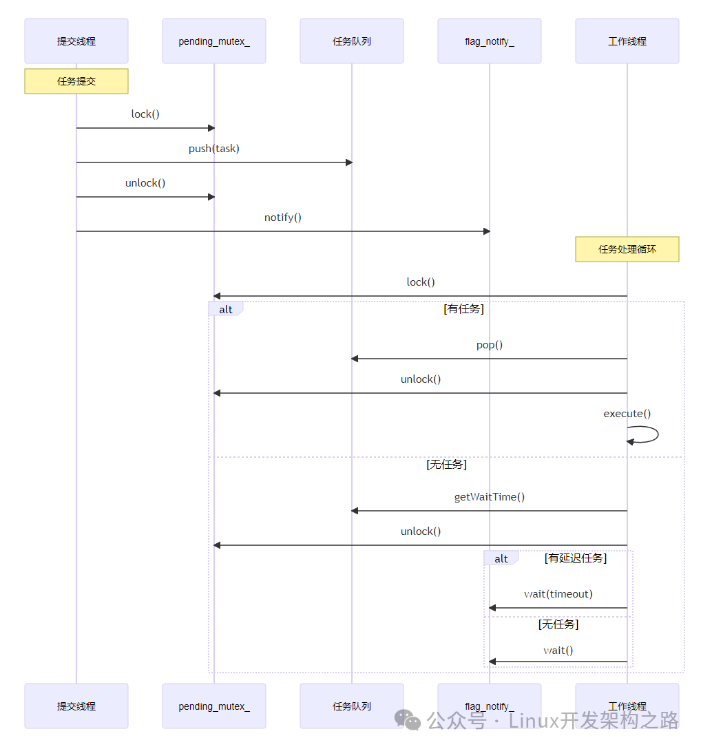
核心原则:在释放互斥锁后立即调用通知函数,将危险时间窗口最小化。
// ✅ 正确的实现
void TaskQueueSTD::postTask(std::unique_ptr<QueuedTask> task, TaskPriority prio) {
std::unique_lock<std::mutex> lock(pending_mutex_);
// 添加任务到队列
pending_normal_.push(std::move(entry));
lock.unlock(); // ✅ 显式释放锁
notifyWake(); // ✅ 立即通知,最小化时间窗口
}
2.1.4 为什么显式 unlock 很重要?
显式调用unlock()允许我们精确控制锁的释放时机,确保通知紧随其后,避免因作用域结束后的其他代码或编译器优化引入不可控的延迟。
// 对比两种写法的时序差异
// ❌ 方式1:作用域结束自动释放锁
{
std::unique_lock<std::mutex> lock(pending_mutex_);
pending_normal_.push(std::move(entry));
} // 锁释放
// 可能执行其他清理代码
// 可能发生线程切换
notifyWake(); // 延迟较大
// ✅ 方式2:显式unlock + 立即notify
std::unique_lock<std::mutex> lock(pending_mutex_);
pending_normal_.push(std::move(entry));
lock.unlock(); // 精确控制释放时机
notifyWake(); // 紧接着通知,时间窗口最小
2.2 延迟任务时间精度问题
2.2.1 问题描述
当延迟任务的剩余时间小于1毫秒时,std::chrono::duration_cast会将其截断为0。这使得工作线程无法区分:
- 情况1:队列中没有任何任务(应无限期等待)。
- 情况2:有延迟任务即将到期(应立即重新检查队列)。
// 获取下一个任务
auto diff = std::chrono::duration_cast<Millis>(delay_info.next_fire_at_ - tick);
result.sleep_time_ms_ = diff.count(); // 可能被截断为 0
// 工作线程处理
if (task.sleep_time_ms_ == 0) {
// ❌ 问题:无法区分“没任务”还是“即将到期”
flag_notify_.wait(vi::Event::kForever); // 可能导致任务延迟
}
2.2.2 修复方案
通过重新检查延迟队列来明确区分上述两种情况。
// ✅ 正确的处理逻辑
if (task.sleep_time_ms_ > 0) {
// 情况1:有明确的等待时间
flag_notify_.wait(static_cast<int>(task.sleep_time_ms_));
} else if (task.sleep_time_ms_ == 0) {
// 情况2:时间为0,需要区分原因
std::unique_lock<std::mutex> lock(pending_mutex_);
bool has_delayed = !delayed_queue_.empty();
lock.unlock();
if (has_delayed) {
// 有延迟任务即将到期,立即循环重新检查
// 不等待,直接进入下一次循环
} else {
// 没有任何任务,无限等待
flag_notify_.wait(vi::Event::kForever);
}
} else { // sleep_time_ms_ < 0
// 情况3:任务已过期,立即处理
// 不等待,直接进入下一次循环
}
2.3 完整的任务提交与执行流程

3. 核心功能实现
3.1 周期任务 (PeriodicTask)
3.1.1 设计思路
周期任务通过自我重新投递来实现循环执行。任务执行完毕后,计算下一次触发时间并再次将自己放入延迟队列。
template <typename Closure>
class PeriodicTask : public QueuedTask {
private:
bool run() override {
// 1. 执行业务逻辑
closure_();
// 2. 重新投递自己
TaskQueueBase* current = TaskQueueBase::current();
if (current) {
current->postDelayedTask(
std::unique_ptr<QueuedTask>(this),
interval_ms_);
// 3. 返回 false 表示任务所有权已转移(防止重复删除)
return false;
}
return true;
}
typename std::decay<Closure>::type closure_;
uint32_t interval_ms_{};
};
3.1.2 执行流程

3.2 重试任务 (RetryTask)
3.2.1 退避策略
支持三种常见的退避策略,以应对网络波动或服务临时不可用等场景,这与设计健壮的后端服务的考量是一致的。
struct RetryStrategy {
enum class Type {
Fixed, // 固定间隔:base, base, base...
Linear, // 线性退避:base, 2*base, 3*base...
Exponential // 指数退避:base, 2*base, 4*base, 8*base...
};
Type type{Type::Fixed};
uint32_t base_delay_ms{1000};
};
3.3 任务优先级调度
3.3.1 三级优先级队列
内部使用三个独立的队列来管理不同优先级的任务。
// 内部实现
std::queue<PendingEntry> pending_high_; // 高优先级
std::queue<PendingEntry> pending_normal_; // 普通优先级
std::queue<PendingEntry> pending_low_; // 低优先级
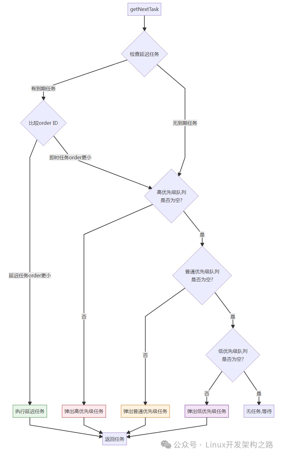
3.3.2 优先级调度逻辑

关键设计点:
- 严格优先级:高优先级队列非空时,优先执行其中的任务。
- 时间与优先级混合:到期的延迟任务会与即时任务根据全局顺序ID进行比较,确保FIFO语义的一致性。
3.4 任务取消机制
任务取消的核心是给任务标记一个“取消令牌”,在执行前进行检查。
3.4.1 取消流程

4. 线程池模式
4.1 单线程 vs 多线程队列
// 单线程队列(默认)
auto queue1 = TaskQueue::create("worker1"); // 1个工作线程
// 线程池模式
auto queue_pool = std::make_unique<TaskQueue>(
std::unique_ptr<TaskQueueBase, TaskQueueDeleter>(
new TaskQueueSTD("pool", 4) // 4个工作线程
));
4.2 多线程竞争模型

关键点:
- 所有工作线程共享同一个任务队列实例。
- 通过互斥锁保证队列操作的线程安全。
- 事件通知
set()会唤醒所有等待线程,但只有一个线程能成功获取锁并取出任务。
5. 队列容量控制与背压
5.1 容量配置
通过配置对象定义队列上限及拒绝策略。
struct CapacityConfig {
std::size_t max_pending{0}; // 即时任务队列容量(0=不限制)
std::size_t max_delayed{0}; // 延迟任务队列容量(0=不限制)
std::function<void(std::unique_ptr<QueuedTask>)> on_reject; // 拒绝回调
};
// 使用示例
TQ("worker1")->configureCapacity({
.max_pending = 1000,
.max_delayed = 500,
.on_reject = [](std::unique_ptr<QueuedTask> task) {
std::cerr << "任务被拒绝:队列已满" << std::endl;
}
});
5.2 背压处理流程

6. 异常保护与监控
6.1 任务异常保护
确保单个任务的异常不会导致整个工作线程崩溃。
// 执行任务时的异常捕获
QueuedTask* release_ptr = task.run_task_.release();
try {
if (release_ptr->run()) {
delete release_ptr;
}
} catch (const std::exception& e) {
std::cerr << "[TaskQueueSTD:" << name_ << "] std::exception: "
<< e.what() << std::endl;
delete release_ptr;
} catch (...) {
std::cerr << "[TaskQueueSTD:" << name_ << "] unknown exception" << std::endl;
delete release_ptr;
}
6.2 队列统计信息
提供运行时指标,便于监控系统负载,类似许多数据库与中间件提供的监控功能。
struct QueueStats {
std::uint64_t executed_task_count{0}; // 已执行任务总数
std::size_t pending_task_count{0}; // 待执行即时任务数
std::size_t delayed_task_count{0}; // 待执行延迟任务数
};
// 使用示例
auto stats = TQ("worker1")->stats();
std::cout << "执行=" << stats.executed_task_count
<< ", 待处理=" << stats.pending_task_count
<< ", 延迟=" << stats.delayed_task_count << std::endl;
7. 关键设计模式
7.1 RAII 资源管理
利用对象的构造和析构自动管理资源(如线程局部存储的上下文)。
// CurrentTaskQueueSetter 使用 RAII 模式
class CurrentTaskQueueSetter {
public:
explicit CurrentTaskQueueSetter(TaskQueueBase* taskQueue)
: _previous(_current) {
_current = taskQueue; // 构造时设置当前队列
}
~CurrentTaskQueueSetter() {
_current = _previous; // 析构时恢复之前的队列
}
private:
TaskQueueBase* const _previous;
};
// 使用
void processTasks() {
CurrentTaskQueueSetter setCurrent(this); // 自动管理 thread_local
// 任务执行期间,TaskQueueBase::current() 返回正确的队列指针
}
7.2 智能指针与所有权转移
使用std::unique_ptr明确任务生命周期的所有权流转。
任务所有权流转
Client TaskQueue QueuedTask
| | |
|--postTask(task)------>| |
| (move ownership) | |
| |--store in queue------>|
| | |
| Worker Thread |
| | |
| |<--getNextTask()-------|
| | |
| |--run()--------------->|
| | |
| | return true: delete |
| | return false: requeue|
8. C++11/14/17 语法精讲
8.1 完美转发 std::forward
template <typename Closure>
class ClosureTask : public QueuedTask {
public:
explicit ClosureTask(Closure&& closure)
: closure_(std::forward<Closure>(closure)) {}
private:
typename std::decay<Closure>::type closure_;
};
为什么使用 std::decay?
- 移除引用和cv限定符(
const, volatile)。
- 确保类内存储的是值类型,避免绑定到临时对象的引用失效(悬空引用)。
8.2 std::chrono 时间处理
using Clock = std::chrono::steady_clock;
using TimePoint = Clock::time_point;
using Millis = std::chrono::milliseconds;
// 计算延迟任务触发时间
auto fire_at = Clock::now() + Millis(delay_ms);
// 计算剩余时间
auto diff = std::chrono::duration_cast<Millis>(fire_at - now());
int64_t remaining_ms = diff.count();
8.3 thread_local 线程局部存储
namespace {
thread_local TaskQueueBase* _current = nullptr;
}
// 每个工作线程有独立的 _current 指针副本
TaskQueueBase* TaskQueueBase::current() {
return _current;
}
8.4 std::enable_if (SFINAE)
用于编译期条件选择,区分函数重载。
// 此重载只接受可转换为 std::function 的闭包,而非 unique_ptr<QueuedTask>
template <class Closure,
typename std::enable_if<
!std::is_convertible<Closure, std::unique_ptr<QueuedTask>>::value
>::type* = nullptr>
void postTask(Closure&& closure) {
postTask(ToQueuedTask(std::forward<Closure>(closure)));
}
9. 实战应用场景
9.1 心跳上报
TQ("heartbeat")->postPeriodicTask([](){
// 每30秒上报一次心跳
sendHeartbeat();
}, 30000);
9.2 订单超时取消
auto order_id = createOrder();
auto task_id = TQ("order")->postCancellableDelayedTask([order_id](){
// 30分钟后自动取消未支付订单
cancelOrder(order_id);
}, 30 * 60 * 1000);
// 用户支付成功,取消定时任务
if (paymentSuccess) {
TQ("order")->cancelTask(task_id);
}
9.3 网络请求重试
TQ("network")->postRetryTask([]() -> bool {
return sendRequest(); // 返回 true 表示成功,false 需要重试
}, 3, { // 最多重试3次
.type = TaskQueue::RetryStrategy::Type::Exponential,
.base_delay_ms = 1000 // 1s, 2s, 4s 指数退避
});
10. 性能优化建议
10.1 减少锁竞争
- 最小化临界区:在持锁期间只进行队列操作。
- 锁外执行:任务的实际执行务必在锁释放后进行。
- 及时通知:采用
unlock() 后立即 notifyWake() 的模式。
10.2 避免频繁内存分配
- 选择合适容器:使用
std::queue(基于 deque)管理即时任务,平衡了内存效率与操作开销;使用 std::map 管理有序的延迟任务。
- 智能指针管理:使用
std::unique_ptr 明确任务对象所有权,避免内存泄漏。
10.3 线程池大小选择
根据任务类型(CPU密集型或I/O密集型)动态设置线程数量。
// CPU 密集型任务(如计算)
size_t thread_count = std::thread::hardware_concurrency();
// IO 密集型任务(如网络、磁盘)
size_t thread_count = std::thread::hardware_concurrency() * 2;
auto queue = std::make_unique<TaskQueue>(
std::unique_ptr<TaskQueueBase, TaskQueueDeleter>(
new TaskQueueSTD("worker", thread_count)
));
11. 总结
本项目实现的任务队列系统通过清晰的设计和严谨的代码,完整展示了:
- 并发安全设计:重点解决了
Lost Wakeup 等核心竞态条件。
- 时间精度处理:妥善处理了延迟任务的时间截断边界问题。
- 功能完整性:实现了周期、重试、取消、优先级、背压等生产级特性。
- 异常安全性:确保任务异常不会波及调度系统本身。
- 可观测性:内置运行时统计,支持系统监控。
- 现代C++实践:广泛运用了智能指针、完美转发、chrono、thread_local等特性。
这是一个具备生产级别可靠性的任务队列实现,适用于:
- 教学与学习:深入理解现代C++并发编程与系统设计。
- 原理剖析:掌握任务调度系统的核心架构与问题解决思路。
- 项目组件:作为实际应用中异步处理模块的基础设施。