Iron Bank 是美国国防部(现战争部)DevSecOps 平台 Platform One 的核心部分。它是一个经过强化和审批的容器加固镜像中央存储库,作为国防部的集中式工件仓库,旨在支持应用程序的快速、可扩展和安全部署。
Iron Bank 制定了严格的镜像准入标准,要求容器镜像遵循国防部硬化指南,使用批准的基镜像,采用离线构建,并及时修补漏洞。其安全流程是持续自动化的,通过多层次的安全扫描(包括静态代码分析、动态行为监测和依赖项检查)来确保镜像全生命周期的安全。
源盾中心仓:企业软件“基础组件”的新范式
在软件研发中,无论是编程语言的依赖包还是基础容器镜像,都属于关键的“基础组件”。源盾可信中心仓作为 IronBank 理念的升级实践,致力于成为企业软件研发唯一可信的“基础组件”源,旨在重构开源生态的底层使用逻辑,为广大开发者提供安全、可信、可持续的基础组件生态。
它首先是一个集中存储软件组件、依赖库、镜像等各类基础组件的仓库,提供一站式拉取体验。
更重要的是,它会对入库组件进行全面的安全检测与评估,确保只有经过验证的安全组件可用。
同时,平台对组件安全风险进行实时监控,及时预警和处理潜在威胁,为开发者提供可靠的组件供应平台。

核心能力详解
一、多语言组件聚合,提供一站式体验
平台聚合了国内开发者常用的多语言开源组件仓库,支持 Maven、Npm、Docker、Go、PyPI 等超过20种组件格式。无论您使用Java、Python还是其他技术栈,都能在此找到所需,实现真正的“一站式”组件获取。所有仓库内组件均经过数字签名,保证完整性。
组件身份溯源:提供每个组件的详细来源信息,包括版本、更新历史等,确保组件可信。
极速拉取体验:依托高速带宽与多地 CDN 加速网络,保障高效的组件下载速度。
智能组件推荐:基于组件元数据、标签、应用场景等多维度信息,为项目推荐最合适的组件。
二、严格的官方源准入规范
为确保仓库内组件可信、可用,制定了以下准入规范:
- 可信上游源验证:组件必须来自官方或知名开源社区,信息可溯源。
- 安全检测强制标准:仅准入不含中高危及严重漏洞的组件。
- 合规性要求:组件许可证需符合企业政策与国内法规,通过合规分析。
三、多维度的组件安全数据分析
平台构建了覆盖全球的安全情报网络,结合专业扫描引擎,对组件的每个历史版本进行细致的安全分析。

SBOM(软件物料清单):提供标准的组件成分清单,清晰列出所有依赖,帮助企业进行资产管理和一致性确认,是构建组件生命周期安全体系的基础。
组件漏洞分析:进行详细、精准的漏洞分析,并对漏洞的引入和传播路径进行链路式梳理,即使在无法替换组件时也能提供有效的修复建议。
动态优先级评估:实时跟踪漏洞热度、舆情和威胁情报,综合评估漏洞处置优先级,并建立针对“核弹级”漏洞的应急响应机制。
许可证合规管理:详细说明组件的许可证权限,帮助企业进行合规管理,避免潜在的法律风险。
依赖关系透视:提供清晰的组件上下游及间接依赖视图,帮助开发者掌握完整的依赖关系网,及时发现底层组件风险。
高危组件阻断:针对如 Log4j 之类的极高危组件,安全中心将自动阻断下载,并同步提供替代组件清单,在保障安全的同时最大限度减少对业务的影响。

四、专业安全实验室,深度风险挖掘
深度漏洞挖掘:专业团队持续挖掘组件中的深层漏洞,尤其是难以察觉的零日漏洞,基于源码和调用关系进行深入分析。
秒级风险预警:通过实时威胁感知技术,实现秒级预警响应。
及时风险通报:发现风险后第一时间向用户通报并提供解决方案,助力企业建立快速漏洞响应机制。
五、断供保护机制,保障供应链稳定
为应对开源组件断供风险,平台通过以下策略保障资源稳定:
- 多元化组件储备:广泛收集不同来源的组件,建立储备库以便快速寻找替代品。
- 断供预警机制:监测组件供应情况和社区动态,提前预警潜在断供风险。
- 智能替代推荐:在组件存在断供风险时,自动推荐架构与能力相匹配的替代组件。
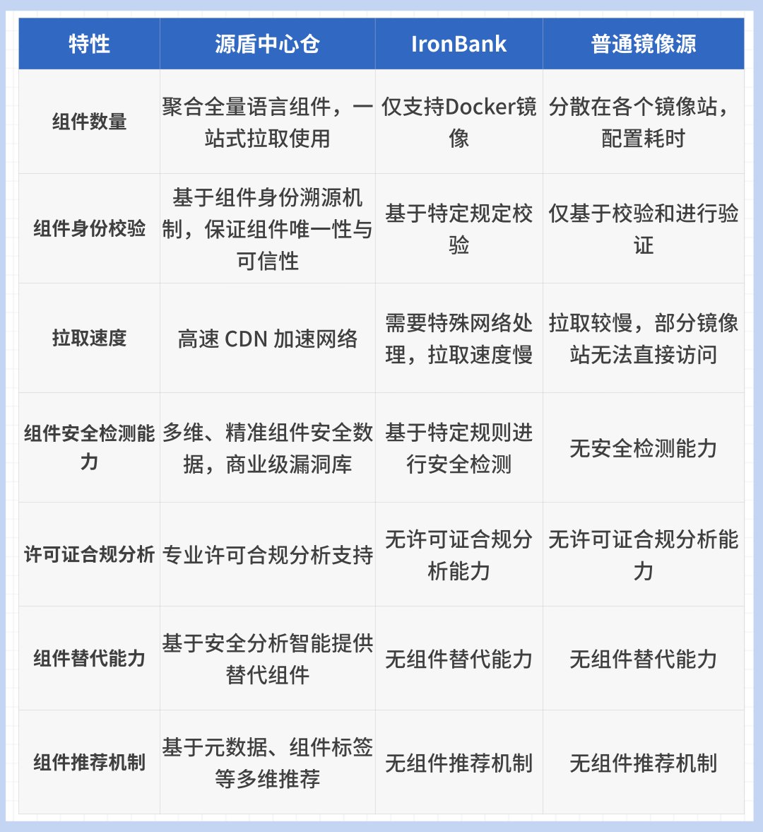
基础组件管理方案对比

为何选择源盾中心仓?
在数字化时代,基础组件的安全管理直接影响企业研发效能与安全水位。源盾中心仓提供了全方位的解决方案:
- 提升安全防护:通过多层次深度扫描和全生命周期管理,确保组件安全数据的准确性。
- 提高运营效率:成熟的安全体系可快速融入企业现有DevOps流程,节省安全运维成本。
- 满足合规要求:符合国内安全标准,为企业的合规运营提供支持。
体验与获取
源盾可信中心仓已正式上线,您可以访问以下地址体验:
https://yuandun.gitee.com
平台提供专业的技术支持,欢迎通过官网渠道反馈使用问题或咨询。
