本文介绍一个支持NVIDIA Jetson Orin Nano与Jetson Orin-NX系统模块(SoM)的基板开放硬件设计项目。该项目提供了完整的基板设计文件,采用8层板设计,可使用KiCad 8打开源文件进行查看与修改。

该基板设计集成了丰富的外围接口,具体规格如下:
- DC电源接口
- 两个USB PD端口
- 支持可配置通道映射的50针MIPI CSI-2接口
- Micro HDMI接口
- 支持USB PD和DP的10 Gbps USB-C接口
- 10 Gbps USB-C接口
- 支持USB PD的USB-C UART接口
- M.2 key M插槽
- M.2 key E插槽
- 支持PoE的1Gb以太网接口
- 自定义扩展连接器
- RTC电池备份
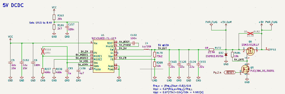
以下为部分关键模块的原理图设计展示,对于想深入嵌入式系统开发的工程师具有参考价值。
电源电路设计


PCIe接口电路


HDMI接口电路

USB 3.0接口电路



CSI接口电路

以太网及PoE电路


PCB布局设计
该基板的PCB布局充分考虑了高速信号完整性,如PCIe、USB 3.0和HDMI等高速接口的布线。

3D设计预览
通过3D视图可以直观了解元器件的布局与装配效果。

最终实物效果

项目源文件可在硬件设计开源社区获取,为嵌入式硬件开发者提供了宝贵的参考设计。
|