“没有银弹”是软件工程史上最重要的论断之一。1986年,Frederick Brooks在《人月神话》增补章节中指出:任何单一技术或方法都不可能在十年内将软件生产率提高一个数量级。这个观点在40年后的今天依然振聋发聩。
微服务架构也不例外。它不是包治百病的灵丹妙药,而是一把双刃剑——解决了单体应用的部署和扩展问题,却引入了分布式系统的复杂性。这篇文章将与你探讨微服务的决策艺术:何时采用、如何拆分、怎样治理。这些问题没有标准答案,只有权衡之道。我们整理了关于微服务决策的几个核心观点:它首先是组织问题,其次才是技术问题;架构设计不是一步到位,而是持续演进;复杂性无法消除,只能管理。如果你正在为架构选型而纠结,不妨在 云栈社区 的架构板块看看更多同行的实践经验。
一、银弹的幻灭
Brooks将软件开发的困难分为两类:本质复杂性(Essential Complexity)和偶然复杂性(Accidental Complexity)。
本质复杂性来自软件固有特性——需求的复杂性、业务逻辑的复杂性、与现实世界对接的复杂性,这是无法通过技术手段消除的。偶然复杂性则是实现过程中引入的额外困难,如编程语言的局限、开发工具的不完善。
工具和方法可以降低偶然复杂性,但本质复杂性始终存在。这就是为什么无论技术如何进步,软件开发的成本始终居高不下。
硬件的成本能够持续稳定地下降,而软件开发的成本则不可能。
这个论断揭示了一个重要趋势:当硬件成本足够低廉时,通过扩展硬件解决问题往往比使用复杂的软件方法更经济。现代云计算数据中心的处理能力几乎可以认为是无限的,这意味着单纯为了性能而选择微服务架构,可能是一个错误的决定。
性能可以作为辅助性理由,但如果仅仅为了性能就选择分布式,那应该是40年前原始分布式时代追求的目标。现代的单体系统同样可以采用可扩缩的设计,同样能够集群部署。
能够通过扩展硬件的手段解决问题,就尽量别使用复杂的软件方法。
这个观点直接挑战了很多团队“为了性能重构为微服务”的决策。微服务有其价值,但绝不是性能银弹。
二、康威定律与组织的镜像
讨论微服务架构时,技术讨论往往占据主导,但康威定律(Conway‘s Law)才是理解微服务的关键。
设计系统的组织,其产生的设计等同于组织间的沟通结构。
这个1967年提出的定律揭示了一个深刻的事实:系统架构趋同于团队沟通结构。
一个经典例子:如果一个公司有四个团队开发编译器,最终产品往往是四遍编译器(four-pass compiler)。这不是巧合,而是组织结构的必然映射——团队间的沟通成本会自然地映射到系统边界上。
西方有句谚语很好地补充了这个观点:
所有技术上的决策实际都是政治上的决策。
这里的“政治”泛指如何与其他人协作将事情搞定,“技术”泛指所有战术层面行为。架构首先是个组织和人的问题,其次才是技术。它是一种社交活动,甚至可能涉及利益的重新分配。
实践案例印证了这个观点:
- Amazon 的“Two-Pizza Teams”:团队规模控制在2个披萨能喂饱的人数(5-9人),每个小团队独立负责特定服务。团队自治带来了服务自治,服务边界自然对齐组织边界。这种组织结构直接促成了 Amazon 微服务架构的成功。
- Spotify 的部落模型:按业务领域组织团队(部落 Tribe、小队 Squad),每个小队拥有端到端的服务所有权。小队之间通过公会(Guild)分享技术实践,既保持了自治,又避免了重复造轮子。
这些案例说明:微服务架构的成功,首先取决于组织结构是否匹配。如果团队仍然按技术层划分(前端组、后端组、DBA组),强行推行微服务往往事倍功半。想推微服务?先改组织。
三、何时采用微服务——五大驱动因素
微服务不是默认选项。什么时候该选它?有五个核心因素:
1. 技术异构需求(不可避免)
当意识到没有什么技术能够包打天下,很多时候为了异构能力进行分布式部署,并不是你想或者不想,而是没有选择,不可避免的。
实时推荐引擎用 Python 机器学习框架,高并发 API 用 Go,历史数据处理用 Java 大数据栈——当系统需要混合使用不同技术栈时,微服务是唯一出路。这种情况下不是“要不要微服务”的问题,而是“必须微服务”。
2. 团队能力约束
当个人能力因素成为系统发展的明显制约时,拆分服务可以降低单个服务的复杂度。核心服务由资深工程师维护,边缘服务可以交给初级工程师。每个人只需要理解自己负责的那一块,而不是整个系统。
这个因素往往被低估。很多时候选择微服务不是因为技术需要,而是因为团队规模扩大后,单体应用已经没有人能完全理解了。
3. 商业压力(甲方要求)
来自外部商业层面对内部技术层面的要求。甲方可能直接要求“必须使用微服务架构”,或者出于合规、安全审计的考虑,要求某些模块必须独立部署。这时技术选型已不完全是技术决策,而是商业决策。
4. 创新业务快速变化
变化发展特别快的创新业务系统往往会自主地向微服务架构靠近。
想象一个创新产品团队:每周都在试错,A/B 测试不断,功能上线下线频繁。如果是单体应用,每次发布都牵一发动全身;如果是微服务,可以只部署变化的那个服务,其他服务不受影响。频繁迭代、快速上线的需求,让独立部署的价值凸显。
5. 大规模/复杂/历史包袱系统
规模庞大、业务复杂、历史包袱沉重的系统也可能主动向微服务架构靠近。
一个运行了十年的单体应用,代码量可能超过百万行,依赖关系错综复杂,任何改动都可能引发意想不到的问题。通过逐步拆分为微服务,可以降低单个模块的复杂度,让系统重新变得可维护。
多数技术决策都属于战术范畴,应该依据现实情况而不是远景规划去做决定。
你可以参考这个决策流程图来判断是否真的适合采用微服务架构:

这五大因素不是孤立的,实际决策往往是多因素综合权衡的结果。
四、微服务粒度的艺术
采用微服务后,核心问题来了:服务应该拆多细?
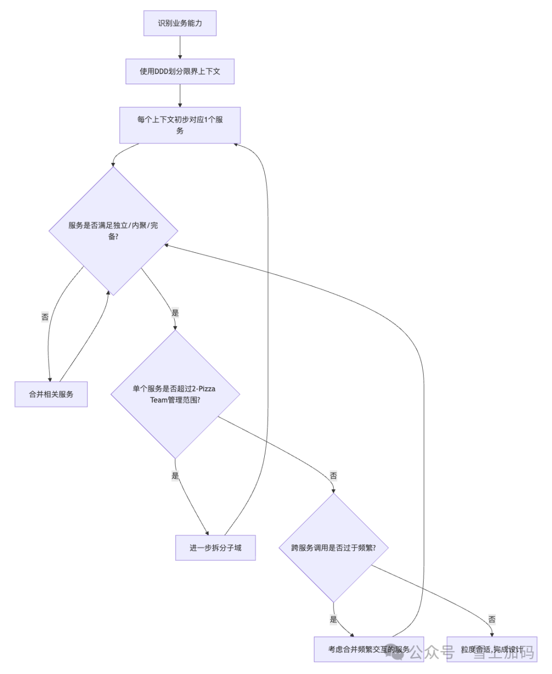
DDD:找到边界的方法论
业界已取得较为一致的观点,即使用领域驱动设计(DDD)的限界上下文(Bounded Context)作为指导。
DDD的核心思想是用业务语言统一开发和业务的认知。限界上下文定义了特定业务模型适用的边界——在这个边界内,同一个术语有明确的含义;跨越边界,含义可能完全不同。
举个例子:电商系统中,“订单上下文”和“库存上下文”是两个独立的限界上下文。订单服务关心的是“用户买了什么”,库存服务关心的是“仓库还剩多少”。它们对“商品”的理解不同,所以应该是独立的服务,通过事件或 API 通信,而非直接操作对方的数据库。
一个限界上下文通常对应一个或一组紧密相关的微服务。
粒度下界:独立、内聚、完备
微服务至少应该满足:
- 独立:能够独立发布、独立部署、独立运行、独立测试
- 内聚:强相关的功能与数据在同一个服务中处理
- 完备:一个服务包含至少一项业务实体与对应的完整操作
如果将微服务设计得过细,会带来严重后果:
- 性能问题:一次进程内的方法调用耗时在0到数百个时钟周期,而跨服务 RPC 调用可能是数百万个时钟周期
- 数据一致性:需要复杂的分布式事务来保证一致性
- 可用性下降:如果两个微服务都必须依赖对方可用才能正常工作,那就应当将其合并到同一个微服务中
反面案例:Uber 早期过度拆分,一个乘客下单需要调用20+服务,协作成本过高,后来合并部分服务为“领域服务”。另一个案例是某公司将“用户服务”拆分为“用户基本信息”、“用户偏好”、“用户积分”等10个微服务,导致任何用户操作都需要编排多个服务,最终重新合并为3个服务。
粒度上界:2-Pizza Team
粒度太大从技术上没有问题,问题出在人身上——受限于人与人之间的沟通效率。
微服务粒度的上界是一个 2-Pizza Team 能够在一个研发周期内完成全部需求范围。
这个概念源于 Amazon CEO Jeff Bezos,强调小团队的沟通效率。当团队超过9人时,沟通成本呈指数级增长,协作冲突增加。
实践案例:Monzo 银行要求每个团队最多负责3个服务,确保认知负荷可控。Netflix 有超过700个微服务,但每个服务职责明确(如推荐引擎、播放控制、用户画像),这是多年迭代的结果。
粒度确定流程
服务粒度的确定不是一个拍脑袋的决定,而是一个可迭代、可回溯的流程。下图清晰地展示了这一过程:

粒度设计不是一次性工作,而是持续演进的过程。
五、复杂性治理的核心博弈
复杂性已成为制约生产力的主要矛盾。
微服务的复杂性来自两个维度:
认知负荷(Cognitive Load)
团队理解和修改系统所需的心智努力。
单体应用的认知负荷很高——数十万行代码、复杂的依赖关系,新人上手可能需要几个月。微服务拆分后,单个服务的认知负荷降低——代码更少、逻辑更简单,新人可能几天就能上手。
协作成本(Collaboration Cost)
跨团队或跨服务完成功能所需的沟通和协调成本。
单体应用的协作成本较低——所有代码在一起,修改直接调用即可。微服务架构下,协作成本增加——需要理解服务间交互、处理分布式问题、协调多个团队。
核心博弈
软件规模小时微服务的复杂度高于单体系统,规模大时则相反。
这是因为:认知负荷随代码量线性增长,而协作成本在服务数量超过临界点后才显著增加。在小规模系统中,微服务的分布式复杂性得不偿失;在大规模系统中,单体应用的认知负荷已不可承受。
微服务的核心思想:分治
假如只能用一个词来形容微服务解决问题的核心思想,答案就是“分治”。
分治既是微服务的基本特征,也是微服务应对复杂性的手段。通过将大系统拆分为小服务,将不可管理的复杂性转化为可管理的协作成本。
量化判断
判断复杂性是否可控,看几个具体指标:
认知负荷指标:
- 新人上手时间:超过2周说明服务可能过于复杂
- 代码变更影响范围:一次改动涉及超过3个模块需要警惕
协作成本指标:
- 完成一个功能需要沟通的团队数:超过3个团队说明拆分可能过细
- 跨服务调用链长度:一次请求超过5个服务需要审视
当协作成本增长超过认知负荷下降的收益时,说明拆分过度。
复杂性本身不是洪水猛兽,无法处理的复杂性才是。
六、架构腐化与演进式设计
一个残酷的事实是:
如果软件系统长期接受新的需求输入,它的质量必然无法长期保持。
架构腐化(Architecture Decay)是不可避免的熵增过程。原因包括:
- 应急修改(为赶工期绕过架构约束)
- 知识流失(新人不理解原设计意图)
- 技术债累积(临时方案变成永久方案)
架构腐化只能延缓,无法避免。延缓策略包括:
- 架构守护:代码审查、架构符合性检查工具(如 ArchUnit)
- 持续重构:定期清理技术债,而不是等到积重难返
- 知识传承:记录设计决策(ADR,Architecture Decision Records)
正面案例:Linux 内核通过严格的代码审查和持续重构,30年间保持架构清晰。这证明腐化可以延缓,但需要持续投入。
但即使采取所有措施,腐化仍会发生。这就引出了演进式设计的核心观点:
演进式设计与建筑设计的关键区别是,它不像是造房子,更像是换房子。
很多管理者和架构师不能真正接受演进式设计,尤其不能接受一个具有良好设计的系统应该是能够被报废的观点。潜意识总希望系统建设能一步到位,至少是“少走几步”。
但现实是:
长期来看,多数服务的结局都是报废而非演进。
这不是悲观论调,而是理性认知。技术栈更新、业务模式变化、团队能力提升,都可能导致现有系统不再适用。与其执着于永久演进,不如设计为可替换的模块,降低未来的切换成本。
实践案例:初创公司先用单体应用快速验证业务,业务稳定后再按瓶颈点拆分为微服务。Strangler Fig 模式(绞杀者模式)让新系统逐步替代旧系统,而非一次性重写,降低了风险。
七、以自治为目标的自动化
微服务架构的成功离不开自动化,但自动化本身可能陷入悖论:
重点是“以自治为目标”,因为如果不是朝这个方向去努力的话,自动化最终会导向一个套娃式的悖论。
套娃式悖论是指:如果自动化本身需要大量人工维护,就陷入了“为了自动化而自动化”的怪圈——自动化系统成为新的负担,需要更多自动化来管理,形成无限套娃。
正确的自动化应以自治为目标:
- 系统自治:服务能自主完成部署、扩容、故障恢复,无需人工干预
- 团队自治:团队通过自动化工具独立完成开发、测试、发布,不依赖其他团队
判断标准
- 自动化是否减少了人的参与?
- 是否提升了响应速度?
- 维护成本是否可控?
如果自动化系统本身成为瓶颈(如复杂的 CI/CD 流水线需要专人维护),就需要反思其必要性。
正面案例:Netflix 的混沌工程(Chaos Engineering)通过自动化故障注入测试系统自愈能力,而非依赖人工监控。当系统能够自动发现问题、自动恢复,才是真正的自治。
反面案例:某公司搭建了复杂的微服务编排平台,但平台本身需要5人团队维护,且每次变更需要2周,最终简化为更轻量的工具链。
总结
这本书的核心启示就三点:
1. 没有银弹,只有权衡
微服务不是万能药,它解决了单体应用的部署和扩展问题,却引入了分布式系统的复杂性。决策时必须基于现实情况——团队规模、业务特点、技术能力——而非盲目跟风。
2. 架构是组织的镜像
康威定律揭示了一个深刻的事实:系统架构趋同于团队沟通结构。微服务的成功首先取决于组织结构是否匹配,其次才是技术选型。
3. 演进优于完美
架构腐化不可避免,系统应该能被报废。演进式设计不是造房子,而是换房子。
这些观点在当下技术社区尤为重要。太多团队将微服务视为默认选项,却忽视了它带来的复杂性。
需要有生产力负荷的生产关系来匹配,敏锐地捕捉到生产力的变化,随时调整生产关系,这才是架构师治理复杂性的终极方法。
站在云原生和服务网格日趋成熟的今天,“没有银弹”的警示依然有效。Kubernetes 简化了容器编排,Istio 简化了服务治理,但它们同样带来了新的复杂性。技术在演进,但权衡的本质不会变——每一次架构选择都是在不同维度间做取舍。
理解这一点,才算真正理解了微服务架构的决策艺术。将系统从单体拆分为一个个独立自治的服务,本质上是将开发一个复杂 分布式系统 的挑战,分解为了管理一系列相对简单的、可控的协作成本。
参考资料
- 《凤凰架构:构建可靠的大型分布式系统》 - 周志明
- 《人月神话》(The Mythical Man-Month) - Frederick Brooks
- 《领域驱动设计》(Domain-Driven Design) - Eric Evans
- 《Team Topologies》 - Matthew Skelton & Manuel Pais
延伸阅读:
- 《微服务设计》 - Sam Newman
- Martin Fowler 的博客文章:《Microservices》
- Chris Richardson 的微服务模式网站:microservices.io