
一副AI眼镜的镜腿里,藏着一台被压扁的智能手机——这个比喻形象地道出了当前AI硬件的本质。在拉斯维加斯刚落幕的CES 2026展会上,超过50家厂商的智能眼镜新品扎堆亮相,其中中国品牌占据了显著位置。
展会的热度迅速传导至产业链。智能眼镜首次被纳入国家大规模设备更新与以旧换新补贴目录,与手机、平板等并列成为四大补贴品类。市场研究机构IDC的数据显示,2025年第三季度中国智能眼镜市场出货量同比增长了62.3%。全球科技巨头与中国互联网企业正以前所未有的速度涌向这条赛道,阿里巴巴的夸克AI眼镜、字节跳动的豆包手机助手、百度的文心一言眼镜等产品密集发布。
与此同时,投资界传出消息,OpenAI正在从苹果公司疯狂挖角硬件工程师,计划推出自己的AI硬件产品,这被外界解读为打造“AI版iPhone”的尝试。
01 AI硬件全景
谈论AI硬件,我们的视野绝不能仅停留在引人注目的眼镜形态上。这实际上是一个从底层基础设施到前端交互终端的完整生态系统,可以清晰地划分为三个层次:提供核心算力的“基础层”、作为能力载体的“终端层”,以及面向特定场景的“集成层”。
在基础层,AI芯片(如英伟达的GPU、谷歌的TPU)如同整个智能时代的隐形引擎,为训练和运行大模型提供澎湃算力。在终端层,则呈现百花齐放的态势:除了正处于爆发前夜的AI眼镜,我们早已熟悉的AI PC和AI手机正在进行深刻的自我革命,从工具进化为能主动理解、执行任务的智能体;智能音箱、耳机也在接入更强大的模型;而代表前沿探索的AI Pin、智能戒指乃至人形机器人,则指向了更无感、更具身的未来交互。
在集成层,AI则化身为专业场景的解决方案,从汽车的智能驾驶计算平台到工厂的AI质检摄像头。然而,在所有终端形态中,AI眼镜正以惊人的速度从极客玩物迈向大众消费电子舞台的中心,尤其在今年的CES上,它已不仅仅是产品,更成为科技公司争夺下一代计算平台话语权的象征。这种集中爆发并非偶然,而是技术、市场和生态演进到关键节点的必然产物。
02 AI眼镜,爆发前夜
今年的CES,中国参展商达942家,占参展商总数的约22%。展会传递的最明确信号是:AI正从数字世界走向物理世界。英伟达创始人黄仁勋在大会上首次系统阐释“物理AI”概念,强调AI技术将与硬件深度融合,以实现对物理世界的理解与交互。这一转向为AI硬件的发展提供了战略方向。
中国AI眼镜产业迎来了前所未有的政策与市场双重驱动。 2025年12月底,国家发改委、财政部联合发布的通知明确将智能眼镜纳入数码和智能产品购新补贴范围。这是智能眼镜首次获得国家层面的直接支持。
放眼全球,Counterpoint的数据显示,2025年上半年全球智能眼镜出货量同比增长约110%。市场预测更为乐观:摩根士丹利预测到2028年全球AI眼镜出货量有望冲击3500万台,花旗则预测到2030年全球智能眼镜出货量将以105%的复合年均增长率增长至1.12亿副。
主要厂商在CES 2026上展示了多样化的技术路线。雷鸟创新推出了支持eSIM功能的X3 Pro Project,使AI眼镜首次具备独立于手机的联网与通话能力。灵伴科技发布了重量仅约38.59克的无屏AI眼镜Rokid Style,瞄准日常佩戴舒适性;以智能投影闻名的极米科技也宣布进军该赛道,发布“MemoMind”品牌。随着更多企业涌入,市场呈现出前所未有的活跃态势,标志着行业正从概念验证迈向规模化应用。
产业生态也在加速整合。阿里巴巴联合高通、立讯精密等多家企业成立了夸克AI眼镜产业生态联盟;厂商XREAL与龙旗科技、晶盛机电等签署了AI/AR产业链战略合作协议。歌尔、瑞声、舜宇等公司在微显示和光波导等核心技术上取得了显著进展。
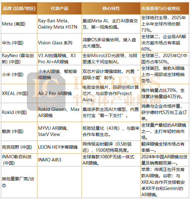
从区域市场看,分化态势显著。海外市场,尤其是北美地区,由Meta凭借其Ray-Ban系列占据主导地位,2025年上半年市场份额高达73%。与之相比,中国市场虽整体份额仍落后,但增长势头极为迅猛——2025年上半年出货量已超过100万台,占全球市场的26.6%,且本土品牌表现活跃。
竞争格局呈现鲜明的“一超多强”态势。Meta在全球范围内暂居“一超”地位,而中国众多品牌则构成了“多强”阵营。这些参与者主要可分为三类:一是小米、华为等消费电子巨头;二是以雷鸟创新、Rokid为代表的垂直领域品牌;三是以理想汽车、阿里巴巴、百度、字节为代表的跨界入局者,其策略聚焦于车机联动或生态服务延伸。

在产品策略上,主流厂商普遍采用“双线并行”的路径。一方面,推出功能聚焦于AI拍摄、音频交互的智能眼镜(如Ray-Ban Meta),以下探价格门槛、推动市场普及;另一方面,积极布局集成显示功能的AI+AR眼镜(如Ray-Ban Display),面向更高阶的生产力、娱乐与交互场景,为未来形态铺路。
这种演进直接体现在广泛的价格分层上。目前市场价格覆盖从几十美元的基础功能产品到近千美元的高端AR眼镜。2025年中国市场呈现出两大趋势:AI音频拍摄眼镜价位向1500元以上中高端区间上探;而AI+AR眼镜在维持高端份额的同时,内部产品结构也在进行调整。品牌通过快速迭代与系统的分层定价策略,清晰映射出技术进阶与价值提升的行业路径。
03 叫好,难叫座
AI眼镜市场正呈现出一幅充满张力的图景:一边是出货量爆发式增长与资本的热烈追捧,另一边则是产品在用户体验、生态构建和量产能力上遭遇的多重现实瓶颈。
在硬件性能层面,行业普遍陷入“轻量化、长续航与高性能”难以兼得的“不可能三角”困境。追求极致轻薄必然压缩电池空间,牺牲续航;而强大的端侧AI算力与实时交互功能,又会带来显著的功耗与发热。例如,Meta的Ray-Ban Meta在开启连续AI对话时,续航会锐减至仅约30分钟。这一根本矛盾外化为具体的用户体验痛点和高昂的成本结构,其中光学显示(约占成本43%)与主控芯片(约占成本31%)是两大成本中心。
除了硬件本身的矛盾,割裂的生态与隐私的隐忧构成了另一重软性障碍。与海外Meta能整合自家社交平台相比,国内市场各品牌依托不同的大模型(如阿里的通义千问、华为的盘古)和系统,形成了“数据孤岛”,开发者适配成本高,用户也难有连贯体验。更深层的挑战在于,AI眼镜第一视角、无感拍摄的特性,使其隐私安全问题空前突出。
其次,供应链的成熟度是制约产业化规模与稳定性的另一大瓶颈。尽管AI眼镜可以依托部分消费电子的成熟供应链,但在低功耗、微型化和高性能的严苛要求下,多个关键环节(如特殊光学元件、微型电池、高集成度芯片封装)的制造良率仍然偏低。这直接导致了产能爬坡困难和市场供应不稳定。一个典型案例是,闪极科技在2024年末高调发布国内首款量产AI拍摄眼镜后,便旋即陷入产能无法满足订单需求的困境。
04 互联网大厂,集体入局
互联网大厂涌入AI硬件赛道,背后是对于下一代人机交互入口的争夺。
字节跳动与中兴通讯合作推出豆包手机,内置的系统级AI助手“豆包手机助手”能够获得跨应用的全局控制权,在用户语音指挥下完成操作。不久前,安克创新与字节跳动旗下飞书还联合发布了AI硬件——安克AI录音豆。该产品由安克创新负责硬件研发,飞书提供软件AI适配与服务,录音文件可直接接入飞书生态并沉淀为文档。AI录音豆外观像一粒圆扣,支持蓝牙与Wi-Fi,可佩戴于衣领或通过磁吸固定在手机背面。
阿里巴巴则采取“软硬兼施”策略,一方面通过夸克浏览器等软件产品渗透,另一方面推出夸克AI眼镜和钉钉A1等硬件产品,形成生态协同。百度依托小度智能硬件矩阵,将重点放在家庭AI场景,打造“全屋主动式AI系统”。
华创证券电子组联席首席分析师岳阳指出,AI手机助手的系统层创新,有望成为电脑系统从DOS向Windows升级、手机系统从Symbian向Android升级的新革命浪潮,正在重塑人机交互的基本模式。
商业变现需求也是驱动互联网企业布局硬件的重要因素。天风证券电子行业高级分析师骆奕扬分析称,对于各类大模型企业而言,硬件是实现技术商业化变现的关键路径之一。在当前大模型公司普遍面临商业化困境的背景下,硬件提供了清晰的变现通道。
所以,当阿里、字节、百度这些手握流量和模型的巨头们,纷纷躬身入局,亲手造起眼镜、手机甚至录音豆时,争夺的早已不是单一硬件的销量。这是一场关于下一代交互入口的“圈地运动”——谁定义了软硬结合的标准,谁掌握了用户全天候的注意力与数据,谁就可能成为那个绕不开的“生态中枢”。硬件,此刻不过是承载这一野心的有形外壳。这场围绕人工智能与硬件的深度结合所展开的竞赛,其战况与走向,也持续在云栈社区等开发者聚集地引发热烈讨论。