尽管重卡在我国汽车整体保有量中占比不足5%,但其碳排放贡献却接近汽车总排放的一半。原因在于其年行驶里程长、单位油耗高。有数据显示,一辆柴油重卡的碳排放量几乎相当于100辆乘用车。
在“双碳”目标驱动下,重卡电动化转型势在必行。目前技术路线主要包括纯电动、插电混动和燃料电池。其中,燃料电池重卡受制于技术成熟度与成本,短期内难以大规模推广。以锂电池为动力的纯电动重卡仍是主力方向,其补能方式又分为慢充、快充和换电。相较之下,换电模式凭借补能时间短、降低购车初始成本、利于电池全生命周期管理等优势,显著提升了重卡的运营效率。
政策层面也给予了有力支持。在相关激励政策的推动下,换电模式在新能源重卡中的渗透率已接近40%,有效带动了产业链上下游的研发与投入。
一、为什么是换电模式?
1. 碳中和压力下的必然选择
全球绿色转型已成共识,电力、工业和交通是减碳的关键领域。在交通领域中,汽车(包括轻型车与重卡)贡献了约70%的碳排放。因此,汽车行业的电动化转型是达成碳中和目标的重要抓手。

尽管保有量不高,但重卡,尤其是柴油重卡,因产生大量氮氧化物和颗粒物,成为排放监管的重点。推动重卡由燃油转向新能源,对于实现交通运输领域的绿色低碳发展至关重要。


2. 产业升级的优化路径
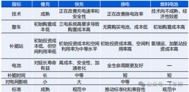
换电模式为重卡电动化提供了独特的解决方案。其优势体现在多个维度:快速补能缓解了续航焦虑和充电设施压力;车电分离降低了用户的初次购置成本;集中的电池管理与慢充,有利于延长电池寿命;同时还能实现整车轻量化,节省能耗。
与其他补能方式相比,换电在重卡运营场景下的综合优势明显,是推动产业向高效、集约化升级的重要策略。

二、当前发展趋势与核心挑战
产业链全景
新能源汽车换电产业链条清晰:上游是软硬件供应商,提供电池、换电设备及操作系统;中游是换电站的建设与运营商,整合设备并面向市场提供服务;下游则是公交车、出租车、网约车、重卡等应用场景。整个生态还需要电网、电池回收方及金融机构的支持。

应用现状与局限性
目前,电动重卡(包括换电重卡)主要应用于港口、矿山、钢铁厂、建筑工地等场景。这些场景具有行驶范围固定、线路相对封闭的特点。之所以局限于这些领域,主要受制于以下几点:
- 基础设施不足:公共换电站网络远未完善。
- 载重与续航矛盾:为保证续航而搭载大电量电池,挤占了载重空间,目前实际最大载重多限制在36-38吨。
- 续航里程:单次续航普遍在300公里以内,难以满足超长距离物流需求。
规模化推广的三大挑战
尽管前景广阔,但换电模式要在重卡领域实现大规模推广,仍需跨越几座大山:
- 沉重的资产负担:电池资产价值高昂,大规模推广意味着需要沉淀数千亿级别的资金,对运营商和金融机构都是巨大压力。
- 安全隐患:频繁的机械插拔、高压电连接、电池包的运输与存储,都引入了新的安全风险点,需要更严密的技术和管理规范。
- 标准化缺失:这是制约行业互联互通的最大瓶颈。不同厂商的电池包尺寸、换电接口、通信协议各不相同,导致换电站只能服务特定品牌或车型,无法形成网络效应。
应对这些挑战,核心策略在于“降本增效”与“生态构建”。通过技术创新降低电池和运营成本,通过金融工具增强资产流动性,而最关键的一步,是推动行业建立统一的标准化体系,实现电池包的通用互换。
电池技术的演进方向
电池是电动重卡的核心,其发展直接决定了换电模式的竞争力。未来主要朝着四个方向演进:
- 提性能:在有限空间内提升能量密度、功率输出和安全性,以适应复杂恶劣的工况。
- 轻量化:通过材料与结构创新减轻电池包重量,为整车腾出更多载重空间。
- 降成本:电池成本可占整车成本的50%,是降低电动重卡总拥有成本(TCO)的关键。
- 标准化:统一电池包的物理尺寸、电气接口和通信协议,是换电网络做大做强的基石。
总结与展望
总而言之,优质电池技术的产业化是换电重卡发展的基石,而配套换电站基础设施的广泛覆盖则是其应用场景拓展的前提。当前,换电模式已成为重卡电动化的一条务实路径,但唯有克服资产、安全与标准化的挑战,构建开放协同的产业生态,才能真正释放其潜力,跑得更远。
对这类涉及产业升级与大数据分析的深度话题感兴趣,欢迎在云栈社区与更多同行交流探讨。
|