什么是H桥?
H桥电路,因其拓扑结构酷似英文字母“H”而得名。它的核心通常包含四个可以独立控制的开关元器件,例如下图中展示的四个MOSFET开关管Q1、Q2、Q3、Q4。
这类电路设计主要用于驱动需要较大工作电流的负载,比如我们常见的直流电机。

如图所示,H桥电路的中央位置连接着待驱动的直流电机M。而D1、D2、D3、D4则是MOSFET的续流二极管,其作用至关重要,我们稍后会详细解释。
H桥的四种核心开关状态
我们以驱动一个直流电机为例,来详细解析H桥的几种典型工作状态。这里对电机“正转”和“反转”的约定是人为定义的,在实际工程项目中,工程师会根据机械结构的具体布置来灵活划分方向。
1. 正转状态
当我们需要电机正转时,四个开关的操控逻辑如下:
- 打开(导通)Q1 和 Q4。
- 关闭(关断)Q2 和 Q3。
在这种状态下,电流会从电源Vbat出发,流经Q1、电机M、Q4,最终形成回路。电流路径就像下图中用橙色线条高亮显示的路线,电机因此开始正向旋转。

2. 反转状态
若想让电机反转,我们需要切换开关的对角线组合:
- 关闭(关断)Q1 和 Q4。
- 打开(导通)Q2 和 Q3。
此时,电流的流向完全反转,它从Vbat出发,经过Q2、电机M、Q3后接地。下图中的橙色箭头清晰地展示了这一反向电流路径,电机随即开始反向转动。

3. 调速状态(PWM控制)
如何控制直流电机的转速呢?一种广泛应用的方法是利用PWM(脉宽调制)信号。假设我们想让电机在正转的基础上减速,可以这样操作:
- 保持Q2和Q3为关闭状态。
- 保持Q1为常开(导通)。
- 为Q4的栅极输入一个占空比为50%的PWM波形。
通过调节这个PWM波的占空比,就能改变电机两端的平均电压,从而实现平滑调速。当占空比调至100%时,等效于Q4一直导通,电机获得全速;当占空比降低时,平均电压下降,转速也随之降低。下图展示了在PWM控制下的电流流动情况。

4. 刹车/停止状态
让电机从转动状态快速停止是一个需要技巧的过程。我们以电机从正转切换到停止为例进行分析。
在正转时,Q1和Q4是导通的。如果突然同时关闭Q1和Q4,由于直流电机内部线圈是感性负载,电流不能突变,它会试图维持原来的方向继续流动。为了快速消耗掉这部分能量(即快速衰减电流),让电机迅速停下,通常有两种处理方式。
第一种:利用续流二极管与开关组合进行快速衰减
关闭Q1和Q4后,电感(电机)中维持的电流会通过MOSFET内部的体二极管(即原理图中的续流二极管D2和D3)形成续流回路。为了加快能量释放,可以在此状态下短暂地同时打开Q1和Q3。
如下图所示,电流的路径发生了变化,能量通过开关和电源内阻被快速消耗。

第二种:通过MOSFET内阻能耗制动
在准备停止时,我们关闭Q1,但同时打开Q2。此时,电流不会立即消失,而是会在Q2、电机M、Q4构成的环路中循环流动。这个环路的电阻主要来自于MOSFET的导通内阻,电流会通过这个内阻将电机的动能转化为热能消耗掉,从而实现制动。虽然速度可能比第一种方法稍慢,但也是一种有效的停止方式。

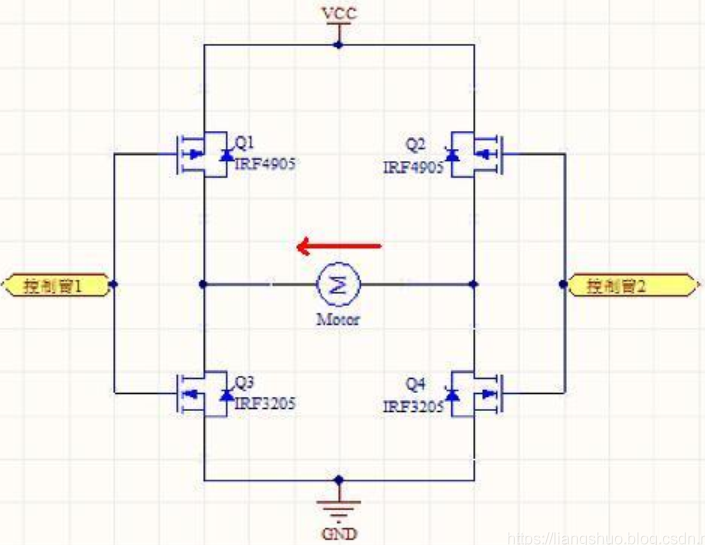
拓展:另一种常见的H桥配置
上文详细分析的是由四个N沟道MOSFET构成的H桥。在实际应用中,还有一种非常流行的组合:使用两个P沟道和两个N沟道MOSFET来搭建H桥。

上图中,Q1和Q2是P沟道MOSFET,Q3和Q4是N沟道MOSFET。桥臂上的这四个管子同样扮演着“开关”的角色。
相比全N-MOS管桥臂,这种“2P+2N”结构有一个突出优点:在合理的栅极控制逻辑下(需确保栅极信号不悬空),它可以更有效地避免上下桥臂同时导通的风险,即从根本上防止了电源到地的“直通”短路,从而提高了系统的可靠性。
如何控制这种H桥?
这需要了解两种MOS管的基本开关特性:
- P沟道MOSFET:通常在栅极(G)电压低于源极(S)电压一定值时导通(例如,G极为低电平0V时导通),栅极为高电平时关断。
- N沟道MOSFET:与P管相反,通常在栅极电压高于源极电压一定值时导通(例如,G极为高电平VCC时导通),栅极为低电平时关断。
正因为MOSFET是电压控制型器件,栅极几乎不消耗电流,使得驱动电路的设计相对灵活。
让我们看看如何实现正转:
当我们将“控制臂1”置为高电平(VCC),“控制臂2”置为低电平(0V)时:
- Q1 (P管,G极高电平) → 关闭
- Q2 (P管,G极低电平) → 导通
- Q3 (N管,G极低电平) → 关闭
- Q4 (N管,G极高电平) → 导通
此时,电流从电源VCC流出,经过导通的Q2、电机M、导通的Q4流向地。假设电流方向如图中箭头所示,我们即定义此时电机为正转。通过交换两个控制臂的电平,即可轻松实现反转。