话说自从改用GPS防盗器后,原车的遥控防盗器就闲置了。这个防盗器主要能实现锁车、开锁、寻车,部分还支持遥控开启电门锁。一个让我好奇的功能是:锁车后一旦侦测到车体移动,它就会发出警报声并锁止电机。这背后是什么电路实现的呢?今天就来拆开一探究竟。
首先来看看遥控器。



遥控器的核心是一个八脚编码芯片 HS2241P,使用一节纽扣电池供电。下图是其典型应用电路:

按下按键时,芯片会发送一组编码,同时LED指示灯亮起。它支持自动滚码,通过配置不同的电容和电感,可以选择工作在315MHz或433MHz频段。
接下来是重头戏——防盗主机。这款主机支持48V至72V宽电压输入。外壳是超声波压接的,沿着缝隙小心敲打就能打开。

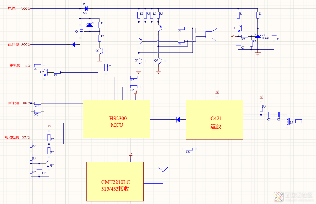
主板的功能模块划分如下图所示:

让我们逐一分析各个关键电路。
1. 电源部分
VCC电源经过一个二极管后,进入由三极管和TL431稳压器构成的电路,将电压降至稳定的5V,为单片机、运放以及射频接收芯片供电。

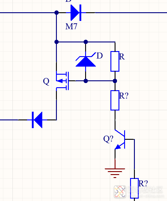
2. 电门开关控制
VCC通过一个PMOS管和二极管,连接到电机控制器的电门锁信号针脚。这个PMOS管由单片机通过一个三极管进行控制,从而实现了遥控开关电门的功能。

3. 震动与轮动报警及电机锁定
- 震动报警:由一个电感和一个用弹簧悬吊的磁铁组成,配合运放进行处理。当车辆发生震动时,弹簧带动磁铁摆动,切割磁感线,从而在电感引脚上产生感应电压。这个微弱的电压信号经过运放放大和整形后,送给单片机处理(拆之前我还以为会使用弹簧开关之类的简单器件呢)。
- 轮动报警:这个检测更直接。当轮毂电机转动时,其相线会产生感应电压,这个电压会映射到电机控制器的“轮动检测”引脚。信号进入防盗器后,驱动一个三极管,从而改变单片机某个IO口的电平状态。实测发现,电机控制器在正常驻车时,防盗检测脚会被上拉到5V,因此,防盗器只需将此脚拉低,即可向控制器发送“锁止电机”的指令。



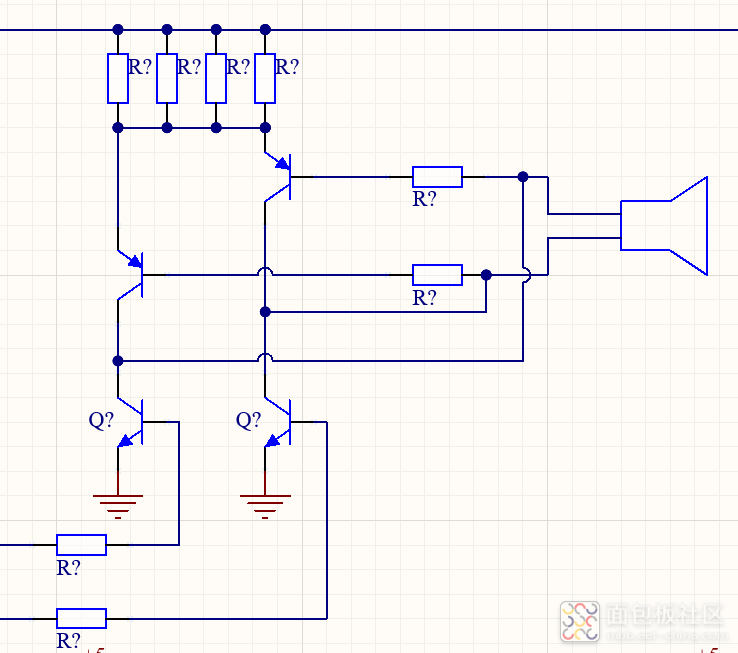
4. 声音提示
蜂鸣片由VCC通过一个限流电阻供电,由单片机的IO口直接驱动,从而产生上锁、解锁、报警和寻车时的各种声音提示。

5. 射频接收
这部分由一颗 CMT2210LC 芯片负责。它接收遥控器发出的315MHz或433MHz OOK调制信号,解码后将数据输出给单片机。


6. 核心大脑
整个系统的核心是一颗型号为 HS2300 的微控制器。这是一款基于RISC指令集的8位机,不过能找到的公开资料非常少。

将以上所有模块整合起来,就得到了下面这张整体电路框图。图中还有一个引出针脚的功能暂未明确。

整体来看,这个防盗器的设计确实考虑了低成本。有意思的是,当我拆下震动报警部分的电感和磁铁后,发现PCB板上还预留了安装弹簧开关的位置和相应的走线,看来是作为备选方案。
OK,拆解完毕。桌子底下的“电子垃圾”收藏又增加了一件。如果你对这类硬件的内部构造和计算机基础原理感兴趣,欢迎来云栈社区一起交流探讨。
|