来源:ScienceAI
本文约2000字,建议阅读5分钟。
将身体信息从隐形信号推到可穿戴健康监测前台。

你的身体无时无刻不在“说话”——通过气味。汗液、呼吸乃至皮肤表面,都在持续释放着大量挥发性有机化合物(VOCs)。这些肉眼不可见的气味分子,实际上是身体代谢状态的实时播报员。你吃了什么、喝了多少酒、今天的运动量如何,都会在皮肤表面留下一组独特的“气味指纹”。
来自香港科技大学等研究机构的一支团队,将这一洞察变成了现实。他们开发了一款基于微型嗅觉传感芯片的 AI 可穿戴生物识别戒指,能够通过捕捉皮肤散发的 VOCs,以非侵入的方式读取佩戴者的饮食和活动状态。这套系统的核心传感器面积仅为 0.0081 平方毫米,却能高精度识别六类饮食摄入和三种运动状态,甚至能定量预测酒精摄入量,并借助 AI 健康助手提供个性化建议。
相关研究以《Miniaturized olfactory sensor chip-based AI-wearable biometric ring for human body metabolic odor analysis》为题,于 2026 年 3 月 27 日发表在顶级期刊《Nature Communications》上。

论文链接:https://www.nature.com/articles/s41467-026-70746-z
为什么是气味?
皮肤作为人体最大的器官,其上的汗腺和皮脂腺分泌物经微生物代谢后,会释放出数百种 VOCs。这些 VOCs 的种类与浓度会随着饮食、运动乃至疾病状态发生显著变化。例如,摄入酒精后,乙醇及其代谢产物会通过皮肤散发;高糖饮食则会改变丙酮等酮体类代谢产物的排放水平。
然而,要可靠地捕捉这些微弱的生物信号并将其转化为有用的健康数据,需要克服三大核心挑战:
- 灵敏度:皮肤释放的 VOCs 浓度极低,通常为十亿分之一(ppb)级别,对传感器的灵敏度要求极高。
- 选择性:真实环境中存在大量干扰气体(如环境中的其他气味),传感器必须能够精准区分目标 VOCs。
- 微型化与可穿戴性:整个传感系统必须足够小巧、柔韧且低功耗,才能舒适、持久地佩戴在手指上,实现真正的无感监测。

图1:用于人体代谢气味分析的 AI 可穿戴生物识别戒指概述。展示了从皮肤VOCs释放、戒指传感、无线传输到AI分析生成“气味指纹”的完整流程,以及戒指的实物外观与内部结构分解。
研究团队给出的答案是:一枚集成了超微型嗅觉芯片的智能戒指。它的硬件核心不是传统的单一气体传感器,而是一套面积仅为 0.0081 mm² 的微型化嗅觉传感器芯片。该芯片采用了三维垂直异质界面(3D-VHI)与钯修饰的二氧化锡纳米管结构耦合的设计。
简单来说,芯片通过上下表面构建多种金属氧化物界面,形成了多个具有差异化响应的传感“像素”。这种巧妙的设计,能够将原本难以区分的复杂混合气体信号,编码为可供后续人工智能算法高效学习的特征空间,为解决选择性问题提供了硬件基础。
如何用AI“读懂”气味?
有了高性能的硬件,还需要强大的“大脑”来解码传感器信号。为此,团队研发了专属的 AI 算法框架,能够同时处理多组分气体分类、浓度回归以及饮食/活动状态识别等任务。
该算法的核心是一个名为 轴向注意力堆叠长短期记忆神经网络(AA-sLSTM) 的模型。它结合了特征融合与时间序列分析能力,旨在提升预测精度和环境抗干扰性。

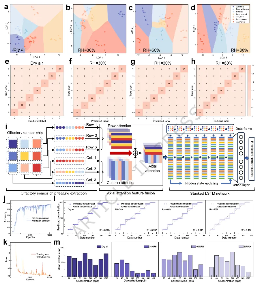
图2:基于嗅觉传感器芯片的分类和回归分析。展示了在不同湿度条件下数据的线性判别分析分布、混淆矩阵、模型架构(AA-sLSTM)以及训练过程中的准确率和损失曲线。
测试结果表明,该器件在多种气体和不同湿度环境下均保持了极高的精度。例如,对代表性气体丙酮的浓度预测,在训练中的验证精度达到了 98.80%,在不同湿度下的决定系数(R²)均高于 0.990。对于复杂的混合气体分类任务,使用K近邻算法取得的曲线下面积(AUC)达到了 0.985。
实战检验:从饮食到运动
为了验证系统在真实场景中的应用能力,研究团队设计了针对人体饮食和活动状态的评估流程。这需要攻克三个关键环节:多传感器信号的特征融合、从数据中学习有效的“气味指纹”模式,以及最终利用个性化AI模型完成状态评估。

图3:对参与者的饮食评估和日常活动持续监测。展示了六种不同食物摄入(酒精、水果、肉类等)和运动/恢复期间,9个传感器阵列的实时响应曲线。
在一个典型实验中,研究者评估了四种不同 AI 模型 对六种饮食(酒精、水果、肉类、碳水、坚果、蔬菜)的分类效果。结果显示,经过精心调参的K近邻(KNN)模型以 98.20% 的准确率脱颖而出,优于其他对比模型。这种优势可能源于KNN通过对参数K的策略性调整,平滑了决策边界,并有效减轻了噪声数据点和异常值的影响。
为了确保戒指捕捉到的信号差异确实源于代谢变化而非随机噪声,团队还使用了气相色谱-质谱联用仪(GC-MS)进行了交叉验证,证实了传感器响应与饮食诱导的代谢变化具有高度相关性。
开启“气味健康”监测新纪元
目前,人们监测饮食多依赖于主观的饮食记录或血糖等间接指标,既不精确也难以实现连续监测。而这枚智能戒指,则提供了一种客观、实时、完全非侵入性的饮食与活动追踪新思路。它有望成为营养科学研究、健身效果评估以及个性化健康管理的强大工具。用户通过蓝牙将戒指与手机APP连接,即可利用云端 AI 模型 的分析结果获得个性化的健康建议。
研究团队进一步指出,该平台的应用潜力远不止于健康人群。未来,通过检测与特定疾病相关的 VOCs 生物标志物,它或可拓展至疾病监测领域——例如,辅助糖尿病、肝病甚至某些癌症的早期筛查。
这枚小小的戒指,将最前沿的微纳传感技术、人工智能算法与可穿戴设备设计融为一体,让原本看不见、摸不着的代谢“气味”,变成了可量化、可分析、可干预的数字化健康指标。这项工作无疑在个性化医疗与下一代智能 & 数据 & 云驱动的健康监测领域,指明了一个充满想象力的新方向。