
要理解光猫的路由模式和桥接模式,可以从“功能定位”、“设备连接逻辑(拓扑)”以及“实际应用场景”这三个核心维度来切入。
一、核心概念与拓扑图(含数据流向)
光猫的本质是“光电转换设备”,但因为是否集成了“路由功能”而分为两种模式。拓扑图以“运营商机房设备 → 家庭设备 → 终端”的链路展开,清晰地展示了信号流转的逻辑。
1. 路由模式(“光猫+路由器”二合一)
概念
光猫同时承担两大核心功能:
- 基础功能:将运营商光纤的“光信号”转换为网线的“电信号”(光电转换);
- 扩展功能:集成路由器的核心能力——包括 DHCP 动态 IP 分配(给手机、电脑分配内网 IP)、NAT 网络地址转换(让内网设备通过一个公网 IP 访问外网)、甚至自带 Wi-Fi 模块。
简单来说,在路由模式下,光猫就是个“全能选手”,你的手机、电脑等终端设备直接连接光猫就能上网,无需再额外接一台路由器。
拓扑图(文字可视化)
【运营商机房】OLT(光线路终端)
↓ (光纤连接)
【家庭设备】光猫(开启路由模式,内置路由模块)
↓ (网线/Wi-Fi连接,可直连多个终端)
【终端】电脑、手机、智能电视、摄像头等
数据流向
运营商 OLT 下发外网数据 → 光猫先完成“光电转换” → 光猫内置路由功能处理(分配内网 IP、做 NAT 转发) → 数据直达终端(手机/电脑)。
2. 桥接模式(“纯光电转换器”)
概念
光猫仅保留基础功能(光电转换),完全关闭“路由、DHCP、NAT”等扩展功能,相当于一根“光纤与网线的转接线”。
此时,你必须外接一台独立路由器,由这台路由器来承担“DHCP 分配 IP、NAT 转发、Wi-Fi 发射”等核心路由功能,光猫只负责“信号格式转换”。
简单说,桥接模式下,光猫是“专一选手”,只做信号转换,把所有路由工作都交给了外接的独立路由器。
拓扑图(文字可视化)
【运营商机房】OLT(光线路终端)
↓ (光纤连接)
【家庭设备】光猫(开启桥接模式,关闭路由模块)
↓ (网线直连,仅1个网口有效,需接路由器WAN口)
【家庭设备】独立路由器(负责DHCP、NAT、Wi-Fi)
↓ (网线/Wi-Fi连接,可连多个终端)
【终端】电脑、手机、NAS、智能设备等
数据流向
运营商 OLT 下发外网数据 → 光猫仅完成“光电转换”(不处理 IP 和 NAT) → 数据传给外接路由器 → 路由器处理(拨号、分配 IP、NAT 转发) → 数据直达终端。
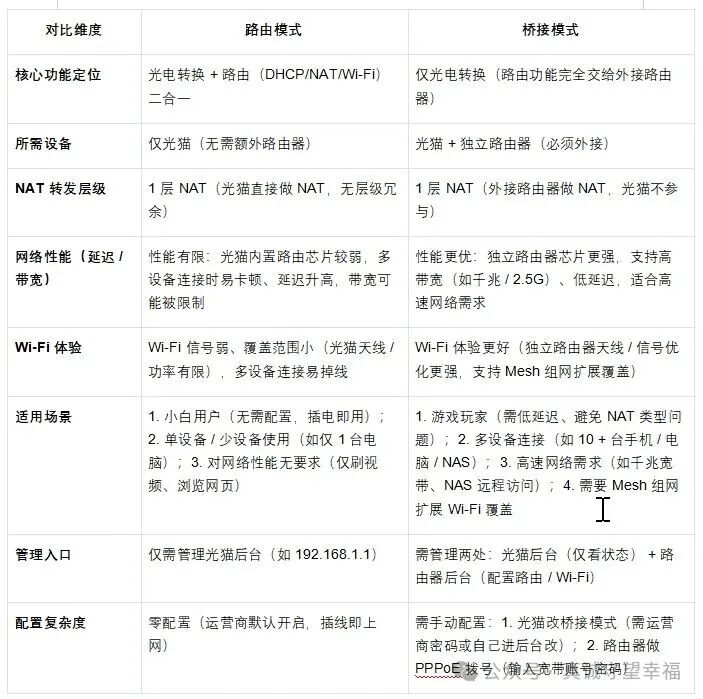
二、路由模式 vs 桥接模式:核心维度对比
为了更直观地区分这两种模式,下面从“功能、性能、适用场景”等8个关键维度进行对比:

三、如何选择两种模式?
- 选路由模式:图的是方便、连接设备少、对网络性能要求不高(例如给老人用、临时租房过渡)。
- 选桥接模式:追求更高的网络性能(比如玩游戏、高速下载)、需要连接多台设备、希望 Wi-Fi 覆盖更广(例如大户型家庭、有 NAS 需要远程访问)。
注意:如果你想将光猫改为桥接模式,部分运营商需要联系客服获取光猫后台的超级管理员密码(普通用户密码没有修改模式的权限),或者自行搜索对应光猫型号的超级密码修改教程(操作时请注意合规性)。无论选择哪种模式,理解其背后的网络原理都能帮助你更好地规划和优化自家的网络环境。如果你想了解更多网络配置的底层知识,欢迎在云栈社区交流讨论。
|