
如果你正在为同一份业务逻辑需要适配 Android、iOS、鸿蒙及 Web 等多端而烦恼,或者手头已有现成的小程序代码希望复用,那么滴滴开源的这套星河小程序框架(Dimina),或许能显著减少你的重复开发工作。
Dimina 的核心思路是:将你熟悉的小程序语法,转换为一套可以在多个原生平台运行的“迷你应用系统”。

解决了什么问题?
星河小程序框架 Dimina 是一套开源的跨端小程序解决方案,支持将采用小程序语法编写的业务代码,编译为可在 Android、iOS、HarmonyOS 和 Web 端运行的应用或模块。
它主要解决了以下痛点:同一套小程序逻辑,既可以打包成独立的原生 App,也可以作为功能模块嵌入到已有的原生 App 中,实现了多端统一与开发成本的有效控制。

核心功能亮点

核心技术特性
- 原生小程序语法:直接使用 WXML(模板)、WXSS(样式)和 JavaScript(逻辑),无需学习新的 DSL,对小程序开发者友好。
- 真正的“一套代码,多端运行”:编译产物可分别运行于 Android、iOS、HarmonyOS 及 Web 四个平台,是构建跨平台移动应用的可行方案。
- 灵活的集成模式:支持作为“小程序容器”模块嵌入现有 App,也支持打包为独立 App,适配从大型企业到独立开发者的不同需求。
- 内置性能优化:通过资源离线化、逻辑视图分离(避免主线程阻塞)、WebView 预热等机制,在框架层面进行了性能优化,减少了开发者手动调优的工作。
开发体验优势
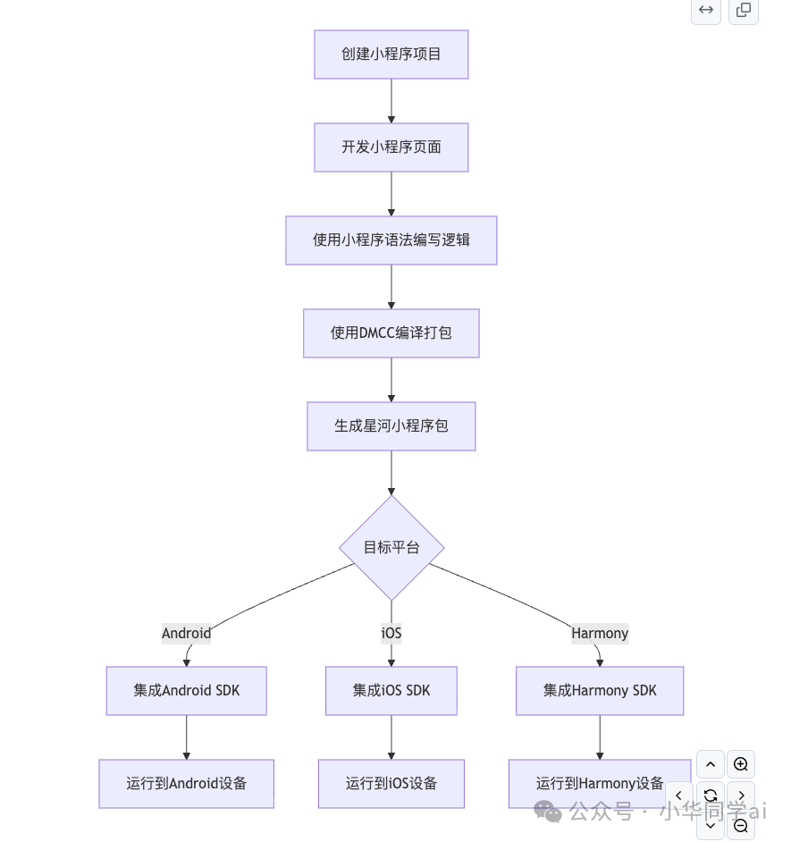
- 清晰的上手路径:官方文档提供了从创建项目、开发页面、使用 DMCC 工具链编译打包,到各平台接入与调试发布的完整流程,新手可按步骤快速运行 Demo。
- 对齐微信小程序体验:语法和组件体系与主流小程序标准基本一致,已覆盖大部分常用能力,便于已有小程序项目经验的无缝迁移。
- 完善的平台SDK:为 Android、iOS、Harmony 提供了独立的 SDK 和详细的接入指南,方便在现有原生应用中集成。
- 即时的在线体验:官方提供了可直接在 Web 端运行的在线 Demo,方便开发者先直观了解效果,再决定是否集成。
进阶与扩展性
- 基于现代前端框架的视图层:Dimina 在底层将小程序语法转换为 Vue 语法,并利用 Vue 的组件系统进行渲染。对此熟悉的开发者可以进行更深层次的视图层定制与优化。
- 遵循行业标准:框架设计参考了小程序标准化白皮书,并对齐了微信小程序的核心能力,有潜力作为企业内部统一的小程序容器标准。
- 开放的开源生态:项目积极开放 Issues 和 Discussions,鼓励社区共同完善 API 与组件能力,是参与大型前端基建类开源项目的良好切入点。

总结与适用场景
对于已有小程序代码需要复用到多端,或正在为团队寻找统一小程序容器解决方案的移动端及小程序开发者而言,星河小程序框架 Dimina 是一个值得立即尝试和评估的选择。它尤其适合希望用一套技术栈覆盖 Android与iOS 乃至更多平台的项目。
如果你的需求仅仅是开发简单的 H5 页面,现有的前端框架或许已足够,但可以将 Dimina 作为技术储备项目进行关注。
项目地址
|