在分布式系统中,多个服务实例可能同时访问共享资源。为保证数据一致性,需使用分布式锁进行同步控制。然而,传统单机锁(如Java中的synchronized或ReentrantLock)无法跨JVM生效,因此必须引入分布式协调机制。Redisson 是一个基于 Redis 的 Java 客户端,提供了丰富的分布式对象和服务,其中分布式锁(如RLock)是其核心功能之一。在实现可重入的分布式锁时,Redisson 的RLock 使用了 Redis 的哈希结构(Hash)和HINCRBY命令来管理锁的持有状态与重入次数。本文将聚焦于Redisson 如何利用 HINCRBY 实现重入锁的计数控制,深入分析为何必须使用该命令而非简单的 SET/DEL 操作,并总结其设计原理、技术优势及最佳实践。
一、分布式锁的挑战与可重入性核心问题
高并发场景下,多个服务实例并发访问一个分布式锁,若缺乏对“同一客户端重复加锁”行为的有效识别与处理,极易导致一个严重问题:分布式锁的自我阻塞、甚至死锁。
1.1 分布式锁四大挑战
分布式锁的设计与实现需解决客户端身份识别、重入性、并发安全、锁释放四大核心挑战,每一个挑战都对应分布式场景下的独特问题,且直接决定锁的可用性与安全性。
我们可以梳理出,分布式锁四大挑战及解法如下:
| 挑战 |
解法 |
HINCRBY 的作用 |
| 如何识别同一客户端的多次加锁? |
使用线程唯一标识作为 Hash 字段(如UUID:threadId) |
提供独立命名空间,实现不同线程间的状态隔离 |
| 如何实现重入计数? |
将 Value 设为整型,记录进入次数 |
支持通过HINCRBY安全累加(+1)或递减(-1) |
| 如何保证并发安全? |
直接依赖 Redis 单线程模型下的原子命令 |
HINCRBY天然避免竞态条件,无需额外同步机制 |
| 如何优雅释放锁? |
只有当计数归零时才删除 Key |
利用-1操作后判断结果值,确保不误删其他重入的锁 |
挑战 1:客户端 / 线程身份隔离 —— 识别同一客户端的多次加锁
分布式环境中,同一客户端(如微服务实例)的不同线程、或不同客户端的线程可能同时竞争同一把锁。核心问题是无法区分 “同一客户端的重复加锁” 和 “不同客户端的竞争加锁”,易导致 “误判重入为竞争” 或 “不同线程锁状态串用”。
- 核心痛点:若仅用简单的 Key-Value(如
lock:order=123)存储锁状态,无法识别加锁的具体线程,可能出现 “线程 A 加锁后,线程 B 误释放线程 A 的锁”,或 “同一线程重入时被判定为锁竞争”。
- 解法逻辑:借助 Redis Hash 结构,将 “锁 Key” 作为 Hash 的 Key,“客户端 / 线程唯一标识(如
UUID:threadId)” 作为 Hash 的字段,实现不同线程 / 客户端的状态隔离,让锁能精准识别 “是否是同一主体的多次加锁”。
挑战 2:锁的重入性 —— 实现安全的重入计数
重入性是指 “持有锁的线程再次请求加锁时,无需等待,可直接获取”,分布式场景下的核心问题是无法安全记录重入次数,易导致 “重入时锁被阻塞” 或 “释放时提前解锁”。
- 核心痛点:若仅用 “存在 / 不存在” 标识锁状态,同一线程第二次加锁会被判定为 “锁已占用” 而阻塞;若简单释放锁,会导致 “一次释放就删除锁”,忽略重入次数(如线程重入 3 次,仅释放 1 次就丢失锁)。
- 解法逻辑:将 Redis Hash 中字段的 Value 设为整型,代表 “重入计数”;通过
HINCRBY原子命令实现计数的安全累加(加锁时 + 1)和递减(释放时 - 1),既支持重入,又能精准记录进入次数。
挑战 3:并发安全 —— 避免竞态条件
分布式锁的核心价值是解决多节点并发竞争资源的问题,但锁本身的操作(加锁、释放、计数)若存在并发风险,会导致 “锁失效”(如多个线程同时获取锁),核心问题是加锁 / 计数操作的原子性无法保证。
- 核心痛点:若用 “先查值 + 再修改” 的非原子操作(如先 GET 判断锁状态,再 SET 设置),高并发下会出现竞态条件(多个线程同时查到 “锁未占用”,进而同时加锁),导致分布式锁失效。
- 解法逻辑:依赖 Redis 单线程模型下
HINCRBY 的天然原子性 —— 无论多少线程并发调用 HINCRBY,Redis 都会串行执行,确保计数的累加 / 递减操作无冲突,无需额外的同步机制即可保证并发安全。
挑战 4:锁的优雅释放 —— 避免误删与提前解锁
分布式锁释放的核心问题是“释放时机” 和 “释放权限” 的双重校验:既要避免 “重入次数未归零时提前删除锁”,也要避免 “非加锁线程误释放锁”,否则会导致锁失效或资源竞争。
- 核心痛点:若释放锁时直接删除 Key(如 DEL 命令),会出现两种问题:① 重入场景下,一次释放就删除锁,后续重入的线程失去锁保护;② 线程 A 的锁未过期,但线程 B 误删线程 A 的锁,导致资源被非法访问。
- 解法逻辑:释放锁时先通过
HINCRBY key field -1 将重入计数减 1,仅当计数结果为 0(表示重入次数完全归零)时,才删除对应的 Hash 字段 / Key;同时结合 Hash 的字段(线程标识)校验,确保只有加锁的线程能操作自身的计数,避免跨线程误释放。
1.2 可重入性核心问题
设想以下场景:某服务中的方法A加了分布式锁,在执行过程中调用了同属该服务的另一个加锁方法B。如果锁不具备可重入性,尽管是同一个线程发起的调用,也会因为“锁已被占用”而被阻塞——即使这个“占用者”就是自己。这会带来两个严重后果:
- 自我死锁:线程永远等待自己释放锁,程序卡死。
- 开发复杂度上升:开发者必须手动规避所有可能的重入路径,牺牲代码可读性和复用性。
因此,在真实业务场景中,尤其是存在模块化设计或递归逻辑的服务里,支持可重入是分布式锁能否落地的关键门槛。若不解决锁的持有者识别与重入次数的原子维护问题,将导致锁被错误释放、重入失效或死锁,严重威胁系统一致性。
1.2.1 什么是重入锁(Reentrant Lock)?
重入锁允许同一个线程多次获取同一把锁,而不会造成死锁。每次成功加锁后必须对应一次解锁操作,只有当所有加锁都被释放后,锁才会被彻底归还给系统。
典型场景示例:
void methodA() {
lock.lock(); // 第一次加锁
try {
methodB(); // 内部再次请求同一把锁
} finally {
lock.unlock();
}
}
void methodB() {
lock.lock(); // 同一线程再次加锁 —— 必须允许
try {
// 执行业务逻辑
} finally {
lock.unlock();
}
}
如果锁不支持重入,那么当 methodB() 尝试获取已被当前线程持有的锁时,会因无法识别“自己已持有锁”而导致阻塞或失败,进而引发死锁或运行时异常。这种需求在实际开发中非常常见,例如:递归调用的方法链;AOP 切面中多个方法共用同一锁;分层调用中上层方法加锁、下层方法复用锁。因此,一个健壮的分布式锁必须像 JVM 中的 ReentrantLock 一样,支持可重入特性。
1.2.2 分布式环境下重入的挑战
在单机环境中,JVM 可以通过 Thread.currentThread().getId() 轻松判断是否为同一线程,从而决定是否允许重入。但在分布式系统中,情况变得复杂:多个微服务实例可能同时竞争同一资源;同一客户端的不同请求可能由不同线程处理;锁的状态存储在远程 Redis 中,无法依赖本地线程上下文。这就带来了三个关键问题:
| 问题 |
描述 |
| 锁归属识别 |
如何唯一标识是哪个客户端、哪个线程持有锁? |
| 重入计数 |
如何记录该线程已加锁多少次,确保正确释放? |
| 原子性操作 |
加锁/解锁过程必须原子执行,避免并发干扰导致状态错乱 |
这些问题的本质在于:如何在无共享内存的分布式环境中,模拟出类似本地可重入锁的行为? 若仅使用简单的 SET / DEL 操作,无法记录重入次数,极易导致“误释放”——即一个线程释放了不属于自己的锁,或在未完全释放所有重入层级时就提前删除锁,破坏了锁的安全性与可重入语义。
1.3 Redisson 数据结构设计
Redisson 通过 Redis 的哈希结构(Hash)结合原子命令 HINCRBY,将锁的持有者作为字段(field),重入次数作为值(value),利用 HINCRBY 的原子自增与自减能力,精确控制重入计数。Redisson 将每个锁表示为一个 Redis Key,类型为 Hash:
KEY: "redisson_lock:{mylock}"
VALUE: Hash 结构
Field: "UUID:threadId" → 表示锁的持有者
Value: 重入次数(整数)
例如:
HSET redisson_lock:{mylock} "c3f4a5b6-1234-5678:12" 2
表示 UUID 为 c3f4a5b6... 的客户端、线程 ID 为 12 的进程持有该锁,且已重入两次。Redisson 这一设计以“单个哈希键管理多客户端状态 + 原子操作保障一致性”为核心,实现了高效、安全的可重入机制。
在 Redisson 的分布式锁设计中,HINCRBY 命令成为关键操作:
- 当线程首次加锁时,执行
HINCRBY key clientID 1,设置初始计数为 1。
- 同一线程再次加锁时,自动执行
HINCRBY key clientID 1,计数递增。
- 每次释放锁时,则执行
HINCRBY key clientID -1,计数递减。
- 当计数归零时,才真正通过
DEL 删除整个锁键,允许其他客户端竞争。
这种方式确保了只有加锁的客户端才能进行减一操作,且必须完全匹配重入次数才能最终释放锁,从根本上避免了误释放问题。相较于非重入锁方案(如 SETNX + EXPIRE),这种设计虽然略微增加数据结构复杂度,但换来了更高的安全性与编程友好性,特别适用于递归调用、嵌套同步块等常见业务场景。
1.3.1 HINCRBY 是那三个单词的缩写?
HINCRBY 本质是 Hash Increment By 的缩写,字面意为:对哈希(Hash)中的字段值,按指定数值(BY 后跟的参数)进行增量(INCR)操作。逻辑上是 “Hash + Increment + By” 的组合。其功能为:HINCRBY key field increment → 对 key 对应的哈希中 field 字段的数值,增加 increment(整数),若字段不存在则先初始化为 0 再增量。
类似的 Redis 命令缩写逻辑:
INCRBY = Increment By(普通键的数值增量)
HINCRBYFLOAT = Hash Increment By Float(哈希字段的浮点型增量)
二:Redisson 分布式锁结构:“唯一标识 + 哈希字段计数”
Redisson 通过“唯一标识 + 哈希字段计数”的组合策略,以 Hash 结构记录锁的持有者及其重入次数。另外,Redisson 还借助 Lua 脚本封装 HINCRBY 原子操作,实现对加锁、重入和解锁全过程的安全控制,确保高并发下锁状态的一致性与可重入语义的正确性。
2.1 数据结构设计
Redisson 将每个分布式锁,设计为一个 Redis Hash 类型 Key:
KEY: "redisson_lock:{mylock}"
VALUE: Hash 结构
Field: "UUID:threadId" → 锁的唯一持有者标识
Value: 整数 → 当前重入次数
这种设计结构清晰,且具备天然的字段隔离能力。例如,使用下面的操作可以设置客户端 c3f4a5b6... 的线程 12 正持有该锁,并已成功重入两次。
HSET redisson_lock:{mylock} "c3f4a5b6-1234-5678:12" 2
Redis Hash 类型设计的关键优势在于:
- 优势一:线程隔离:通过
"UUID:threadId" 唯一确定锁的持有者,避免误删他人锁。
- 优势二:支持重入:hash 里边的
"UUID:threadId" 对应的 value 整数值记录重入深度,而非简单的存在与否,真正模拟 JVM 级重入行为。
- 优势三:高效操作:Hash 内部字段里边的
"UUID:threadId" 对应的 value 可独立更新,无需读取整个结构,即可修改持有者的计数。
2.2 使用 HINCRBY 命令加锁解锁
(1)HINCRBY 命令回顾
HINCRBY 是 Redis 提供的一个原子命令,用于对哈希表中指定字段的值进行整数增减:若 key 字段不存在,则自动创建 key,并设为 increment;操作全程原子执行,不受并发干扰;支持正负增量,既可用于加一(+1),也可用于减一(-1)。这使得它成为实现“条件性递增/递减”的理想工具,尤其适用于需要精确控制状态变化的场景——比如分布式锁的重入计数。
为什么必须是 HINCRBY? 普通先读再写的方式存在竞态条件:两个线程同时读到 count=1,各自加一后写回为 2,实际应为 3。而 HINCRBY 在服务端完成计算,彻底杜绝此类问题。
(2)在加锁中的应用
Redisson 首次加锁及后续的重入,使用 Lua 脚本完成以保证原子性:
-- 加锁脚本(简化版)
if (redis.call('exists', KEYS[1]) == 0) then
-- 锁未被任何客户端持有:首次加锁
redis.call('hset', KEYS[1], ARGV[2], 1)
redis.call('pexpire', KEYS[1], ARGV[1])
return nil
else
-- 锁已被占用,检查是否为自己持有
if (redis.call('hexists', KEYS[1], ARGV[2]) == 1) then
-- 是自己:重入,计数 +1
redis.call('hincrby', KEYS[1], ARGV[2], 1)
redis.call('pexpire', KEYS[1], ARGV[1])
return nil
end
end
-- 其他人持有锁,返回剩余过期时间
return redis.call('pttl', KEYS[1])
参数说明:
KEYS[1]: 锁名,如 "redisson_lock:{mylock}"
ARGV[2]: 客户端标识 "UUID:threadId"
ARGV[1]: 锁超时时间(毫秒)
流程解析:
- 若锁不存在 → 创建 Hash 并设置初始计数为 1;
- 若锁存在且为当前客户端持有 → 使用
HINCRBY 实现重入 +1;
- 否则 → 返回 TTL,表示加锁失败。
关键点:HINCRBY 实现了重入次数的原子累加,保障多线程或多节点并发重入时不丢不乱。
(3)在解锁中的应用
Redisson 解锁同样使用 Lua 脚本完成以保证原子性,确保判断与操作不可分割:
-- 解锁脚本(简化版)
if (redis.call('hexists', KEYS[1], ARGV[2]) == 0) then
-- 不是当前客户端持有的锁,拒绝操作
return nil
end
-- 计数减一
local counter = redis.call('hincrby', KEYS[1], ARGV[2], -1)
if (counter > 0) then
-- 仍处于重入状态,刷新过期时间
redis.call('pexpire', KEYS[1], ARGV[1])
else
-- 计数归零,彻底释放锁
redis.call('del', KEYS[1])
publish(pubsubKey, 'unlock') -- 通知等待者
end
return 0
关键逻辑:
- 使用
HINCRBY field -1 安全减一。
- 若结果大于 0:说明还有未退出的调用栈,仅刷新 TTL。
- 若等于 0:删除整个 Key,并发布消息唤醒阻塞线程。
核心提示:减一也必须原子执行。若分开读写,可能导致多个线程同时看到旧值 1,各自减一后都以为可以删除 Key,造成重复释放或数据错乱。
核心流程图

通过“唯一身份标识 + 原子计数增减”的核心思路,结合 Redis 的 HINCRBY 与 Lua 脚本,完整实现了可重入分布式锁的安全闭环。不仅解决了传统分布式锁无法重入的问题,更在高并发下保持了状态一致性,是构建可靠微服务系统的底层基石之一。
三:如果不使用 HINCRBY,有哪些替代方案?
在实现分布式重入锁时,必须保证同一个客户端、同一线程能多次获取锁(重入),同时避免不同客户端之间的计数混淆。关键挑战是,如何在一个高并发、分布式场景下,实现每个线程的加锁过程的计数读 & 计数更新两个操作原子性。如果没有原子性,极易导致数据错乱或锁状态不一致。
| 方案 |
缺陷 |
是否可行 |
| 先 GET 再 INCR 再 SET |
非原子操作,多线程下可能覆盖彼此结果,造成计数丢失或重复增加 |
不可用 |
| 使用 INCR on String |
所有线程共享同一计数器,无法区分不同客户端或线程,彻底破坏重入语义 |
不支持重入 |
| 使用多个 Key 记录每线程计数 |
每个线程一个 key,管理复杂,难以追踪和清理过期锁,内存开销大 |
效率低 |
| 使用 WATCH + MULTI + EXEC |
依赖乐观锁机制,高并发冲突时频繁重试,性能急剧下降 |
可行但非最优 |
这些方案,要么牺牲了原子性,要么破坏了上下文隔离(即无法识别“谁加的锁”),要么带来高昂的运维与性能成本。因根本性缺陷,均无法在生产环境中可靠支撑原子重入语义。Redisson 使用 Redis 的 HINCRBY 命令,在一个 Hash 字段中以线程标识为 key,原子性地增减重入计数。HINCRBY 天然支持原子自增/自减、可返回负值用于边界判断,且结构紧凑,完美契合分布式重入锁的核心需求。
HINCRBY的优势:
- 原子性保障:对某个线程的计数进行增减是单条命令完成,不会被中断。
- 高性能执行:作为 Redis 原生命令,底层高度优化,响应迅速。
- 结构简洁清晰:用一个 Hash 存储所有线程的重入次数,key 小、结构紧。
- 支持负数返回:解锁时先减一再判断是否归零,即使误解锁也能及时发现异常。
正是因为 HINCRBY 支持返回负数,Redisson 才能安全执行“先减一,再判断是否等于 0”的释放逻辑。若结果为 0,则真正释放锁;若仍大于 0,说明仍是重入状态;若小于 0,则表明解锁次数过多,属于非法操作。
核心流程图解

图解说明:通过 HINCRBY 统一处理加锁时的计数递增,无论是首次获取还是重入,都由同一个原子操作完成,确保逻辑一致性与线程安全性。
综上所述,HINCRBY 不仅解决了重入场景下的原子性和身份隔离问题,还兼顾了性能与实现简洁性,是构建 Redis 分布式重入锁的最优且必要选择。
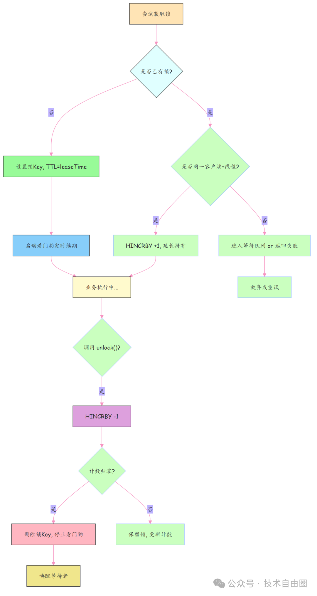
四:Redisson 核心 API 使用示例
核心痛点:在分布式系统中,多个服务实例可能同时操作共享资源,传统单机锁(如 synchronized)无法跨进程生效,导致数据不一致或重复执行问题。更复杂的是,当同一个线程需要多次获取同一把锁时(例如递归调用或嵌套方法),必须支持可重入性,否则将造成死锁。
核心方案:Redisson 基于 Redis 实现了分布式可重入锁,通过 RLock 接口和底层的 HINCRBY 原子操作,既保证了跨实例的互斥访问,又支持同一线程内的重复加锁与自动释放,彻底解决分布式环境下的并发安全问题。
4.1. 引入依赖(Maven)
使用 Redisson 的第一步是引入其 Maven 依赖。确保版本稳定且兼容你的 Redis 环境:
<dependency>
<groupId>org.redisson</groupId>
<artifactId>redisson</artifactId>
<version>3.24.1</version>
</dependency>
提示:生产环境中建议锁定具体版本,并结合 Spring Boot Starter(如 redisson-spring-boot-starter)简化集成。
4.2. 基本使用代码
以下是一个典型的 Redisson 分布式可重入锁使用示例,展示了如何安全地控制临界区资源访问。
Config config = new Config();
config.useSingleServer().setAddress("redis://127.0.0.1:6379");
RedissonClient redisson = Redisson.create(config);
RLock lock = redisson.getLock("mylock"); // 获取指定名称的锁
try {
// 尝试加锁:最多等待10秒,加锁成功后30秒自动过期(防止宕机未解锁)
boolean isLocked = lock.tryLock(10, 30, TimeUnit.SECONDS);
if (isLocked) {
try {
System.out.println("获得锁,执行业务...");
anotherMethod(lock); // 可重入调用
} finally {
lock.unlock(); // 解锁:内部触发 HINCRBY -1
}
} else {
System.out.println("未能获取锁,跳过执行");
}
} catch (InterruptedException e) {
Thread.currentThread().interrupt();
System.err.println("线程被中断,放弃获取锁");
} finally {
redisson.shutdown(); // 关闭客户端连接
}
// 模拟嵌套方法调用 —— 同一线程可重复进入
void anotherMethod(RLock lock) {
lock.lock(); // 同一个线程再次加锁:计数器 +1
try {
System.out.println("在 anotherMethod 中再次获得锁");
// 执行额外逻辑
} finally {
lock.unlock(); // 计数器 -1,直到为0才真正释放锁
}
}
为什么需要 HINCRBY 自增和减一?
Redisson 的可重入锁机制依赖 Redis 的哈希结构(Hash)来存储锁的状态,其中关键操作就是 HINCRBY:
- 当线程首次获取锁时,Redisson 会执行:
HINCRBY mylock thread_id 1
表示该线程持有锁,重入次数设为 1。
- 若同一线程再次请求锁,则执行:
HINCRBY mylock thread_id 1 # 值变为2、3...
锁的持有次数递增,实现“可重入”。
- 每次调用
unlock() 时,执行:
HINCRBY mylock thread_id -1
持有次数减一;只有当值降为 0 时,才会真正删除锁(触发 DEL mylock),并通知其他等待者。
优势总结:
- 原子性:
HINCRBY 是 Redis 的原子命令,避免并发修改冲突。
- 高性能:无需频繁读写整个锁状态。
- 安全释放:只有锁持有者才能对其执行减一操作,防止误删。
核心方案总结:利用 Redisson 的 RLock,基于 Redis 的 HINCRBY 实现原子化的重入计数管理,做到跨节点互斥 + 线程内可重入。加锁时自增,解锁时减一,仅当计数归零才真正释放锁 —— 简洁、高效、安全。
核心流程图(基于 Redisson 重入锁机制)

图解说明:
HINCRBY 是实现重入的关键,既记录持有者身份,也维护重入深度。
- 看门狗持续守护活跃锁,确保其不会因短暂延迟而被误释放。
4.3. 合理设置锁超时时间
为防止线程异常、网络抖动等情况导致锁无法释放,必须显式设定租约时间(leaseTime),避免无限持有。
- 不要使用永久锁:无超时的锁一旦客户端崩溃,将导致其他节点永久等待,形成死锁。
- 推荐使用
tryLock(waitTime, leaseTime, unit):明确指定等待时间和持有时间,提升可控性。
- leaseTime 应略大于正常业务耗时:建议设置为平均执行时间的 1.5~2 倍,留出缓冲空间,防止误释放。
示例:若业务通常耗时 8 秒,可设 leaseTime = 15秒,兼顾安全与效率。
4.4. 使用看门狗机制(Watchdog)
在高并发分布式场景下,Redisson 分布式重入锁若使用不当,极易引发两类关键问题:一是锁未及时释放导致资源被长期占用,进而引发服务雪崩或死锁;二是业务执行时间波动大,固定超时机制容易误释放仍在运行的锁,造成数据不一致。
通过“智能续期 + 安全释放”双机制保障锁的可用性与安全性。所谓智能续期,就是利用看门狗自动延长活跃锁的有效期,避免过早失效;所谓安全释放,就是严格匹配加锁/解锁次数,并结合异步解耦设计降低锁持有时间,从根本上规避长时间占锁和异常释放风险。
Redisson 内建的 Watchdog 能自动为仍在执行的锁“续命”,是实现可靠锁生命周期管理的核心组件。
// 默认行为:未指定 leaseTime 时启用看门狗
RLock lock = redisson.getLock("mylock");
lock.lock(); // 默认 leaseTime = 30秒,看门狗每 10秒 续期一次
- 看门狗默认每
leaseTime / 3 时间检查一次锁状态(如 30 秒锁则每 10 秒检查)。
- 若发现线程仍在持有锁,则自动将 TTL 重置为原始 leaseTime。
提示:看门狗生效的前提,仅当未显式传入 leaseTime 时。一旦调用 lock(10, SECONDS),则关闭自动续期,需自行确保操作在时限内完成。对执行时间不确定的任务,优先依赖看门狗机制,避免因超时中断关键逻辑。
4.5. 正确处理 unlock()
解锁操作看似简单,却是最容易出错的环节之一。错误调用可能导致锁提前释放或异常抛出。
务必放在 finally 块中执行:
RLock lock = redisson.getLock("mylock");
try {
if (lock.tryLock(1, 30, TimeUnit.SECONDS)) {
// 执行业务逻辑
}
} finally {
lock.unlock(); // 保证无论是否异常都能释放
}
加锁与解锁次数必须匹配:
- Redisson 支持重入,每次
lock() 会 HINCRBY 计数器 +1。
- 每次
unlock() 则减一,直到归零才真正删除锁。
- 若
unlock() 次数超过 lock(),将抛出 IllegalMonitorStateException,防止误操作。
原理说明:HINCRBY 的存在正是为了支持重入能力——同一个线程多次获取同一把锁时,不会阻塞自己,而是通过哈希字段中的计数器记录嵌套层级。
4.6. 监控锁竞争情况
锁的争用程度直接影响系统性能与稳定性,应建立可观测性体系进行实时感知。可通过以下命令查看锁内部状态:
# 查看锁的持有者及重入次数
HGETALL redisson_lock:{mylock}
# 返回示例:
# "UUID:threadId:1" -> "2" # 表示该线程已重入两次
# 查看剩余有效期(毫秒)
PTTL redisson_lock:{mylock}
- 结合 APM 工具(如 SkyWalking、Prometheus + Redis Exporter)采集指标并设置告警。
- 关注高频锁争用、长等待队列、频繁续期等异常信号。
- 可视化展示热点锁分布,辅助定位瓶颈模块。
建议监控维度:
- 锁等待时间 P99 > 1s 触发预警。
- 单个锁日均争抢次数 > 1万次考虑优化架构。
4.7. 避免长时间持有锁
分布式锁本质是串行化工具,不适合保护耗时较长的操作,否则将成为系统性能瓶颈。
不推荐:直接用锁包裹整个文件解析、远程调用等耗时任务。
推荐做法:
- 抢占任务权 + 异步执行:使用锁仅判断“谁可以执行任务”,成功者提交到异步线程池处理。
if (lock.tryLock()) {
try {
taskExecutor.submit(() -> processLongRunningTask());
} finally {
lock.unlock();
}
}
- 引入分布式任务队列:如 Kafka、RabbitMQ,由锁触发消息投递,消费端独立执行,彻底解耦。
核心思想:锁只用于决策“谁能做”,而不用于“怎么做”,最大限度缩短临界区范围。
五、Redisson 源码解析:从加锁到解锁的核心逻辑解析
利用 Redis 的哈希结构(Hash)结合 HINCRBY 原子指令,以线程标识为 field 实现计数器式重入控制——加锁时自增,解锁时减一;通过 Lua 脚本保证“判断-修改-过期”操作的原子性,实现高并发下的安全重入与精准释放。
5.1 加锁过程(tryAcquireAsync)
private CompletableFuture<Long> tryAcquireOnceAsync(long leaseTime, TimeUnit unit, long threadId) {
return commandExecutor.evalWriteAsync(getName(), LongCodec.INSTANCE,
EVAL_LOCK_SCRIPT,
"if (redis.call('exists', KEYS[1]) == 0) then " +
"redis.call('hincrby', KEYS[1], ARGV[2], 1); " +
"redis.call('pexpire', KEYS[1], ARGV[1]); " +
"return nil; " +
"end; " +
"if (redis.call('hexists', KEYS[1], ARGV[2]) == 1) then " +
"redis.call('hincrby', KEYS[1], ARGV[2], 1); " +
"redis.call('pexpire', KEYS[1], ARGV[1]); " +
"return nil; " +
"end; " +
"return redis.call('pttl', KEYS[1]);",
Collections.<Object>singletonList(getName()),
unit.toMillis(leaseTime), getLockName(threadId));
}
关键参数说明:
KEYS[1]:锁的全局名称,如 "redisson_lock:order"。
ARGV[2]:线程唯一标识,格式为 threadId:uuid,防止不同节点线程ID冲突。
ARGV[1]:锁的租约时间(TTL),单位毫秒,用于自动防死锁。
执行流程解析:
- 首次加锁:若锁不存在(
exists 返回 0),使用 hincrby 将当前线程的重入计数初始化为 1,并设置过期时间。
- 重入加锁:若当前线程已持有该锁(
hexists 检查通过),再次执行 hincrby 实现计数 +1,表示进入更深一层调用。
- 竞争失败:若其他线程持有锁,则返回当前剩余 TTL,触发客户端等待机制(如订阅解锁通知)。
HINCRBY 是关键:它兼具“字段不存在则创建”和“原子增减”的特性,天然适配重入场景。两次出现在不同分支中,但本质统一——都是安全地完成“尝试增加持有次数”。
核心流程图解

Redisson 并非简单地将本地重入锁“搬到”Redis 上,而是巧妙利用 HINCRBY 的原子性与哈希结构的多字段能力,在分布式环境中重建了完整的重入语义。
5.2 解锁过程(unlockInnerAsync)
protected CompletableFuture<Void> unlockInnerAsync(long threadId) {
return commandExecutor.evalWriteAsync(getName(), LongCodec.INSTANCE,
EVAL_UNLOCK_SCRIPT,
"if (redis.call('hexists', KEYS[1], ARGV[2]) == 0) then " +
"return nil; " +
"end; " +
"local counter = redis.call('hincrby', KEYS[1], ARGV[2], -1); " +
"if (counter > 0) then " +
"redis.call('pexpire', KEYS[1], ARGV[1]); " +
"return 0; " +
"else " +
"redis.call('del', KEYS[1]); " +
"return 1; " +
"end;",
Collections.singletonList(getName()),
internalLockLeaseTime, getLockName(threadId));
}
解锁逻辑详解:
- 权限校验:先检查当前线程是否曾持有锁(
hexists),防止非法释放。
- 计数递减:使用
HINCRBY field -1 将该线程的重入计数减一。
- 未完全退出:若结果仍大于 0,说明还有嵌套调用未结束,仅刷新 TTL 防止提前过期。
- 彻底释放:若计数归零,删除整个 Key,真正释放资源。
- 事件通知:返回值(1 表示完全释放)用于唤醒等待线程或发布订阅消息。
正是这个 HINCRBY ... -1 操作,实现了“逐层退出”的语义,确保只有当所有重入调用都退出后才真正释放锁,避免资源被过早回收。
核心流程图解

一个指令,双重使命:既是“创建+加一”,也是“减一+清理”。这种设计既简洁又健壮,是分布式锁工程实践中的典范之作。
六、思想提炼:HINCRBY 在分布式锁中的哲学意义
Redisson 通过 HINCRBY 命令结合 Hash 数据结构,在一次操作中完成“判断归属 + 计数更新”的原子化,“是否存在”、“是否属于我”、“应如何更新”三个问题合并为一次原子判断与修改,实现了线程粒度的可重入控制与资源释放时机的精准管理。
6.1 原子操作是分布式协同的基石
在无共享内存的分布式环境中,所有状态协调都依赖外部存储。Redis 提供的原子命令(如 INCR, HINCRBY, SETNX)成为构建高级并发原语的基础。HINCRBY 不仅是一个数值操作,更是一种状态决策入口。它将“是否存在”、“是否属于我”、“应如何更新”三个问题合并为一次原子判断与修改。
在分布式系统中,多个节点无法直接感知彼此的状态,所有协调必须依赖外部存储。Redis 提供的原子命令(如 SETNX、INCR、HINCRBY)成为构建可靠并发控制机制的关键工具。其中,HINCRBY 不只是一个简单的数值递增操作,它本质上是一个状态决策入口——在一个不可分割的操作中,同时解决三个关键问题:是否存在?——检查某个线程是否已持有锁;是否属于我?——判断当前请求的线程是否为锁的拥有者;应如何更新?——若属于自己,则计数器加一;否则尝试抢占。这种“读-判-写”一体化的设计,避免了因多步操作带来的竞态条件,是实现安全可重入的核心保障。

6.2 数据结构的选择决定扩展能力
为了支持复杂的锁语义,Redisson 放弃了简单的字符串模型(如 SETNX lock_key 1),转而采用 Redis 的 Hash 结构来存储锁信息,每个键代表一把逻辑锁,其字段则记录各个线程的持有情况。这一设计带来了以下关键优势:
| 功能 |
是否支持 |
说明 |
| 可重入 |
是 |
同一线程可多次加锁,每次计数+1 |
| 锁信息查询 |
是 |
可查看哪些线程持有锁及重入次数 |
| 多租户隔离 |
是 |
不同线程独立计数,互不干扰 |
| 高效释放 |
是 |
解锁时仅减一,归零才删除 Key |
例如,一个名为 myLock 的锁可能以如下 Hash 形式存在:
myLock
├── uuid_thread_1: 3 → 线程1重入3次
├── uuid_thread_2: 1 → 线程2持有1次
这种结构不仅支持细粒度控制,也为后期调试和监控提供了数据基础。
6.3 “减一不删”策略体现工程智慧
一个常见的误解是:每次解锁就应该立即删除锁 Key。但在可重入场景下,这种做法会导致严重问题——提前释放其他重入层级的锁。Redisson 采用的策略是:只减计数,不轻易删Key;仅当计数归零时才真正释放资源。
具体来说:
- 每次调用
unlock(),执行 HINCRBY thread_id -1。
- 如果结果 > 0,说明还有未完成的重入调用,继续保留 Key。
- 如果结果 = 0,说明完全退出,此时再执行
DEL 删除整个 Hash。
这一体现了典型的工程权衡思维:
- 安全性:防止误删仍在使用的锁。
- 性能:减少不必要的
DEL 和后续重建开销(尤其是高并发场景)。
- 一致性:确保锁生命周期与业务逻辑严格对齐。
七、总结:为何要 HINCRBY 自增减一 —— 实现“状态隔离 + 原子性操作”二重约束
在分布式环境下实现可重入锁的最大挑战,是如何在保证线程安全的前提下,准确识别同一客户端的多次加锁请求,并对重入次数进行精确计数与释放控制。传统方案难以同时满足“状态隔离”和“原子操作”的双重需求。
核心方案:Redisson 利用 Redis 的 HINCRBY 原子命令,在 Hash 结构中以线程标识为字段、数值为计数器,统一解决了锁的可重入性判断、并发安全递增/递减、以及生命周期精准管理的问题——一个命令,三位一体。
| 问题 |
解法 |
HINCRBY 的作用 |
| 如何识别同一客户端的多次加锁? |
使用线程唯一标识作为 Hash 字段(如UUID:threadId) |
提供独立命名空间,实现不同线程间的状态隔离 |
| 如何实现重入计数? |
将 Value 设为整型,记录进入次数 |
支持通过HINCRBY安全累加(+1)或递减(-1) |
| 如何保证并发安全? |
直接依赖 Redis 单线程模型下的原子命令 |
HINCRBY天然避免竞态条件,无需额外同步机制 |
| 如何优雅释放锁? |
只有当计数归零时才删除 Key |
利用-1操作后判断结果值,确保不误删其他重入的锁 |
结论:HINCRBY 并非炫技,而是解决分布式可重入锁中“状态隔离 + 原子性操作”二重约束的最优解。它让 Redis 从一个简单的缓存系统,进化为支持复杂并发控制的协调引擎。
