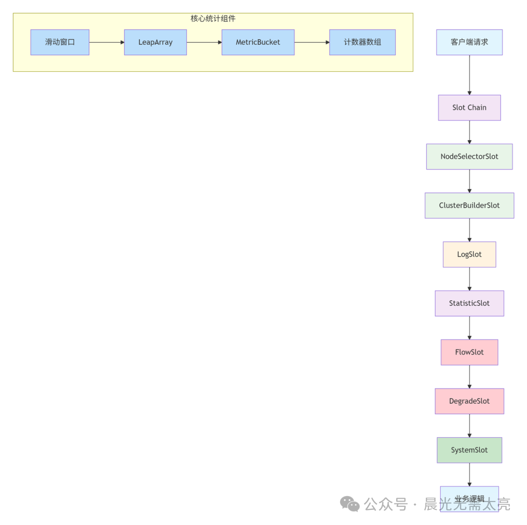
在深入底层机制前,我们先回顾一下Sentinel的整体架构,这对于理解其限流原理至关重要。

请求会经过一个名为Slot Chain的处理链,每个Slot负责不同的职责:
- NodeSelectorSlot:负责收集资源的调用路径,并构建调用树。
- ClusterBuilderSlot:用于存储资源的集群统计信息。
- StatisticSlot:这是核心的统计逻辑所在,负责记录响应时间、QPS等关键指标。
- FlowSlot:根据统计数据执行预设的流量控制规则。
- DegradeSlot:负责熔断降级逻辑。
核心限流算法深度解析
1. 滑动时间窗口算法
这是Sentinel实现高精度限流的基石,它巧妙地解决了传统固定时间窗口算法存在的“临界突变”问题。
传统固定窗口算法的缺陷在于,在时间窗口切换的瞬间,系统可能承受接近2倍阈值的请求冲击。下面是一个简单的示例:
// 传统计数器限流 - 存在临界问题
public class FixedWindowLimiter {
private long windowStart = System.currentTimeMillis();
private int count = 0;
private final int threshold = 100; // 每秒100个请求
private final long windowSize = 1000; // 1秒
public synchronized boolean tryAcquire() {
long currentTime = System.currentTimeMillis();
// 检查是否进入下一个窗口
if (currentTime - windowStart > windowSize) {
windowStart = currentTime;
count = 0; // 重置计数器
}
if (count < threshold) {
count++;
return true;
}
return false;
}
}
// 问题:在窗口切换的瞬间,可能承受2倍阈值的请求
Sentinel通过LeapArray(跳跃数组)数据结构实现了滑动时间窗口。它将一个大的统计窗口(例如1秒)均匀分割成多个更小的时间窗口(例如2个,各500ms),通过维护一个环形数组来滚动更新这些小窗口的数据。统计时,累加当前时间点之前、仍在统计周期内的所有小窗口的数据,从而实现了流量的平滑统计。
/**
* Sentinel核心数据结构 - LeapArray
* 将1秒时间划分为多个小窗口,实现平滑统计
*/
public abstract class LeapArray<T> {
// 样本窗口数量,默认2个
protected int windowLengthInMs;
// 采样窗口个数,默认2个
protected int sampleCount;
// 整个滑动窗口的时间长度,默认1秒
protected int intervalInMs;
// 窗口数组 - 核心存储结构
protected final AtomicReferenceArray<WindowWrap<T>> array;
/**
* 获取当前时间戳对应的窗口
*/
public WindowWrap<T> currentWindow(long timeMillis) {
if (timeMillis < 0) {
return null;
}
// 计算当前时间对应的窗口索引
int idx = calculateTimeIdx(timeMillis);
// 计算当前窗口的开始时间
long windowStart = calculateWindowStart(timeMillis);
while (true) {
WindowWrap<T> old = array.get(idx);
if (old == null) {
// 创建新窗口
WindowWrap<T> window = new WindowWrap<T>(windowLengthInMs, windowStart, newEmptyBucket(timeMillis));
if (array.compareAndSet(idx, null, window)) {
return window;
} else {
Thread.yield();
}
} else if (windowStart == old.windowStart()) {
return old;
} else if (windowStart > old.windowStart()) {
// 窗口已过期,创建新窗口替换
if (updateLock.tryLock()) {
try {
return resetWindowTo(old, windowStart);
} finally {
updateLock.unlock();
}
} else {
Thread.yield();
}
} else if (windowStart < old.windowStart()) {
// 不应该发生的情况
return new WindowWrap<T>(windowLengthInMs, windowStart, newEmptyBucket(timeMillis));
}
}
}
/**
* 获取滑动窗口内的总统计值
*/
public T getWindowValues(long timeMillis) {
if (timeMillis < 0) {
return null;
}
// 初始化结果
T result = newEmptyBucket(timeMillis);
// 遍历所有窗口,累加在时间范围内的数据
for (int i = 0; i < array.length(); i++) {
WindowWrap<T> windowWrap = array.get(i);
if (windowWrap == null || isWindowDeprecated(timeMillis, windowWrap)) {
continue;
}
result = result.add(windowWrap.value());
}
return result;
}
}
滑动窗口工作流程如下图所示:

2. 时间窗口具体实现
每个小窗口的数据由一个MetricBucket(指标桶)对象存储,它内部使用LongAdder来保证高并发下的计数性能。
/**
* 指标桶,存储特定时间窗口内的统计数据
*/
public class MetricBucket {
// 使用LongAdder保证并发性能
private final LongAdder[] counters;
// 最小响应时间
private volatile long minRt;
public MetricBucket() {
MetricEvent[] events = MetricEvent.values();
this.counters = new LongAdder[events.length];
for (int i = 0; i < events.length; i++) {
counters[i] = new LongAdder();
}
initMinRt();
}
/**
* 获取指定事件的计数值
*/
public long get(MetricEvent event) {
return counters[event.ordinal()].sum();
}
/**
* 增加指定事件的计数
*/
public void add(MetricEvent event, long n) {
counters[event.ordinal()].add(n);
}
// ... 其他方法如 addPass, addBlock, addRt 等
}
而ArrayMetric类则组合了LeapArray和MetricBucket,提供了基于滑动窗口的完整指标统计功能。
/**
* 基于滑动窗口的指标实现
*/
public class ArrayMetric implements Metric {
// 核心滑动窗口数据结构
private final LeapArray<MetricBucket> data;
public ArrayMetric(int sampleCount, int intervalInMs) {
this.data = new BucketLeapArray(sampleCount, intervalInMs);
}
@Override
public long success() {
// 获取当前滑动窗口内所有成功请求数
data.currentWindow();
long success = 0;
List<MetricBucket> list = data.values();
for (MetricBucket window : list) {
success += window.success();
}
return success;
}
// ... 其他统计方法
}
流量控制策略深度实现
Sentinel提供了多种流控策略,其核心检查逻辑在FlowSlot中。
1. 默认限流策略 - 直接拒绝
FlowSlot会调用FlowRuleChecker根据配置的规则(如QPS或线程数)进行检查,如果超出阈值则直接抛出FlowException。
public class FlowRuleChecker {
private static boolean canPassCheck(FlowRule rule, Context context,
DefaultNode node, int acquireCount, boolean prioritized) {
// 根据限流策略选择不同的检查器
switch (rule.getGrade()) {
case FlowRuleConst.FLOW_GRADE_QPS:
return passQpsCheck(rule, context, node, acquireCount, prioritized);
case FlowRuleConst.FLOW_GRADE_THREAD:
return passThreadCheck(rule, context, node, acquireCount, prioritized);
default:
return true;
}
}
}
2. 预热限流算法实现
预热模式(Warm-Up)对于保护刚启动的冷系统非常有效。Sentinel的WarmUpController借鉴了Guava的SmoothWarmingUp思想,在冷启动阶段,系统会从一个较低的并发阈值开始,随着时间推移和系统“热身”,平滑地增加到设定的最高阈值。
/**
* 预热限流算法实现
* 基于令牌桶算法,在冷启动阶段缓慢提升流量
*/
public class WarmUpController implements TrafficShapingController {
// 限流阈值
protected double count;
// 冷启动因子,默认3
private int coldFactor;
// 警告令牌数量
protected double warningToken = 0;
// 最大令牌数量
private double maxToken;
// 斜率,控制预热速度
protected double slope;
// 存储的令牌数量
protected AtomicLong storedTokens = new AtomicLong(0);
// 最后添加令牌的时间
protected AtomicLong lastFilledTime = new AtomicLong(0);
@Override
public boolean canPass(Node node, int acquireCount, boolean prioritized) {
// 获取当前时间通过的QPS
long passQps = (long) node.passQps();
// 获取前一个时间窗口的QPS
long previousQps = (long) node.previousPassQps();
// 同步令牌
syncToken(previousQps);
// 计算警戒线开始的QPS
long restToken = storedTokens.get();
if (restToken >= warningToken) {
// 在警戒线以上,按照普通令牌桶处理
long aboveToken = restToken - warningToken;
double warningQps = Math.nextUp(1.0 / (aboveToken * slope + 1.0 / count));
if (passQps + acquireCount <= warningQps) {
return true;
}
} else {
// 在警戒线以下,直接按照count限流
if (passQps + acquireCount <= count) {
return true;
}
}
return false;
}
}
3. 匀速排队算法实现
匀速排队(Rate Limiter)模式严格控制请求通过的间隔,达到流量“整形”的效果,对应漏桶算法。RateLimiterController会计算每个请求预期的通过时间,并让请求等待至那个时间点,如果等待时间超过最大排队时长则拒绝请求。
/**
* 匀速排队控制器
* 基于漏桶算法,严格控制请求通过的间隔
*/
public class RateLimiterController implements TrafficShapingController {
// 最大排队超时时间
private final int maxQueueingTimeMs;
// 限流阈值
private final double count;
// 最新通过请求的时间
private final AtomicLong latestPassedTime = new AtomicLong(-1);
@Override
public boolean canPass(Node node, int acquireCount, boolean prioritized) {
// 当acquireCount大于1时,无法进行排队处理
if (acquireCount > 1) {
return false;
}
// 计算每个请求之间的预期间隔(微秒)
long costTime = Math.round(1.0 * 1000 * 1000 / count);
// 计算预期通过时间
long expectedTime = costTime + latestPassedTime.get();
long currentTime = TimeUtil.currentTimeMillis() * 1000;
// ... 等待或拒绝逻辑
}
}
高性能设计精髓
1. 无锁设计 - LongAdder的使用
在高并发计数场景下,Sentinel使用LongAdder替代AtomicLong。LongAdder采用分段计数思想,将单个热点值分散到多个Cell中,不同线程可修改不同的Cell,最后求和得到总值,极大地减少了CAS操作竞争,是Java高性能并发编程的经典实践。
public class MetricBucket {
private final LongAdder[] counters;
public void add(MetricEvent event, long n) {
// LongAdder内部通过cells数组分散竞争,提升并发写性能
counters[event.ordinal()].add(n);
}
}
2. 内存屏障与可见性保证
窗口对象WindowWrap的关键字段如windowStart使用volatile修饰,确保了多线程环境下内存的可见性。窗口的更新和重置操作也考虑了并发安全。
public class WindowWrap<T> {
private final long windowLengthInMs;
// 使用volatile保证多线程可见性
private volatile long windowStart;
private T value;
// ...
}
生产环境调优实践
1. 参数调优建议
可以根据实际业务场景调整Sentinel的内部参数以达到最佳性能。
@Configuration
public class SentinelOptimizationConfig {
/**
* 滑动窗口配置优化
*/
@Bean
public void optimizeSentinel() {
// 1. 调整样本窗口数量(默认2个)
System.setProperty(“csp.sentinel.statistic.max.local.entry.count”, “2000”);
// 2. 调整滑动窗口间隔(默认1秒)
System.setProperty(“csp.sentinel.metric.file.single.size”, “52428800”);
// 3. 开启异步统计(提升性能)
System.setProperty(“csp.sentinel.statistic.async”, “true”);
// 4. 调整流控规则检查间隔
System.setProperty(“csp.sentinel.flow.parse.interval”, “3000”);
}
}
2. 性能监控指标
集成监控系统(如Micrometer)来观察Sentinel的运行状态,这对于云原生环境下的可观测性建设很重要。
@Component
public class SentinelPerformanceMonitor {
@Autowired
private MeterRegistry meterRegistry;
public void monitorSentinelMetrics() {
// 监控通过的QPS
Gauge.builder(“sentinel.pass.qps”,
() -> ClusterNodeStatisticProvider.getTotalPassQps())
.register(meterRegistry);
// 监控阻塞的QPS、平均响应时间等
// ...
}
}
面试回答技巧与深度解析
在Java技术面试中,如何清晰地阐述Sentinel的底层原理是考察对微服务治理理解深度的关键。
深度回答要点:
Sentinel的高性能限流核心在于滑动时间窗口算法,通过LeapArray数据结构将统计周期(如1秒)划分为多个小窗口(默认2个),滚动更新并累加有效窗口内的数据,完美解决了固定窗口的临界突变问题。其统计实现采用了LongAdder分段计数来减少高并发下的CAS竞争。同时,它提供了多样化的流控策略:
- 直接拒绝:基于QPS/线程数的简单计数器。
- 预热模式:借鉴Guava的
SmoothWarmingUp,通过“令牌桶+警告线”机制,让冷启动的系统流量平滑上升。
- 匀速排队:基于漏桶算法进行流量整形,严格控制请求间隔。
可能追问及应对思路:
- 滑动窗口如何解决临界问题?
- 将大窗口细分为小窗口,统计时动态累加当前时间点之前、仍在周期内的所有小窗口数据,使得时间窗口边界平滑过渡。
- LongAdder为什么比AtomicLong性能好?
AtomicLong依赖于对单个变量进行CAS操作,高并发时线程竞争激烈,失败重试开销大。而LongAdder内部维护一个Cell数组,线程会优先将增量累加到各自探针哈希到的Cell上,最终汇总求和,分散了热点,写性能更高。
- 预热算法的工作原理?
- 系统内部维护一个令牌桶,但设定了一个“警告令牌数”。当剩余令牌高于警告线时,限流阈值会通过一个斜率函数从较低值缓慢增长到设定值;低于警告线后,则直接使用设定阈值。这实现了流量缓慢爬坡。
- Sentinel如何保证线程安全?
- 综合运用了多种并发编程技术:使用
volatile保证可见性;窗口更新采用CAS操作;计数使用LongAdder进行无锁化设计;在必要的资源创建路径上使用细粒度锁(如tryLock),尽可能减少锁竞争。
理解这些底层机制,不仅能帮助你在面试中脱颖而出,更能让你在基于SpringCloud等框架构建高可用系统时,对流量治理有更本质的把握,尤其是在涉及复杂算法与高并发场景的系统调优中。