这是一款外形类似香蕉的电子产品,按下开关可以震动。出于技术好奇,我们决定拆解它并分析其内部电路工作原理。
图1:蕉羞产品外观及包装

图2:产品包装背面信息

包装内含说明书、充电线以及主体产品。产品采用硅胶材质,手感柔软。主体设计有挂绳,方便携带,侧面设有开关按钮和充电接口。
图3:产品充电接口特写

拆解过程
拆解过程较为简单。首先分离外部硅胶层,露出内部结构。卸下五颗固定螺丝后,即可看到核心电子部件。
图4:产品内部结构概览

内部以一块控制板(PCBA)为核心,连接有充电接口、震动马达和锂电池。
图5:控制板及核心部件标注

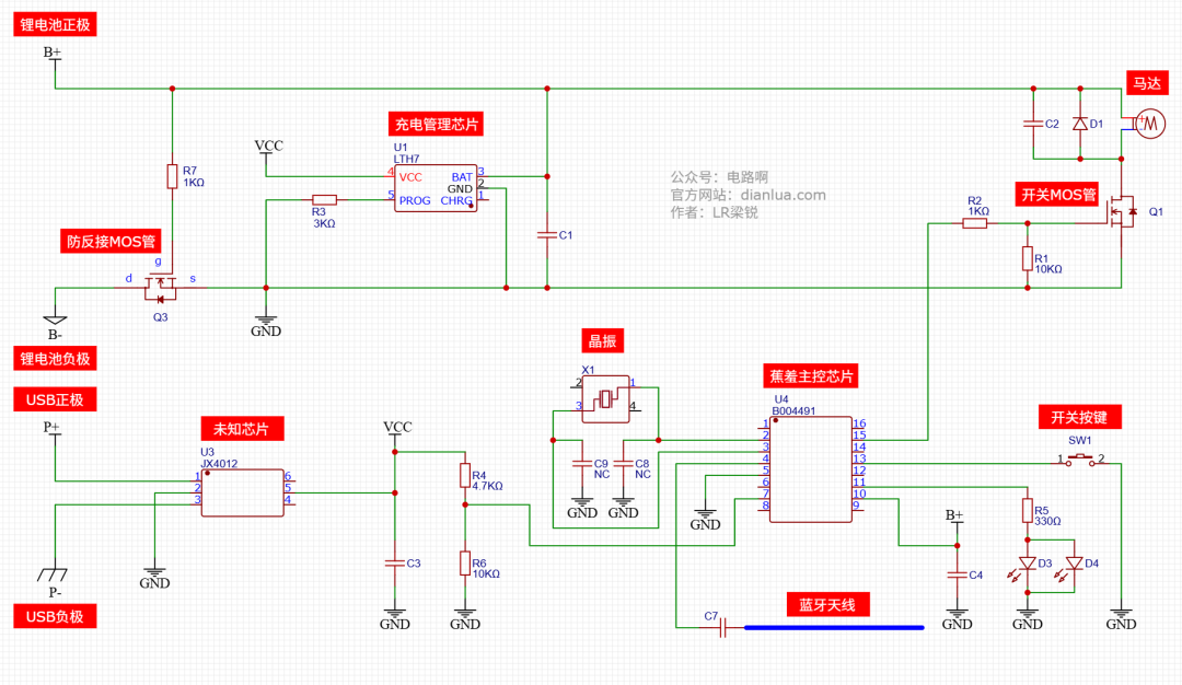
控制板正面主要是一颗16脚的主控芯片,丝印为B004491。根据复现的电路原理图,结合实物标注,我们可以深入分析其电路设计。
图6:复原的电路原理图

电路原理分析
一、MCU主控芯片电路
图7:MCU主控芯片局部电路

主控芯片U4丝印为B004491,其具体型号和数据手册未公开。芯片外围连接有晶振和蓝牙天线,表明该设备支持蓝牙无线控制功能。通过物理开关SW1可以实现开关机及震动模式切换。
二、震动马达控制电路
马达由主控芯片的GPIO引脚通过一个NMOS管Q1进行驱动控制。
图8:马达驱动控制电路

主控芯片15脚输出PWM信号控制Q1的导通与关断。实测该引脚波形为一个峰峰值3.6V、频率约103.82Hz的方波,使马达产生规律震动。
图9:MCU控制引脚输出波形

1. 续流二极管D1的作用
震动马达是感性负载。当Q1突然关断时,电机线圈会产生反向电动势,可能击穿MOS管。并联的续流二极管D1为此反向电动势提供泄放回路,保护Q1。
图10:续流二极管保护电路

2. 电容C2的作用
并联在马达两端的小容量电容C2主要用于滤除电机电刷产生的高频电磁干扰(EMI),防止干扰MCU及其他芯片正常工作,同时辅助平滑电压。
图11:滤波电容C2位置

3. 栅极串联电阻R2的作用
Q1栅极与MCU之间串联的1KΩ电阻R2是限流电阻。它限制栅极电容的充电电流,保护MCU的GPIO引脚,同时减缓MOS管的开关速度,降低开关噪声和损耗。
*图12:栅极限流电阻R2]

4. 栅极下拉电阻R1的作用
连接在Q1栅极与地之间的10KΩ电阻R1是下拉电阻。它的核心作用是确保在MCU GPIO处于高阻态(如上电复位时)时,Q1的栅极电压被可靠拉低,保持关断状态,防止马达误动作。
*图13:栅极下拉电阻R1]

三、电源防反接电路
电路设计包含了电池防反接保护功能,由NMOS管Q3实现。
*图14:电池防反接保护电路]

其工作原理是:当电池正负极正确连接时,Q3的栅极电压高于源极,MOS管导通,电路正常工作。若电池接反,则Q3的栅极电压低于源极,MOS管截止,从而切断电路,保护后级元件。相比二极管方案,MOS管的导通压降极小,能减少能量损耗。
四、USB输入充电电路
*图15:USB充电输入电路]

通过USB口充电时,5V电压输入至充电管理芯片U3(丝印JX4012)。充电时产生的VCC电压经电阻R4和R6分压后,送入主控芯片U4的7脚,使MCU能够检测到充电状态。
总结
本次拆解完整呈现了一款蓝牙震动玩具的硬件构成。其电路设计包含了基础的电源管理、马达驱动与保护、以及防反接等常见功能模块,是一个不错的嵌入式硬件设计学习参考案例。对电路底层原理感兴趣的朋友,欢迎在云栈社区继续交流讨论。
|