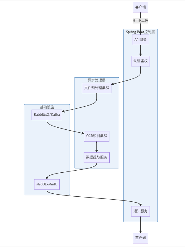
一、系统架构设计
1.1 分布式流水线架构

1.2 核心组件职责

1.3 数据流设计

二、Spring Boot异步框架实现
2.1 线程池优化配置
在处理高并发发票识别请求时,合理的线程池配置是保障系统吞吐量和响应速度的基础。以下是基于不同任务特性定制的线程池配置。
@Configuration
@EnableAsync
public class AsyncConfig {
@Bean("ocrExecutor")
public Executor ocrTaskExecutor() {
ThreadPoolTaskExecutor executor = new ThreadPoolTaskExecutor();
executor.setCorePoolSize(20);
executor.setMaxPoolSize(50);
executor.setQueueCapacity(1000);
executor.setThreadNamePrefix("OCR-Thread-");
executor.setRejectedExecutionHandler(new ThreadPoolExecutor.CallerRunsPolicy());
executor.initialize();
return executor;
}
@Bean("ioExecutor")
public Executor ioTaskExecutor() {
ThreadPoolTaskExecutor executor = new ThreadPoolTaskExecutor();
executor.setCorePoolSize(50);
executor.setMaxPoolSize(200);
executor.setQueueCapacity(5000);
executor.setThreadNamePrefix("IO-Thread-");
executor.initialize();
return executor;
}
}
2.2 异步服务层设计
服务层通过 @Async 注解将耗时的文件处理和OCR任务异步化,避免阻塞主线程,显著提升接口响应能力。
@Service
public class InvoiceProcessingService {
@Async("ioExecutor")
public CompletableFuture<File> preprocessInvoice(MultipartFile file) {
// 1. 文件类型检测
String contentType = file.getContentType();
if (!SUPPORTED_TYPES.contains(contentType)) {
throw new UnsupportedFileTypeException();
}
// 2. 存储原始文件
Path rawPath = storageService.store(file);
// 3. 格式转换(如PDF转JPG)
Path processedPath = imageConverter.convert(rawPath);
// 4. 图像增强
File enhancedImage = imageEnhancer.enhance(processedPath);
return CompletableFuture.completedFuture(enhancedImage);
}
@Async("ocrExecutor")
public CompletableFuture<OcrResult> performOcr(File image) {
// 1. 初始化Tesseract
Tesseract tesseract = new Tesseract();
tesseract.setDatapath("/tessdata");
tesseract.setLanguage("chi_sim+eng");
tesseract.setPageSegMode(TessPageSegMode.PSM_AUTO);
// 2. 执行OCR
String text = tesseract.doOCR(image);
// 3. 记录置信度
List<Word> words = tesseract.getWords();
double confidence = words.stream()
.mapToDouble(Word::getConfidence)
.average()
.orElse(0);
return CompletableFuture.completedFuture(
new OcrResult(text, confidence)
);
}
@Async("ioExecutor")
public CompletableFuture<InvoiceData> extractData(OcrResult ocrResult) {
// 1. 正则提取关键字段
InvoiceData data = regexExtractor.extract(ocrResult.getText());
// 2. ML模型校验
if (dataValidator.requiresMlCheck(data)) {
data = mlValidator.validate(data);
}
// 3. 补充元数据
data.setOcrConfidence(ocrResult.getConfidence());
data.setProcessingTime(System.currentTimeMillis());
return CompletableFuture.completedFuture(data);
}
}
2.3 异步流水线编排
控制器层利用 CompletableFuture 的链式调用,将预处理、识别、提取、存储等步骤编排成一条高效的异步流水线。
@RestController
@RequestMapping("/invoice")
public class InvoiceController {
@PostMapping("/process")
public ResponseEntity<ProcessResponse> processInvoice(
@RequestParam("file") MultipartFile file) {
// 生成唯一任务ID
String taskId = UUID.randomUUID().toString();
// 异步处理流水线
CompletableFuture.supplyAsync(() -> preprocessService.preprocessInvoice(file))
.thenCompose(preprocessService::performOcr)
.thenCompose(extractionService::extractData)
.thenAccept(data -> {
// 存储结果
storageService.saveResult(taskId, data);
// 发送通知
notificationService.notifyClient(taskId, data);
})
.exceptionally(ex -> {
errorService.logError(taskId, ex);
return null;
});
return ResponseEntity.accepted().body(
new ProcessResponse(taskId, "Processing started")
);
}
}
三、Tesseract深度优化
3.1 发票专用训练模型
通用OCR模型在识别格式化的发票时往往力不从心。通过训练专用的发票模型,可以显著提升关键字段的识别准确率。其核心训练流程如下:

训练命令示例:
# 生成BOX文件
tesseract invoice_001.png invoice_001 -l chi_sim batch.nochop makebox
# 训练字体特征
tesseract invoice_001.png invoice_001 nobatch box.train
# 生成字符集
unicharset_extractor invoice_001.box
# 聚类特征
shapeclustering -F font_properties -U unicharset invoice_001.tr
# 生成最终模型
combine_tessdata invoice.
3.2 图像预处理增强
OCR识别的效果很大程度上取决于输入图像的质量。一套针对发票图像特点的预处理流程至关重要。
public class ImagePreprocessor {
public BufferedImage preprocess(BufferedImage original) {
// 1. 灰度化
BufferedImage gray = toGrayscale(original);
// 2. 二值化(自适应阈值)
BufferedImage binary = adaptiveThreshold(gray);
// 3. 去噪(非局部均值)
BufferedImage denoised = denoise(binary);
// 4. 表格线增强
BufferedImage enhanced = enhanceLines(denoised);
// 5. 角度校正
return deskew(enhanced);
}
private BufferedImage adaptiveThreshold(BufferedImage gray) {
Mat src = bufferedImageToMat(gray);
Mat dst = new Mat();
Imgproc.adaptiveThreshold(
src, dst,
255,
Imgproc.ADAPTIVE_THRESH_GAUSSIAN_C,
Imgproc.THRESH_BINARY,
11, 2
);
return matToBufferedImage(dst);
}
private BufferedImage denoise(BufferedImage image) {
Mat src = bufferedImageToMat(image);
Mat dst = new Mat();
Photo.fastNlMeansDenoising(
src, dst,
30, // h - 过滤强度
7, // templateWindowSize
21 // searchWindowSize
);
return matToBufferedImage(dst);
}
}
3.3 多引擎融合识别
针对发票上不同区域(印刷体、表格、手写体)的特点,融合多种OCR引擎或策略,可以达到比单一引擎更好的效果。例如,可以结合 OpenCV 进行区域分析后动态选择识别策略。
public class HybridOcrService {
public String recognize(File image) {
// 1. 区域分割
List<BufferedImage> regions = segmentRegions(image);
// 2. 选择最优引擎
return regions.stream()
.map(region -> {
if (isTableRegion(region)) {
return tableOcrEngine.recognize(region);
} else if (isHandwritingRegion(region)) {
return handwritingEngine.recognize(region);
} else {
return tesseract.recognize(region);
}
})
.collect(Collectors.joining("\n"));
}
private boolean isTableRegion(BufferedImage image) {
// 使用OpenCV检测直线数量
Mat mat = bufferedImageToMat(image);
Mat lines = new Mat();
Imgproc.HoughLinesP(mat, lines, 1, Math.PI/180, 50, 50, 10);
return lines.rows() > 5;
}
}
四、结构化数据提取
4.1 多策略提取框架
从OCR识别出的原始文本中准确提取结构化字段(如发票号、金额、日期)是核心价值所在。采用多策略依次尝试的框架可以提高覆盖率和鲁棒性。
public class DataExtractionEngine {
private final List<ExtractionStrategy> strategies = Arrays.asList(
new RegexStrategy(),
new PositionalStrategy(),
new MLBasedStrategy()
);
public InvoiceData extract(String ocrText) {
InvoiceData result = new InvoiceData();
for (ExtractionStrategy strategy : strategies) {
strategy.extract(ocrText, result);
if (result.isComplete()) {
break; // 提前终止
}
}
return result;
}
}
4.2 正则与规则引擎
正则表达式是提取格式化文本最直接有效的方式,尤其适用于发票这类有固定模板的文档。
public class RegexStrategy implements ExtractionStrategy {
private static final Map<String, Pattern> PATTERNS = Map.of(
"invoiceNumber", Pattern.compile("发票号码[::]\\s*(\\w{8,12})"),
"invoiceDate", Pattern.compile("开票日期[::]\\s*(\\d{4}年\\d{2}月\\d{2}日)"),
"totalAmount", Pattern.compile("合计金额[::]\\s*(¥?\\d+\\.\\d{2})")
);
@Override
public void extract(String text, InvoiceData data) {
for (Map.Entry<String, Pattern> entry : PATTERNS.entrySet()) {
Matcher matcher = entry.getValue().matcher(text);
if (matcher.find()) {
setDataField(data, entry.getKey(), matcher.group(1));
}
}
}
}
4.3 机器学习验证模型
对于正则无法准确匹配或需要语义理解的字段,可以引入机器学习模型进行校验和补全。例如,利用预训练模型判断提取出的“购买方名称”是否合理。
# 使用BERT进行语义验证
from transformers import BertTokenizer, BertForSequenceClassification
class InvoiceValidator:
def __init__(self):
self.tokenizer = BertTokenizer.from_pretrained('bert-base-chinese')
self.model = BertForSequenceClassification.from_pretrained('invoice-validator')
def validate(self, field, value, context):
prompt = f"发票{field}是{value},上下文:{context}"
inputs = self.tokenizer(prompt, return_tensors="pt")
outputs = self.model(**inputs)
logits = outputs.logits
return torch.softmax(logits, dim=1)[0][1].item() > 0.8 # 置信度阈值
五、性能优化策略
5.1 分布式OCR集群
当单节点处理能力达到瓶颈时,通过构建分布式OCR集群,并利用任务分配器智能调度,可以实现水平扩展。

5.2 缓存优化策略
在高并发场景下,合理的缓存设计能有效降低下游压力,提升响应速度。针对不同数据特性,可以采用多级缓存策略。

5.3 硬件加速方案
对于计算密集型的OCR识别任务,利用GPU、FPGA等硬件进行加速,是提升吞吐量最直接的手段。
public class GpuOcrEngine {
public String recognize(BufferedImage image) {
// 使用CUDA加速
CUDA.setDevice(0);
// 转换图像为GPU缓冲区
CUdeviceptr imagePtr = convertToGpuBuffer(image);
// 执行GPU加速的预处理
preprocessOnGpu(imagePtr);
// 调用CUDA优化的Tesseract
return tesseractGpu.recognize(imagePtr);
}
}
六、生产环境部署
6.1 Kubernetes部署方案
容器化与编排是现代化应用部署的标准方式。通过Kubernetes,可以轻松管理OCR服务的扩缩容、滚动更新与资源隔离。
# ocr-deployment.yaml
apiVersion: apps/v1
kind: Deployment
metadata:
name: ocr-worker
spec:
replicas: 10
selector:
matchLabels:
app: ocr-worker
template:
metadata:
labels:
app: ocr-worker
spec:
containers:
- name: ocr
image: ocr-service:3.0
resources:
limits:
nvidia.com/gpu: 1
memory: 8Gi
requests:
memory: 4Gi
env:
- name: TESSDATA_PREFIX
value: /tessdata
volumeMounts:
- name: tessdata
mountPath: /tessdata
volumes:
- name: tessdata
persistentVolumeClaim:
claimName: tessdata-pvc
---
# GPU节点选择器
apiVersion: scheduling.k8s.io/v1
kind: PriorityClass
metadata:
name: gpu-high-priority
value: 1000000
globalDefault: false
description: "高优先级GPU任务"
6.2 监控告警体系
建立完善的监控指标(如处理耗时、准确率、队列长度)和告警规则,是保障系统稳定运行、快速定位问题的关键。
# Prometheus监控指标
- name: ocr_processing_time
type: histogram
help: OCR处理耗时分布
buckets: [0.5, 1, 2, 5, 10]
- name: extraction_accuracy
type: gauge
help: 字段提取准确率
# Grafana仪表盘
- panel:
title: 系统吞吐量
type: graph
datasource: prometheus
targets:
- expr: sum(rate(ocr_processed_total[5m]))
legend: 处理速度
七、安全与合规
7.1 数据安全架构
发票数据包含大量敏感信息,必须构建从传输、处理到存储的全链路安全防护体系。

7.2 合规性设计
- GDPR合规:
- 自动检测发票中的PII(个人身份信息)
- 提供数据擦除接口
- 财务合规:
- 审计追踪:
八、测试与验证
8.1 混沌工程测试
通过模拟网络延迟、服务异常、资源耗尽等故障,验证系统在异常条件下的自愈能力和稳定性。
public class ChaosTest {
@Test
public void testOcrPipelineResilience() {
// 模拟服务故障
ChaosMonkey.enable()
.latency(500, 2000) // 500-2000ms延迟
.exceptionRate(0.1) // 10%错误率
.enable();
// 执行压力测试
loadTester.run(1000); // 1000并发
// 验证系统稳定性
assertTrue("Error rate < 5%",
errorRate < 0.05);
ChaosMonkey.disable();
}
}
8.2 准确率验证矩阵
建立覆盖不同发票类型、不同质量样本的测试集,并持续监控核心指标,是评估和提升系统效果的科学方法。

九、扩展与演进
9.1 智能进化方向
1.自学习OCR:
系统能够自动收集识别错误的样本,经过人工校正后生成训练数据,驱动模型持续迭代优化。

2.跨链存证:
- 发票哈希上链(Hyperledger/Ethereum)
- 提供司法存证接口
3.智能审计:
9.2 性能演进目标
清晰的可量化的演进目标,有助于团队明确技术攻坚方向。

十、结论
本方案详细解析了如何利用 Spring Boot 的异步处理能力和对 Tesseract 引擎的深度优化,构建一个高性能、高可用的企业级OCR发票识别流水线。通过引入分布式架构、多级缓存、硬件加速 以及智能数据提取策略,系统能够有效应对海量发票处理的挑战,满足财务自动化的严苛要求。整个方案涵盖了从设计、实现、优化到部署、监控的全生命周期,并兼顾了安全合规与未来演进。对于面临类似文档识别与处理场景的开发者而言,本文提供的架构思路和实现细节具有很高的参考价值。更多关于 分布式系统 与 消息队列 的深入讨论,欢迎访问 云栈社区 进行交流。