昨天,扣子(Coze)进行了一次重大版本更新,直接来到了2.0,甚至连Logo都焕然一新。

这次更新,我认为有两个功能非常实用且及时:Skills 和长期计划。
最近Skills有多火?可以这么说:2024年是Prompt工程,2025年是上下文工程,2026年很可能就是Skills工程的时代。Skills正在成为让AI能力落地的关键一环。
目前,支持Skills的产品已经不少,比如OpenCode、CodeX、Antigravity等。但这些工具大多是面向开发者的Coding工具,要么是CLI(命令行界面),要么是IDE(集成开发环境)。虽然对于极客和开发者来说很强大,但对于普通用户而言,门槛实在太高了。
图形客户端版本BUG频出,而稳定的终端版本又要求用户熟悉命令行操作,这形成了一个死循环。对于更广泛的用户来说,如何安装、如何找到Skill文件夹、如何理解GitHub上的项目,每一步都是拦路虎。
Skills本身是一个非常具有普适性的能力,类似于Prompt,但此前一直缺乏一个能让普通人轻松上手的使用和创建平台。
直到扣子2.0的这次更新。作为一款Agent产品,扣子原生支持Skills显得顺理成章,也让普通用户终于有了一个极低门槛接触和创建Skills的途径。
访问扣子官网(https://www.coze.cn/),在主界面的对话框中,只需按下 @ 键,你就能看到当前所有可以调用的技能(Skills)。

目前官方已经内置了写作、PPT制作、设计、视频处理等多种技能,开箱即用。
当然,如果你不满足于官方技能,扣子还提供了一个对新手友好的 “技能商店”。

在这里,你可以直接调用其他用户创建并分享的技能,无需自己动手。
但在我看来,AI时代最重要的能力,是能够将自己的经验和需求抽象化、技能化。任何需要重复三次以上的非沟通类工作,都应该考虑将其封装成一个Skill,让你的AI助理来执行。
在扣子上,将你的经验Skill化的成本极低。点击商店右上角的“创建技能”,你会进入一个开发界面。在众多标签页中,找到并关注 “技能” 这个标签页即可。

目前扣子提供了两种创建技能的方式,分别面向不同用户群体,都非常直观。
方式一:口述式Skill开发(面向普通用户)
这是最主流的构建方式,类似于Claude官方推出的 skill-creator 项目。毕竟,很少有人愿意去手动编写和修改复杂的Skill文件。

举个例子,我想创建一个能简单处理视频的Skill。比如,将视频转换成10M以内、适合公众号文章的GIF;或者转换视频格式;又或者将图片序列合成视频。
以往这类需求需要打开PR、AE或剪映等专业软件,流程繁琐。现在,我们可以直接将其封装成一个Skill。而实现这些功能,有一个现成的、功能强大的开源项目——FFmpeg。

过去,对于普通用户而言,在本地部署和使用FFmpeg涉及命令行操作,门槛较高。而现在,你只需要告诉扣子,将这个开源项目打包成一个Skill。
操作极其简单:在技能创建界面,直接输入你的需求。
帮我把这个开源工具https://github.com/FFmpeg/FFmpeg,打包成一个Skill,方便我以后直接调用它来对我的视频进行格式转化、分辨率修改等等。

点击发送后,扣子便会自动读取GitHub链接,并开始构建Skill。

大约一两分钟后,这个视频处理Skill就构建完成了。

接下来,点击右上角的“部署”,然后“开始部署”。

部署完成后,你就可以在对话中随时调用这个技能了。

我们来测试一下:上传一个视频文件,要求Skill将其转换为一个小于10M的GIF。

几十秒后,扣子便调用该Skill成功输出了GIF文件。

检查文件大小,确认在10M以内,完美。

那么,如果我还想处理图片怎么办?实际上,你可以将多个相关的开源项目打包进一个Skill。
另一个经典的图像处理开源项目是ImageMagick。

我们可以将FFmpeg(视频处理)和ImageMagick(图片处理)合并,创建一个功能更全面的“多媒体处理”Skill。

几分钟后,这个整合了视频和图片处理能力的Skill就创建好了。这其实就是许多“格式工厂”类工具的雏形。

现在,你可以用这个Skill处理更复杂的连续任务,例如:“从这个视频中抽取有代表性的一帧,转成JPG格式,分辨率调整为1080p,并进行压缩。”

两分钟后,任务全自动处理完毕,所有要求都被精准执行。

制作好的技能,可以在“技能商店” -> “我的技能”中查看。

点击每个技能卡片的“更多”按钮,选择“上架到商店”,经过简单流程后,你的技能就能被所有扣子用户使用了。这种分享和复用模式,极大地丰富了AI应用的生态,很像一个专注于AI能力的 开源实战 社区。
我已经将这个多媒体处理技能上架,如果你不想自己构建,也可以直接使用:https://www.coze.cn/?skill_share_pid=7597007752606679066

方式二:上传Skill包(面向专业用户)
对于已经通过Claude Code、OpenCode等工具创建了大量Skills的专业用户,扣子提供了便捷的迁移方式:直接上传Skill文件包。
进入技能创建界面,你可以看到一个“上传Skill文件包”的选项。

将你本地的Skill文件夹打包成 .zip 或 .skill 格式,上传即可。扣子会自动识别并创建技能。
例如,我之前制作的一个GitHub项目整合包生成器,就可以通过上传压缩包的方式直接迁移到扣子平台。

这一功能对于希望在不同 开发者广场 分享自己成果的极客来说非常友好。
总体来看,扣子2.0的这一波更新,显著降低了Skills的使用和创建门槛,对推动这项技术进入大众市场起到了积极作用。目前的一个小遗憾是,技能还只能单个调用,暂不支持多个Skill的链式组合与调度,期待后续更新。
另一个亮点:长期计划
除了Skills,扣子2.0的另一个“长期计划”功能也令人眼前一亮。简单说,就是你给AI设定一个长期目标,它帮你拆解成可执行的步骤,你只需跟随执行,无需费力规划。
在侧边栏找到“长期计划”,点击加号即可创建。


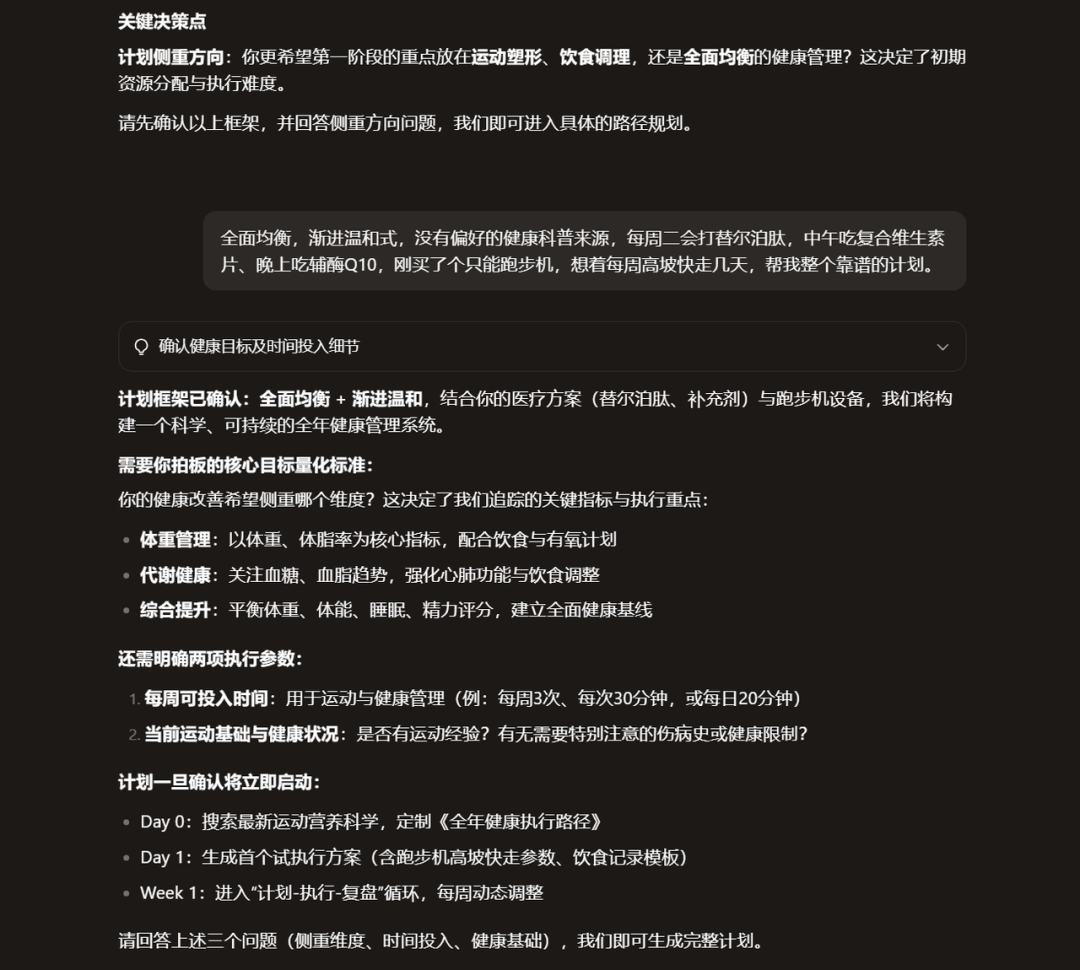
我为自己创建了一个“2026年身体健康计划”。起因是前段时间熬夜到凌晨三点,第一次感觉心脏不适,这让我下定决心要重视健康。

在创建计划时,扣子会先详细询问你的现状、目标偏好、可用时间等,再基于这些信息进行定制化规划。这种个性化的引导,正是 人工智能 助理的价值所在。

稍等片刻,扣子便生成了一份详细的《2026年全年健康执行路径规划书》和第一周的试执行方案,内容相当专业和系统。

更贴心的是,它会将每周的关键任务自动添加到日程中,并在网页端定时提醒你。

你可以在执行过程中随时与它对话,调整计划。目前的主要短板是,提醒功能仅限网页端,手机App尚未支持。对于长期计划而言,移动端的实时提醒至关重要。

相信扣子团队会很快补齐App端通知、多Skill联动等关键功能。届时,一个能帮你封装专属技能、并替你规划执行长期目标的AI助手,才更接近于我们想象中的那个“全能伙伴”。对于关注此类AI应用动态的朋友,可以到 云栈社区 交流更多想法与实践。