Anthropic 近期分享了一篇技术博客《Building Agents with Skills: Equipping Agents for Specialized Work》,深入阐释了为何他们正从构建专门的Agents转向构建技能(Skills),以及这一转变如何改变我们对扩展Agents能力的根本思考方式。

过去一年,人工智能领域变化巨大。MCP(Model Context Protocol)已成为智能体连接性的行业标准,并获得了生态领导者和开发者社区的迅速采纳。与此同时,Claude Code作为一款通用编程智能体发布。我们还推出了Claude Agent SDK,现提供一个开箱即用的生产级智能体。
然而,在实际构建和部署这些智能体的过程中,我们反复遇到了同一个瓶颈:智能体拥有智能和能力,但不一定具备有效处理实际工作的专业知识。正是这一差距促使我们创建了Agent Skills。Skills 是有组织文件的集合,它将领域专业知识——工作流程、最佳实践、脚本——打包成智能体可以访问和应用的格式,从而将一个有能力的多面手转变为知识渊博的专家。

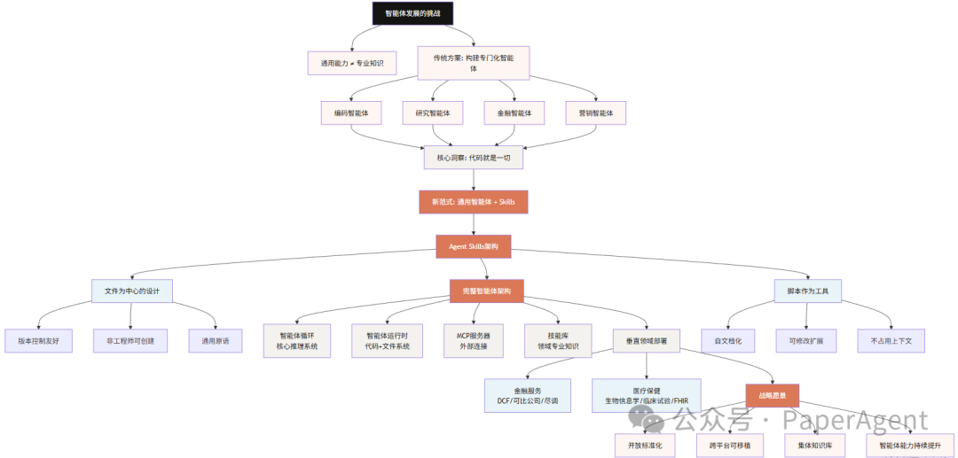
新范式:代码就是一切
我们曾认为不同领域的智能体看起来会截然不同。编码智能体、研究智能体、金融智能体、营销智能体——似乎每个都需要专属的工具和脚手架。行业最初也确实接受了这种特定领域智能体的模式。但随着模型智能的提升和智能体能力的发展,我们收敛于一种不同的方法。

我们开始将代码不仅仅视为一个用例,而是智能体执行几乎所有数字工作的接口。Claude Code 是一个编码智能体,但它本质上也是一个恰好通过代码进行工作的通用智能体。

设想一下使用 Claude Code 生成财务报告:它可以调用 API 进行研究,将数据存入文件系统,用 Python 进行分析并综合见解。所有这一切都通过代码发生,脚手架变得如同 Bash 和文件系统一样简单。
但通用能力并不等同于专业知识。当我们开始让 Claude Code 处理实际工作时,差距便显现出来。
缺失的部分:领域专业知识
如今的智能体就像一位数学天才:善于推理新情况,但往往缺乏经验丰富的专业人士所积累的领域知识。在恰当的指导下,他们能做出惊人的事情。然而,他们常常缺少重要的背景信息,不易吸收你组织的专业知识,也不会自动从重复任务中学习。
Skills 正是通过将领域专业知识打包成智能体可以按需访问和应用的格式,来弥合这一差距。
什么是 Agent Skills?
技能为智能体打包了领域专业知识和程序知识。一个简单的技能目录结构如下:
anthropic_brand/
├── SKILL.md
├── docs.md
├── slide-decks.md
└── apply_template.py
技能的简单性是刻意的。文件是一种通用的原语,与你已有的工具兼容。你可以用 Git 对它们进行版本控制,存储在 Google Drive 中,并与团队分享。这种简单性也意味着技能创建不仅限于工程师。产品经理、分析师和领域专家已经在构建技能来编纂他们的工作流程。
渐进式披露
技能可能包含大量信息。为了保护上下文窗口并确保技能可组合,它们采用了渐进式披露机制:在运行时,仅向模型显示元数据(来自 YAML 前言的名称和描述)。
---
name: Anthropic Brand Style Guidelines
description: Anthropic‘s official brand colors and typography…
---
如果 Claude 判定需要某项技能,它才会读取完整的 SKILL.md 文件。若需更多细节,技能可以包含一个 references/ 目录,其中存放着仅在必要时加载的支持文档。
这种三层方法意味着你可以为智能体配备数百项技能,而不会压垮其上下文窗口——元数据仅消耗约 50 个 token,完整的 SKILL.md 文件约 500 个 token,参考文件则超过 2000 个 token,且仅在特别需要时才加载。
技能可以包含脚本作为工具
传统工具有其弊端:有些工具的说明书写得不好,模型并不总能修改或扩展它们,而且它们往往会膨胀上下文窗口。另一方面,代码是自文档化的、可修改的,并且根本不需要一直在上下文中。
这里有一个真实例子:我们不断看到 Claude 编写相同的脚本来将 Anthropic 样式应用于幻灯片。因此,我们让 Claude 将其保存为自己的工具:
# anthropic/brand_styling/apply_template.py
import sys
from pptx import Presentation
if len(sys.argv) != 2:
print("USAGE: apply_template.py <pptx>")
sys.exit(1)
prs = Presentation(sys.argv[1])
for slide in prs.slides:
...
slide-decks.md 中的相应文档只需简单地引用这个脚本:
## Anthropic Slide Decks
- Intro/outro slides
- background color: `#141413`
- foreground color: oat
- Section slides:
- background color: `#da7857`
- foreground color: `#141413`
Use the `./apply_template.py` script to update a pptx file in-place.
技能生态系统
一个技能生态系统正在迅速形成。截至目前,我们观察到主要存在三种类型的技能正在被构建:
基础技能
这些技能提供了每个人都需要的基本能力:处理文档、电子表格、演示文稿等。它们编纂了文档生成和操作的最佳实践。你可以通过探索我们公共仓库中的基础技能来实际感受其样貌。
https://github.com/anthropics/skills/tree/main/skills/public
合作伙伴技能
随着技能标准化了智能体与专业能力的交互方式,各公司正在构建技能,以使他们的服务能够被智能体访问。K-Dense、Browserbase、Notion 等正在创建技能,将他们的服务直接集成进来,从而在特定领域扩展 Claude 的能力,同时保持技能格式的简单性。
企业技能
组织构建专有技能,以编纂其内部流程和领域专业知识。技能有助于捕获特定的工作流程、合规要求以及使智能体对企业工作有用的制度知识。
我们看到的趋势
随着技能采用率的增长,几种模式已经出现,指明了这一范式可能的发展方向。这些趋势塑造了我们对于技能设计的思考,以及我们正在构建的、用于支持技能开发者的工具。
复杂性增加
早期技能是简单的文档参考。现在,我们看到了复杂的多步骤工作流程,它们能在多个工具之间协调数据检索、复杂计算和格式化输出。
- 简单:“状态报告编写器”(约100行)——模板和格式化。
- 中等:“财务模型构建器”(约800行)——数据检索、使用 Python 进行 Excel 建模。
- 复杂:“RNA测序管道”(2500+行)——协调 HISAT2、StringTie、DESeq2 分析。
技能和 MCP
技能和 MCP 服务器自然地协同工作。一个竞争分析技能可以协调网络搜索、通过 MCP 连接的内部数据库、Slack 消息历史记录和 Notion 页面,以综合出一份全面的报告。
https://claude.com/blog/extending-claude-capabilities-with-skills-mcp-servers
非开发者采用
技能创建正在从工程师扩展到各学科的产品经理、分析师和领域专家。他们可以使用技能创建工具在 30 分钟内创建并测试自己的第一个技能,该工具通过交互方式指导他们完成整个过程。我们正在通过改进的工具和模板,让任何人都能更容易地捕获和分享专业知识。
完整的架构
综合来看,新兴的智能体架构由以下部分组合而成:
- 智能体循环:决定下一步做什么的核心推理系统。
- 智能体运行时:执行环境(代码、文件系统)。
- MCP服务器:与外部工具和数据源的连接。
- 技能库:领域专业知识和程序知识。

每一层都有明确的目的:循环负责推理,运行时负责执行,MCP 负责连接,技能负责指导。这种分离使系统易于理解,并允许每个部分独立发展。
试想一下,当你向这个架构添加一项技能时会发生什么。一项前端设计技能会立即改变 Claude 处理前端任务的能力。它提供了关于排版、色彩理论和动画的专业指导,并且仅在构建 Web 界面时激活。渐进式披露机制确保它只在相关时加载。添加新功能变得非常简单。
将技能部署到新的垂直领域
这种“通用智能体 + MCP 服务器 + 技能”的新兴模式,已经帮助我们向新的垂直领域部署 Claude。
金融服务
推出技能后不久,我们利用技能增强了 Claude 在金融服务领域的能力,使其对金融专业人士更具实用性:
- DCF模型构建器:构建具有适当 WACC 计算和敏感性分析的贴现现金流模型。
- 可比公司分析:生成具有相关倍数和基准测试的可比公司表。
- 盈利分析:处理季度业绩并创建投资更新报告。
- 启动覆盖:构建带有财务模型的综合研究报告。
- 尽职调查:使用标准化框架构建并购分析。
- 推介材料:按照行业标准创建客户演示文稿。
医疗保健和生命科学
我们还利用技能增强了我们的医疗保健和生命科学产品,使 Claude 对研究人员、临床医生和医疗保健开发人员更有用:
- 生物信息学包:包含用于 scVI-tools 和 Nextflow 部署的技能,对于管理基因组管道和单细胞 RNA 测序至关重要。
- 临床试验方案生成:加速临床研究的方案开发。
- 科学问题选择:帮助研究人员识别和构建有影响力的研究问题。
- FHIR开发:帮助开发者为健康数据互操作性编写更准确的代码,更快地连接医疗保健系统,减少错误。
- 事先授权审查:通过交叉引用覆盖要求、临床指南和患者记录,减少行政负担并加速患者获得所需护理。
标准化智能体技能
为了实现这一愿景,我们正在发布智能体技能 (https://agentskills.io) 作为一项开放标准。与 MCP 一样,我们相信技能应该在工具和平台之间可移植。同样的技能,无论你使用 Claude 还是其他 AI 平台,都应该能工作。我们一直在与生态系统成员就该标准进行合作,并对早期的采用感到兴奋。
当有人第一次开始使用 AI 智能体时,它应该已经了解你和你团队所关心的事情,因为技能捕获并转移了这种专业知识。随着这个生态系统的发展,社区中其他人构建的技能可以让你的智能体变得更有用、更可靠、更有能力——无论他们使用的是哪个 AI 平台。
原文链接:https://claude.com/blog/building-agents-with-skills-equipping-agents-for-specialized-work
关于 Agent Skills 的技术讨论仍在不断深入,其作为连接通用智能与垂直场景的桥梁,未来潜力巨大。对于开发者而言,理解其底层架构与设计哲学,是把握下一代 AI 应用开发趋势的关键。如果你想深入了解最新的智能体技术与开源项目实践,欢迎在 云栈社区 这样的技术论坛中交流探讨,那里汇集了许多前沿的人工智能技术资料与实战经验分享。