评论区抛出的关键问题
上一篇文章发布后,评论区里问得最多的,反而不是“这东西怎么安装配置”,而是:
“你生成出来的文档,敢不敢真的用到最后一步,拿去交差?”
具体来说,大家关心的是:
- 文档里的图片会不会莫名其妙丢失?
- 辛辛苦苦排好的版式会不会乱掉?
- 最关键的,它能不能严格遵循我们学校或者公司那份复杂的模板来生成?
这些问题问得非常到位。Word 文档对我们来说从来不是玩具——它最终是要交给导师审阅、领导审批或者甲方验收的正式交付物,容错率极低。
所以,这篇内容我就专门针对这个核心疑虑做了次实测,看看当下 AI 的 Word 文档生成技能,它的真实能力边界究竟在哪里,我们到底能不能放心“交付”。
实测:两个高要求的真实场景
为了贴近真实需求,我设定了两个典型且要求严格的场景进行测试。
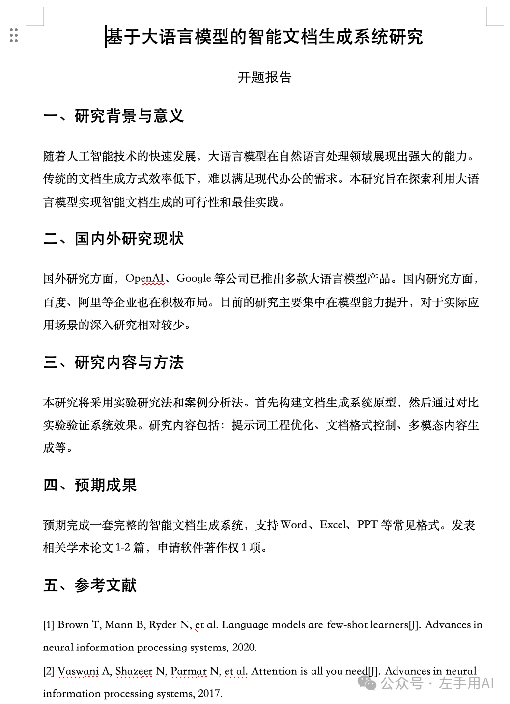
场景一:学术开题报告
这是学生群体最高频、格式要求也最严格的场景之一。我给了它一套非常具体的格式指令:
创建一个开题报告,要求:
- 一级标题:黑体,三号,加粗
- 二级标题:黑体,四号
- 正文:宋体,小四,1.5倍行距
- 包含:研究背景、研究现状、研究方法、预期成果、参考文献
生成结果如下:

检查结果:
- ✅ 一级标题:黑体、三号、加粗——完全正确。
- ✅ 正文:宋体、小四、1.5倍行距——符合要求。
- ⚠️ 二级标题:虽然在文档样式里被定义好了,但在生成的正文中并没有实际被应用(可能因为内容结构里没出现严格的二级标题)。
- ❌ 参考文献:仅仅是普通的段落文本,没有实现悬挂缩进等格式,完全不符合学术通用的 GB/T 7714 标准。
结论: 对于基本的字体、字号、行距等格式要求,Agent 可以较好地完成。但对于学术规范性这类强格式、强细节的要求,目前还存在明显瑕疵,无法直接使用。
场景二:商业项目方案
切换到工作场景,要求变得更加综合和复杂:需要封面、自动目录、表格、页眉页脚等元素。
创建一个项目方案文档,要求:
- 封面页(标题、编制单位、日期)
- 自动目录
- 正文包含表格
- 页眉显示文档标题
- 页脚显示页码
生成结果检查:
- ✅ 封面页:成功生成,标题、单位、日期俱全,居中排版正常。
- ⚠️ 目录:生成了目录域(TOC),但需要用户在 Word 中右键选择“更新域”后,才能正确显示页码和标题。
- ✅ 表格:成功插入,带有边框,表头居中显示,格式基本规整。
- ⚠️ 页眉:虽然显示了页眉,但其中的标题文字与封面页的标题出现了不一致(封面是“AI 智能文档生成系统”,页眉只显示了“AI 文档生成系统”),缺失了“智能”二字。
- ✅ 页脚:成功添加,格式为“第 X 页”。
结论: 对于包含多种元素的复杂文档结构,AI 能够搭建起大体的框架。然而,在跨页、跨部分的内容一致性等细节上,仍然可能出现错误,需要人工复核。
真实的能力边界:能做什么,容易错什么,做不了什么
通过上面两个场景的测试,一个清晰的规律浮现出来:AI 在文档生成的“大框架”上通常能做得不错,但“小细节”很容易出错。
3.1 能做到的(基础与结构)
| 功能 |
说明 |
| 基本格式 |
字体、字号、行距、对齐方式(左、中、右) |
| 标题样式 |
能够定义各级标题的样式(但需检查是否被正确应用) |
| 表格 |
创建带边框、表头、文本对齐的基本表格 |
| 页眉页脚 |
添加文字内容、插入页码(如“第 X 页”) |
| 目录 |
生成基于标题样式的目录域(通常需手动更新一次) |
| 封面页 |
生成包含标题、信息项的独立封面,并处理居中、间距 |
| 分页 |
在指定位置插入分页符 |
3.2 容易出错的(一致性与规范)
| 功能 |
实测问题 |
| 样式应用 |
定义了样式,但正文可能未调用(如前文的二级标题) |
| 内容一致性 |
不同部分(如封面、页眉、正文标题)的相同内容可能出现差异 |
| 参考文献 |
无法自动格式化为符合学术标准(如 GB/T 7714)的引用列表 |
| 目录更新 |
生成后默认为域代码状态,不主动更新则显示为错误 |
3.3 目前做不到的(复杂与精确控制)
| 功能 |
说明 |
| 复杂模板 |
无法读取一个现有的 .dotx 模板文件,并严格按照其样式和占位符进行填充 |
| 精确排版 |
进行毫米级的位置调整、特定段落的精确缩进等精细化操作 |
| 复杂表格 |
创建合并单元格、斜线表头、嵌套表格等复杂表格结构 |
| 图片定位 |
虽然可以插入图片,但难以精确控制其环绕方式、绝对位置 |
我的实用工作流:如何扬长避短
基于以上的测试结果,我目前的策略是:不直接用它生成“最终交付版”,而是用它高效产出“高质量初稿”。
这里分享一个关键技巧:让不同的模型各司其职。 事实上,本文上述测试中发现的大部分细节问题(如页眉标题不一致、参考文献格式错误),都是靠另一个擅长代码与逻辑的模型(例如 Codex 或 GPT-4)检查出来的。
不同的大语言模型确有特长:
- Claude 等模型:在生成连贯的内容、组织文章结构方面表现突出。
- GPT 系列模型:通常“幻觉”较低,在遵循指令、检查细节、逻辑推理上更可靠。
因此,我优化后的文档生成工作流如下:
- 初稿生成:使用擅长创作的模型(如 Claude)生成 Word 文档初稿。
- 细节审查:将初稿内容或要求提交给擅长检查的模型(如 GPT-4/Codex),让其以“审阅者”身份,严格核对格式、数据一致性和规范性要求。
- 问题修复:针对审查出的问题,直接让审查模型提供修改建议或修复后的代码/描述。它能发现的问题,通常也知道如何解决。
- 最终确认:在 Word 中打开生成的文件,进行最终的人工校对和微调(如更新目录域)。
多尝试几次,你就能摸清不同模型的“脾气”,知道什么任务交给谁更靠谱。
总结:敢不敢交付?看情况
回到我们最初的问题:用 AI 生成的 Word 文档,敢不敢用到最后一步?
我的答案是:看具体场景和要求。
- 如果是内部沟通文档、内容初稿、非标格式的草稿——完全可以放手使用,它能极大提升效率。
- 如果是需要正式交付、格式有严格规范(如学术论文、投标方案、对外发布文件)——稳妥的做法是将其作为初稿生成器,然后结合另一款AI进行细节审查,最后务必由人工进行关键性检查和调整。
给当前 Word 生成技能画个边界:
- 能做:搭建基础格式、简单表格、目录框架、页眉页脚和封面。
- 容易错:样式应用一致性、跨部分内容同步、专业领域格式规范。
- 做不了:复杂精确排版、填充已有模板、处理复杂表格和图片定位。
清楚它的能力边界在哪里,我们才能用得心中有数,既不大材小用,也不过度依赖。当然,这一切也和所用模型的具体能力版本有关,未来的模型必定会更强大。希望这次的实测和讨论,能帮助你在实际工作中更好地驾驭这项生产力工具。如果你有更多的测试心得或疑问,欢迎在云栈社区继续交流。
|