关于AI产品的创业,目前有两个共识:第一天就要考虑商业化、第一天就要考虑全球化。
但当我们将视线投向用户,尤其是那些真正愿意为AI产品付费的用户时,情况却变得更加复杂。今天,AI产品的订阅费用已经达到了基准线20美元/月,旗舰版100美元/月的高昂水平。在这样的价格下,了解用户的付费动机与决策逻辑变得至关重要。
为此,用户研究平台 Trooly.AI 花费了两周时间,深度访谈了500名来自美国各地的AI付费用户,投入了价值约5万美元的直接访谈成本,试图探究他们付费背后的决策方式、心理动机,以及续费逻辑。这可能是AI行业首次进行如此大样本规模的深度定性访谈调研。报告揭示了诸多颠覆性的观点:AI工具的付费,本质上是一场赛博世界里的“雇佣”行为;不同类型的“AI雇员”有着完全不同的“面试”流程;而用户的付费决策也并非一瞬间的动作。
以下是基于该调研报告的核心发现与解读。
注:本次调研覆盖了来自美国主流AI消费市场的深度付费用户,他们并非泛泛的试用者,而是涵盖了硅谷创业者、顶尖开发者、高频内容创作者乃至试图利用AI跨越数字鸿沟的群体。
01 AI 付费行为的背后是「雇佣逻辑」
经过对500名用户的深度分析,我们发现理解AI产品付费的最佳方式,是将其视作一个数字人才市场的“雇佣”过程:用户是雇主,AI产品是数字雇员,而订阅费则是支付给这位雇员的薪资。
在深入具体策略之前,我们需要统一这套“赛博雇佣”的概念体系:
- 对应关系
- 用户不再是消费者,而是雇主;
- AI产品不再是软件/工具,而是数字雇员;
- 订阅费不是购买价格,而是薪资。
- 选择逻辑:公司类型决定了雇佣什么样的雇员。例如,一个学生创业公司招聘的是能应付截止日期的廉价兼职;而一个真正的初创公司老板,寻找的则是能替代人工、7x24小时工作的合伙人。
- 零和博弈:每个职能岗位(HC)通常只有一个录用名额。雇主不会在同一个办公室雇佣两名职责完全重叠的会计。同样,在用户的设备中,写代码、生成图片或润色文案的核心“坑位”也往往只有一个。
- 解雇逻辑:任务失败即解雇。调研发现,AI付费用户对结果错误的容忍度极低。一旦AI在关键任务上“掉链子”,用户会产生强烈的被背叛感,最直接的反应就是取消订阅(发出解雇信)。
- 涨薪困境:已入职的“老员工”极难获得涨薪。在职场中,为现有员工申请大幅加薪本就困难重重。同理,用户习惯了AI产品的初始价格后,对涨价行为会异常敏感。其中,AI聊天助手是用户最不能接受涨价的产品类别,即便是5美元的提价也可能导致用户迁移。因此,产品的初始定价策略变得至关重要。
核心洞察
-
赛道即“起薪”:你选择的AI应用赛道,决定了你能获得的“行业平均薪资”。聊天、翻译、文案润色类工具,用户的心里起薪可能只是一杯咖啡的钱;而法律、金融、深度代码生成等赛道,由于替代的是高薪的人类岗位,用户愿意支付的预算甚至可以上探到数百美元。选错赛道,产品的天花板可能还不及别人的起薪线。
-
AI雇员间的“超级竞争”:人类雇员在物理上只能同时服务于一家公司,但AI雇员可以同时为全球无数的“雇主”打工。这意味着AI赛道本质上是“赢家通吃”的。如果你的产品不是该细分赛道下的全球顶尖水平,就相当于在与无数顶级“大脑”竞争同一个岗位,胜算渺茫。
-
动态留存:保持“胜任力”领先:用户对AI产品几乎没有品牌忠诚度,只有对“胜任力”的持续追逐。“雇主”时刻都在物色更优秀的替代者。保持产品领先,本质上是为了防止被“解雇”。一旦竞品展现出更高的性价比或更强的任务闭环能力,用户会毫不犹豫地完成迁移。
-
定价 = 定岗定薪:初始定价决定了用户对你“职级”和“薪资”水平的认知。由于“涨薪困境”的存在,你几乎只有一次机会设置价格锚点。初始定价过低,即使后期能力大幅增强,也可能无法获得对应的价值溢价。建议在产品初期就通过“功能分层”,清晰地定义不同“职级”(产品版本)的薪资档位。
02 谁在为 AI 产品付费?
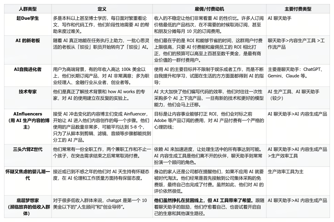
那么,究竟是谁在“招聘”AI?调研总结出了八类“赛博老板”的画像。
通过对500多名付费用户的分析,他们被归纳为以下八类(按数量大致从多到少排列):赶Due学生、AI自我进化者、三头六臂Z世代、AInfluencers、技术专家、AI的新老板、怀疑又焦虑的婴儿潮一代、底层梦想家。
其中,商业价值最高的是 “AI的新老板”,使用要求最苛刻的是技术专家,而持续付费意愿最强、最稳定的则是 AInfluencers(用AI生产内容的博主)。


核心洞察
-
高价值付费群体:付费最多、价值最高的人群是AI自我进化者、AI的新老板、技术专家和AInfluencers。
-
低付费群体:付费最少的人群是怀疑又焦虑的婴儿潮一代和底层梦想家。
-
核心生产力群体:将AI作为持续生产力工具的人群是AInfluencer、AI的新老板和技术专家。
-
策略一:抓住高净值“老板”:“AI的新老板”和“AInfluencers”是含金量最高的雇主。他们雇佣AI的目的是为了替代人力成本或放大业务杠杆。如果你的产品定位于服务这两类人群,无需过度纠结于20美元还是30美元的定价差异。他们真正关心的是AI能否端到端地闭环解决一个完整的业务流。只要能替他省下一个月薪4000美元的初级助理,他们对产品溢价的接受度远超想象。
-
策略二:应对专家的“严苛面试”:专家级用户(如技术专家)招聘的是“资深助理”或“专家顾问”。他们极度厌恶AI能力不足或夸大宣传。因此,面向这类人群时,夸大营销是负分行为。他们不怕产品贵,但极度害怕产品“蠢”。一旦AI在专业任务上表现失准,哪怕产品定价极低甚至是免费的,他们也会立刻“裁退”。
03 用户为 AI 付费的五种决策模式
用户决定付费,本质上是产品通过了一场“赛博面试”。不同的产品属性,决定了完全不同的“面试”流程:有的需要长达数月的“实习考察”(需求累积型),有的则是“入职即巅峰”的生死大考(考试验证型)。
在近500场用户访谈中,我们观察到了五种主要的AI付费决策路径。影响付费决策的两个核心维度是:1) AI是提升了现有效率,还是赋予了用户原本没有的能力;2) AI工作内容对专业度要求的高低。


核心洞察
-
定位产品的决策路径:并非所有AI产品都适用同一种“面试”流程。定位错误,会导致在错误的营销渠道上浪费预算。例如,基础辅助型工具(如润色、翻译)更像是“赛博零工”,用户只在遇到具体麻烦时才需要。这类产品的核心应是争夺搜索可见度(SEO/SEM)。
-
如何加速“发Offer”:巧妙利用用户的“恐慌时刻”。最佳的付费引导策略往往是 “限制速度”而非“切断功能”。当用户长期满意地使用免费版,却在某个紧急需求(Panic Moment)中发现免费版需要排队或响应变慢时,“立即升级以获得优先处理”的念头会瞬间被催化。
04 对产品商业化(GTM)的其他关键发现
1. 付费用户续费率或许应以 70% 为基准
用户对付费使用AI的态度已经发生根本转变。在已付费的美国用户中,超过七成认为“为AI付费非常有价值”甚至是“生活必需品”。这预示着AI付费已跨过最艰难的用户教育阶段,高续费率成为可能。
2. 最危险的信号:用户说“免费版已经够用了”
调研中发现,部分用户不付费或取消订阅的直接原因是:产品的免费版本升级后,已经足够满足他们的所有需求。 这意味着,如果你希望产品顺利从“试用期”转入“正式聘用”,务必记住:免费试用版可以做得“够好”,以展示价值,但绝不能让用户觉得“够用”。
3. 付费意愿上限惊人:可达 4000 美元/月
基于“雇佣”逻辑,许多用户为AI设置了独立的“心理钱包”。调研显示,约三成美国付费用户愿意每月为AI支付50-200美元以上。头部用户(如创业者)的付费意愿上限,甚至等同于雇佣一名全职员工的薪水(约4000美元/月)。这侧面反映出,当前AI产品的付费潜力远未被充分挖掘。
- 约30%的用户希望将AI支出控制在20美元以下。
- 约40%的用户每月愿意支付20-50美元,他们代表了主流付费用户,可能已订阅一款核心产品,但愿意为更好功能付费。
- 约23%的用户愿意支付50-100美元,11%的用户愿意支付200美元及以上。他们多是将AI视为生产力伙伴的老板、创业者或专业人士。
4. 用户偏好月付模式
月付是目前最主流的选择。相比按次付费,月付给了用户“额度充足”的安全感,同时保留了在下个月灵活更换其他产品的权利。也有少量用户选择年付,主要动机是为了解锁更高的使用额度或获得折扣。
5. 不同的“AI雇员”有不同的“转正试用期”
不同AI产品,用户的付费决策周期差异巨大:
- AI聊天助手:用户付费前通常有漫长的免费试用期(3个月到2年不等),这更像是在与一位“顾问”或“朋友”建立长期关系。
- AI内容生成/效率工具:用户决策更快,大多在1个月内甚至7天内完成付费,决策逻辑更接近一场严格的“能力面试”。
这意味着,产品需要根据自身类型设计转化策略:聊天类产品应珍惜较长的考察期,通过卓越的免费体验培养深度依赖;而内容生成、效率类产品则应聚焦于快速、清晰地展示付费前后的能力差异,促成转化。
注:完整版调研报告可在 Trooly.AI 官网获取。若你对Data Science与用户研究相结合的方法论感兴趣,欢迎在云栈社区的相关板块进行深入探讨。