有些生活痛点看似微小,一旦被解决却能带来极大的便利。例如,晚上想在抽屉里翻找一件小物品,要么需要摸索着去开房间主灯,要么得举着手机照亮,过程颇为不便。
今天我们要深入拆解的,正是为解决这一场景而生的产品——Yeelight(易来)迷你智能抽屉灯。

这款产品主打“即贴即用”,内置可充电电池,通过传感器实现自动开关控制。

那么,它是如何精准判断抽屉开合状态的呢?其内部的电路设计又有哪些巧妙之处?通过本次硬核拆解,我们将一探究竟。

一、外观与功能概览
Yeelight这款抽屉灯采用了极简的工业设计,纯白色的长条形机身,正面印有品牌Logo。机身一侧是大面积的导光板,确保出光柔和均匀。

机身侧面配备了目前主流的Type-C充电接口,这一点非常友好,无需为这个小设备单独保留过时的Micro-USB线缆。
正面设有一个圆形实体按键,用于循环切换三种工作模式:
- 常亮模式:作为临时手电筒使用。
- 关闭模式:设备完全断电,适合长期不用的场景。
- Auto自动模式:核心功能模式,依靠传感器实现自动感应开灯。
在设备的顶部,可以看到两个类似LED的小元件,这其实是红外对管,也就是整个系统的“感知器官”。
其工作逻辑基于红外反射原理:
- 抽屉关闭时:挡板距离传感器很近,红外发射管发出的光被强烈反射回来,接收管收到强信号 -> 单片机MCU判断为“关闭”状态 -> 控制熄灭照明LED。
- 抽屉打开时:前方空旷,红外光发散出去后几乎没有反射(或反射极弱)-> 接收管信号微弱 -> MCU判断为“打开”状态 -> 控制点亮照明LED。
这与常见的红外接近开关工作原理一致。
二、结构拆解
话不多说,直接开始拆解。我们从产品背面入手。

从标签可知,产品名称为“Yeelight红外感应抽屉灯A6”,型号为“YLCTD001”。外壳采用卡扣封装,需要使用撬棒沿缝隙小心撬开。

打开后,内部结构一目了然:一块PCB主板、一块锂电池,以及镶嵌在背壳上的一块银色磁铁(用于吸附式安装)。

将PCB主板和电池从外壳中取出:

整个结构非常简单,未使用任何螺丝,降低了外壳成本和组装难度。接下来我们细看电路板。

电池通过导线直接焊接在主板上。这是一块软包锂电池,标称容量为350mAh,电压3.7V。对于这种短时点亮、低频使用的设备,配合低功耗设计,续航能力可以得到保证。
再看电路板背面:

背面的9个黄色大颗粒是LED灯珠。值得注意的是,PCB采用了白色阻焊油墨,这在家居照明类产品中很常见,目的是提高反光率,防止光线被深色PCB吸收,从而提升出光效率。
三、电路原理深度解析
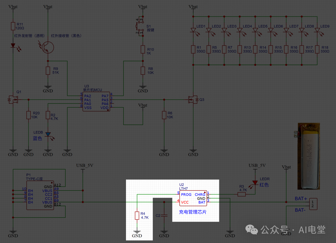
接下来,我们根据实物PCB测绘并还原出它的电路原理图。

下面我们从电源输入开始,逐一分析各个功能模块。
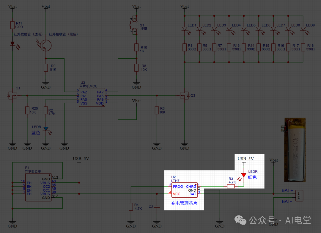
1. 充电管理电路
Type-C接口输入的5V电源(原理图中标记为USB_5V)为充电管理芯片U2供电。

仔细查看Type-C接口附近的一颗SOT-23-5封装芯片U2,其丝印为“LTH7”。

这是一颗非常经典的线性锂电池充电管理芯片(常与LTC4054或兼容型号对应)。它支持恒流/恒压充电,外围电路极其简洁。
这类芯片的充电电流可通过其第5脚(PROG引脚)外接的电阻进行编程设定。

图中,这颗电阻是R4,阻值为4.7kΩ。根据LTH7数据手册公式,充电电流计算如下:
1V ÷ 4.7kΩ × 1000 ≈ 212mA
为什么设定为212mA?这体现了工程师的平衡艺术:
产品内置电池容量为350mAh,212mA的充电电流对应的充电倍率约为0.6C。
- 考虑温控:LTH7是线性充电芯片,输入输出电压差会转化为热量。若采用1C(350mA)充电,这颗小芯片在密闭空间内会严重发热。
- 考虑速度:若电流过小(如100mA),充电时间将长达3-4小时,体验不佳。
212mA是一个折中点:芯片仅微热,约2小时即可充满,兼顾了安全、寿命和用户体验。
红色的充电指示灯LEDR由充电管理芯片直接控制:

充电时,芯片内部将对应引脚拉低,红灯亮起;充满后,引脚变为高阻态,红灯熄灭。

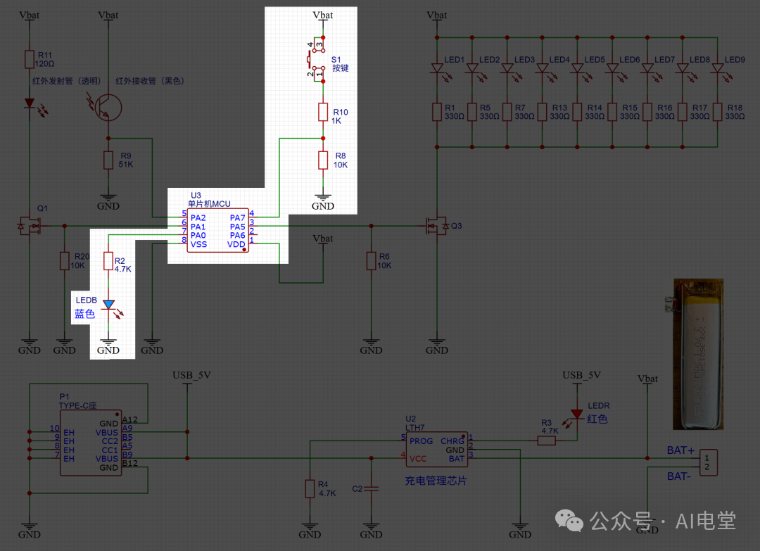
2. 核心控制单元(MCU)
板载的8引脚芯片是这款灯的“大脑”——单片机MCU。

由于丝印已被打磨,无法确认具体型号。基于成本考虑,此类产品常采用国产通用OTP(一次性可编程)芯片,例如应广、晟矽微等品牌的方案。
这颗MCU主要肩负三项任务:
(1)检测按键输入
判断用户的模式切换指令(常亮/关闭/自动Auto)。

当切换到“自动Auto模式”时,MCU的7脚会输出高电平,点亮蓝色的模式指示灯。

(2)驱动并读取红外传感器
控制红外发射管发射信号,并读取接收管的状态(下文详述)。
(3)LED调光驱动
输出PWM波或高低电平来驱动9颗照明LED灯珠(下文详述)。
低功耗设计的关键:
在Auto模式下,为了极致省电,MCU绝不会让红外发射管持续工作(其工作电流可达10-20mA)。MCU通常采用脉冲间歇检测策略:
每隔数百毫秒(如300ms)唤醒一次 -> 发射一个极短的红外脉冲(几十微秒)-> 瞬间检测接收管有无信号。
- 有强反射 -> 判断为“关闭” -> MCU返回休眠。
- 无反射/反射极弱 -> 判断为“打开” -> 唤醒并点亮主灯。
正是这颗8脚MCU的“精打细算”,才实现了超长的待机续航。
3. 红外传感模块
这就是实现自动开关的核心——红外对管。

- 透明头:红外发射管(IRTX)。
- 黑色头:红外接收管(IRRX)。黑色封装用于过滤环境可见光干扰,只允许红外光通过。
两个管子之间通常有物理隔断,防止发射光直接泄漏到接收管造成误判。
这是一种主动式红外反射探测方案。让我们结合原理图分析其工作流程。

第一步:红外发射(TX)
MCU的第6脚(PA1)负责控制红外发射。它并非直接驱动红外管,而是驱动了一颗NMOS管Q1。
当PA1输出高电平时,Q1导通,电流流经红外发射管。电流大小由串联的限流电阻R11(120Ω)决定。
假设电池电压Vbat为3.7V,红外管压降约1.2V,则发射电流约为:
(3.7V - 1.2V) ÷ 120Ω ≈ 21mA
21mA对电池而言负担不小,因此MCU仅以极短脉冲形式驱动(如每秒几次,每次几十微秒)。使用MOS管驱动正是为了快速响应脉冲并保证瞬时发射功率。
细节:Q1栅极的下拉电阻R20(10kΩ)用于防止MCU上电瞬间引脚浮空导致误触发。
第二步:红外接收(RX)
黑色的红外接收管实质是一个光敏三极管:有光照时导通,无光照时截止。
电路采用了经典的分压式检测。接收管的发射极串联了一个大阻值电阻R9(51kΩ)到地。MCU的第5脚(PA2)连接在接收管和R9之间。
工作逻辑:
- 抽屉关闭:挡板近,反射光强 -> 接收管导通电流大 -> 电流在51kΩ电阻上产生较高压降 -> PA2检测到高电平。
- 抽屉打开:前方空旷,反射光极弱 -> 接收管接近截止 -> 51kΩ电阻上电流极小 -> PA2检测到低电平。
这里的51kΩ电阻(R9)取值是关键。高阻值意味着极高的灵敏度,即使微弱的反射光电流,乘以大电阻也能产生足以让MCU识别的电压变化。

4. LED照明驱动电路
照明部分采用了9颗LED并联的架构。


其中有两个设计细节值得称道:
第一,独立限流,保证均匀。
原理图显示,每颗LED灯珠都串联了一颗330Ω的贴片电阻。
这是因为LED制造存在个体差异,导通电压(Vf)略有不同。若所有LED并联后共用一个限流电阻,Vf较低的灯珠会“抢走”更多电流,导致亮度不均甚至损坏。为每颗LED配备独立的限流电阻,确保了9颗灯珠亮度一致,且一颗损坏不影响其他。
330Ω的阻值相对较大,再次印证了这款灯的设计初衷是柔和补光与超长续航,而非追求刺眼的高亮度。
第二,NMOS管低侧驱动。
控制这9路LED通断的,是一颗N沟道MOS管Q3。
- 连接方式:所有LED的正极直接连接电池正极(Vbat),负极汇聚后连接到Q3的漏极(D)。
- 控制逻辑:MCU的第3脚(PA5)连接Q3的栅极(G)。
- MCU输出高电平 -> Q3导通 -> LED回路接通 -> 灯亮。
- MCU输出低电平 -> Q3截止 -> 回路断开 -> 灯灭。
- 防误触设计:Q3栅极并联的下拉电阻R6(10kΩ)至关重要。当MCU上电复位或处于不稳定状态时,该电阻将栅极强制拉低,防止LED出现意外的“鬼火”闪烁。
四、总结与思考
拆解完Yeelight这款迷你抽屉灯,我们可以清晰地看到其产品设计思路:
- 方案成熟:Type-C + LTH7充电 + MCU控制 + 红外反射感应,构成了一套成熟且成本可控的经典方案。
- 细节扎实:采用Type-C接口顺应潮流;PCB使用白色油墨提升光效;红外对管做物理隔离防止串扰;充电电流经过热设计权衡。
- 场景契合:350mAh电池容量虽不大,但凭借MCU的低功耗脉冲检测算法,完美契合了抽屉“短时、低频”的使用场景。
这类智能小家电的技术壁垒并非高不可攀,其成功更多在于对用户场景的精准洞察和工程细节的扎实落地。
对于电子爱好者或开发者而言,如果你想动手DIY一个类似功能的产品,其核心逻辑非常清晰:只需一块像Arduino或ESP32这样的开发板,配合一个TCRT5000红外反射传感器模块,就能实现相同的“开灯即亮”功能。通过这次对成熟产品的拆解分析,我们不仅能理解其工作原理,更能从中学习到实际产品中关于功耗、成本、可靠性的工程设计权衡,这正是硬件拆解与学习的乐趣所在。
最后,留一个开放性的问题供大家思考:这种基于红外反射的感应方式,是否存在其固有的局限性?例如,如果抽屉内部物品堆放得太满,接近传感器,是否可能导致误判为“关闭”状态?欢迎在云栈社区分享你的见解与更优的解决方案思路。